Thyroid Hormone Signaling in Embryonic Stem Cells: Crosstalk with the Retinoic Acid Pathway
Abstract
1. Introduction
2. Results
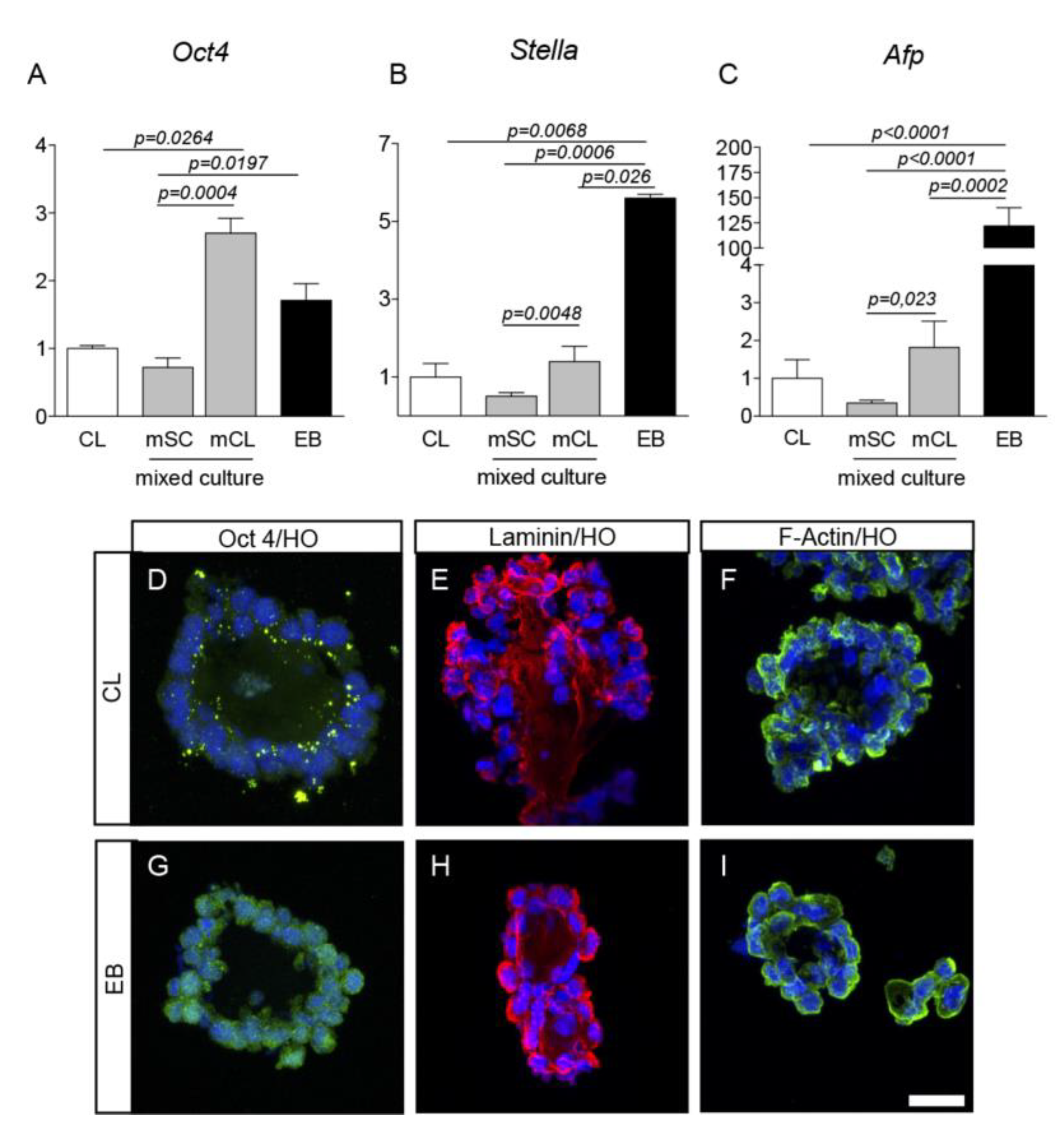
2.1. RESC Culture Conditions Determine Culture Type and Cell Properties
2.2. Nuclear Receptors and co-Regulator Expression in the Different Culture Conditions
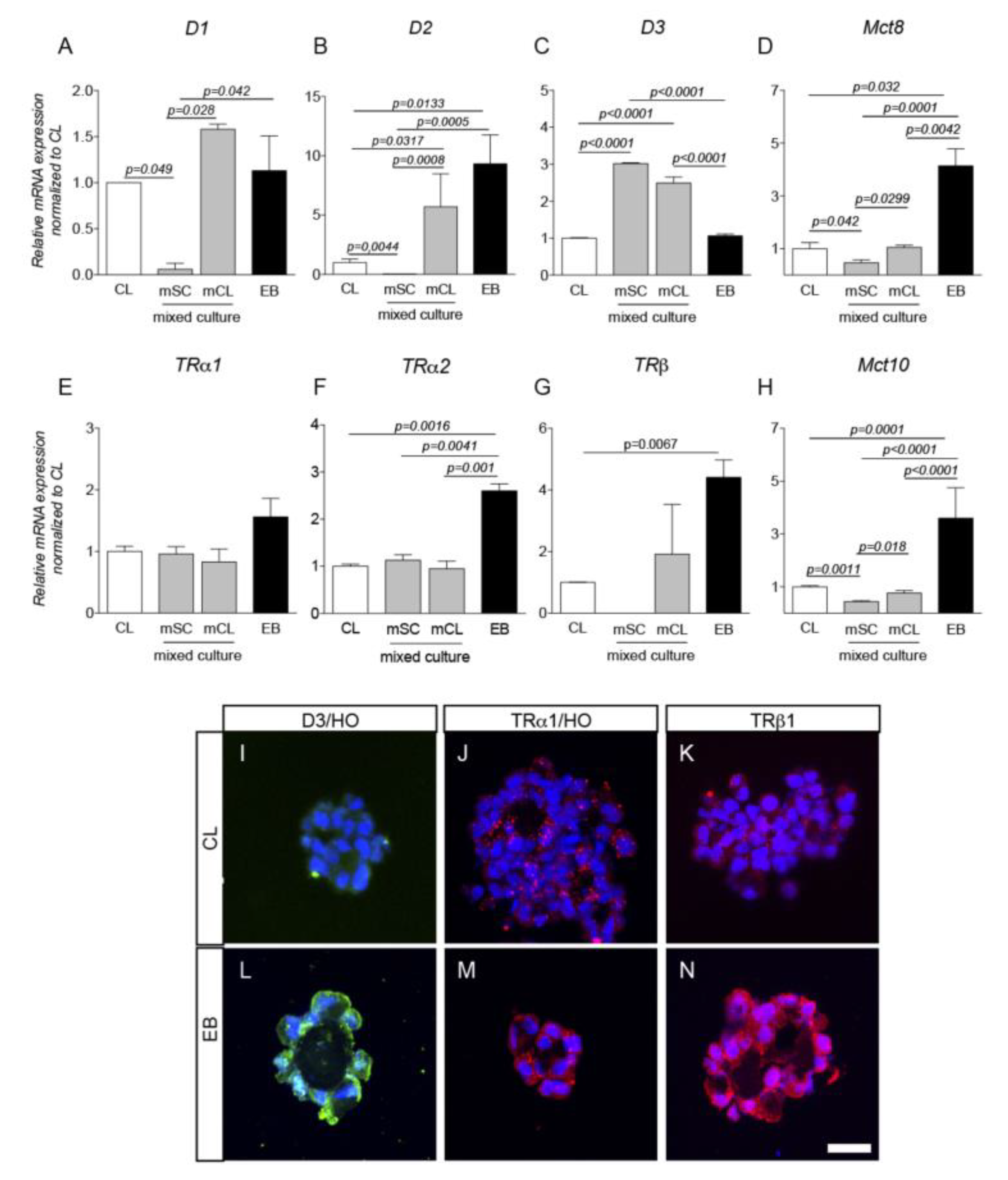
2.3. TH Signaling in RESC in the Different Culture Conditions
2.4. TH Signaling in Germ Layer Lineage: Focus on Neuroectodermal Differentiation
3. Discussion
4. Materials and Methods
4.1. Cell Culture
4.2. Cell Treatments
4.3. RT2 PCR Arrays
4.4. RNA Isolation, Reverse Transcription and Semi-Quantitative Real-Time PCR
4.5. Immunocytochemistry
4.6. T3, T4 Quantification
4.7. Statistical Analysis
5. Conclusions
Supplementary Materials
Author Contributions
Funding
Conflicts of Interest
Abbreviations
| AfP | Alpha Fetoprotein |
| CL | Clusters |
| D1 | Deiodinase type-1 |
| D2 | Deiodinase type-2 |
| D3 | Deiodinase type-3 |
| EB | Embryoid body/ies |
| ESC | Embryonic stem cells |
| LIF | Leukemia inhibitory factor |
| MCT10 | Monocarboxylate transporter 10 |
| MCT8 | Monocarboxylate transporter 8 |
| mCL | Clusters from the mixed population |
| mSC | Single cells from the mixed population |
| Oct 4 | Octamer-binding transcription factor 4 |
| RESC | Rat embryonic stem cells |
| SC | Single cells |
| T3 | 3,3′,5-Triiodo-L-thyronine |
| T4 | 3,5,3′,5′-Tetraiodothyronin |
| TR | Thyroid hormone receptor |
| ULA | Ultra-low attachment |
References
- Li, M.; Eastman, C.J. The changing epidemiology of iodine deficiency. Nat. Rev. Endocrinol. 2012, 8, 434–440. [Google Scholar] [CrossRef] [PubMed]
- Batistuzzo, A.; Ribeiro, M.O. Clinical and subclinical maternal hypothyroidism and their effects on neurodevelopment, behavior and cognition. Arch. Endocrinol. Metab. 2020, 64, 89–95. [Google Scholar] [CrossRef] [PubMed]
- Chen, Z.-P.; Hetzel, B.S. Cretinism revisited. Best Pr. Res. Clin. Endocrinol. Metab. 2010, 24, 39–50. [Google Scholar] [CrossRef] [PubMed]
- Calzà, L.; Fernández, M.; Giardino, L. Role of the Thyroid System in Myelination and Neural Connectivity. Compr. Physiol. 2015, 5, 1405–1421. [Google Scholar] [CrossRef]
- Lorenzini, L.; Fernández, M.; Baldassarro, V.A.; Bighinati, A.; Giuliani, A.; Calzà, L.; Giardino, L. White Matter and Neuroprotection in Alzheimer’s Dementia. Molecules 2020, 25, 503. [Google Scholar] [CrossRef]
- Lazar, M.A. Maturing of the nuclear receptor family. J. Clin. Investig. 2017, 127, 1123–1125. [Google Scholar] [CrossRef]
- Evans, R.M.; Mangelsdorf, D.J. Nuclear Receptors, RXR, and the Big Bang. Cell 2014, 157, 255–266. [Google Scholar] [CrossRef]
- Calzà, L.; Baldassarro, V.A.; Fernández, M.; Giuliani, A.; Lorenzini, L.; Giardino, L. Thyroid Hormone and the White Matter of the Central Nervous System: From Development to Repair. Vitam. Horm. 2018, 253–281. [Google Scholar] [CrossRef]
- Davis, P.J.; Leonard, J.L.; Lin, H.-Y.; Leinung, M.; Mousa, S.A. Molecular Basis of Nongenomic Actions of Thyroid Hormone. In Vitamins and Hormones; Elsevier BV: Amsterdam, The Netherlands, 2018; Volume 106, pp. 67–96. [Google Scholar]
- Quadro, L.; Spiegler, E.K. Maternal-Fetal Transfer of Vitamin A and Its Impact on Mammalian Embryonic Development. In Subcellular Biochemistry; Asson-Batres, M., Rochette-Egly, C., Eds.; Springer Science and Business Media LLC.: Berlin, Germany, 2020; Volume 95, pp. 27–55. [Google Scholar]
- Le Maire, A.; Teyssier, C.; Balaguer, P.; Bourguet, W.; Germain, P.; Maire, L. Regulation of RXR-RAR Heterodimers by RXR- and RAR-Specific Ligands and Their Combinations. Cells 2019, 8, 1392. [Google Scholar] [CrossRef]
- Landers, K.; Richard, K. Traversing barriers—How thyroid hormones pass placental, blood-brain and blood-cerebrospinal fluid barriers. Mol. Cell. Endocrinol. 2017, 458, 22–28. [Google Scholar] [CrossRef]
- Asson-Batres, M.A. How Dietary Deficiency Studies Have Illuminated the Many Roles of Vitamin A During Development and Postnatal Life. In Subcellular Biochemistry; Springer Science and Business Media LLC.: Berlin, Germany, 2020; Volume 95, pp. 1–26. [Google Scholar]
- Rochette-Egly, C. Retinoic Acid-Regulated Target Genes During Development: Integrative Genomics Analysis. In Subcellular Biochemistry; Springer Science and Business Media LLC.: Berlin, Germany, 2020; Volume 95, pp. 57–85. [Google Scholar]
- Patel, J.; Landers, K.; Li, H.; Mortimer, R.H.; Richard, K. Delivery of maternal thyroid hormones to the fetus. Trends Endocrinol. Metab. 2011, 22, 164–170. [Google Scholar] [CrossRef] [PubMed]
- Cai, Y.Y.; Lin, N.; Zhong, L.P.; Duan, H.J.; Dong, Y.H.; Wu, Z.; Su, H. Serum and follicular fluid thyroid hormone levels and assisted reproductive technology outcomes. Reprod. Biol. Endocrinol. 2019, 17, 90–98. [Google Scholar] [CrossRef] [PubMed]
- Rho, N.-Y.; Ashkar, F.A.; Revay, T.; Madan, P.; Rho, G.-J.; King, W.A.; Favetta, L.A. De novo transcription of thyroid hormone receptors is essential for early bovine embryo development in vitro. Reprod. Fertil. Dev. 2018, 30, 779–788. [Google Scholar] [CrossRef] [PubMed]
- Drakakis, P.; Vlismas, A.; Partsinevelos, G.; Desmarais, B.; Bletsa, R.; Kallianidis, K.; Loutradis, D.; Antsaklis, A.; Kiessling, A. O-014 Gene Expression of Hormones and Hormone Receptors and Growth Factors and Receptors in 8Cell Human Embryos—Their Role in Early Embryonic Development. 2010. Available online: https://insights.ovid.com/hurep/201006001/00004683-201006001-00017 (accessed on 24 November 2020).
- Ashkar, F.A.; Semple, E.; Schmidt, C.H.; John, E.S.; Bartlewski, P.M.; King, W.A. Thyroid hormone supplementation improves bovine embryo development in vitro. Hum. Reprod. 2009, 25, 334–344. [Google Scholar] [CrossRef]
- Fernández, M.; Pirondi, S.; Chen, B.L.; Del Vecchio, G.; Alessandri, M.; Farnedi, A.; Pession, A.; Feki, A.; Jaconi, M.E.; Calza, L. Isolation of rat embryonic stem-like cells: A tool for stem cell research and drug discovery. Dev. Dyn. 2011, 240, 2482–2494. [Google Scholar] [CrossRef]
- Pannella, M.; Giardino, L.; Calzà, L.; Fernández, M. Growth and Neurotrophic Factors in Embryonic Stem Cells. Methods Mol. Biol. 2018, 1727, 275–294. [Google Scholar] [CrossRef]
- Schapira, M.; Raaka, B.M.; Das, S.; Fan, L.; Totrov, M.; Zhou, Z.; Wilson, S.R.; Abagyan, R.; Samuels, H.H. Discovery of diverse thyroid hormone receptor antagonists by high-throughput docking. Proc. Natl. Acad. Sci. USA 2003, 100, 7354–7359. [Google Scholar] [CrossRef]
- Cvoro, A.; DeVito, L.; Milton, F.A.; Noli, L.; Zhang, A.; Filippi, C.; Sakai, K.; Suh, J.H.; Sieglaff, D.H.; Dhawan, A.; et al. A Thyroid Hormone Receptor/KLF9 Axis in Human Hepatocytes and Pluripotent Stem Cells. Stem Cells 2015, 33, 416–428. [Google Scholar] [CrossRef]
- Tagliaferri, D.; Mazzone, P.; Noviello, T.M.R.; Addeo, M.; Angrisano, T.; Del Vecchio, L.; Visconte, F.; Ruggieri, V.; Russi, S.; Caivano, A.; et al. Retinoic Acid Induces Embryonic Stem Cells (ESCs) Transition to 2 Cell-Like State Through a Coordinated Expression of Dux and Duxbl1. Front. Cell Dev. Biol. 2020, 7. [Google Scholar] [CrossRef]
- Colicchia, M.; Campagnolo, L.; Baldini, E.; Ulisse, S.; Valensise, H.; Moretti, C. Molecular basis of thyrotropin and thyroid hormone action during implantation and early development. Hum. Reprod. Updat. 2014, 20, 884–904. [Google Scholar] [CrossRef]
- Costa, N.; Cordeiro, M.; Silva, T.; Sastre, D.; Santana, P.; Sá, A.; Sampaio, R.; Santos, S.; Adona, P.; Miranda, M.S.; et al. Effect of triiodothyronine on developmental competence of bovine oocytes. Theriogenology 2013, 80, 295–301. [Google Scholar] [CrossRef] [PubMed]
- Noli, L.; Khorsandi, S.E.; Pyle, A.; Giritharan, G.; Fogarty, N.; Capalbo, A.; DeVito, L.; Jovanovic, V.M.; Khurana, P.; Rosa, H.; et al. Effects of thyroid hormone on mitochondria and metabolism of human preimplantation embryos. Stem Cells 2019, 38, 369–381. [Google Scholar] [CrossRef] [PubMed]
- Wongtrakoongate, P.; Jones, M.; Gokhale, P.J.; Andrews, P.W. STELLA Facilitates Differentiation of Germ Cell and Endodermal Lineages of Human Embryonic Stem Cells. PLoS ONE 2013, 8, e56893. [Google Scholar] [CrossRef] [PubMed]
- Ghosheh, N.; Olsson, B.; Edsbagge, J.; Küppers-Munther, B.; Van Giezen, M.; Asplund, A.; Andersson, T.B.; Björquist, P.; Carén, H.; Simonsson, S.; et al. Highly Synchronized Expression of Lineage-Specific Genes duringIn VitroHepatic Differentiation of Human Pluripotent Stem Cell Lines. Stem Cells Int. 2016, 2016, 1–22. [Google Scholar] [CrossRef] [PubMed]
- Assou, S.; Boumela, I.; Haouzi, D.; Anahory, T.; Dechaud, H.; De Vos, J.; Hamamah, S. Dynamic changes in gene expression during human early embryo development: From fundamental aspects to clinical applications. Hum. Reprod. Updat. 2010, 17, 272–290. [Google Scholar] [CrossRef] [PubMed]
- Singh, A.K.; Prakash, C.; Rohit, K.; Santra, A.; Das, S.K. Cattle Embryos Development through In Vitro Techniques Using Thyroxine Hormone as a Culture Media Supplement. 2020. Available online: www.isgbrd.co.in (accessed on 24 November 2020).
- Fernández, M.; Paradisi, M.; Del Vecchio, G.; Giardino, L.; Calza, L. Thyroid hormone induces glial lineage of primary neurospheres derived from non-pathological and pathological rat brain: Implications for remyelination-enhancing therapies. Int. J. Dev. Neurosci. 2009, 27, 769–778. [Google Scholar] [CrossRef] [PubMed]
- Baldassarro, V.A.; Krężel, W.; Fernández, M.; Schuhbaur, B.; Giardino, L.; Calzà, L. The role of nuclear receptors in the differentiation of oligodendrocyte precursor cells derived from fetal and adult neural stem cells. Stem Cell Res. 2019, 37, 101443. [Google Scholar] [CrossRef]
- Manuilova, E.S.; Gordeeva, O.F.; Grivennikov, I.A.; Ozernikov, N.D. Embrional’nye Stvolovye Kletki: Spontannaia i Napravlennaia Differentsirovka. 2001. Available online: https://pubmed.ncbi.nlm.nih.gov/15926336/ (accessed on 24 November 2020).
- Engberg, N.; Kahn, M.; Petersen, D.R.; Hansson, M.; Serup, P. Retinoic Acid Synthesis Promotes Development of Neural Progenitors from Mouse Embryonic Stem Cells by Suppressing Endogenous, Wnt-Dependent Nodal Signaling. Stem Cells 2010, 28, 1498–1509. [Google Scholar] [CrossRef]
- Okada, Y.; Shimazaki, T.; Sobue, G.; Okano, H. Retinoic-acid-concentration-dependent acquisition of neural cell identity during in vitro differentiation of mouse embryonic stem cells. Dev. Biol. 2004, 275, 124–142. [Google Scholar] [CrossRef]
- Wiese, C.; Rolletschek, A.; Kania, G.; Blyszczuk, P.; Tarasov, K.V.; Tarasova, Y.; Wersto, R.P.; Boheler, K.R.; Wobus, A.M. Nestin expression—A property of multi-lineage progenitor cells? Cell. Mol. Life Sci. 2004, 61, 2510–2522. [Google Scholar] [CrossRef]
- Guan, K.; Chang, H.; Rolletschek, A.; Wobus, A.M. Embryonic stem cell-derived neurogenesis. Cell Tissue Res. 2001, 305, 171–176. [Google Scholar] [CrossRef] [PubMed]
- Rohwedel, J.; Guan, K.; Wobus, A.M. Induction of cellular differentiation by retinoic acid in vitro. Cells Tissues Organs 1999, 165, 190–202. [Google Scholar] [CrossRef] [PubMed]
- Lee, K.K.H.; Li, F.C.H.; Young, W.T.; Kung, J.L.S.; Ng, J.L.; Cheah, K.S.E. Influence of digits, ectoderm, and retinoic acid on chondrogenesis by mouse interdigital mesoderm in culture. Dev. Dyn. 1994, 201, 297–309. [Google Scholar] [CrossRef] [PubMed]
- Liyang, G.; Abdullah, S.; Rosli, R.; Nordin, N. Neural Commitment of Embryonic Stem Cells through the Formation of Embryoid Bodies (EBs). Malays. J. Med Sci. 2015, 21, 8–16. [Google Scholar]
- Gomes, I.C.; Acquarone, M.; Maciel, R.D.M.; Erlich, R.B.; Rehen, S.K. Analysis of Pluripotent Stem Cells by using Cryosections of Embryoid Bodies. J. Vis. Exp. 2010, 2344. [Google Scholar] [CrossRef]






| Gene | Accession Number | Primer Sequence |
|---|---|---|
| Afp | NM_012493.2 | Forward 5′- ATGAGTAGCGATGCGTTGGC -3′ Reverse 5′- GTCTGGAGCGGTCTTCTTGC -3′ |
| D1 | NM_021653.4 | Forward 5′- TCATTCAAGGCAGCAGACCC -3′ Reverse 5′- TGCCTGATGTCCACGTTGTT -3′ |
| D2 | NM_031720.5 | Forward 5′- CTCCTCAGCGTAGACTTG -3′ Reverse 5′- GTTCCAGACACAGCGTAG -3′ |
| D3 | NM_017210.4 | Forward 5′- GCATCCGCAAGCATTTCC -3′ Reverse 5′- GGCATCTCCTCACCTTCA -3′ |
| GAPDH | NM_001113417.1 | Forward 5′- TCATCCCTGCCTCTACTG -3′ Reverse 5′- TGCTTCACCACCTTCTTG -3′ |
| MCT8 | NM_147216.1 | Forward 5′- CAATGGTGTGGTGTCTGC -3′ Reverse 5′- CGGTAGGTGAGTGAGAGC -3′ |
| MCT10 | XM_017601535.1 | Forward 5′- GGTGCAGCTGTAGGATTCGT -3′ Reverse 5′- AGAATGACCAGTGACGGCTG -3′ |
| Stella | NM_001047864 | Forward 5′- GGTTCGTCTCCAGGTTAAG -3′ Reverse 5′- TCATCTCGTCTCTCATTTC -3′ |
| TRα1 | NM_001017960 | Forward 5′- GCAAACACAACATTCCGC-3′ -3′ Reverse 5′- TCCTGATCCTCAAAGACCTC -3′ |
| TRα2 | NM_031134 | Forward 5′- GCAAACACAACATTCCGC -3′ Reverse 5′- CACCAAACTGCTGCTCAA -3′ |
| TRβ | NM_012672 | Forward 5′- -GCAAACACAACATTCCGC -3′ Reverse 5′- CACCAAACTGCTGCTCAA -3′ |
| Nestin | NM_001308239.1 | Forward 5′- GGAGTGTCGCTTAGAGGTGC -3′ Reverse 5′- CAGCAGAGTCCTGTATGTAGCC -3′ |
| Primary Antibodies | ||||
| Protein | Marker | Specie | Dilution | Company/Code |
| AFP | Endoderm | Goat | 1:50 | S. Cruz Biotech./sc-130302 |
| β-CG | Trophoblast | Goat | 1:250 | S. Cruz Biotech./sc-51605 |
| D3 | TH signalling | Goat | 1:50 | S. Cruz Biotech./sc-69388 |
| F-Actin | Cytoskeleton | Mouse | 1:100 | S. Cruz Biotech./SC-1616 |
| Laminin | ECM | Rabbit | 1:80 | Sigma/L9393 |
| Nestin | Neuroectoderm | Mouse | 1:500 | BD Pharmigen/556309 |
| OCT 4 | Pluripotency | Rabbit | 1:50 | AbCam/ab19857 |
| TR | TH signalling | Rabbit | 1:500 | Affinity Reagents/PA1-211A |
| TR | TH signalling | Rabbit | 1:500 | Affinity Reagents/PA1-213A |
| Secondary Antibodies | ||||
| Target Specie | Host | Conjugate | Dilution | Company/Code |
| Rabbit | Donkey | Rhodamine Red | 1:200 | Jackson Lab./711-295-152 |
| Mouse | Goat | DyLight 488 | 1:200 | Thermo Scient./35502 |
| Goat | Donkey | Rhodamine Red | 1:200 | Jackson Lab./705-295-147 |
Publisher’s Note: MDPI stays neutral with regard to jurisdictional claims in published maps and institutional affiliations. |
© 2020 by the authors. Licensee MDPI, Basel, Switzerland. This article is an open access article distributed under the terms and conditions of the Creative Commons Attribution (CC BY) license (http://creativecommons.org/licenses/by/4.0/).
Share and Cite
Fernández, M.; Pannella, M.; Baldassarro, V.A.; Flagelli, A.; Alastra, G.; Giardino, L.; Calzà, L. Thyroid Hormone Signaling in Embryonic Stem Cells: Crosstalk with the Retinoic Acid Pathway. Int. J. Mol. Sci. 2020, 21, 8945. https://doi.org/10.3390/ijms21238945
Fernández M, Pannella M, Baldassarro VA, Flagelli A, Alastra G, Giardino L, Calzà L. Thyroid Hormone Signaling in Embryonic Stem Cells: Crosstalk with the Retinoic Acid Pathway. International Journal of Molecular Sciences. 2020; 21(23):8945. https://doi.org/10.3390/ijms21238945
Chicago/Turabian StyleFernández, Mercedes, Micaela Pannella, Vito Antonio Baldassarro, Alessandra Flagelli, Giuseppe Alastra, Luciana Giardino, and Laura Calzà. 2020. "Thyroid Hormone Signaling in Embryonic Stem Cells: Crosstalk with the Retinoic Acid Pathway" International Journal of Molecular Sciences 21, no. 23: 8945. https://doi.org/10.3390/ijms21238945
APA StyleFernández, M., Pannella, M., Baldassarro, V. A., Flagelli, A., Alastra, G., Giardino, L., & Calzà, L. (2020). Thyroid Hormone Signaling in Embryonic Stem Cells: Crosstalk with the Retinoic Acid Pathway. International Journal of Molecular Sciences, 21(23), 8945. https://doi.org/10.3390/ijms21238945

