Generation of Cochlear Hair Cells from Sox2 Positive Supporting Cells via DNA Demethylation
Abstract
1. Introduction
2. Materials and Methods
2.1. Animals
2.2. Deafening
2.3. Inner Ear Surgery
2.4. Histology and Immunofluorescence
2.5. Data Analysis
3. Results
3.1. Sox2 and GFP Were Coexpressed at the Organ of Corti in Sox2-EGFP Transgenic Mice
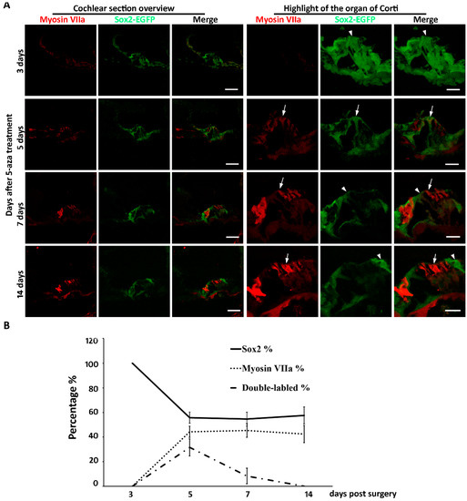
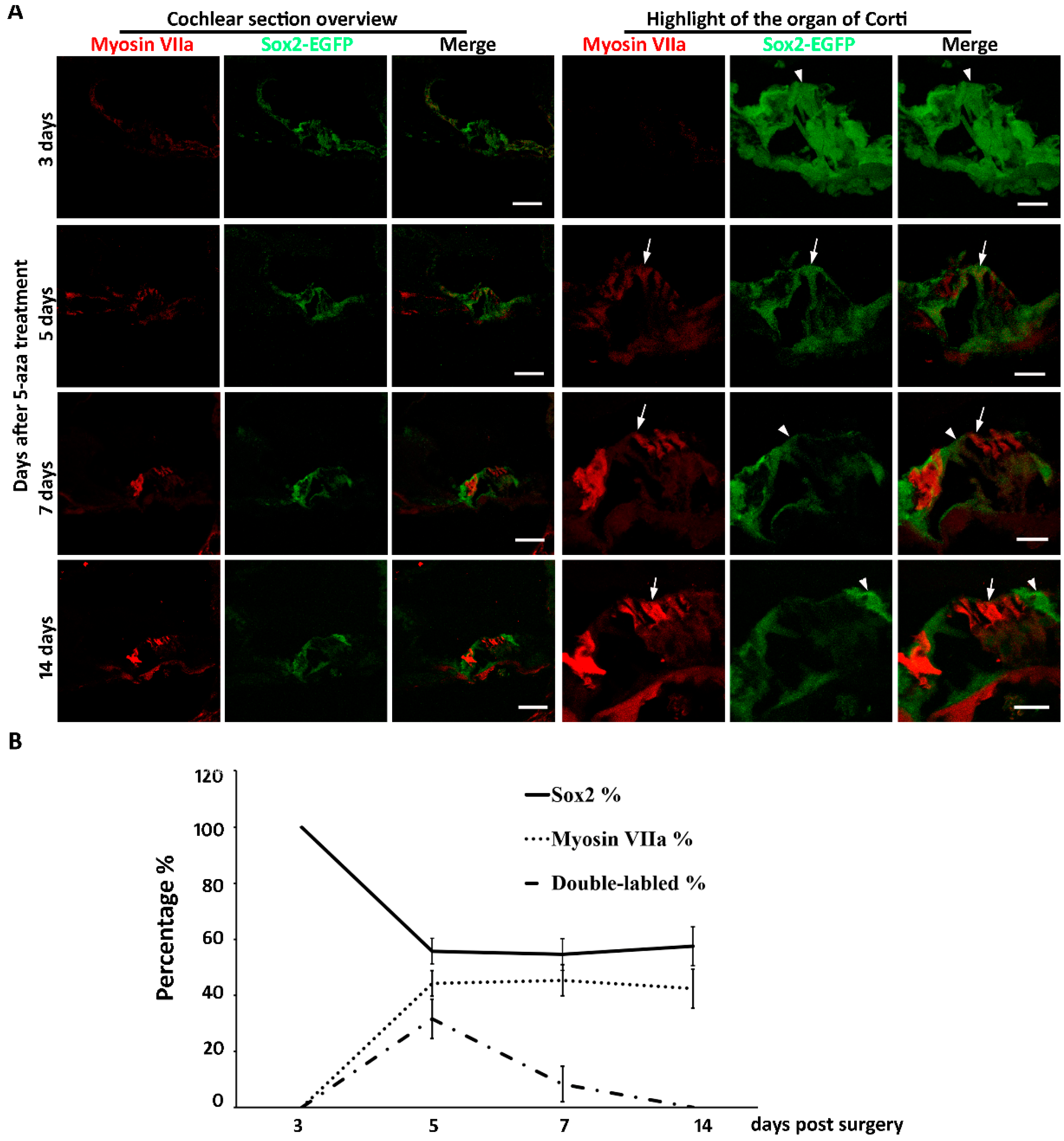
3.2. 5-aza May Stimulate Regeneration of Hair Cells from Sox2 Positive Supporting Cells in Deafened Mice
4. Discussion
5. Conclusions
Author Contributions
Funding
Acknowledgments
Conflicts of Interest
Abbreviations
| EGFP | Enhanced green fluorescent protein |
| DNMT | DNA methyltransferase |
| 5-aza | 5-azacytidine |
| IACUC | Institutional animal care and use committee |
| ABR | Auditory brainstem responses |
| TDT | Tucker-Davis Technology |
| EDTA | Ethylenediaminetetraacetic acid |
| PBS | Phosphate buffered saline |
| DAPI | 4,6-Diamidino-2-Phenylindole |
References
- Hudspeth, A.J. Integrating the active process of hair cells with cochlear function. Nat. Rev. Neurosci. 2014, 15, 600–614. [Google Scholar] [CrossRef] [PubMed]
- Lim, D.J. Functional structure of the organ of Corti: A review. Hear. Res. 1986, 22, 117–146. [Google Scholar] [CrossRef]
- Lanford, P.J.; Lan, Y.; Jiang, R.; Lindsell, C.; Weinmaster, G.; Gridley, T.; Kelley, M.W. Notch signalling pathway mediates hair cell development in mammalian cochlea. Nat. Genet. 1999, 21, 289–292. [Google Scholar] [CrossRef] [PubMed]
- Bermingham, N.A. Math1: An essential gene for the generation of inner ear hair cells. Science 1999, 284, 1837–1841. [Google Scholar] [CrossRef] [PubMed]
- Fekete, D.M.; Muthukumar, S.; Karagogeos, D. Hair cells and supporting cells share a common progenitor in the avian inner ear. J. Neurosci. 1998, 18, 7811–7821. [Google Scholar] [CrossRef]
- Dabdoub, A.; Puligilla, C.; Jones, J.M.; Fritzsch, B.; Cheah, K.S.E.; Pevny, L.H.; Kelley, M.W. Sox2 signaling in prosensory domain specification and subsequent hair cell differentiation in the developing cochlea. Proc. Natl. Acad. Sci. USA 2008, 105, 18396–18401. [Google Scholar] [CrossRef]
- Kiernan, A.E.; Pelling, A.L.; Leung, K.K.H.; Tang, A.S.P.; Bell, D.M.; Tease, C.; Lovell-Badge, R.; Steel, K.P.; Cheah, K.S.E. Sox2 is required for sensory organ development in the mammalian inner ear. Nat. Cell Biol. 2005, 434, 1031–1035. [Google Scholar] [CrossRef]
- Hume, C.R.; Bratt, D.L.; Oesterle, E.C. Expression of LHX3 and SOX2 during mouse inner ear development. Gene Expr. Patterns 2007, 7, 798–807. [Google Scholar] [CrossRef]
- Roberson, D.W.; Alosi, J.A.; Cotanche, D.A. Direct transdifferentiation gives rise to the earliest new hair cells in regenerating avian auditory epithelium. J. Neurosci. Res. 2004, 78, 461–471. [Google Scholar] [CrossRef]
- Rubbini, D.; Robert-Moreno, A.; Hoijman, E.; Alsina, B. Retinoic acid signaling mediates hair cell regeneration by repressing p27kip and sox2 in supporting cells. J. Neurosci. 2015, 35, 15752–15766. [Google Scholar] [CrossRef]
- Hu, Z.; Corwin, J.T. Inner ear hair cells produced in vitro by a mesenchymal-to-epithelial transition. Proc. Natl. Acad. Sci. USA 2007, 104, 16675–16680. [Google Scholar] [CrossRef] [PubMed]
- Atkinson, P.J.; Najarro, E.H.; Sayyid, Z.N.; Cheng, A.G. Sensory hair cell development and regeneration: Similarities and differences. Development 2015, 142, 1561–1571. [Google Scholar] [CrossRef] [PubMed]
- Shi, F.; Kempfle, J.S.; Edge, A.S.B. Wnt-responsive Lgr5-expressing stem cells are hair cell progenitors in the cochlea. J. Neurosci. 2012, 32, 9639–9648. [Google Scholar] [CrossRef]
- Ni, W.; Lin, C.; Guo, L.; Wu, J.; Chen, Y.; Chai, R.-J.; Li, W.; Li, H. Extensive supporting cell proliferation and mitotic hair cell generation by in vivo genetic reprogramming in the neonatal mouse cochlea. J. Neurosci. 2016, 36, 8734–8745. [Google Scholar] [CrossRef] [PubMed]
- Hu, Z.; Wang, J. Histone deacetylase inhibitor induces the expression of select epithelial genes in mouse utricle sensory epithelia-derived progenitor cells. Cell. Reprogram. 2014, 16, 266–275. [Google Scholar] [CrossRef] [PubMed]
- Zhou, Y.; Hu, Z. Genome-wide demethylation by 5-aza-2′-deoxycytidine alters the cell fate of stem/progenitor cells. Stem Cell Rev. 2015, 11, 87–95. [Google Scholar] [CrossRef]
- Zhou, Y.; Hu, Z. Epigenetic DNA demethylation causes inner ear stem cell differentiation into hair cell-like cells. Front. Cell. Neurosci. 2016, 10, 185. [Google Scholar] [CrossRef]
- Layman, W.S.; Zuo, J.-M. Epigenetic regulation in the inner ear and its potential roles in development, protection, and regeneration. Front. Cell. Neurosci. 2015, 8, 446. [Google Scholar] [CrossRef]
- Brandeis, M.; Ariel, M.; Cedar, H. Dynamics of DNA methylation during development. BioEssays 1993, 15, 709–713. [Google Scholar] [CrossRef]
- Deng, X.; Liu, Z.; Li, X.; Zhou, Y.; Hu, Z. Generation of new hair cells by DNA methyltransferase (Dnmt) inhibitor 5-azacytidine in a chemically-deafened mouse model. Sci. Rep. 2019, 9, 7997. [Google Scholar] [CrossRef]
- Savoy-Burke, G.; Gilels, F.; Pan, W.; Pratt, D.; Que, J.; Gan, L.; White, P.M.; Kiernan, A.E. Activated notch causes deafness by promoting a supporting cell phenotype in developing auditory hair cells. PLoS ONE 2014, 9, e108160. [Google Scholar] [CrossRef] [PubMed]
- Nishimura, K.; Noda, T.; Dabdoub, A. Dynamic expression of Sox2, Gata3, and Prox1 during primary auditory neuron development in the mammalian cochlea. PLoS ONE 2017, 12, e0170568. [Google Scholar] [CrossRef] [PubMed]
- Oesterle, E.C.; Campbell, S.; Taylor, R.R.; Forge, A.; Hume, C.R. Sox2 and Jagged1 expression in normal and drug-damaged adult mouse inner ear. J. Assoc. Res. Otolaryngol. 2007, 9, 65–89. [Google Scholar] [CrossRef] [PubMed]
- Pan, W.; Jin, Y.; Chen, J.; Rottier, R.J.; Steel, K.P.; Kiernan, A.E. Ectopic expression of activated notch or sox2 reveals similar and unique roles in the development of the sensory cell progenitors in the mammalian inner ear. J. Neurosci. 2013, 33, 16146–16157. [Google Scholar] [CrossRef] [PubMed]
- Puligilla, C.; Dabdoub, A.; Brenowitz, S.D.; Kelley, M.W. Sox2 induces neuronal formation in the developing mammalian cochlea. J. Neurosci. 2010, 30, 714–722. [Google Scholar] [CrossRef]



Publisher’s Note: MDPI stays neutral with regard to jurisdictional claims in published maps and institutional affiliations. |
© 2020 by the authors. Licensee MDPI, Basel, Switzerland. This article is an open access article distributed under the terms and conditions of the Creative Commons Attribution (CC BY) license (http://creativecommons.org/licenses/by/4.0/).
Share and Cite
Deng, X.; Hu, Z. Generation of Cochlear Hair Cells from Sox2 Positive Supporting Cells via DNA Demethylation. Int. J. Mol. Sci. 2020, 21, 8649. https://doi.org/10.3390/ijms21228649
Deng X, Hu Z. Generation of Cochlear Hair Cells from Sox2 Positive Supporting Cells via DNA Demethylation. International Journal of Molecular Sciences. 2020; 21(22):8649. https://doi.org/10.3390/ijms21228649
Chicago/Turabian StyleDeng, Xin, and Zhengqing Hu. 2020. "Generation of Cochlear Hair Cells from Sox2 Positive Supporting Cells via DNA Demethylation" International Journal of Molecular Sciences 21, no. 22: 8649. https://doi.org/10.3390/ijms21228649
APA StyleDeng, X., & Hu, Z. (2020). Generation of Cochlear Hair Cells from Sox2 Positive Supporting Cells via DNA Demethylation. International Journal of Molecular Sciences, 21(22), 8649. https://doi.org/10.3390/ijms21228649
