Potential Diagnostic and Prognostic Utility of miR-141, miR-181b1, and miR-23b in Breast Cancer
Abstract
1. Introduction
2. Results
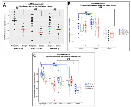
2.1. miR-141-3p, miR-181b1-5p, and miR-23b-3p Are Differentially Expressed in Breast Cancer Tissues Compared with Benign Breast Fibroadenomas
2.2. Upregulation of miR-141-3p and miR-181b1-5p Expression Levels Is Strongly Associated with Highly Aggressive Breast Carcinomas
2.3. Roc Curve Analysis Revealed Diagnostic and Prognostic Utility of miR-141-3p, miR-181b1-5p, and miR-23b-3p in Breast Cancer
2.4. Prediction of miR-141-3p, miR-181b1-5p, and miR-23b-3p Target Genes in Breast Cancer
2.5. Gene Ontology (GO) Functional Analysis and Pathway Enrichment Analysis for DEGs
2.6. Protein–Protein Interaction (PPI) Network Analysis, Identification of the Hub Genes, and Module Analysis
2.7. High Expression of miR-141 and miR-181b Is Associated with Worse Overall Survival (OS) in Breast Cancer Patients
3. Discussion
4. Materials and Methods
4.1. Tissue Samples and Ethical Approval
4.2. RNA Isolation and Quantitative RT-PCR
4.3. Bioinformatics
4.3.1. Target Genes Prediction in Breast Cancer
4.3.2. GO Functional Analysis and Pathway Enrichment Analysis of Breast Cancer DEGs
4.3.3. PPI Network Construction, Identification of the Hub Genes, and Module Analysis
4.3.4. OS Analysis of miR-141, miR-181b, and miR-23b in Breast Cancer Patients
4.4. Statistical Analysis
5. Conclusions
Supplementary Materials
Author Contributions
Funding
Conflicts of Interest
Abbreviations
| ASCO/CAP | American Society of Clinical Oncology/College of American Pathologists |
| AUC | Area Under the Curve |
| BP | Biological Process |
| CC | Cellular Component |
| CBLB | Casitas B-Lineage Lymphoma-B |
| CNR1 | Cannabinoid Receptor-1 |
| DEGs | Differentially Expressed Genes |
| DAVID | Database for Annotation, Visualization, and Integrated Discovery |
| EGFR | Epidermal Growth Factor Receptor |
| EphA2 | Erythropoietin-Producing Hepatocellular A2 |
| FFPE | Formalin-Fixed Paraffin-Embedded |
| GO | Gene Ontology |
| HMGB1 | High-Mobility Group Box-1 |
| KEGG | Kyoto Encyclopedia of Genes And Genomes |
| KM | Kaplan–Meier |
| MF | Molecular Function |
| MAPK | Mitogen-Activated Protein Kinase |
| MCODE | Molecular Complex Detection |
| METABRIC | Molecular Taxonomy of Breast Cancer International Consortium |
| OS | Overall Survival |
| PPI | Protein–Protein Interaction |
| PI3K/AKT | Phosphatidylinositol-4,5-Bisphosphate 3-Kinase/Protein Kinase B |
| ROC | Receiver Operating Characteristic |
| Rap1 | Ras-Related Protein 1 |
| TNBC | Triple-Negative Breast Cancer |
| TGF-β | Transforming Growth Factor-Β |
| ZEB2 | Zinc Finger E-Box Binding Homeobox 2 |
References
- Turashvili, G.; Brogi, E. Tumor heterogeneity in breast cancer. Front. Med. 2017, 4, 227. [Google Scholar] [CrossRef] [PubMed]
- Santen, R.J. Benign breast disease in women. In Endotext [Internet]; MDText. com, Inc.: South Dartmouth, MA, USA, 2018. [Google Scholar]
- Bhat, S.A.; Majid, S.; Hassan, T. MicroRNAs and its emerging role as breast cancer diagnostic marker—A review. Adv. Biomark. Sci. Technol. 2019, 1, 1–8. [Google Scholar] [CrossRef]
- Mehrgou, A.; Akouchekian, M. Therapeutic impacts of microRNAs in breast cancer by their roles in regulating processes involved in this disease. J. Res. Med. Sci. 2017, 22, 130. [Google Scholar] [PubMed]
- Zografos, E.; Zagouri, F.; Kalapanida, D.; Zakopoulou, R.; Kyriazoglou, A.; Apostolidou, K.; Gazouli, M.; Dimopoulos, M.-A. Prognostic role of microRNAs in breast cancer: A systematic review. Oncotarget 2019, 10, 7156–7178. [Google Scholar] [CrossRef]
- Dexheimer, P.J.; Cochella, L. MicroRNAs: From Mechanism to Organism. Front. Cell Dev. Biol. 2020, 8, 409. [Google Scholar] [CrossRef]
- Loh, H.-Y.; Norman, B.P.; Lai, K.-S.; Rahman, N.M.A.N.A.; Alitheen, N.B.M.; Osman, M.A. The Regulatory Role of MicroRNAs in Breast Cancer. Int. J. Mol. Sci. 2019, 20, 4940. [Google Scholar] [CrossRef]
- Zhang, B.; Pan, X.; Cobb, G.P.; Anderson, T.A. microRNAs as oncogenes and tumor suppressors. Dev. Biol. 2007, 302, 1–12. [Google Scholar] [CrossRef]
- Zhou, K.; Liu, M.; Cao, Y. New insight into microRNA functions in cancer: Oncogene–microRNA–tumor suppressor gene network. Front. Mol. Biosci. 2017, 4, 46. [Google Scholar] [CrossRef]
- Lim, L.P.; Lau, N.C.; Garrett-Engele, P.; Grimson, A.; Schelter, J.M.; Castle, J.; Bartel, D.P.; Linsley, P.S.; Johnson, J.M. Microarray analysis shows that some microRNAs downregulate large numbers of target mRNAs. Nature 2005, 433, 769–773. [Google Scholar] [CrossRef]
- Taft, R.J.; Pang, K.C.; Mercer, T.R.; Dinger, M.; Mattick, J.S. Non-coding RNAs: Regulators of disease. J. Pathol. 2010, 220, 126–139. [Google Scholar] [CrossRef]
- Rupaimoole, R.; Slack, F.J. MicroRNA therapeutics: Towards a new era for the management of cancer and other diseases. Nat. Rev. Drug Discov. 2017, 16, 203. [Google Scholar] [CrossRef] [PubMed]
- Dogini, D.B.; Pascoal, V.D.; Avansini, S.H.; Vieira, A.S.; Pereira, T.C.; Lopes-Cendes, I. The new world of RNAs. Genet. Mol. Biol. 2014, 37, 285–293. [Google Scholar] [CrossRef] [PubMed]
- Taylor, M.A.; Sossey-Alaoui, K.; Thompson, C.L.; Danielpour, D.; Schiemann, W.P. TGF-β upregulates miR-181a expression to promote breast cancer metastasis. J. Clin. Investig. 2013, 123, 150–163. [Google Scholar] [CrossRef]
- Choi, S.K.; Kim, H.S.; Jin, T.; Hwang, E.H.; Jung, M.; Moon, W.K. Overexpression of the miR-141/200c cluster promotes the migratory and invasive ability of triple-negative breast cancer cells through the activation of the FAK and PI3K/AKT signaling pathways by secreting VEGF-A. BMC Cancer 2016, 16, 570. [Google Scholar] [CrossRef] [PubMed]
- Hannafon, B.N.; Cai, A.; Calloway, C.L.; Xu, Y.-F.; Zhang, R.; Fung, K.-M.; Ding, W.-Q. miR-23b and miR-27b are oncogenic microRNAs in breast cancer: Evidence from a CRISPR/Cas9 deletion study. BMC Cancer 2019, 19, 642. [Google Scholar] [CrossRef] [PubMed]
- Falck, A.-K.; Fernö, M.; Bendahl, P.-O.; Rydén, L. St Gallen molecular subtypes in primary breast cancer and matched lymph node metastases-aspects on distribution and prognosis for patients with luminal A tumours: Results from a prospective randomised trial. BMC Cancer 2013, 13, 558. [Google Scholar] [CrossRef] [PubMed]
- Wong, N.; Wang, X. miRDB: An online resource for microRNA target prediction and functional annotations. Nucleic Acids Res. 2015, 43, D146–D152. [Google Scholar] [CrossRef] [PubMed]
- Tripathi, A.; Volsko, C.; Datta, U.; Regev, K.; Dutta, R. Expression of disease-related mi RNA s in white-matter lesions of progressive multiple sclerosis brains. Ann. Clin. Transl. Neurol. 2019, 6, 854–862. [Google Scholar] [CrossRef]
- Nikitin, A.; Egorov, S.; Daraselia, N.; Mazo, I. Pathway studio—The analysis and navigation of molecular networks. Bioinformatics 2003, 19, 2155–2157. [Google Scholar] [CrossRef]
- Sherman, B.T.; Lempicki, R.A. Systematic and integrative analysis of large gene lists using DAVID bioinformatics resources. Nat. Protoc. 2009, 4, 44. [Google Scholar]
- Kanehisa, M.; Sato, Y.; Kawashima, M.; Furumichi, M.; Tanabe, M. KEGG as a reference resource for gene and protein annotation. Nucleic Acids Res. 2016, 44, D457–D462. [Google Scholar] [CrossRef] [PubMed]
- Bastos, H.P.; Tavares, B.; Pesquita, C.; Faria, D.; Couto, F.M. Application of gene ontology to gene identification. In Silico Tools for Gene Discovery; Humana Press: Tortowa, NJ, USA, 2011; pp. 141–157. [Google Scholar]
- Szklarczyk, D. The STRING database in 2017: Quality-controlled protein–protein association networks, made broadly accessible. Nucleic Acids Res. 2017, 45, D362–D368. [Google Scholar] [CrossRef] [PubMed]
- Shannon, P.; Markiel, A.; Ozier, O.; Baliga, N.S.; Wang, J.T.; Ramage, D.; Amin, N.; Schwikowski, B.; Ideker, T. Cytoscape: A software environment for integrated models of biomolecular interaction networks. Genome Res. 2003, 13, 2498–2504. [Google Scholar] [CrossRef] [PubMed]
- Deng, J.L.; Xu, Y.H.; Wang, G.; Zhu, Y.S. Identification of potential crucial genes and key pathways in breast cancer using bioinformatic analysis. Front. Genet. 2019, 10, 695. [Google Scholar] [CrossRef] [PubMed]
- Kaplan–Meier (KM) Plotter miRNA Breast Cancer Online Database. Available online: http://kmplot.com/analysis/ (accessed on 12 November 2020).
- Györffy, B.; Lanczky, A.; Eklund, A.C.; Denkert, C.; Budczies, J.; Li, Q.; Szallasi, Z. An online survival analysis tool to rapidly assess the effect of 22,277 genes on breast cancer prognosis using microarray data of 1809 patients. Breast Cancer Res. Treat. 2010, 123, 725–731. [Google Scholar] [CrossRef] [PubMed]
- Menschikowski, M.; Hagelgans, A.; Nacke, B.; Jandeck, C.; Sukocheva, O.; Siegert, G. Epigenetic control of phospholipase A 2 receptor expression in mammary cancer cells. BMC Cancer 2015, 15, 971. [Google Scholar] [CrossRef] [PubMed]
- Chang, Y.-Y.; Kuo, W.-H.; Hung, J.-H.; Lee, C.-Y.; Lee, Y.-H.; Chang, Y.-C.; Lin, W.-C.; Shen, C.-Y.; Huang, C.-S.; Hsieh, F.-J. Deregulated microRNAs in triple-negative breast cancer revealed by deep sequencing. Mol. Cancer 2015, 14, 36. [Google Scholar] [CrossRef]
- Yan, L.-X.; Huang, X.-F.; Shao, Q.; Huang, M.-Y.; Deng, L.; Wu, Q.-L.; Zeng, Y.-X.; Shao, J.-Y. MicroRNA miR-21 overexpression in human breast cancer is associated with advanced clinical stage, lymph node metastasis and patient poor prognosis. RNA 2008, 14, 2348–2360. [Google Scholar] [CrossRef]
- Jin, L.; Wessely, O.; Marcusson, E.G.; Ivan, C.; Calin, G.A.; Alahari, S.K. Prooncogenic factors miR-23b and miR-27b are regulated by Her2/Neu, EGF, and TNF-α in breast cancer. Cancer Res. 2013, 73, 2884–2896. [Google Scholar] [CrossRef]
- Mansueto, G.; Forzati, F.; Ferraro, A.; Pallante, P.; Bianco, M.; Esposito, F.; Iaccarino, A.; Troncone, G.; Fusco, A. Identification of a new pathway for tumor progression: MicroRNA-181b up-regulation and CBX7 down-regulation by HMGA1 protein. Genes Cancer 2010, 1, 210–224. [Google Scholar] [CrossRef]
- D’Ippolito, E.; Iorio, M.V. MicroRNAs and triple negative breast cancer. Int. J. Mol. Sci. 2013, 14, 22202–22220. [Google Scholar] [CrossRef] [PubMed]
- Iliopoulos, D.; Jaeger, S.A.; Hirsch, H.A.; Bulyk, M.L.; Struhl, K. STAT3 activation of miR-21 and miR-181b-1 via PTEN and CYLD are part of the epigenetic switch linking inflammation to cancer. Mol. Cell 2010, 39, 493–506. [Google Scholar] [CrossRef] [PubMed]
- Wang, B.; Hsu, S.-H.; Majumder, S.; Kutay, H.; Huang, W.; Jacob, S.T.; Ghoshal, K. TGFβ-mediated upregulation of hepatic miR-181b promotes hepatocarcinogenesis by targeting TIMP3. Oncogene 2010, 29, 1787–1797. [Google Scholar] [CrossRef] [PubMed]
- Ji, J.; Yamashita, T.; Wang, X.W. Wnt/beta-catenin signaling activates microRNA-181 expression in hepatocellular carcinoma. Cell Biosci. 2011, 1, 4. [Google Scholar] [CrossRef] [PubMed]
- Goto, Y.; Kurozumi, A.; Enokida, H.; Ichikawa, T.; Seki, N. Functional significance of aberrantly expressed microRNAs in prostate cancer. Int. J. Urol. 2015, 22, 242–252. [Google Scholar] [CrossRef]
- Lin, X.; Yang, Z.; Zhang, P.; Shao, G. miR-154 suppresses non-small cell lung cancer growth in vitro and in vivo. Oncol. Rep. 2015, 33, 3053–3060. [Google Scholar] [CrossRef]
- Liang, Z.; Li, X.; Liu, S.; Li, C.; Wang, X.; Xing, J. MiR-141–3p inhibits cell proliferation, migration and invasion by targeting TRAF5 in colorectal cancer. Biochem. Biophys. Res. Commun. 2019, 514, 699–705. [Google Scholar] [CrossRef]
- Huang, P.; Ye, B.; Yang, Y.; Shi, J.; Zhao, H. MicroRNA-181 functions as a tumor suppressor in non-small cell lung cancer (NSCLC) by targeting Bcl-2. Tumour Biol. 2015, 36, 3381–3387. [Google Scholar] [CrossRef]
- Finlay-Schultz, J.; Cittelly, D.M.; Hendricks, P.; Patel, P.; Kabos, P.; Jacobsen, B.M.; Richer, J.K.; Sartorius, C.A. Progesterone downregulation of miR-141 contributes to expansion of stem-like breast cancer cells through maintenance of progesterone receptor and Stat5a. Oncogene 2015, 34, 3676–3687. [Google Scholar] [CrossRef]
- Li, P.; Xu, T.; Zhou, X.; Liao, L.; Pang, G.; Luo, W.; Han, L.; Zhang, J.; Luo, X.; Xie, X. Downregulation of miRNA-141 in breast cancer cells is associated with cell migration and invasion: Involvement of ANP32E targeting. Cancer Med. 2017, 6, 662–672. [Google Scholar] [CrossRef]
- Wu, S.-M.; Ai, H.-W.; Zhang, D.-Y.; Han, X.-Q.; Pan, Q.; Luo, F.-L.; Zhang, X.-L. MiR-141 targets ZEB2 to suppress HCC progression. Tumour Biol. 2014, 35, 9993–9997. [Google Scholar] [CrossRef] [PubMed]
- Chen, X.; Wang, X.; Ruan, A.; Han, W.; Zhao, Y.; Lu, X.; Xiao, P.; Shi, H.; Wang, R.; Chen, L. miR-141 is a key regulator of renal cell carcinoma proliferation and metastasis by controlling EphA2 expression. Clin. Cancer Res. 2014, 20, 2617–2630. [Google Scholar] [CrossRef] [PubMed]
- Liu, Y.; Hu, X.; Xia, D.; Zhang, S. MicroRNA-181b is downregulated in non-small cell lung cancer and inhibits cell motility by directly targeting HMGB1. Oncol. Lett. 2016, 12, 4181–4186. [Google Scholar] [CrossRef][Green Version]
- Zhi, F.; Wang, Q.; Deng, D.; Shao, N.; Wang, R.; Xue, L.; Wang, S.; Xia, X.; Yang, Y. MiR-181b-5p downregulates NOVA1 to suppress proliferation, migration and invasion and promote apoptosis in astrocytoma. PLoS ONE 2014, 9, e109124. [Google Scholar] [CrossRef] [PubMed]
- Majid, S.; Dar, A.A.; Saini, S.; Deng, G.; Chang, I.; Greene, K.; Tanaka, Y.; Dahiya, R.; Yamamura, S. MicroRNA-23b functions as a tumor suppressor by regulating Zeb1 in bladder cancer. PLoS ONE 2013, 8, e67686. [Google Scholar] [CrossRef] [PubMed]
- Li, T.; Lu, H.; Mukherjee, D.; Lahiri, S.K.; Shen, C.; Yu, L.; Zhao, J. Identification of epidermal growth factor receptor and its inhibitory microRNA141 as novel targets of Krüppel-like factor 8 in breast cancer. Oncotarget 2015, 6, 21428. [Google Scholar] [CrossRef] [PubMed]
- Koo, T.; Cho, B.J.; Kim, D.H.; Park, J.M.; Choi, E.J.; Kim, H.H.; Lee, D.J.; Kim, I.A. MicroRNA-200c increases radiosensitivity of human cancer cells with activated EGFR-associated signaling. Oncotarget 2017, 8, 65457. [Google Scholar] [CrossRef]
- Chiyomaru, T.; Seki, N.; Inoguchi, S.; Ishihara, T.; Mataki, H.; Matsushita, R.; Goto, Y.; Nishikawa, R.; Tatarano, S.; Itesako, T. Dual regulation of receptor tyrosine kinase genes EGFR and c-Met by the tumor-suppressive microRNA-23b/27b cluster in bladder cancer. Int. J. Oncol. 2015, 46, 487–496. [Google Scholar] [CrossRef]
- Creighton, C.J.; Hilger, A.M.; Murthy, S.; Rae, J.M.; Chinnaiyan, A.M.; El-Ashry, D. Activation of mitogen-activated protein kinase in estrogen receptor α–positive breast cancer cells in vitro induces an in vivo molecular phenotype of estrogen receptor α–negative human breast tumors. Cancer Res. 2006, 66, 3903–3911. [Google Scholar] [CrossRef]
- Cardoso, F.; Ross, J.S.; Picart, M.J.; Sotiriou, C.; Durbecq, V. Targeting the ubiquitin-proteasome pathway in breast cancer. Clin. Breast Cancer 2004, 5, 148–157. [Google Scholar] [CrossRef]
- Liu, J.; Shaik, S.; Dai, X.; Wu, Q.; Zhou, X.; Wang, Z.; Wei, W. Targeting the ubiquitin pathway for cancer treatment. Biochim. Biophys. Acta Rev. Cancer 2015, 1855, 50–60. [Google Scholar] [CrossRef] [PubMed]
- Ohta, T.; Fukuda, M. Ubiquitin and breast cancer. Oncogene 2004, 23, 2079–2088. [Google Scholar] [CrossRef] [PubMed]
- Kang, J.M.; Park, S.; Kim, S.J.; Hong, H.Y.; Jeong, J.; Kim, H.S.; Kim, S.J. CBL enhances breast tumor formation by inhibiting tumor suppressive activity of TGF-β signaling. Oncogene 2012, 31, 5123–5131. [Google Scholar] [CrossRef] [PubMed]
- Li, J.; Rong, M.H.; Dang, Y.W.; He, R.Q.; Lin, P.; Yang, H.; Li, X.J.; Xiong, D.D.; Zhang, L.J.; Qin, H. Differentially expressed gene profile and relevant pathways of the traditional Chinese medicine cinobufotalin on MCF-7 breast cancer cells. Mol. Med. Rep. 2019, 19, 4256–4270. [Google Scholar] [CrossRef]
- Kooistra, M.R.; Dubé, N.; Bos, J.L. Rap1: A key regulator in cell-cell junction formation. J. Cell Sci. 2007, 120 (Pt 1), 17–22. [Google Scholar] [CrossRef]
- Jaśkiewicz, A.; Pająk, B.; Orzechowski, A. The Many Faces of Rap1 GTPase. Int. J. Mol. Sci. 2018, 19, 2848. [Google Scholar] [CrossRef]
- Itoh, M.; Nelson, C.M.; Myers, C.A.; Bissell, M.J. Rap1 integrates tissue polarity, lumen formation, and tumorigenic potential in human breast epithelial cells. Cancer Res. 2007, 67, 4759–4766. [Google Scholar] [CrossRef]
- Zhang, Y.; Gong, Y.; Hu, D.; Zhu, P.; Wang, N.; Zhang, Q.; Wang, M.; Aldeewan, A.; Xia, H.; Qu, X. Nuclear SIPA1 activates integrin β1 promoter and promotes invasion of breast cancer cells. Oncogene 2015, 34, 1451–1462. [Google Scholar] [CrossRef]
- Sarnataro, D.; Pisanti, S.; Santoro, A.; Gazzerro, P.; Malfitano, A.M.; Laezza, C.; Bifulco, M. The cannabinoid CB1 receptor antagonist rimonabant (SR141716) inhibits human breast cancer cell proliferation through a lipid raft-mediated mechanism. Mol. Pharmacol. 2006, 70, 1298–1306. [Google Scholar] [CrossRef]
- Li, T.T.; Alemayehu, M.; Aziziyeh, A.I.; Pape, C.; Pampillo, M.; Postovit, L.M.; Mills, G.B.; Babwah, A.V.; Bhattacharya, M. Beta-arrestin/Ral signaling regulates lysophosphatidic acid-mediated migration and invasion of human breast tumor cells. Mol. Cancer Res. 2009, 7, 1064–1077. [Google Scholar] [CrossRef]
- Liu, S.; Umezu-Goto, M.; Murph, M.; Lu, Y.; Liu, W.; Zhang, F.; Yu, S.; Stephens, L.C.; Cui, X.; Murrow, G.; et al. Expression of autotaxin and lysophosphatidic acid receptors increases mammary tumorigenesis, invasion, and metastases. Cancer Cell 2009, 15, 539–550. [Google Scholar] [CrossRef] [PubMed]
- Huang, G.-L.; Sun, J.; Lu, Y.; Liu, Y.; Cao, H.; Zhang, H.; Calin, G.A. MiR-200 family and cancer: From a meta-analysis view. Mol. Asp. Med. 2019, 70, 57–71. [Google Scholar] [CrossRef] [PubMed]
- Tian, Y.; Fu, X.; Li, Q.; Wang, Y.; Fan, D.; Zhou, Q.; Kuang, W.; Shen, L. MicroRNA-181 serves an oncogenic role in breast cancer via the inhibition of SPRY4. Mol. Med. Rep. 2018, 18, 5603–5613. [Google Scholar] [CrossRef] [PubMed]
- Liu, P.; Zou, Y.; Li, X.; Yang, A.; Ye, F.; Zhang, J.; Wei, W.; Kong, Y. circGNB1 Facilitates Triple-Negative Breast Cancer Progression by Regulating miR-141-5p-IGF1R Axis. Front. Genet. 2020, 11, 193. [Google Scholar] [CrossRef]
- Hanby, A.M.; Walker, C. Tavassoli FA, Devilee P: Pathology and Genetics: Tumours of the Breast and Female Genital Organs. WHO Classification of Tumours series—Volume IV. Lyon, France: IARC Press. Breast Cancer Res. 2004, 6, 133. [Google Scholar] [CrossRef]
- Fitzgibbons, P.L.; Dillon, D.A.; Alsabeh, R.; Berman, M.A.; Hayes, D.F.; Hicks, D.G.; Hughes, K.S.; Nofech-Mozes, S. Template for reporting results of biomarker testing of specimens from patients with carcinoma of the breast. Arch. Pathol. Lab. Med. 2014, 138, 595–601. [Google Scholar] [CrossRef]
- Kondov, B.; Milenkovikj, Z.; Kondov, G.; Petrushevska, G.; Basheska, N.; Bogdanovska-Todorovska, M.; Tolevska, N.; Ivkovski, L. Presentation of the molecular subtypes of breast cancer detected by immunohistochemistry in surgically treated patients. Open Access Maced. J. Med. Sci. 2018, 6, 961. [Google Scholar] [CrossRef]
- Goldhirsch, A.; Winer, E.P.; Coates, A.; Gelber, R.; Piccart-Gebhart, M.; Thürlimann, B.; Senn, H.-J.; Members, P.; Albain, K.S.; André, F. Personalizing the treatment of women with early breast cancer: Highlights of the St Gallen International Expert Consensus on the Primary Therapy of Early Breast Cancer 2013. Ann. Oncol. 2013, 24, 2206–2223. [Google Scholar] [CrossRef]
- Livak, K.J.; Schmittgen, T.D. Analysis of relative gene expression data using real-time quantitative PCR and the 2−ΔΔCT method. Methods 2001, 25, 402–408. [Google Scholar] [CrossRef]
- Zhu, W.; Zeng, N.; Wang, N. Sensitivity, specificity, accuracy, associated confidence interval and ROC analysis with practical SAS implementations. NESUG Proc. Health Care Life Sci. Baltim. Md. 2010, 19, 67. [Google Scholar]




| Clinicopathological Characteristics | N (%) |
|---|---|
| Benign fibroadenomas (control) | 30 (30%) |
| Infiltrating ductal carcinomas | 70 (70%) |
| Age | |
| 29–40 | 12 (17.14%) |
| 41–60 | 28 (40%) |
| +60 | 30 (42.86%) |
| Histological subtypes | |
| Ductal | 49 (70%) |
| Lobular | 21 (30%) |
| Histological Grade | |
| I | 0 |
| II | 24 (34.3%) |
| III | 46 (65.7%) |
| Estrogen receptor status | |
| Positive | 47 (67.14%) |
| Negative | 23 (32.86%) |
| Progesterone receptor status | |
| Positive | 23 (32.85%) |
| Negative | 47 (67.15%) |
| HER2 status | |
| Positive | 26 (37.14%) |
| Negative | 44 (62.86%) |
| Ki-67 | |
| <14% | 12 (17.14%) |
| ≥14% | 58 (82.86%) |
| Molecular Subtypes | |
| Luminal A | 12 (17.14%) |
| Luminal B | 11 (15.71%) |
| HER2-positive | 22 (31.43%) |
| Triple negative | 25 (35.72%) |
| miRNA | Sensitivity | Specificity | Cutoff | AUC | p-Value |
|---|---|---|---|---|---|
| miR-141-3p | 0.94 | 1 | 4.3 | 0.97 | <0.0001 |
| miR-181b1-5p | 0.76 | 1 | 2.98 | 0.91 | <0.0001 |
| miR-23b-3p | 0.7 | 0.93 | 2.99 | 0.85 | <0.0001 |
| Combined | 0.90 | 1 | 12.17 | 0.98 | <0.0001 |
| miRNA | Sensitivity | Specificity | Cutoff | AUC | p-Value |
|---|---|---|---|---|---|
| miR-141-3p | 0.92 | 0.82 | 17.02 | 0.88 | <0.0001 |
| miR-181b1-5p | 1 | 0.62 | 5.1 | 0.85 | <0.0001 |
| miR-23b-3p | 1 | 0.47 | 2.91 | 0.76 | 0.0001 |
| Combined | 0.92 | 0.80 | 43.39 | 0.89 | <0.0001 |
| Category | Term | Number of Enriched Genes | % |
|---|---|---|---|
| BP_FAT | GO:0019220 regulation of phosphate metabolic process | 36 | 12.7 |
| BP_FAT | GO:0051174 regulation of phosphorus metabolic process | 36 | 12.7 |
| BP_FAT | GO:0042425 regulation of phosphorylation | 35 | 12.3 |
| BP_FAT | GO:0006357 regulation of transcription from RNA polymerase II promoter | 42 | 14.8 |
| BP_FAT | GO:0051270 regulation of cell motion | 21 | 7.4 |
| CC_FAT | GO:0005654 organelle lumen | 47 | 12 |
| CC_FAT | GO:0031981 nuclear lumen | 44 | 15.5 |
| CC_FAT | GO:0044459 plasma membrane part | 58 | 20.4 |
| CC_FAT | GO:0044451 nucleoplasm part | 21 | 7.4 |
| CC_FAT | GO:0070013 intracellular organelle lumen | 46 | 16.2 |
| MF_FAT | GO:0030528 transcription regulator activity | 62 | 21.8 |
| MF_FAT | GO:0003700 transcription factor activity | 46 | 16.2 |
| MF_FAT | GO:0004672 protein kinase activity | 30 | 10.6 |
| MF_FAT | GO:0004674 protein serine/threonine kinase activity | 23 | 8.1 |
| MF_FAT | GO:0016564 transcription repressor activity | 19 | 6.7 |
| KEGG_PATHWAY | hsa05200: Pathways in cancer | 24 | 8.5 |
| KEGG_PATHWAY | hsa05222: Small cell lung cancer | 11 | 3.9 |
| KEGG_PATHWAY | hsa04012: ErbB signaling pathway | 11 | 3.9 |
| KEGG_PATHWAY | hsa05220: Chronic myeloid leukemia | 10 | 3.5 |
| KEGG_PATHWAY | hsa04010: MAPK signaling pathway | 17 | 6 |
Publisher’s Note: MDPI stays neutral with regard to jurisdictional claims in published maps and institutional affiliations. |
© 2020 by the authors. Licensee MDPI, Basel, Switzerland. This article is an open access article distributed under the terms and conditions of the Creative Commons Attribution (CC BY) license (http://creativecommons.org/licenses/by/4.0/).
Share and Cite
Taha, M.; Mitwally, N.; Soliman, A.S.; Yousef, E. Potential Diagnostic and Prognostic Utility of miR-141, miR-181b1, and miR-23b in Breast Cancer. Int. J. Mol. Sci. 2020, 21, 8589. https://doi.org/10.3390/ijms21228589
Taha M, Mitwally N, Soliman AS, Yousef E. Potential Diagnostic and Prognostic Utility of miR-141, miR-181b1, and miR-23b in Breast Cancer. International Journal of Molecular Sciences. 2020; 21(22):8589. https://doi.org/10.3390/ijms21228589
Chicago/Turabian StyleTaha, Mohamed, Noha Mitwally, Ayman S. Soliman, and Einas Yousef. 2020. "Potential Diagnostic and Prognostic Utility of miR-141, miR-181b1, and miR-23b in Breast Cancer" International Journal of Molecular Sciences 21, no. 22: 8589. https://doi.org/10.3390/ijms21228589
APA StyleTaha, M., Mitwally, N., Soliman, A. S., & Yousef, E. (2020). Potential Diagnostic and Prognostic Utility of miR-141, miR-181b1, and miR-23b in Breast Cancer. International Journal of Molecular Sciences, 21(22), 8589. https://doi.org/10.3390/ijms21228589

