PIMT Binding to C-Terminal Ala459 of CAIX Is Involved in Inside-Out Signaling Necessary for Its Catalytic Activity
Abstract
1. Introduction
2. Results and Discussion
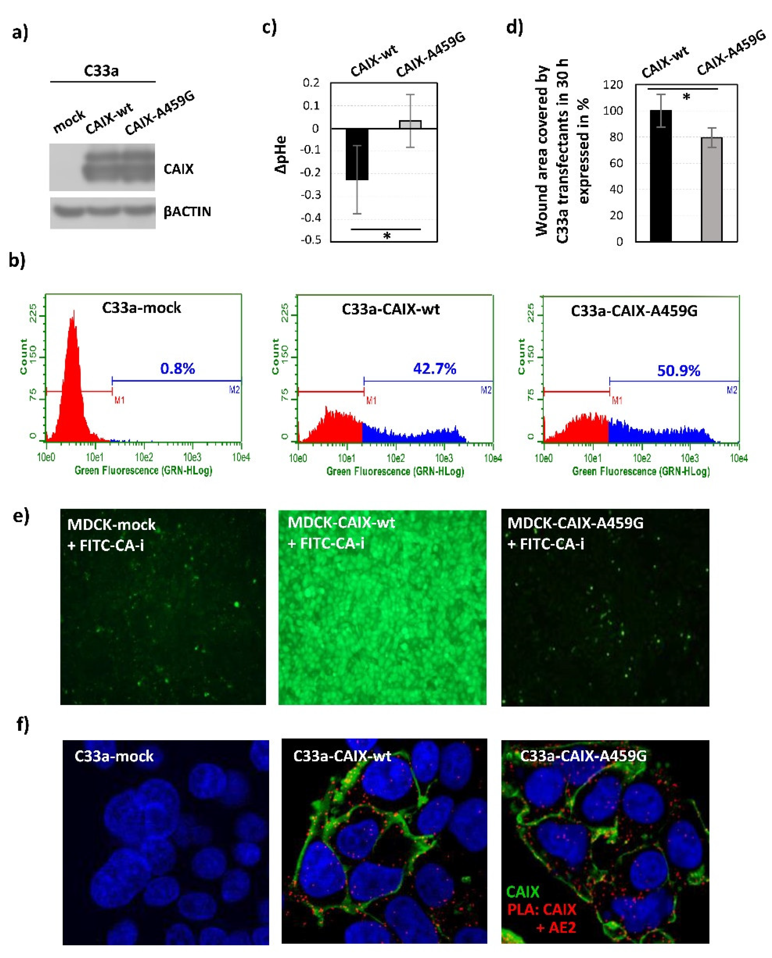
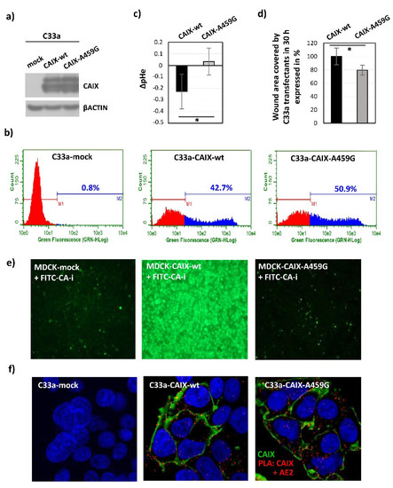
2.1. Significance of C-Terminal Ala459 in CAIX-Mediated Functions
Substitution of Ala459 for Gly Affects CAIX-Mediated Extracellular Acidification and Cell Migration
2.2. Implication of C-Terminal Ala459 in the Interaction of CAIX with Potential Binding Partner(s)
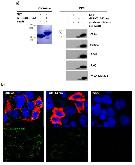
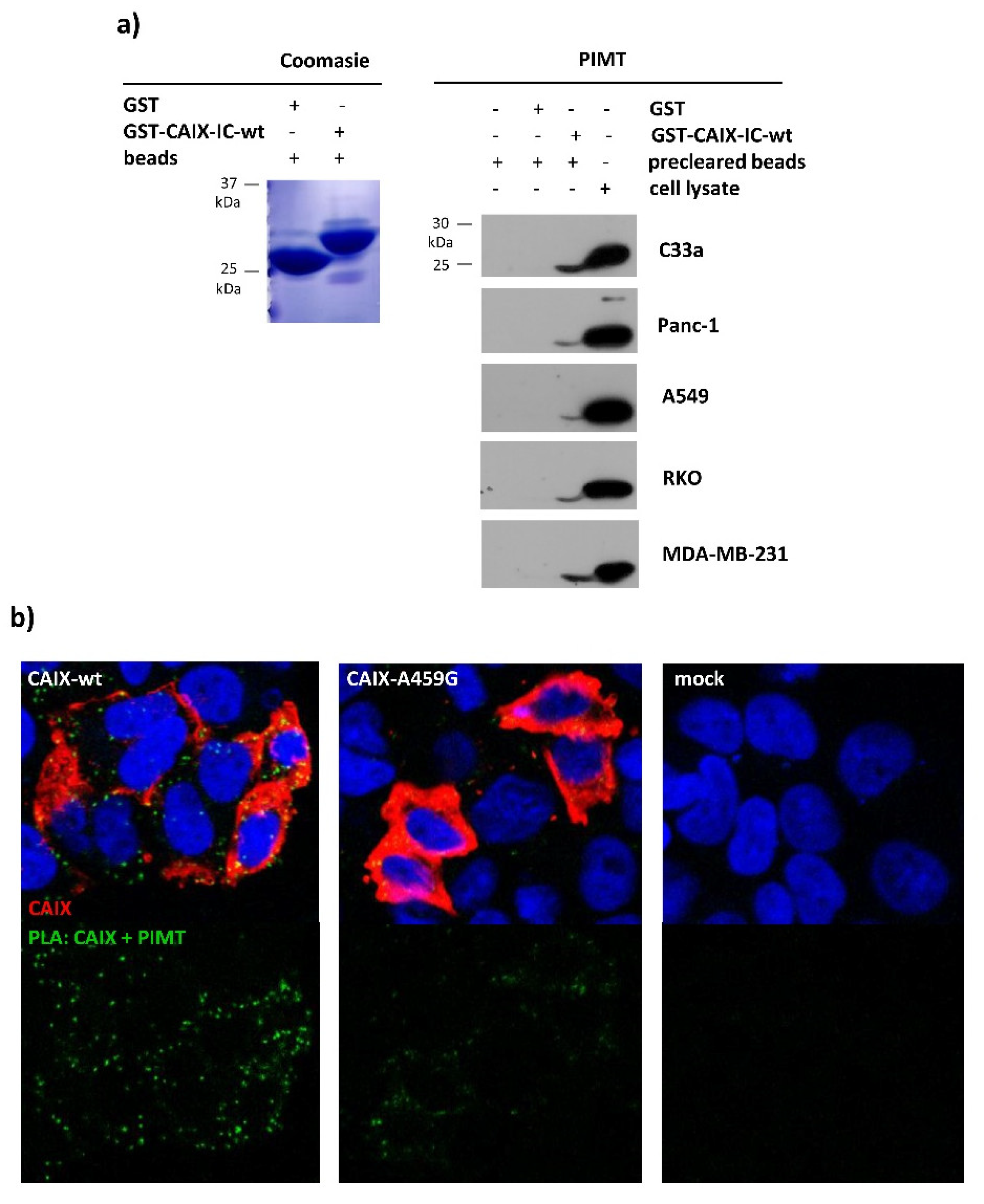
2.3. Identification of Protein L-Isoaspartyl Methyltransferase (PIMT) as a Novel Intracellular Binding Partner of Cancer-Associated Hypoxia-Induced CAIX
PIMT Interacts with Intracellular Tail of CAIX
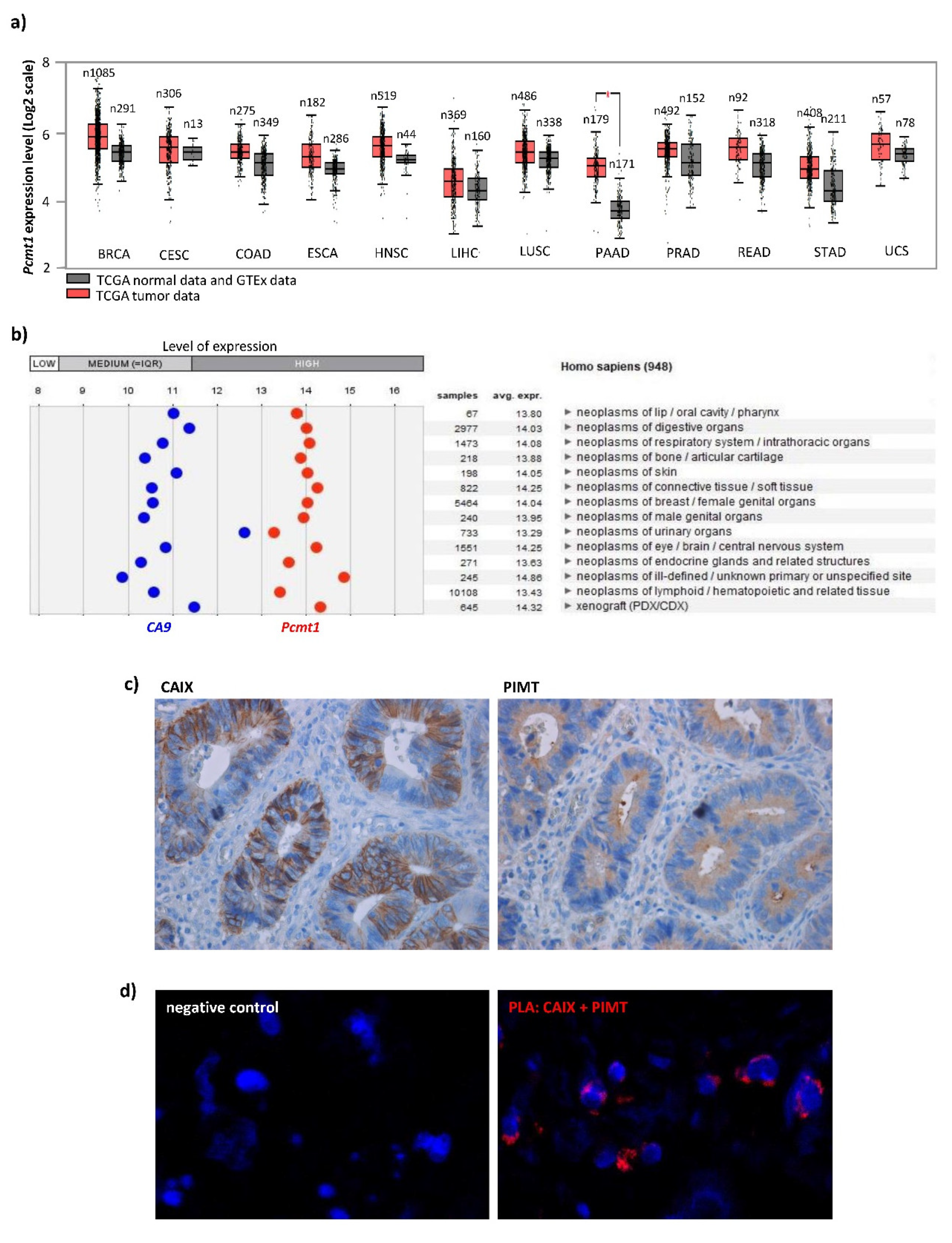
2.4. Cancer-Related Expression and Function of Pcmt1/PIMT
Hypoxia Contributes to the Expression of PIMT
2.5. Significance of the Interaction between CAIX and PIMT
3. Materials and Methods
3.1. Cell Culture
3.2. Plasmids
3.3. Cell Transfection
3.3.1. Transient Transfection
3.3.2. Stable Transfection
3.4. Western Blotting
3.5. Flow Cytometry
3.6. pH Measurement
3.7. Wound Healing Assay
3.8. Binding of Fluorescent FITC-Conjugated Inhibitor
3.9. Protein Identification by Tandem Mass Spectrometry
3.10. Pull Down Assay
3.11. Immunohistochemistry
3.12. Proximity Ligation Assay
3.13. Quantitative PCR
4. Conclusions
Author Contributions
Funding
Acknowledgments
Conflicts of Interest
Abbreviations
| AdoMet | S-adenosyl-L-methionine |
| AE2 | anion exchange protein 2 |
| AP1 | activator protein 1 |
| ARE | antioxidant response elements |
| ARNT | aryl hydrocarbon receptor nuclear translocator |
| CAIV | carbonic anhydrase IV |
| CAIX | carbonic anhydrase IX (protein) |
| CA9 | carbonic anhydrase 9 (gene) |
| CAXII | carbonic anhydrase XII |
| cAMP | cyclin adenosine monophosphate |
| CRC | colorectal carcinoma |
| CREB | cAMP response element-binding protein |
| DTT | dithiothreitol |
| EGR | early growth response proteins |
| ER | endoplasmatic reticulum |
| ERE | estrogen response elements |
| ERK | extracellular signal-regulated kinase |
| ETS | proto-oncogene 1, transcription factor |
| FCS | fetal calf serum |
| FITC-CA-i | fluorescein isothiocyanate conjugated sulfonamide inhibitor |
| HGF | hepatocyte growth factor |
| HIF-1 | hypoxia-inducible factor 1 |
| HRE | hypoxia response element |
| HRP | horseradishperoxidase |
| HUVEC | human vascular endothelial cells |
| IAA | iodoacetamide |
| IC | intracellular |
| IPTG | isopropyl β-d-1-thiogalactopyranoside |
| I-TASSER | Iterative Threading ASSEmbly Refinement |
| MAPK | mitogen-activated protein kinase |
| NBCe1 | sodium bicarbonate cotransporter 1 |
| NFκB | nuclear factor kappa B |
| PI3K | phosphatidylinositol-3-kinase |
| PIMT | protein-L-isoaspartyl methyltransferase (protein) |
| Pcmt1 | protein-L-isoaspartyl methyltransferase (gene) |
| PKA | protein kinase A |
| PLA | proximity ligation assay |
| PLGS | ProteinLynx Global Server |
| RET | tyrosine-protein kinase RET |
| S100A4 | S100 calcium binding protein A4 |
| SP1 | specificity protein 1 |
| SRC | tyrosine-protein kinase SRC |
| TF | transcription factor |
| TM | transmembrane |
| wt | wild type |
| XRE | xenobiotic response elements |
References
- Pastorek, J.; Pastoreková, S.; Callebaut, I.; Mornon, J.-P.; Zelník, V.; Opavský, R.; Zat’Ovicová, M.; Liao, S.; Portetelle, D.; Stanbridge, E.J. Cloning and characterization of MN, a human tumor-associated protein with a domain homologous to carbonic anhydrase and a putative helix-loop-helix DNA binding segment. Oncogene 1994, 9, 2877–2888. [Google Scholar] [PubMed]
- Sly, W.S.; Hu, P.Y. Human Carbonic Anhydrases and Carbonic Anhydrase Deficiencies. Annu. Rev. Biochem. 1995, 64, 375–401. [Google Scholar] [CrossRef] [PubMed]
- Pastorek, J.; Pastorekova, S. Hypoxia-induced carbonic anhydrase IX as a target for cancer therapy: From biology to clinical use. Semin. Cancer Biol. 2015, 31, 52–64. [Google Scholar] [CrossRef] [PubMed]
- Wykoff, C.C.; Beasley, N.J.; Watson, P.H.; Turner, K.J.; Pastorek, J.; Sibtain, A.; Wilson, G.D.; Turley, H.; Talks, K.L.; Maxwell, P.H.; et al. Hypoxia-inducible expression of tumor-associated carbonic anhydrases. Cancer Res. 2000, 60, 7075–7083. [Google Scholar]
- Kaluz, S.; Kaluzová, M.; Chrastina, A.; Olive, P.L.; Pastoreková, S.; Pastorek, J.; Lerman, M.I.; Stanbridge, E.J. Lowered oxygen tension induces expression of the hypoxia marker MN/carbonic anhydrase IX in the absence of hypoxia-inducible factor 1 alpha stabilization: A role for phosphatidylinositol 3’-kinase. Cancer Res. 2002, 62, 4469–4477. [Google Scholar]
- Ihnatko, R.; Kubes, M.; Takacova, M.; Sedlakova, O.; Sedlak, J.; Pastorek, J.; Kopacek, J.; Pastorekova, S. Extracellular acidosis elevates carbonic anhydrase IX in human glioblastoma cells via transcriptional modulation that does not depend on hypoxia. Int. J. Oncol. 2006, 29, 1025–1033. [Google Scholar] [CrossRef][Green Version]
- Kopacek, J.; Barathova, M.; Dequiedt, F.; Sepelakova, J.; Kettmann, R.; Pastorek, J.; Pastorekova, S. MAPK pathway contributes to density- and hypoxia-induced expression of the tumor-associated carbonic anhydrase IX. Biochim. Biophys. Acta Gene Struct. Expr. 2005, 1729, 41–49. [Google Scholar] [CrossRef]
- Takacova, M.; Bullova, P.; Simko, V.; Skvarkova, L.; Poturnajova, M.; Feketeová, L.; Babal, P.; Kivelä, A.J.; Kuopio, T.; Ekopacek, J.; et al. Expression Pattern of Carbonic Anhydrase IX in Medullary Thyroid Carcinoma Supports a Role for RET-Mediated Activation of the HIF Pathway. Am. J. Pathol. 2014, 184, 953–965. [Google Scholar] [CrossRef]
- Takacova, M.; Holotnakova, T.; Barathova, M.; Pastorekova, S.; Kopacek, J.; Pastorek, J. Src induces expression of carbonic anhydrase IX via hypoxia-inducible factor 1. Oncol. Rep. 2010, 23, 869–874. [Google Scholar]
- Barathova, M.; Takacova, M.; Holotnakova, T.; Gibadulinova, A.; Ohradanova, A.; Zatovicova, M.; Hulikova, A.; Kopacek, J.; Parkkila, S.; Supuran, C.T.; et al. Alternative splicing variant of the hypoxia marker carbonic anhydrase IX expressed independently of hypoxia and tumour phenotype. Br. J. Cancer 2007, 98, 129–136. [Google Scholar] [CrossRef]
- Csaderova, L.; Debreova, M.; Radvak, P.; Stano, M.; Vrestiakova, M.; Kopacek, J.; Pastorekova, S.; Svastova, E. The effect of carbonic anhydrase IX on focal contacts during cell spreading and migration. Front. Physiol. 2013, 4, 271. [Google Scholar] [CrossRef] [PubMed]
- Ditte, P.; Dequiedt, F.; Svastova, E.; Hulikova, A.; Ohradanova-Repic, A.; Zatovicova, M.; Csaderova, L.; Kopacek, J.; Supuran, C.T.; Pastoreková, S.; et al. Phosphorylation of Carbonic Anhydrase IX Controls Its Ability to Mediate Extracellular Acidification in Hypoxic Tumors. Cancer Res. 2011, 71, 7558–7567. [Google Scholar] [CrossRef] [PubMed]
- Johnson, B.A.; Langmack, E.L.; Aswad, D.W. Partial repair of deamidation-damaged calmodulin by protein carboxyl methyltransferase. J. Biol. Chem. 1987, 262, 12283–12287. [Google Scholar] [PubMed]
- Ouanouki, A.; Desrosiers, R. The enzyme l-isoaspartyl (d-aspartyl) methyltransferase is required for VEGF-dependent endothelial cell migration and tubulogenesis. Mol. Cell. Biochem. 2016, 413, 37–46. [Google Scholar] [CrossRef] [PubMed]
- Ouazia, D.; Levros, L.-C.; Rassart, É.; Desrosiers, R. The protein l-isoaspartyl (d-aspartyl) methyltransferase protects against dopamine-induced apoptosis in neuroblastoma SH-SY5Y cells. Neuroscience 2015, 295, 139–150. [Google Scholar] [CrossRef] [PubMed]
- Saito, H.; Yamashita, M.; Ogasawara, M.; Yamada, N.; Niisato, M.; Tomoyasu, M.; Deguchi, H.; Tanita, T.; Ishida, K.; Sugai, T.; et al. Chaperone protein l-isoaspartate (d-aspartyl) O-methyltransferase as a novel predictor of poor prognosis in lung adenocarcinoma. Hum. Pathol. 2016, 50, 1–10. [Google Scholar] [CrossRef] [PubMed]
- Dong, L.; Li, Y.; Xue, D.; Liu, Y. PCMT1 is an unfavorable predictor and functions as an oncogene in bladder cancer. IUBMB Life 2018, 70, 291–299. [Google Scholar] [CrossRef]
- Hulikova, A.; Zatovicova, M.; Švastová, E.; Ditte, P.; Brasseur, R.; Kettmann, R.; Supuran, C.T.; Kopacek, J.; Pastorek, J.; Pastorekova, S. Intact intracellular tail is critical for proper functioning of the tumor-associated, hypoxia-regulated carbonic anhydrase IX. FEBS Lett. 2009, 583, 3563–3568. [Google Scholar] [CrossRef]
- Dorai, T.; Sawczuk, I.S.; Pastorek, J.; Wiernik, P.H.; Dutcher, J.P. The role of carbonic anhydrase IX overexpression in kidney cancer. Eur. J. Cancer 2005, 41, 2935–2947. [Google Scholar] [CrossRef]
- Betts, M.J.; Russell, R.B. Amino Acid Properties and Consequences of Substitutions. In Bioinformatics for Geneticists; John Wiley&Sons: Sussex, UK, 2003; pp. 289–316. [Google Scholar]
- Svastova, E.; Witarski, W.; Csaderova, L.; Kosik, I.; Skvarkova, L.; Hulikova, A.; Zatovicova, M.; Barathova, M.; Kopacek, J.; Pastorek, J.; et al. Carbonic Anhydrase IX Interacts with Bicarbonate Transporters in Lamellipodia and Increases Cell Migration via Its Catalytic Domain. J. Biol. Chem. 2012, 287, 3392–3402. [Google Scholar] [CrossRef]
- Esvastova, E.; Hulíková, A.; Rafajová, M.; Zat’Ovičová, M.; Gibadulinová, A.; Casini, A.; Cecchi, A.; Scozzafava, A.; Supuran, C.T.; Pastorek, J.; et al. Hypoxia activates the capacity of tumor-associated carbonic anhydrase IX to acidify extracellular pH. FEBS Lett. 2004, 577, 439–445. [Google Scholar] [CrossRef] [PubMed]
- Morgan, P.E.; Pastoreková, S.; Stuart-Tilley, A.K.; Alper, S.L.; Casey, J.R. Interactions of transmembrane carbonic anhydrase, CAIX, with bicarbonate transporters. Am. J. Physiol. Physiol. 2007, 293, C738–C748. [Google Scholar] [CrossRef] [PubMed]
- Lanthier, J.; Desrosiers, R.R. Protein L-isoaspartyl methyltransferase repairs abnormal aspartyl residues accumulated in vivo in type-I collagen and restores cell migration. Exp. Cell Res. 2004, 293, 96–105. [Google Scholar] [CrossRef] [PubMed]
- Brennan, T.V.; Anderson, J.W.; Jian, Z.; Waygood, E.B.; Clarke, S. Repair of Spontaneously Deamidated HPr Phosphocarrier Protein Catalyzed by the L-Isoaspartate-@-Aspartate) 0-Methyltransferase. J. Biol. Chem. 1994, 269, 24586–24595. [Google Scholar]
- Reissner, K.J.; Aswad, D.W. Deamidation and isoaspartate formation in proteins: Unwanted alterations or surreptitious signals? Cell. Mol. Life Sci. 2003, 60, 1281–1295. [Google Scholar] [CrossRef]
- Clarke, S.G. Aging as war between chemical and biochemical processes: Protein methylation and the recognition of age-damaged proteins for repair. Ageing Res. Rev. 2003, 2, 263–285. [Google Scholar] [CrossRef]
- Roy, A.; Kucukural, A.; Li, H. I-TASSER: A unified platform for automated protein structure and function prediction. Nat. Protoc. 2010, 5, 725–738. [Google Scholar] [CrossRef]
- Yang, J.; Li, H. I-TASSER server: New development for protein structure and function predictions. Nucleic Acids Res. 2015, 43, W174–W181. [Google Scholar] [CrossRef]
- Yang, J.; Yan, R.; Roy, A.; Xu, D.; Poisson, J.; Zhang, Y. The I-TASSER Suite: Protein structure and function prediction. Nat. Methods 2015, 12, 7–8. [Google Scholar] [CrossRef]
- Söderberg, O.; Gullberg, M.; Jarvius, M.; Ridderstråle, K.; Leuchowius, K.-J.; Jarvius, J.; Wester, K.; Hydbring, P.; Bahram, F.; Larsson, L.-G.; et al. Direct observation of individual endogenous protein complexes in situ by proximity ligation. Nat. Methods 2006, 3, 995–1000. [Google Scholar] [CrossRef]
- DiLiberto, E.J.; Axelrod, J. Regional and subcellular distribution of protein carboxymethylase in brain and other tissues. J. Neurochem. 1976, 26, 1159–1165. [Google Scholar] [CrossRef] [PubMed]
- Mizobuchi, M.; Murao, K.; Takeda, R.; Kakimoto, Y. Tissue-Specific Expression of Isoaspartyl Protein Carboxyl Methyltransferase Gene in Rat Brain and Testis. J. Neurochem. 2008, 62, 322–328. [Google Scholar] [CrossRef] [PubMed]
- Boivin, D.; Bilodeau, D.; Béliveau, R. Immunochemical characterization of l-isoaspartyl-protein carboxyl methyltransferase from mammalian tissues. Biochem. J. 1995, 309, 993–998. [Google Scholar] [CrossRef] [PubMed]
- Kim, E.; Lowenson, J.D.; MacLaren, D.C.; Clarke, S.; Young, S.G. Deficiency of a protein-repair enzyme results in the accumulation of altered proteins, retardation of growth, and fatal seizures in mice. Proc. Natl. Acad. Sci. USA 1997, 94, 6132–6137. [Google Scholar] [CrossRef]
- Yamamoto, A.; Takagi, H.; Kitamura, D.; Tatsuoka, H.; Nakano, H.; Kawano, H.; Kuroyanagi, H.; Yahagi, Y.-I.; Kobayashi, S.-I.; Koizumi, K.-I.; et al. Deficiency in Protein l-Isoaspartyl Methyltransferase Results in a Fatal Progressive Epilepsy. J. Neurosci. 1998, 18, 2063–2074. [Google Scholar] [CrossRef]
- Zhu, H.; Yang, W.; Lu, W.; Zhang, J.; Shaw, G.M.; Lammer, E.J.; Finnell, R.H. A known functional polymorphism (Ile120Val) of the human PCMT1 gene and risk of spina bifida. Mol. Genet. Metab. 2006, 87, 66–70. [Google Scholar] [CrossRef][Green Version]
- Dung, T.T.M.; Yi, Y.-S.; Heo, J.; Yang, W.S.; Kim, J.H.; Kim, H.G.; Park, J.G.; Yoo, B.C.; Cho, J.Y.; Hong, S. Critical role of protein L-isoaspartyl methyltransferase in basic fibroblast growth factor-mediated neuronal cell differentiation. BMB Rep. 2016, 49, 437–442. [Google Scholar] [CrossRef]
- Ryu, J.; Song, J.; Heo, J.; Jung, Y.; Lee, S.-J.; Hong, S.; Cho, J.Y. Cross-regulation between protein L-isoaspartyl O-methyltransferase and ERK in epithelial mesenchymal transition of MDA-MB-231 cells. Acta Pharmacol. Sin. 2011, 32, 1165–1172. [Google Scholar] [CrossRef]
- Tang, Z.; Li, C.; Kang, B.; Gao, G.; Li, C.; Zhang, Z. GEPIA: A web server for cancer and normal gene expression profiling and interactive analyses. Nucleic Acids Res. 2017, 45, W98–W102. [Google Scholar] [CrossRef]
- Lee, J.-C.; Kang, S.-U.; Jeon, Y.; Park, J.W.; You, J.-S.; Ha, S.-W.; Bae, N.; Lubec, G.; Kwon, S.H.; Lee, J.-S.; et al. Protein L-isoaspartyl methyltransferase regulates p53 activity. Nat. Commun. 2012, 3, 927. [Google Scholar] [CrossRef]
- Xia, H.; Gilbertsen, A.; Herrera, J.; Racila, E.; Smith, K.; Peterson, M.; Griffin, T.J.; Benyumov, A.; Yang, L.; Bitterman, P.B.; et al. Calcium-binding protein S100A4 confers mesenchymal progenitor cell fibrogenicity in idiopathic pulmonary fibrosis. J. Clin. Investig. 2017, 127, 2586–2597. [Google Scholar] [CrossRef]
- Taylor, S.; Herrington, C.S.; Prime, W.; Rudland, P.S.; Barraclough, R. S100A4 (p9Ka) protein in colon carcinoma and liver metastases: Association with carcinoma cells and T-lymphocytes. Br. J. Cancer 2002, 86, 409–416. [Google Scholar] [CrossRef] [PubMed][Green Version]
- Rudland, P.S.; Platt-Higgins, A.; Renshaw, C.; West, C.R.; Winstanley, J.H.; Robertson, L.; Barraclough, R. Prognostic significance of the metastasis-inducing protein S100A4 (p9Ka) in human breast cancer. Cancer Res. 2000, 60, 1595–1603. [Google Scholar] [PubMed]
- Zakaria, R.; Platt-Higgins, A.; Rathi, N.; Crooks, D.; Brodbelt, A.; Chavredakis, E.; Lawson, D.; Jenkinson, M.D.; Rudland, P.S. Metastasis-inducing proteins are widely expressed in human brain metastases and associated with intracranial progression and radiation response. Br. J. Cancer 2016, 114, 1101–1108. [Google Scholar] [CrossRef] [PubMed]
- Xuan, X.; Li, Q.; Zhang, Z.; Du, Y.; Liu, P. Increased expression levels of S100A4 associated with hypoxia-induced invasion and metastasis in esophageal squamous cell cancer. Tumor Biol. 2014, 35, 12535–12543. [Google Scholar] [CrossRef]
- Horiuchi, A.; Hayashi, T.; Kikuchi, N.; Hayashi, A.; Fuseya, C.; Shiozawa, T.; Konishi, I. Hypoxia upregulates ovarian cancer invasiveness via the binding of HIF-1α to a hypoxia-induced, methylation-free hypoxia response element of S100A4 gene. Int. J. Cancer 2012, 131, 1755–1767. [Google Scholar] [CrossRef]
- Semenza, G.L. Targeting HIF-1 for cancer therapy. Nat. Rev. Cancer 2003, 3, 721–732. [Google Scholar] [CrossRef]
- MacLaren, D.C.; Kagan, R.M.; Clarke, S. Alternative splicing of the human isoaspartyl protein carboxyl methyltransferase RNA leads to the generation of a C-terminal -RDEL sequence in isozyme II. Biochem. Biophys. Res. Commun. 1992, 185, 277–283. [Google Scholar] [CrossRef]
- Devry, C.G.; Tsai, W.; Clarke, S. Structure of the Human Gene Encoding the Protein RepairL-Isoaspartyl (D-Aspartyl)O-Methyltransferase. Arch. Biochem. Biophys. 1996, 335, 321–332. [Google Scholar] [CrossRef]
- Desrosiers, R.; Beliveau, R. Regulation by GTPγS of Protein Carboxylmethyltransferase Activity in Kidney Brush Border Membranes. Arch. Biochem. Biophys. 1998, 351, 149–158. [Google Scholar] [CrossRef]
- Bilodeau, D.; Beliveau, R. Inhibition of GTPγS-Dependent l-Isoaspartyl Protein Methylation by Tyrosine Kinase Inhibitors in Kidney. Cell. Signal. 1999, 11, 45–52. [Google Scholar] [CrossRef]
- Shaikh, D.; Zhou, Q.; Chen, T.; Ibe, J.C.F.; Raj, J.U.; Zhou, G. cAMP-dependent protein kinase is essential for hypoxia-mediated epithelial–mesenchymal transition, migration, and invasion in lung cancer cells. Cell. Signal. 2012, 24, 2396–2406. [Google Scholar] [CrossRef] [PubMed]
- Simko, V.; Iuliano, F.; Sevcikova, A.; Labudova, M.; Barathova, M.; Radvak, P.; Pastorekova, S.; Pastorek, J.; Csaderova, L. Hypoxia induces cancer-associated cAMP/PKA signalling through HIF-mediated transcriptional control of adenylyl cyclases VI and VII. Sci. Rep. 2017, 7, 1–11. [Google Scholar] [CrossRef] [PubMed]
- Kajanova, I.; Zatovicova, M.; Jelenska, L.; Sedlakova, O.; Barathova, M.; Csaderova, L.; Debreova, M.; Lukacikova, L.; Grossmannova, K.; Labudova, M.; et al. Impairment of carbonic anhydrase IX ectodomain cleavage reinforces tumorigenic and metastatic phenotype of cancer cells. Br. J. Cancer 2020, 122, 1590–1603. [Google Scholar] [CrossRef]








Publisher’s Note: MDPI stays neutral with regard to jurisdictional claims in published maps and institutional affiliations. |
© 2020 by the authors. Licensee MDPI, Basel, Switzerland. This article is an open access article distributed under the terms and conditions of the Creative Commons Attribution (CC BY) license (http://creativecommons.org/licenses/by/4.0/).
Share and Cite
Simko, V.; Belvoncikova, P.; Csaderova, L.; Labudova, M.; Grossmannova, K.; Zatovicova, M.; Kajanova, I.; Skultety, L.; Barathova, M.; Pastorek, J. PIMT Binding to C-Terminal Ala459 of CAIX Is Involved in Inside-Out Signaling Necessary for Its Catalytic Activity. Int. J. Mol. Sci. 2020, 21, 8545. https://doi.org/10.3390/ijms21228545
Simko V, Belvoncikova P, Csaderova L, Labudova M, Grossmannova K, Zatovicova M, Kajanova I, Skultety L, Barathova M, Pastorek J. PIMT Binding to C-Terminal Ala459 of CAIX Is Involved in Inside-Out Signaling Necessary for Its Catalytic Activity. International Journal of Molecular Sciences. 2020; 21(22):8545. https://doi.org/10.3390/ijms21228545
Chicago/Turabian StyleSimko, Veronika, Petra Belvoncikova, Lucia Csaderova, Martina Labudova, Katarina Grossmannova, Miriam Zatovicova, Ivana Kajanova, Ludovit Skultety, Monika Barathova, and Jaromir Pastorek. 2020. "PIMT Binding to C-Terminal Ala459 of CAIX Is Involved in Inside-Out Signaling Necessary for Its Catalytic Activity" International Journal of Molecular Sciences 21, no. 22: 8545. https://doi.org/10.3390/ijms21228545
APA StyleSimko, V., Belvoncikova, P., Csaderova, L., Labudova, M., Grossmannova, K., Zatovicova, M., Kajanova, I., Skultety, L., Barathova, M., & Pastorek, J. (2020). PIMT Binding to C-Terminal Ala459 of CAIX Is Involved in Inside-Out Signaling Necessary for Its Catalytic Activity. International Journal of Molecular Sciences, 21(22), 8545. https://doi.org/10.3390/ijms21228545
