Advantages in Wound Healing Process in Female Mice Require Upregulation A2A-Mediated Angiogenesis under the Stimulation of 17β-Estradiol
Abstract
1. Introduction
2. Results
2.1. In Vivo Wound Healing Assay in Female and Male Wild Type and A2A-Deficient Mice
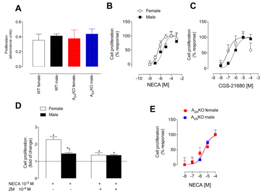
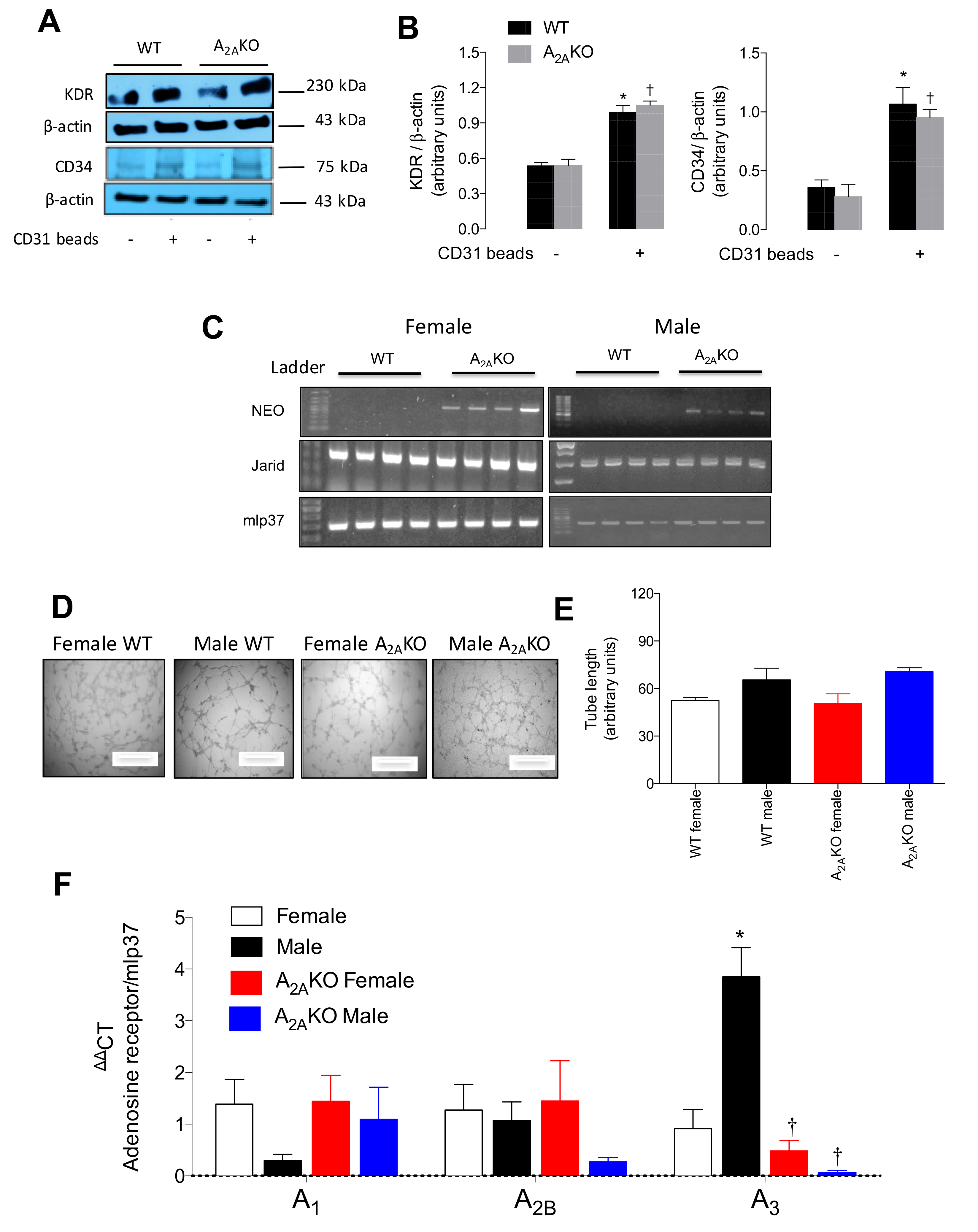
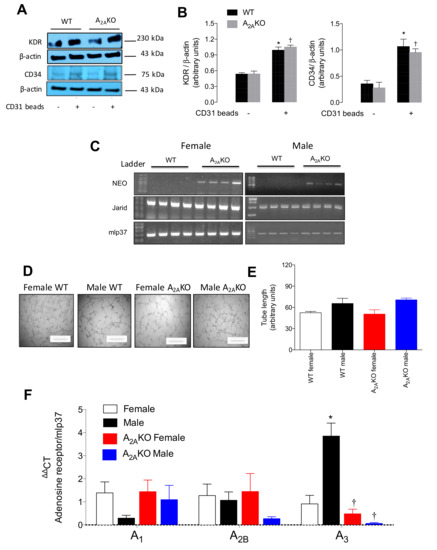
2.2. Characterization of Mice Lung Endothelial Cells (mPEC)
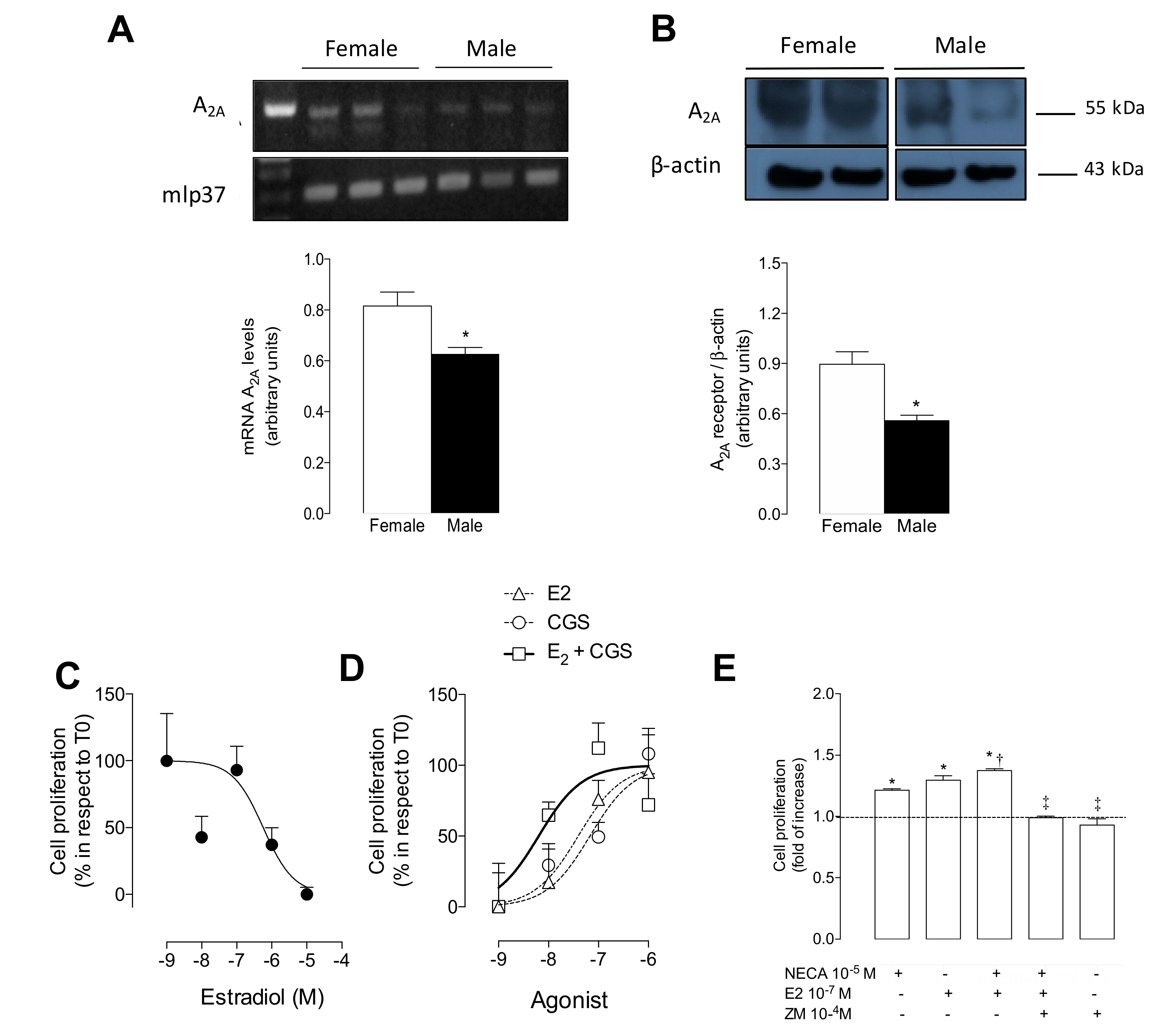
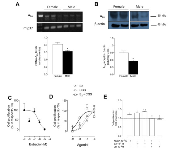
2.3. Sex Dimorphism in A2A Adenosine Receptors Expression
2.4. 17β-Estradiol Enhanced Both A2A-Independent and A2A-Dependent Cell Proliferation in Female WT Mice
2.5. 17β-Estradiol Enhanced A2A-Dependent Angiogenesis in Female WT Mice
Estrogen-A2A Synergic Effect Involves ERs
3. Discussion
4. Materials and Methods
4.1. Reagents
4.2. Animals
4.3. In Vivo Wound Healing Assay
4.4. Isolation of Mice Lung Endothelial Cells (mPEC)
4.5. Semiquantitative and Quantitative PCR
4.6. Western Blot
4.7. Cell Proliferation
4.8. Cell Migration
4.9. In Vitro Angiogenesis
4.10. Statistical Analysis
5. Conclusions
Supplementary Materials
Author Contributions
Funding
Acknowledgments
Conflicts of Interest
Abbreviations
| A2A KO | A2A-deficient mice |
| ERα | Estrogen receptor alpha |
| ER-β | Estrogen receptor beta |
| HUVEC | Human umbilical vein endothelial cell |
| mPEC | Mice pulmonary endothelial cells |
| HMEC-1 | Microvascular endothelial cell line |
| PECAM-1 or CD31 | Platelet endothelial cell adhesion molecule 1 |
| VEGF | Vascular endothelial growth factor |
References
- Gilliver, S.C.; Ruckshanthi, J.P.; Hardman, M.J.; Nakayama, T.; Ashcroft, G.S. Sex dimorphism in wound healing: The roles of sex steroids and macrophage migration inhibitory factor. Endocrinology 2008, 149, 5747–5757. [Google Scholar] [CrossRef]
- Rono, B.; Engelholm, L.H.; Lund, L.R.; Hald, A. Gender affects skin wound healing in plasminogen deficient mice. PLoS ONE 2013, 8, e59942. [Google Scholar] [CrossRef] [PubMed]
- Peng, X.; Wang, J.; Lassance-Soares, R.M.; Najafi, A.H.; Sood, S.; Aghili, N.; Alderman, L.O.; Panza, J.A.; Faber, J.E.; Wang, S.; et al. Gender differences affect blood flow recovery in a mouse model of hindlimb ischemia. Am. J. Physiol Heart Circ. Physiol. 2011, 300, H2027–H2034. [Google Scholar] [CrossRef] [PubMed]
- Robinson, R.S.; Woad, K.J.; Hammond, A.J.; Laird, M.; Hunter, M.G.; Mann, G.E. Angiogenesis and vascular function in the ovary. Reproduction 2009, 138, 869–881. [Google Scholar] [CrossRef]
- Stryker, Z.I.; Rajabi, M.; Davis, P.J.; Mousa, S.A. Evaluation of Angiogenesis Assays. Biomedicines 2019, 7. [Google Scholar] [CrossRef] [PubMed]
- Lorenz, M.; Koschate, J.; Kaufmann, K.; Kreye, C.; Mertens, M.; Kuebler, W.M.; Baumann, G.; Gossing, G.; Marki, A.; Zakrzewicz, A.; et al. Does cellular sex matter? Dimorphic transcriptional differences between female and male endothelial cells. Atherosclerosis 2015, 240, 61–72. [Google Scholar] [CrossRef]
- Cattaneo, M.G.; Vanetti, C.; Decimo, I.; Di Chio, M.; Martano, G.; Garrone, G.; Bifari, F.; Vicentini, L.M. Sex-specific eNOS activity and function in human endothelial cells. Sci. Rep. 2017, 7, 9612. [Google Scholar] [CrossRef] [PubMed]
- Losordo, D.W.; Isner, J.M. Estrogen and angiogenesis: A review. Arterioscler. Thromb. Vasc. Biol. 2001, 21, 6–12. [Google Scholar] [CrossRef] [PubMed]
- Gargett, C.E.; Zaitseva, M.; Bucak, K.; Chu, S.; Fuller, P.J.; Rogers, P.A. 17Beta-estradiol up-regulates vascular endothelial growth factor receptor-2 expression in human myometrial microvascular endothelial cells: Role of estrogen receptor-alpha and -beta. J. Clin. Endocrinol. Metab. 2002, 87, 4341–4349. [Google Scholar] [CrossRef]
- Fortini, F.; Vieceli Dalla Sega, F.; Caliceti, C.; Aquila, G.; Pannella, M.; Pannuti, A.; Miele, L.; Ferrari, R.; Rizzo, P. Estrogen receptor beta-dependent Notch1 activation protects vascular endothelium against tumor necrosis factor alpha (TNFalpha)-induced apoptosis. J. Biol. Chem. 2017, 292, 18178–18191. [Google Scholar] [CrossRef]
- Feoktistov, I.; Biaggioni, I.; Cronstein, B.N. Adenosine receptors in wound healing, fibrosis and angiogenesis. Handb. Exp. Pharmacol. 2009, 193, 383–397. [Google Scholar] [CrossRef]
- Escudero, C.; Roberts, J.M.; Myatt, L.; Feoktistov, I. Impaired adenosine-mediated angiogenesis in preeclampsia: Potential implications for fetal programming. Front. Pharmacol. 2014, 5, 134. [Google Scholar] [CrossRef] [PubMed]
- Grant, M.B.; Davis, M.I.; Caballero, S.; Feoktistov, I.; Biaggioni, I.; Belardinelli, L. Proliferation, migration, and ERK activation in human retinal endothelial cells through A(2B) adenosine receptor stimulation. Investig. Ophthalmol. Vis. Sci. 2001, 42, 2068–2073. [Google Scholar]
- Grant, M.B.; Tarnuzzer, R.W.; Caballero, S.; Ozeck, M.J.; Davis, M.I.; Spoerri, P.E.; Feoktistov, I.; Biaggioni, I.; Shryock, J.C.; Belardinelli, L. Adenosine receptor activation induces vascular endothelial growth factor in human retinal endothelial cells. Circ. Res. 1999, 85, 699–706. [Google Scholar] [CrossRef] [PubMed]
- Feoktistov, I.; Ryzhov, S.; Zhong, H.; Goldstein, A.E.; Matafonov, A.; Zeng, D.; Biaggioni, I. Hypoxia modulates adenosine receptors in human endothelial and smooth muscle cells toward an A2B angiogenic phenotype. Hypertension 2004, 44, 649–654. [Google Scholar] [CrossRef]
- Olanrewaju, H.A.; Qin, W.; Feoktistov, I.; Scemama, J.L.; Mustafa, S.J. Adenosine A(2A) and A(2B) receptors in cultured human and porcine coronary artery endothelial cells. Am. J. Physiol. Heart Circ. Physiol. 2000, 279, H650–H656. [Google Scholar] [CrossRef]
- Dubey, R.K.; Gillespie, D.G.; Jackson, E.K. A(2B) adenosine receptors stimulate growth of porcine and rat arterial endothelial cells. Hypertension 2002, 39, 530–535. [Google Scholar] [CrossRef]
- Takagi, H.; King, G.L.; Robinson, G.S.; Ferrara, N.; Aiello, L.P. Adenosine mediates hypoxic induction of vascular endothelial growth factor in retinal pericytes and endothelial cells. Investig. Ophthalmol. Vis. Sci. 1996, 37, 2165–2176. [Google Scholar]
- Leibovich, S.J.; Chen, J.F.; Pinhal-Enfield, G.; Belem, P.C.; Elson, G.; Rosania, A.; Ramanathan, M.; Montesinos, C.; Jacobson, M.; Schwarzschild, M.A.; et al. Synergistic up-regulation of vascular endothelial growth factor expression in murine macrophages by adenosine A(2A) receptor agonists and endotoxin. Am. J. Pathol. 2002, 160, 2231–2244. [Google Scholar] [CrossRef]
- Acurio, J.; Herlitz, K.; Troncoso, F.; Aguayo, C.; Bertoglia, P.; Escudero, C. Adenosine A2A receptor regulates expression of vascular endothelial growth factor in feto-placental endothelium from normal and late-onset pre-eclamptic pregnancies. Purinergic Signal. 2017, 13, 51–60. [Google Scholar] [CrossRef][Green Version]
- Chan, E.S.; Fernandez, P.; Merchant, A.A.; Montesinos, M.C.; Trzaska, S.; Desai, A.; Tung, C.F.; Khoa, D.N.; Pillinger, M.H.; Reiss, A.B.; et al. Adenosine A2A receptors in diffuse dermal fibrosis: Pathogenic role in human dermal fibroblasts and in a murine model of scleroderma. Arthritis Rheum 2006, 54, 2632–2642. [Google Scholar] [CrossRef] [PubMed]
- Montesinos, M.C.; Desai, A.; Chen, J.F.; Yee, H.; Schwarzschild, M.A.; Fink, J.S.; Cronstein, B.N. Adenosine promotes wound healing and mediates angiogenesis in response to tissue injury via occupancy of A(2A) receptors. Am. J. Pathol. 2002, 160, 2009–2018. [Google Scholar] [CrossRef]
- Rose’Meyer, R.B.; Mellick, A.S.; Garnham, B.G.; Harrison, G.J.; Massa, H.M.; Griffiths, L.R. The measurement of adenosine and estrogen receptor expression in rat brains following ovariectomy using quantitative PCR analysis. Brain Res. Protoc. 2003, 11, 9–18. [Google Scholar] [CrossRef]
- Mohamadi, A.; Aghaei, M.; Panjehpour, M. Estrogen stimulates adenosine receptor expression subtypes in human breast cancer MCF-7 cell line. Res. Pharm. Sci. 2018, 13, 57–64. [Google Scholar] [CrossRef]
- Yang, J.N.; Chen, J.F.; Fredholm, B.B. Physiological roles of A1 and A2A adenosine receptors in regulating heart rate, body temperature, and locomotion as revealed using knockout mice and caffeine. Am. J. Physiol. Heart Circ. Physiol. 2009, 296, H1141–H1149. [Google Scholar] [CrossRef]
- Simoes-Henriques, C.; Mateus-Pinheiro, M.; Gaspar, R.; Pinheiro, H.; Mendes Duarte, J.; Baptista, F.I.; Canas, P.M.; Fontes-Ribeiro, C.A.; Cunha, R.A.; Ambrosio, A.F.; et al. Microglia cytoarchitecture in the brain of adenosine A2A receptor knockout mice: Brain region and sex specificities. Eur. J. Neurosci. 2019. [Google Scholar] [CrossRef]
- Addis, R.; Campesi, I.; Fois, M.; Capobianco, G.; Dessole, S.; Fenu, G.; Montella, A.; Cattaneo, M.G.; Vicentini, L.M.; Franconi, F. Human umbilical endothelial cells (HUVECs) have a sex: Characterisation of the phenotype of male and female cells. Biol. Sex. Differ. 2014, 5, 18. [Google Scholar] [CrossRef]
- Gilliver, S.C.; Emmerson, E.; Campbell, L.; Chambon, P.; Hardman, M.J.; Ashcroft, G.S. 17beta-estradiol inhibits wound healing in male mice via estrogen receptor-alpha. Am. J. Pathol. 2010, 176, 2707–2721. [Google Scholar] [CrossRef]
- Sorg, H.; Tilkorn, D.J.; Mirastschijski, U.; Hauser, J.; Kraemer, R. Panta Rhei: Neovascularization, Angiogenesis and Nutritive Perfusion in Wound Healing. Eur. Surg. Res. 2018, 59, 232–241. [Google Scholar] [CrossRef]
- Etique, N.; Grillier-Vuissoz, I.; Lecomte, J.; Flament, S. Crosstalk between adenosine receptor (A2A isoform) and ERalpha mediates ethanol action in MCF-7 breast cancer cells. Oncol. Rep. 2009, 21, 977–981. [Google Scholar]
- Fernandez, P.; Jara, C.; Aguilera, V.; Caviedes, L.; Diaz, F.; Radojkovic, C.; Veas, C.; Lamperti, L.; Escudero, C.; Aguayo, C. Adenosine A(2)A and A(3) receptors are involved in the human endothelial progenitor cells migration. J. Cardiovasc. Pharmacol. 2012, 59, 397–404. [Google Scholar] [CrossRef] [PubMed]
- Chen, J.F.; Huang, Z.; Ma, J.; Zhu, J.; Moratalla, R.; Standaert, D.; Moskowitz, M.A.; Fink, J.S.; Schwarzschild, M.A. A(2A) adenosine receptor deficiency attenuates brain injury induced by transient focal ischemia in mice. J. Neurosci. Off. J. Soc. Neurosci. 1999, 19, 9192–9200. [Google Scholar] [CrossRef]
- Aguilera, V.; Briceno, L.; Contreras, H.; Lamperti, L.; Sepulveda, E.; Diaz-Perez, F.; Leon, M.; Veas, C.; Maura, R.; Toledo, J.R.; et al. Endothelium Trans Differentiated from Wharton’s Jelly Mesenchymal Cells Promote Tissue Regeneration: Potential Role of Soluble Pro-Angiogenic Factors. PLoS ONE 2014, 9, e111025. [Google Scholar] [CrossRef] [PubMed]
- Escudero, C.; Casanello, P.; Sobrevia, L. Human equilibrative nucleoside transporters 1 and 2 may be differentially modulated by A2B adenosine receptors in placenta microvascular endothelial cells from pre-eclampsia. Placenta 2008, 29, 816–825. [Google Scholar] [CrossRef]
- Godoy, A.; Watts, A.; Sotomayor, P.; Montecinos, V.P.; Huss, W.J.; Onate, S.A.; Smith, G.J. Androgen receptor is causally involved in the homeostasis of the human prostate endothelial cell. Endocrinology 2008, 149, 2959–2969. [Google Scholar] [CrossRef]
- Livak, K.J.; Schmittgen, T.D. Analysis of relative gene expression data using real-time quantitative PCR and the 2(-Delta Delta C(T)) Method. Methods 2001, 25, 402–408. [Google Scholar] [CrossRef]
- Escudero, C.; Bertoglia, P.; Hernadez, M.; Celis, C.; Gonzalez, M.; Aguayo, C.; Acurio, J. Impaired A2A adenosine receptor/nitric oxide/VEGF signaling pathway in fetal endothelium during late- and early-onset preeclampsia. Purinergic Signal. 2013, 9, 215–226. [Google Scholar] [CrossRef]
- Troncoso, F.; Acurio, J.; Herlitz, K.; Aguayo, C.; Bertoglia, P.; Guzman-Gutierrez, E.; Loyola, M.; Gonzalez, M.; Rezgaoui, M.; Desoye, G.; et al. Gestational diabetes mellitus is associated with increased pro-migratory activation of vascular endothelial growth factor receptor 2 and reduced expression of vascular endothelial growth factor receptor 1. PLoS ONE 2017, 12, e0182509. [Google Scholar] [CrossRef]







| Analyzed Parameters | 17β-Estradiol | CGS-21680 | 17β-Estradiol + CGS-21680 |
|---|---|---|---|
| LogEC50 | −7.40 | −7.17 | −8.19 * |
| 95% confidence intervals | −8.24 to −6.57 | −7.67 to −6.67 | −8.92 to −7.47 |
| Number of point analyzed | 58 | 58 | 60 |
| Outliers (excluded, Q = 1.0%) | 0 | 0 | 0 |
| Agonists | Wild type | A2AKO | ||
|---|---|---|---|---|
| Female | Male | Female | Male | |
| NECA | −6.4 (−6.7 to −6.0) | −5.5 (−6.1 to −4.9) * | −5.4 (−5.9 to −5.0) * | −5.3 (−6.1 to −4.6) * |
| CGS-21680 | −7.1 (−7.6 to −6.5) | −6.2 (−6.5 to −5.8) * | -- | -- |
© 2020 by the authors. Licensee MDPI, Basel, Switzerland. This article is an open access article distributed under the terms and conditions of the Creative Commons Attribution (CC BY) license (http://creativecommons.org/licenses/by/4.0/).
Share and Cite
Troncoso, F.; Herlitz, K.; Acurio, J.; Aguayo, C.; Guevara, K.; Castro, F.O.; Godoy, A.S.; San Martin, S.; Escudero, C. Advantages in Wound Healing Process in Female Mice Require Upregulation A2A-Mediated Angiogenesis under the Stimulation of 17β-Estradiol. Int. J. Mol. Sci. 2020, 21, 7145. https://doi.org/10.3390/ijms21197145
Troncoso F, Herlitz K, Acurio J, Aguayo C, Guevara K, Castro FO, Godoy AS, San Martin S, Escudero C. Advantages in Wound Healing Process in Female Mice Require Upregulation A2A-Mediated Angiogenesis under the Stimulation of 17β-Estradiol. International Journal of Molecular Sciences. 2020; 21(19):7145. https://doi.org/10.3390/ijms21197145
Chicago/Turabian StyleTroncoso, Felipe, Kurt Herlitz, Jesenia Acurio, Claudio Aguayo, Katherine Guevara, Fidel Ovidio Castro, Alejandro S. Godoy, Sebastian San Martin, and Carlos Escudero. 2020. "Advantages in Wound Healing Process in Female Mice Require Upregulation A2A-Mediated Angiogenesis under the Stimulation of 17β-Estradiol" International Journal of Molecular Sciences 21, no. 19: 7145. https://doi.org/10.3390/ijms21197145
APA StyleTroncoso, F., Herlitz, K., Acurio, J., Aguayo, C., Guevara, K., Castro, F. O., Godoy, A. S., San Martin, S., & Escudero, C. (2020). Advantages in Wound Healing Process in Female Mice Require Upregulation A2A-Mediated Angiogenesis under the Stimulation of 17β-Estradiol. International Journal of Molecular Sciences, 21(19), 7145. https://doi.org/10.3390/ijms21197145

