Aptamer Cocktail to Detect Multiple Species of Mycoplasma in Cell Culture
Abstract
1. Introduction
2. Results
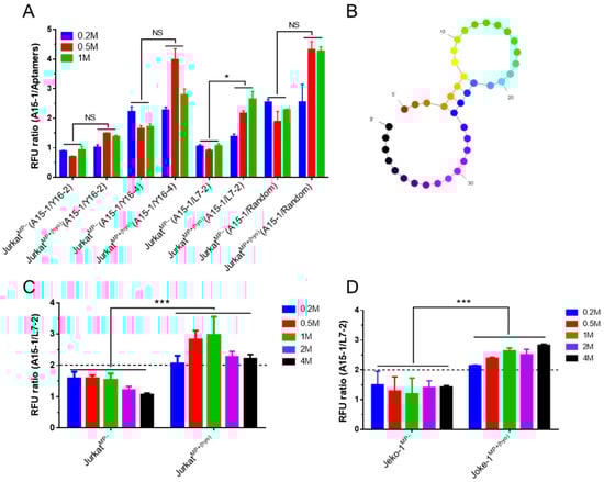
2.1. Refining A15-1 Aptamer Binding Conditions for Flow Cytometry Analyses
2.2. Detection of M. hyorhinis–Infected Cells by Flow Cytometry
2.3. Detection of M. hyorhinis Contamination Using a Microplate Reader
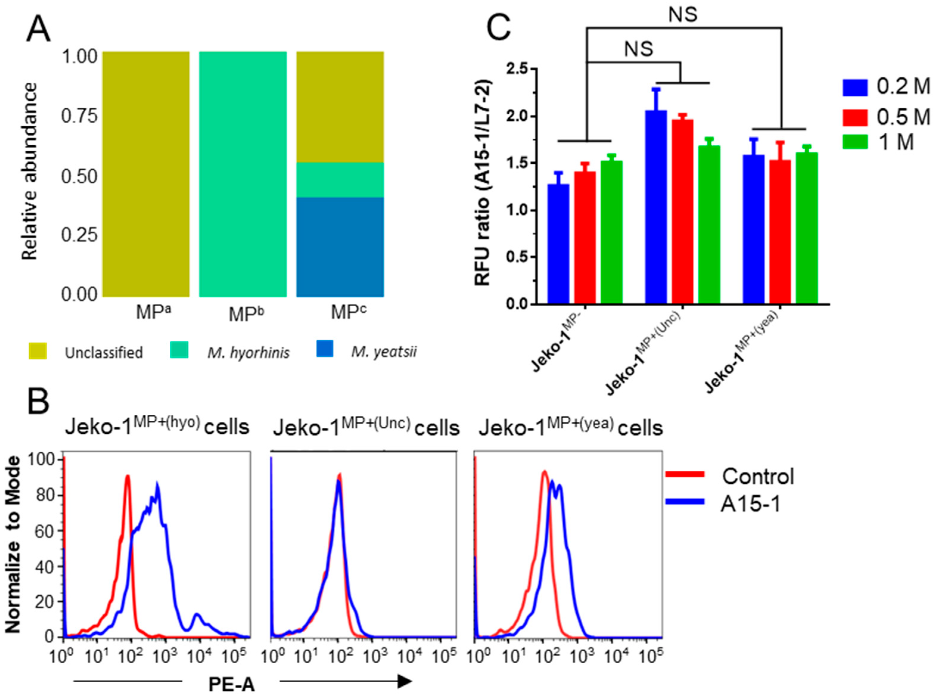
2.4. A15-1 Detects M. hyorhinis but Not Other Mycoplasma Infections
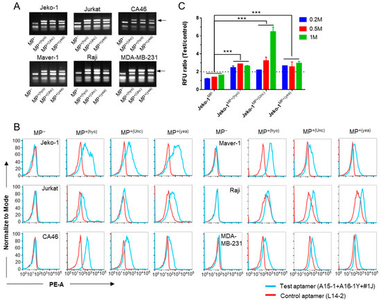
2.5. Aptamer Cocktail for Detection of Multiple Infection-Causing Mycoplasma Species
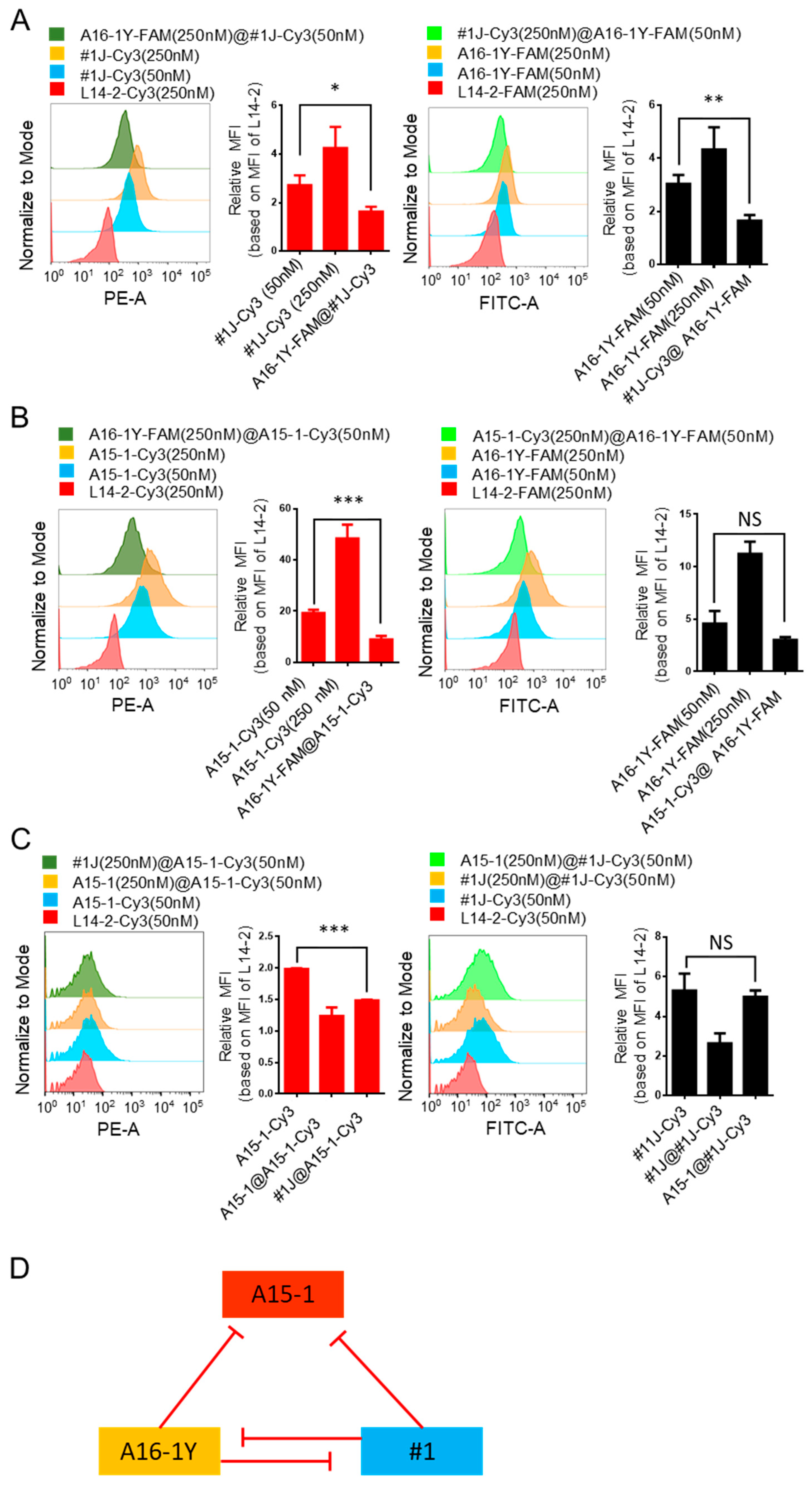
2.6. Competitive Binding of A15-1, A16-1Y, and #1J Aptamers to Mycoplasma-Infected Cells
2.7. Detection of Mycoplasma-Contaminated Culture Medium
3. Discussion
4. Materials and Methods
4.1. Cell Culture
4.2. Mycoplasma Infection
4.3. Mycoplasma Detection by PCR Assay
4.4. Mycoplasma Species Identification
4.5. Flow Cytometry Analysis
4.6. Mycoplasma Detection Using Fluorimetry
4.7. Competitive Binding Tests
4.8. Mycoplasma Detection in Cell Culture Medium Samples
4.9. Mycoplasma Observation Using Scanning Electron Microscopy (SEM)
4.10. Data Analysis
Supplementary Materials
Author Contributions
Funding
Acknowledgments
Conflicts of Interest
Abbreviations
References
- Geraghty, R.J.; Capes-Davis, A.; Davis, J.M.; Downward, J.; Freshney, R.I.; Knezevic, I.; Lovell-Badge, R.; Masters, J.R.; Meredith, J.; Stacey, G.N.; et al. Guidelines for the use of cell lines in biomedical research. Br. J. Cancer 2014, 111, 1021–1046. [Google Scholar] [CrossRef] [PubMed]
- Mycoplasma Contamination–Small Organisms Cause Big Trouble. Available online: https://www.promocell.com/in-the-lab/mycoplasma-contamination-small-cells-cause-big-trouble/ (accessed on 20 February 2020).
- Hirsch, C.; Schildknecht, S. In vitro research reproducibility: Keeping up high standards. Front. Pharmacol. 2019, 10, 1484. [Google Scholar] [CrossRef] [PubMed]
- Drexler, H.G.; Dirks, W.G.; MacLeod, R.A.; Uphoff, C.C. False and mycoplasma-contaminated leukemia-lymphoma cell lines: Time for a reappraisal. Int. J. Cancer 2017, 140, 1209–1214. [Google Scholar] [CrossRef] [PubMed]
- Fusenig, N.E.; Capes-Davis, A.; Bianchini, F.; Sundell, S.; Lichter, P. The need for a worldwide consensus for cell line authentication: Experience implementing a mandatory requirement at the International Journal of Cancer. PLoS Biol. 2017, 15, e2001438. [Google Scholar] [CrossRef]
- Uphoff, C.C.; Drexler, H.G. Detecting mycoplasma contamination in cell cultures by polymerase chain reaction. Methods Mol. Biol. 2011, 731, 93–103. [Google Scholar] [PubMed]
- Uphoff, C.C.; Drexler, H.G. Detection of mycoplasma contaminations. Methods Mol. Biol. 2013, 946, 1–13. [Google Scholar] [PubMed]
- Young, L.; Sung, J.; Stacey, G.; Masters, J.R. Detection of Mycoplasma in cell cultures. Nat. Protoc. 2010, 5, 929–934. [Google Scholar] [CrossRef] [PubMed]
- Uphoff, C.C.; Drexler, H.G. Detection of Mycoplasma Contamination in Cell Cultures; 20th May 2014; John Wiley & Sons: Hoboken, NJ, USA, 2014; Volume 106, pp. 28.24.14–28.24.21. [Google Scholar]
- Banerjee, S.; Nilsen-Hamilton, M. Aptamers for Infectious Disease Diagnosis [Online first]. IntechOpen. Available online: https://www.intechopen.com/online-first/aptamers-for-infectious-disease-diagnosis (accessed on 10 May 2020). [CrossRef]
- Banerjee, J.; Nilsen-Hamilton, M. Aptamers: Multifunctional molecules for biomedical research. J. Mol. Med. 2013, 91, 1333–1342. [Google Scholar] [CrossRef]
- Jayasena, S.D. Aptamers: An emerging class of molecules that rival antibodies in diagnostics. Clin. Chem. 1999, 45, 1628–1650. [Google Scholar] [CrossRef]
- Sefah, K.; Shangguan, D.; Xiong, X.; O’Donoghue, M.B.; Tan, W. Development of DNA aptamers using Cell-SELEX. Nat. Protoc. 2010, 5, 1169–1185. [Google Scholar] [CrossRef]
- Zhou, J.; Rossi, J. Aptamers as targeted therapeutics: Current potential and challenges. Nat. Rev. Drug Discov. 2017, 16, 181–202. [Google Scholar] [CrossRef]
- Morita, Y.; Leslie, M.; Kameyama, H.; Volk, D.E.; Tanaka, T. Aptamer Therapeutics in Cancer: Current and Future. Cancers 2018, 10, 80. [Google Scholar] [CrossRef]
- Liu, Y.; Jiang, W.; Yang, S.; Hu, J.; Lu, H.; Han, W.; Wen, J.; Zeng, Z.; Qi, J.; Xu, L.; et al. Rapid detection of mycoplasma-infected cells by an ssDNA aptamer probe. ACS Sens. 2019, 4, 2028–2038. [Google Scholar] [CrossRef]
- McKeague, M.; Derosa, M.C. Challenges and opportunities for small molecule aptamer development. J. Nucleic Acids 2012, 2012, 748913. [Google Scholar] [CrossRef]
- Zhuo, Z.; Yu, Y.; Wang, M.; Li, J.; Zhang, Z.; Liu, J.; Wu, X.; Lu, A.; Zhang, G.; Zhang, B. Recent advances in SELEX technology and aptamer applications in biomedicine. Int. J. Mol. Sci. 2017, 18, 2142. [Google Scholar] [CrossRef]
- Sung, J.; Hawkins, J.R. A highly sensitive internally-controlled real-time PCR assay for mycoplasma detection in cell cultures. Biologicals 2020, 64, 58–72. [Google Scholar] [CrossRef]
- Xu, X.; Lai, Y.; Zhou, W.; Wu, L.; Hua, Z. Quantification of a cell culture contaminant using 16S rDNA. Biotechnol. Appl. Biochem. 2019, 66, 815–822. [Google Scholar] [CrossRef]
- Cunningham, S.A.; Mandrekar, J.N.; Rosenblatt, J.E.; Patel, R. Rapid PCR detection of Mycoplasma hominis, Ureaplasma urealyticum, and Ureaplasma parvum. Int. J. Bacteriol. 2013, 2013, 168742. [Google Scholar] [CrossRef]
- Liu, Y.; Ye, X.; Zhang, H.; Wu, Z.; Xu, X. Rapid detection of Mycoplasma pneumoniae and its macrolide-resistance mutation by Cycleave PCR. Diagn. Microbiol. Infect. Dis. 2014, 78, 333–337. [Google Scholar] [CrossRef]
- Soheily, Z.; Soleimani, M.; Majidzadeh-Ardebili, K. Detection of mycoplasma contamination of cell culture by a loop-mediated isothermal amplification method. Cell J. 2019, 21, 43–48. [Google Scholar] [PubMed]
- Chia, W.K.; Spence, L.; Dunkley, L.; Bradbury, W. Development of urease conjugated enzyme-linked immunosorbent assays (ELISA) for the detection of IgM and IgG antibodies against Mycoplasma pneumoniae in human sera. Diagn. Microbiol. Infect. Dis. 1988, 11, 101–107. [Google Scholar] [CrossRef]
- Ding, H.; Zhou, Y.; Wang, H. Development of an indirect ELISA for detecting humoral immunodominant proteins of Mycoplasma hyopneumoniae which can discriminate between inactivated bacterin-induced hyperimmune sera and convalescent sera. BMC Vet. Res. 2019, 15, 327. [Google Scholar] [CrossRef]
- Maul, G. Positive detection of mycoplasma contamination by the whole-mount preparation of cell cultures for transmission electron microscopy. J. Bacteriol. 1978, 133, 1452–1456. [Google Scholar] [CrossRef]
- Jiang, J.; Hu, C.; Li, Y.; Pan, P.; Su, X.; Deng, P.; Wang, J.; Wu, X. Transmission electron microscopy improves the diagnostic sensitivity in nonbacterial etiology of severe pneumonia: A retrospective study. Am. J. Med. Sci. 2019, 357, 289–295. [Google Scholar] [CrossRef]
- Ligasova, A.; Vydrzalova, M.; Burianova, R.; Bruckova, L.; Vecerova, R.; Janostakova, A.; Koberna, K. A new sensitive method for the detection of mycoplasmas using fluorescence microscopy. Cells 2019, 8, 1510. [Google Scholar] [CrossRef]
- Wehbe, K.; Vezzalini, M.; Cinque, G. Detection of mycoplasma in contaminated mammalian cell culture using FTIR microspectroscopy. Anal. Bioanal. Chem. 2018, 410, 3003–3016. [Google Scholar] [CrossRef]
- Mariotti, E.; Mirabelli, P.; Di Noto, R.; Fortunato, G.; Salvatore, F. Rapid detection of mycoplasma in continuous cell lines using a selective biochemical test. Leuk. Res. 2008, 32, 323–326. [Google Scholar] [CrossRef]
- Degeling, M.H.; Bovenberg, M.S.; Tannous, M.; Tannous, B.A. Gaussia luciferase-based mycoplasma detection assay in mammalian cell culture. Methods Mol. Biol. 2014, 1098, 47–55. [Google Scholar]
- Zou, X.; Wu, J.; Gu, J.; Shen, L.; Mao, L. Application of aptamers in virus detection and antiviral therapy. Front. Microbiol. 2019, 10, 1462. [Google Scholar] [CrossRef]
- Hori, S.I.; Herrera, A.; Rossi, J.J.; Zhou, J. Current advances in aptamers for cancer diagnosis and therapy. Cancers 2018, 10, 9. [Google Scholar] [CrossRef] [PubMed]
- Ruiz Ciancio, D.; Vargas, M.R.; Thiel, W.H.; Bruno, M.A.; Giangrande, P.H.; Mestre, M.B. Aptamers as diagnostic tools in cancer. Pharmaceuticals 2018, 11, 86. [Google Scholar] [CrossRef] [PubMed]
- Cai, S.; Yan, J.; Xiong, H.; Liu, Y.; Peng, D.; Liu, Z. Investigations on the interface of nucleic acid aptamers and binding targets. Analyst 2018, 143, 5317–5338. [Google Scholar] [CrossRef] [PubMed]
- Hu, Y.; Chen, Z.; Hou, Z.; Li, M.; Ma, B.; Luo, X.; Xue, X. Influence of magnesium ions on the preparation and storage of DNA tetrahedrons in micromolar ranges. Molecules 2019, 24, 2091. [Google Scholar] [CrossRef] [PubMed]
- Fischer, N.M.; Poleto, M.D.; Steuer, J.; van der Spoel, D. Influence of Na+ and Mg2+ ions on RNA structures studied with molecular dynamics simulations. Nucleic Acids Res. 2018, 46, 4872–4882. [Google Scholar] [CrossRef]
- Wang, T.; Yin, W.; AlShamaileh, H.; Zhang, Y.; Tran, P.H.; Nguyen, T.N.; Li, Y.; Chen, K.; Sun, M.; Hou, Y.; et al. A detailed protein-SELEX protocol allowing visual assessments of individual steps for a high success rate. Hum. Gene Ther. Methods 2019, 30, 1–16. [Google Scholar] [CrossRef]
- Kalra, P.; Dhiman, A.; Cho, W.C.; Bruno, J.G.; Sharma, T.K. Simple methods and rational design for enhancing aptamer sensitivity and specificity. Front. Mol. Biosci. 2018, 5, 41. [Google Scholar] [CrossRef]
- Kim, Y.S.; Chung, J.; Song, M.Y.; Jurng, J.; Kim, B.C. Aptamer cocktails: Enhancement of sensing signals compared to single use of aptamers for detection of bacteria. Biosens. Bioelectron. 2014, 54, 195–198. [Google Scholar] [CrossRef]
- Walter, J.G.; Kökpinar, Ö.; Friehs, K.; Stahl, F.; Scheper, T. Systematic investigation of optimal aptamer immobilization for protein−microarray applications. Anal. Chem. 2008, 80, 7372–7378. [Google Scholar] [CrossRef]
- Hianik, T.; Ostatna, V.; Sonlajtnerova, M.; Grman, I. Influence of ionic strength, pH and aptamer configuration for binding affinity to thrombin. Bioelectrochemistry 2007, 70, 127–133. [Google Scholar] [CrossRef]
- Nagarkatti, R.; Bist, V.; Sun, S.; Fortes de Araujo, F.; Nakhasi, H.L.; Debrabant, A. Development of an aptamer-based concentration method for the detection of Trypanosoma cruzi in blood. PLoS ONE 2012, 7, e43533. [Google Scholar] [CrossRef] [PubMed]
- Zuker, M. Mfold web server for nucleic acid folding and hybridization prediction. Nucleic Acids Res. 2003, 31, 3406–3415. [Google Scholar] [CrossRef] [PubMed]








© 2020 by the authors. Licensee MDPI, Basel, Switzerland. This article is an open access article distributed under the terms and conditions of the Creative Commons Attribution (CC BY) license (http://creativecommons.org/licenses/by/4.0/).
Share and Cite
Wan, Q.; Liu, X.; Zeng, Z.; Chen, Z.; Liu, Y.; Zu, Y. Aptamer Cocktail to Detect Multiple Species of Mycoplasma in Cell Culture. Int. J. Mol. Sci. 2020, 21, 3784. https://doi.org/10.3390/ijms21113784
Wan Q, Liu X, Zeng Z, Chen Z, Liu Y, Zu Y. Aptamer Cocktail to Detect Multiple Species of Mycoplasma in Cell Culture. International Journal of Molecular Sciences. 2020; 21(11):3784. https://doi.org/10.3390/ijms21113784
Chicago/Turabian StyleWan, Quanyuan, Xiaohui Liu, Zihua Zeng, Zhenghu Chen, Yanting Liu, and Youli Zu. 2020. "Aptamer Cocktail to Detect Multiple Species of Mycoplasma in Cell Culture" International Journal of Molecular Sciences 21, no. 11: 3784. https://doi.org/10.3390/ijms21113784
APA StyleWan, Q., Liu, X., Zeng, Z., Chen, Z., Liu, Y., & Zu, Y. (2020). Aptamer Cocktail to Detect Multiple Species of Mycoplasma in Cell Culture. International Journal of Molecular Sciences, 21(11), 3784. https://doi.org/10.3390/ijms21113784

