GTP Preference of d-Glycero-α-d-manno-Heptose-1-Phosphate Guanylyltransferase from Yersinia pseudotuberculosis
Abstract
1. Introduction
2. Results
2.1. Macromolecule Production, Crystallization, and Structure Determination
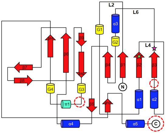
2.2. Overall Crystal Structure of YpHddC Complexed with Guanosine-5′-(β-amino)-diphosphate (GMPPN)
2.3. Citrates and Magnesium in the Crystal Structure of YpHddC
2.4. Mutation Effects on Base Specificity
3. Discussion
3.1. Effects of GMPPN in the Crystal Structure of YpHddC
3.2. Mutation Effects on Base Specificity
4. Materials and Methods
4.1. YpHddC and Guanosine 5′-[β, γ-imido] Triphosphate Co-Structure Determination
4.1.1. Preparation of Protein Native YpHddC
4.1.2. Crystallization
4.1.3. Data Collection and Processing
4.1.4. Structure Determination
4.2. YpHddC Mutation and Assay
4.2.1. Plasmids and Transient Transfection
4.2.2. Protein Expression and Purification for Mutants
4.2.3. A Malachite Green Assay Method with Pyrophosphatase
5. Conclusions
Author Contributions
Funding
Acknowledgments
Conflicts of Interest
Abbreviations
| COOT | Crystallographic Object-Oriented Toolkit |
| CTP | Cytidine 5′-triphosphate |
| GTP | Guanosine 5′-triphosphate |
| GMPPN | Guanosine-5’-(β-amino)-diphosphate |
| HddC | d-glycero-α-d-manno-heptose-1-phosphate guanylyltransferase |
| HEPES | 4-(2-Hydroxyethyl) piperazine-1-ethanesulfonic acid |
| LPS | Lipopolysaccharide |
| NZY | NZ amine - yeast extract |
| PHENIX | Python-based Hierarchical ENvironment for Integrated Xtallography |
| UDPGP | UTP-glucose-1-phosphate uridylyltransferases/UDP-glucose pyrophosphorylase |
| UTP | Uridine 5′-triphosphate |
| YPT | Yersinia pseudotuberculosis |
| YP | Yersinia pestis |
| YE | Yersinia enterocolitica |
Appendix A

References
- Taheri, N.; Fahlgren, A.; Fällman, M. Yersinia pseudotuberculosis Blocks Neutrophil Degranulation. Infect Immun. 2016, 84, 3369–3378. [Google Scholar] [CrossRef] [PubMed]
- Smego, R.A.; Frean, J.; Koornhof, H.J.; Yersiniosis, I. Microbiological and clinicoepidemiological aspects of plague and non-plague Yersinia infections. Eur. J. Clin. Microbiol. Infect. Dis. 1999, 18, 1. [Google Scholar] [CrossRef] [PubMed]
- Amphlett, A. Far East scarlet-like fever: A review of the epidemiology, symptomatology, and role of superantigenic toxin: Yersinia pseudotuberculosis-derived mitogen A. Open Forum Infect. Dis. 2016, 3, ofv202. [Google Scholar] [CrossRef] [PubMed]
- Galindo, C.L.; Rosenzweig, J.A.; Kirtley, M.L.; Chopra, A.K. Pathogenesis of Y. enterocolitica and Y. pseudotuberculosis in Human Yersiniosis. J. Pathog. 2011, 2011. [Google Scholar] [CrossRef]
- Vasala, M.; Hallanvuo, S.; Ruuska, P.; Suokas, R.; Siitonen, A.; Hakala, M. High frequency of reactive arthritis in adults after Yersinia pseudotuberculosis O:1 outbreak caused by contaminated grated carrots. Ann. Rheum. Dis. 2014, 73, 1793–1796. [Google Scholar] [CrossRef]
- Wang, X.; Quinn, P.J. Lipopolysaccharide: Biosynthetic pathway and structure modification. Prog. Lipid Res. 2010, 49, 97–107. [Google Scholar] [CrossRef]
- Lanne, A.B.M.; Goode, A.; Prattley, C.; Kumari, D.; Drasbek, M.R.; Williams, P.; Conde-Álvarez, R.; Moriyón, I.; Bonev, B.B. Molecular recognition of lipopolysaccharide by the lantibiotic nisin. Biochim. Biophys. Acta Biomembr. 2019, 1861, 83–92. [Google Scholar] [CrossRef]
- Kim, H.; Park, J.; Kim, S.; Shin, D.H. Crystal structure of d-glycero-α-d-manno-heptose-1-phosphate guanylyltransferase from Yersinia pseudotuberculosis. Biochim. Biophys. Acta Proteins Proteom. 2018, 1866, 482–487. [Google Scholar] [CrossRef]
- Matthews, B.W. Solvent content of protein crystals. J. Mol. Biol. 1968, 33, 491–497. [Google Scholar] [CrossRef]
- Richardson, L.J.; Rawlings, N.D.; Salazar, G.A.; Almeida, A.; Haft, D.; Ducq, G.; Sutton, G.G.; Finn, R.D. Genome properties in 2019: A new companion database to InterPro for the inference of complete functional attributes. Nucleic Acids Res. 2019, 47, D564–D572. [Google Scholar] [CrossRef]
- Bochevarov, A.D.; Harder, E.; Hughes, T.F.; Greenwood, J.R.; Braden, D.A.; Philipp, D.M.; Rinaldo, D.; Halls, M.D.; Zhang, J.; Friesner, R.A. Jaguar: A high-performance quantum chemistry software program with strengths in life and materials sciences. Int. J. Quantum Chem. 2013, 113, 2110–2142. [Google Scholar] [CrossRef]
- Andrew, M.W.; James, B.P.; David, M.A.M.; Michèle, C.; Geoffrey, J.B. Jalview Version 2—A multiple sequence alignment editor and analysis workbench. Bioinformatics 2009, 25, 1189–1191. [Google Scholar] [CrossRef]
- Renner-Schneck, M.; Hinderberger, I.; Gisin, J.; Exner, T.; Mayer, C.; Stehle, T. Crystal Structure of the N-Acetylmuramic Acid α-1-Phosphate (MurNAc-α1-P) Uridylyltransferase MurU, a Minimal Sugar Nucleotidyltransferase and Potential Drug Target Enzyme in Gram-negative Pathogens. J. Biol. Chem. 2015, 290, 10804–10813. [Google Scholar] [CrossRef] [PubMed]
- Jelakovic, S.; Schulz, G.E. The structure of CMP: 2-keto-3-deoxy-manno-octonic acid synthetase and of its complexes with substrates and substrate analogs. J. Mol. Biol. 2001, 312, 143–155. [Google Scholar] [CrossRef] [PubMed]
- Waldherr-Teschner, M.; Goetze, T.; Heiden, W.; Knoblauch, M.; Vollhardt, H.; Brickmann, J. MOLCAD—Computer Aided Visualization and Manipulation of Models in Molecular Science. In Advances in Scientific Visualization, 1st ed.; Post, F.H., Hin, A.J.S., Eds.; Springer: Berlin/Heidelberg, Germany, 1992; pp. 58–67. [Google Scholar] [CrossRef]
- Koropatkin, N.M.; Cleland, W.W.; Holden, H.M. Kinetic and structural analysis of alpha-d-Glucose-1-phosphate cytidylyltransferase from Salmonella typhi. J. Biol. Chem. 2005, 280, 10774–10780. [Google Scholar] [CrossRef]
- Moretti, R.; Thorson, J.S. Enhancing the latent nucleotide triphosphate flexibility of the glucose-1-phosphate thymidylyltransferase RmlA. J. Biol. Chem. 2007, 282, 16942–16947. [Google Scholar] [CrossRef]
- Jancarik, J.; Kim, S.-H. Sparse matrix sampling: A screening method for crystallization of proteins. J. Appl. Crystallogr. 1991, 24, 409–411. [Google Scholar] [CrossRef]
- Park, S.-Y.; Ha, S.-C.; Kim, Y.-G. The protein crystallography beamlines at the pohang light source II. Biodesign 2017, 5, 30–34. [Google Scholar]
- Battye, T.G.; Kontogiannis, L.; Johnson, O.; Powell, H.R.; Leslie, A.G. iMOSFLM: A new graphical interface for diffraction-image processing with MOSFLM. Acta Cryst. 2011, D67, 271–281. [Google Scholar] [CrossRef]
- Winn, M.D.; Ballard, C.C.; Cowtan, K.D.; Dodson, E.J.; Emsley, P.; Evans, P.R.; Keegan, R.M.; Krissinel, E.B.; Leslie, A.G.; McCoy, A.; et al. Overview of the CCP4 suite and current developments. Acta Cryst. 2011, D67, 235–242. [Google Scholar]
- Afonine, P.V.; Grosse-Kunstleve, R.W.; Adams, P.D. The Phenix refinement framework. CCP4 Newsl. 2005, 42, 1–7. [Google Scholar]
- Emsley, P.; Lohkamp, B.; Scott, W.G.; Cowtan, K. Features and development of Coot. Acta Crystallogr. 2010, 66, 486–501. [Google Scholar] [CrossRef]
- Sha, S.; Zhou, Y.; Xin, Y.; Ma, Y. Development of a colorimetric assay and kinetic analysis for Mycobacterium tuberculosis d-glucose-1-phosphate thymidylyltransferase. J. Biomol. Screen 2012, 17, 252–257. [Google Scholar] [CrossRef] [PubMed][Green Version]
- Harder, K.W.; Owen, P.; Wong, L.K.; Aebersold, R.; Clark-Lewis, I.; Jirik, F.R. Characterization and kinetic analysis of the intracellular domain of human protein tyrosine phosphatase beta (HPTP beta) using synthetic phosphopeptides. Biochem. J. 1994, 298, 395–401. [Google Scholar] [CrossRef] [PubMed]




| Conditions | |
|---|---|
| Method | Hanging drop vapor diffusion method |
| Plate type | VDX48 plate (Hampton Research) |
| Temperature (K) | 296 |
| Protein concentration (mg·mL−1) | 12 |
| Buffer composition of protein solution | 20 mM Bis-Tris pH 7.0, 10 mM MgCl2, 2.25 mM GMPPNP. |
| Composition of reservoir solution | 0.05 M HEPES* pH 7.5, 0.2 M magnesium chloride, 1.2 M sodium citrate tribasic dehydrate |
| Volume and ratio of drop | 1.6 μL, 1:1 |
| Volume of reservoir | 200 μL |
| Data | |
|---|---|
| Diffraction source | PAL/PLS beamline 11C |
| Wavelength (Å) | 0.97928 |
| Temperature (K) | 100 |
| Detector | PILATUS3 6M |
| Crystal-detector distance (mm) | 300 |
| Rotation range per image (°) | 1 |
| Total rotation range (°) | 360 |
| Exposure time per image (s) | 1 |
| Space group | P43 |
| a, b, c (Å) | 80.526, 80.526, 53.081 |
| Resolution range (Å) | 50.00–1.546 (1.601–1.546) |
| Total No. of reflections | 96,119 (4037) |
| No. of unique reflections | 49,164 (4505) |
| Completeness (%) | 98.7 (85.4) |
| Redundancy | 12.4 (9.4) |
| 〈I/σ(I)〉 | 43.89 (2.85) |
| Rmerge (%) | 5.6 (50.3) |
| Data | |
|---|---|
| Resolution range (Å) | 44.32–1.546 (1.601–1.546) |
| Completeness (%) | 96.19 (85.47) |
| σ cutoff | 0 σ(F) |
| No. of reflections, working set | 47,959 (4242) |
| No. of reflections, test set | 1941 (171) |
| Final Rwork | 0.2065 (0.2332) |
| Final Rfree | 0.2276 (0.2558) |
| No. of non-H atoms | |
| Protein | 1785 |
| Ligand | 55 |
| Water | 156 |
| Total | 1996 |
| RMS deviations | |
| Bonds (Å) | 0.008 |
| Angles (°) | 1.27 |
| Average B factors (Å2) | |
| Protein | 20.71 |
| Ligand | 21.62 |
| Water | 25.77 |
| Ramachandran plot | |
| Most favoured (%) | 97.76 |
| Allowed (%) | 2.24 |
© 2019 by the authors. Licensee MDPI, Basel, Switzerland. This article is an open access article distributed under the terms and conditions of the Creative Commons Attribution (CC BY) license (http://creativecommons.org/licenses/by/4.0/).
Share and Cite
Kim, S.; Kim, M.-S.; Jo, S.; Shin, D.H. GTP Preference of d-Glycero-α-d-manno-Heptose-1-Phosphate Guanylyltransferase from Yersinia pseudotuberculosis. Int. J. Mol. Sci. 2020, 21, 280. https://doi.org/10.3390/ijms21010280
Kim S, Kim M-S, Jo S, Shin DH. GTP Preference of d-Glycero-α-d-manno-Heptose-1-Phosphate Guanylyltransferase from Yersinia pseudotuberculosis. International Journal of Molecular Sciences. 2020; 21(1):280. https://doi.org/10.3390/ijms21010280
Chicago/Turabian StyleKim, Suwon, Mi-Sun Kim, Seri Jo, and Dong Hae Shin. 2020. "GTP Preference of d-Glycero-α-d-manno-Heptose-1-Phosphate Guanylyltransferase from Yersinia pseudotuberculosis" International Journal of Molecular Sciences 21, no. 1: 280. https://doi.org/10.3390/ijms21010280
APA StyleKim, S., Kim, M.-S., Jo, S., & Shin, D. H. (2020). GTP Preference of d-Glycero-α-d-manno-Heptose-1-Phosphate Guanylyltransferase from Yersinia pseudotuberculosis. International Journal of Molecular Sciences, 21(1), 280. https://doi.org/10.3390/ijms21010280
