Targeting XPO1 and PAK4 in 8505C Anaplastic Thyroid Cancer Cells: Putative Implications for Overcoming Lenvatinib Therapy Resistance
Abstract
1. Introduction
2. Results
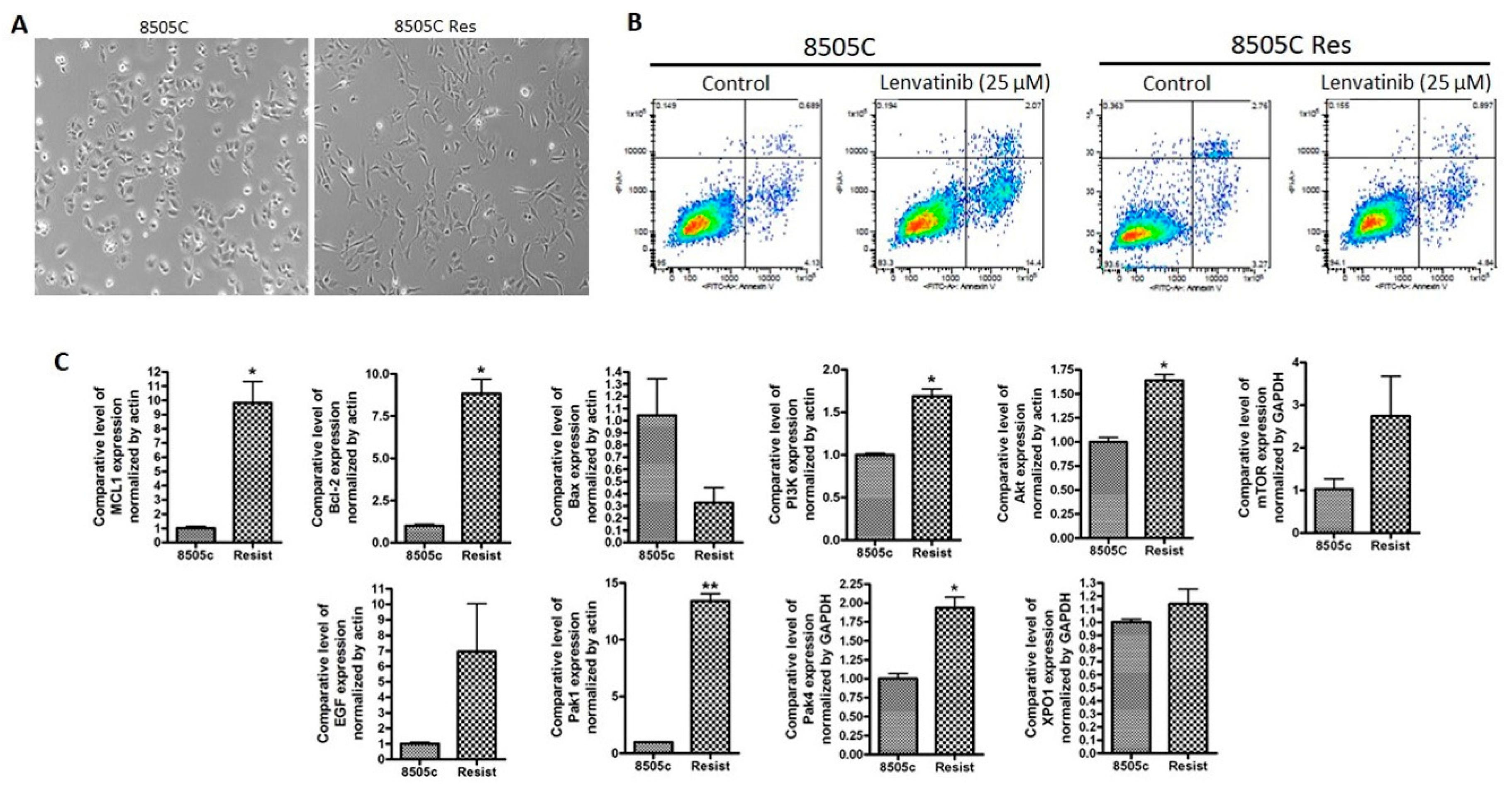
2.1. Development of Lenvatinib Resistant Cell Line
2.2. Molecular Analysis of EMT and Stemness Markers in Lenvatinib Resistant Cells
2.3. Transcriptomic Analysis of the Parent and Resistant Cell Pair
2.4. Targeted Inhibition of XPO1 or PAK4 in Combination with Lenvatinib Causes Synergistic Inhibition of Thyroid Cancer Cell Growth
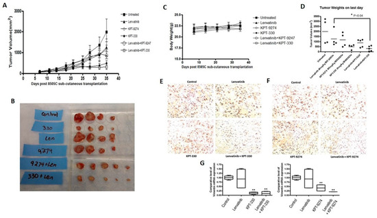
2.5. XPO1 or PAK4 Inhibition Sensitizes Thyroid Cancer Sub-Cutaneous Xenograft to Lenvatinib
3. Discussion
4. Materials and Methods
4.1. Cell Line, Culture Conditions and Reagents
4.2. Cell Growth Inhibition by MTT Assay
4.3. Quantification of Apoptosis by Annexin V FITC Assay
4.4. RNA Isolation and mRNA Real-Time RT-qPCR
4.5. Preparation of Total Protein Lysates and Western Blot Analysis
4.6. RNA Sequencing
4.7. Animal Xenograft Studies
5. Conclusions
Supplementary Materials
Author Contributions
Funding
Conflicts of Interest
References
- Ferrari, S.M.; Fallahi, P.; Politti, U.; Materazzi, G.; Baldini, E.; Ulisse, S.; Miccoli, P.; Antonelli, A. Molecular Targeted Therapies of Aggressive Thyroid Cancer. Front. Endocrinol. Front. Endocrinol. (Lausanne) 2015, 6, 176. [Google Scholar] [CrossRef] [PubMed]
- Nguyen, Q.T.; Lee, E.J.; Huang, M.G.; Park, Y.I.; Khullar, A.; Plodkowski, R.A. Diagnosis and treatment of patients with thyroid cancer. Am. Health Drug Benefits 2015, 8, 30–40. [Google Scholar] [PubMed]
- Robbins, J.; Merino, M.J.; Boice, J.D., Jr.; Ron, E.; Ain, K.B.; Alexander, H.R.; Norton, J.A.; Reynolds, J. Thyroid cancer: a lethal endocrine neoplasm. Ann. Intern. Med. 1991, 115, 133–147. [Google Scholar] [CrossRef] [PubMed]
- Borowczyk, M.; Szczepanek-Parulska, E.; Dębicki, S.; Budny, B.; Verburg, F.A.; Filipowicz, D.; Więckowska, B.; Janicka-Jedyńska, M.; Gil, L.; Ziemnicka, K.; et al. Differences in Mutational Profile between Follicular Thyroid Carcinoma and Follicular Thyroid Adenoma Identified Using Next Generation Sequencing. Int. J. Mol. Sci. 2019, 20, 3126. [Google Scholar] [CrossRef] [PubMed]
- Rich, T.A.; Reckamp, K.L.; Chae, Y.K.; Doebele, R.C.; Iams, W.T.; Oh, M.; Raymond, V.M.; Lanman, R.B.; Riess, J.W.; Stinchcombe, T.E.; et al. Analysis of Cell-Free DNA from 32,989 Advanced Cancers Reveals Novel Co-occurring Activating RET Alterations and Oncogenic Signaling Pathway Aberrations. Clin. Cancer Res. 2019, 25, 5832–5842. [Google Scholar] [CrossRef] [PubMed]
- Castellone, M.D.; Carlomagno, F.; Salvatore, G.; Santoro, M. Receptor tyrosine kinase inhibitors in thyroid cancer. Best Pract. Res. Clin. Endocrinol. Metab. 2008, 22, 1023–1038. [Google Scholar]
- Drui, D.; Illouz, F.; Do Cao, C.; Caron, P. Expert opinion on thyroid complications of new anti-cancer therapies: Tyrosine kinase inhibitors. Ann. Endocrinol. (Paris) 2018, 79, 569–573. [Google Scholar] [CrossRef]
- Zschäbitz, S.; Grüllich, C. Lenvantinib: A Tyrosine Kinase Inhibitor of VEGFR 1-3, FGFR 1-4, PDGFRα, KIT and RET. Recent Results Cancer Res. 2018, 211, 187–198. [Google Scholar]
- Lenvatinib approved for certain thyroid cancers. Cancer Discov. 2015, 5, 338. [CrossRef][Green Version]
- Schlumberger, M.; Tahara, M.; Wirth, L.J.; Robinson, B.; Brose, M.S.; Elisei, R.; Habra, M.A.; Newbold, K.; Shah, M.H.; Hoff, A.O.; et al. Lenvatinib versus placebo in radioiodine-refractory thyroid cancer. N. Engl. J. Med. 2015, 372, 621–630. [Google Scholar] [CrossRef]
- Cabanillas, M.E.; Ryder, M.; Jimenez, C. Targeted Therapy for Advanced Thyroid Cancer: Kinase Inhibitors and Beyond. Endocr. Rev. 2019, 40, 1573–1604. [Google Scholar] [CrossRef] [PubMed]
- Takahashi, S.; Kiyota, N.; Yamazaki, T.; Chayahara, N.; Nakano, K.; Inagaki, L.; Toda, K.; Enokida, T.; Minami, H.; Imamura, Y.; et al. A Phase II study of the safety and efficacy of lenvatinib in patients with advanced thyroid cancer. Future Oncol. 2019, 7, 717–726. [Google Scholar] [CrossRef] [PubMed]
- Azmi, A.S. The evolving role of nuclear transporters in cancer. Semin. Cancer Biol. 2014, 27, 1–2. [Google Scholar] [CrossRef] [PubMed]
- Azmi, A.S.; Mohammad, R.M. Targeting Cancer at the Nuclear Pore. J. Clin. Oncol. 2016, 34, 4180–4182. [Google Scholar] [CrossRef]
- XPO1 Inhibitor Approved for Multiple Myeloma. Cancer Discov. 2019, 9, 1150–1151. [CrossRef]
- Subramanian, K.S.; Dziedzic, R.C.; Nelson, H.N.; Stern, M.E.; Roggero, V.R.; Bondzi, C.; Allison, L.A. Multiple exportins influence thyroid hormone receptor localization. Mol. Cell Endocrinol. 2015, 411, 86–96. [Google Scholar] [CrossRef]
- Grespin, M.E.; Bonamy, G.M.; Roggero, V.R.; Cameron, N.G.; Adam, L.E.; Atchison, A.P.; Fratto, V.M.; Allison, L.A. Thyroid hormone receptor alpha1 follows a cooperative CRM1/calreticulin-mediated nuclear export pathway. J. Biol. Chem. 2008, 283, 25576–25588. [Google Scholar] [CrossRef]
- Kawai, H.; Matsushita, H.; Suzuki, R.; Kitamura, Y.; Ogawa, Y.; Kawada, H.; Ando, K. Overcoming Tyrosine Kinase Inhibitor Resistance in Transformed Cell Harboring SEPT9-ABL1 Chimeric Fusion Protein. Neoplasia 2019, 21, 788–801. [Google Scholar] [CrossRef]
- Sexton, R.; Mahdi, Z.; Chaudhury, R.; Beydoun, R.; Aboukameel, A.; Khan, H.Y.; Baloglu, E.; Senapedis, W.; Landesman, Y.; Tesfaye, A.; et al. Targeting Nuclear Exporter Protein XPO1/CRM1 in Gastric Cancer. Int. J. Mol. Sci. 2019, 20, 4826. [Google Scholar] [CrossRef]
- Radu, M.; Semenova, G.; Kosoff, R.; Chernoff, J. PAK signalling during the development and progression of cancer. Nat. Rev. Cancer. 2014, 14, 13–25. [Google Scholar] [CrossRef]
- Tyagi, N.; Marimuthu, S.; Bhardwaj, A.; Deshmukh, S.K.; Srivastava, S.K.; Singh, A.P.; McClellan, S.; Carter, J.E.; Singh, S. p-21 activated kinase 4 (PAK4) maintains stem cell-like phenotypes in pancreatic cancer cells through activation of STAT3 signaling. Cancer Lett. 2016, 370, 260–267. [Google Scholar] [CrossRef] [PubMed]
- Xie, X.; Shi, X.; Guan, H.; Guo, Q.; Fan, C.; Dong, W.; Wang, G.; Li, F.; Shan, Z.; Cao, L.; et al. P21-activated kinase 4 involves TSH induced papillary thyroid cancer cell proliferation. Oncotarget 2017, 8, 24882–24891. [Google Scholar] [CrossRef] [PubMed]
- Knippler, C.M.; Saji, M.; Rajan, N.; Porter, K.; La Perle, K.; Ringel, M.D. MAPK- and AKT-activated thyroid cancers are sensitive to group I PAK inhibition. Endocr. Relat. Cancer 2019, ERC-19-0188.R1. [Google Scholar] [CrossRef] [PubMed]
- Mi, H.; Muruganujan, A.; Huang, X.; Ebert, D.; Mills, C.; Guo, X.; Thomas, P.D. Protocol Update for large-scale genome and gene function analysis with the PANTHER classification system (v.14.0). Nat. Protoc. 2019, 14, 703–721. [Google Scholar] [CrossRef]






| Gene_id | Gene_Name | 8505 C | 8505 Res | Regulation |
|---|---|---|---|---|
| ENSG00000128052 | KDR (VEGFR) | 0.05 | 0.12 | up |
| ENSG00000148516 | ZEB1 | 2.65 | 4.81 | up |
| ENSG00000124216 | SNAI1 | 2.36 | 2.71 | up |
| ENSG00000019549 | SNAI2 (Slug) | 1.81 | 4.80 | up |
| ENSG00000140379 | BCL2A1 | 1.42 | 11.18 | up |
| ENSG00000042832 | TG (Thyroglobulin) | 0.01 | 0.01 | - |
| ENSG00000079385 | CEACAM1 | 0.57 | 0.61 | up |
| ENSG00000105352 | CEACAM4 | 0 | 0.07 | up |
| ENSG00000105388 | CEACAM5 | 0.31 | 0.44 | up |
| ENSG00000086548 | CEACAM6 | 0.66 | 0.76 | up |
| ENSG00000176046 | NUPR1 | 1.29 | 13.48 | up |
| Primers | Sequences | |
|---|---|---|
| MCL1 | Forward | TTCCAGTAAGGAGTCGGGGT |
| Reverse | CCTCCTTCTCCGTAGCCAAAA | |
| Bcl-2 | Forward | TGAACTGGGGGAGGATTGTG |
| Reverse | CGTACAGTTCCACAAAGGCA | |
| Bax | Forward | AGGTCTTTTTCCGAGTGGCA |
| Reverse | CCCGGAGGAAGTCCAATGTC | |
| PI3K | Forward | GAGCCCCGAGCGTTTCTG |
| Reverse | TCGTGGAGGCATTGTTCTGA | |
| Akt | Forward | TTGTGAAGGAGGGTTGGCTG |
| Reverse | CTCACGTTGGTCCACATCCT | |
| mTOR | Forward | TTCCGACCTTCTGCCTTCAC |
| Reverse | CCACAGAAAGTAGCCCCAGG | |
| EGF | Forward | CTGAATGTCCCCTGTCCCAC |
| Reverse | CTCGGTACTGACATCGCTCC | |
| Pak1 | Forward | CCCCTTGGACTCTCATTCCC |
| Reverse | GAGGCAGGAGGTGGTAACTG | |
| Pak4 | Forward | GTGCAAGAGAGCTGAGGGAG |
| Reverse | ATGCTGGTGGGACAGAAGTG | |
| XPO1 | Forward | GGAAAACTGTGAAACCCACCTT |
| Reverse | GCTGCATGGTCTGCTAACAT | |
| Vimentin | Forward | GGACCAGCTAACCAACGACA |
| Reverse | AAGGTCAAGACGTGCCAGAG | |
| Snail | Forward | GGCCTGGGAGGAAGATGTTTAC |
| Reverse | CCCCTCCTCCCTTACCAAAGA | |
| Nanog | Forward | GAAATACCTCAGCCTCCAGCA |
| Reverse | TTCTGCGTCACACCATTGCTA | |
| ALDH | Forward | CCAGGGCCGTACAATACCAA |
| Reverse | GTGCAGGCCCTATCTTCCAA | |
| actin | Forward | GCACAGAGCCTCGCCTT |
| Reverse | TCATCATCCATGGTGAGCTG | |
| GAPDH | Forward | GGAGAGTGTTTCCTCGTCCC |
| Reverse | ATGAAGGGGTCGTTGATGGC | |
© 2019 by the authors. Licensee MDPI, Basel, Switzerland. This article is an open access article distributed under the terms and conditions of the Creative Commons Attribution (CC BY) license (http://creativecommons.org/licenses/by/4.0/).
Share and Cite
Khan, H.Y.; Ge, J.; Nagasaka, M.; Aboukameel, A.; Mpilla, G.; Muqbil, I.; Szlaczky, M.; Chaker, M.; Baloglu, E.; Landesman, Y.; et al. Targeting XPO1 and PAK4 in 8505C Anaplastic Thyroid Cancer Cells: Putative Implications for Overcoming Lenvatinib Therapy Resistance. Int. J. Mol. Sci. 2020, 21, 237. https://doi.org/10.3390/ijms21010237
Khan HY, Ge J, Nagasaka M, Aboukameel A, Mpilla G, Muqbil I, Szlaczky M, Chaker M, Baloglu E, Landesman Y, et al. Targeting XPO1 and PAK4 in 8505C Anaplastic Thyroid Cancer Cells: Putative Implications for Overcoming Lenvatinib Therapy Resistance. International Journal of Molecular Sciences. 2020; 21(1):237. https://doi.org/10.3390/ijms21010237
Chicago/Turabian StyleKhan, Husain Yar, James Ge, Misako Nagasaka, Amro Aboukameel, Gabriel Mpilla, Irfana Muqbil, Mark Szlaczky, Mahmoud Chaker, Erkan Baloglu, Yosef Landesman, and et al. 2020. "Targeting XPO1 and PAK4 in 8505C Anaplastic Thyroid Cancer Cells: Putative Implications for Overcoming Lenvatinib Therapy Resistance" International Journal of Molecular Sciences 21, no. 1: 237. https://doi.org/10.3390/ijms21010237
APA StyleKhan, H. Y., Ge, J., Nagasaka, M., Aboukameel, A., Mpilla, G., Muqbil, I., Szlaczky, M., Chaker, M., Baloglu, E., Landesman, Y., Mohammad, R. M., Azmi, A. S., & Sukari, A. (2020). Targeting XPO1 and PAK4 in 8505C Anaplastic Thyroid Cancer Cells: Putative Implications for Overcoming Lenvatinib Therapy Resistance. International Journal of Molecular Sciences, 21(1), 237. https://doi.org/10.3390/ijms21010237

