MED28 Over-Expression Shortens the Cell Cycle and Induces Genomic Instability
Abstract
1. Introduction
2. Results
2.1. Identification of the Transcription Factors
2.2. MED28 Expression is Increased at the G1−S and G2−M Transitions of the Cell Cycle
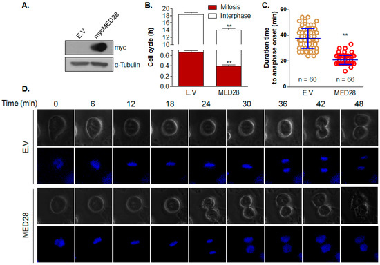
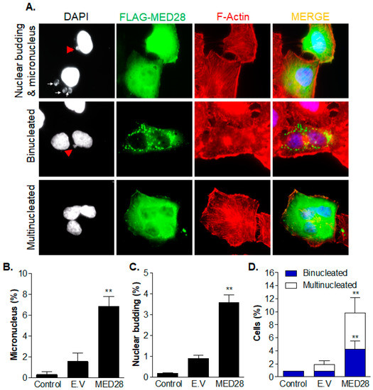
2.3. Overexpression of MED28 Induces Aberrant Cell Cycle and Aneuploidy
3. Discussion
4. Materials and Methods
4.1. Cell Culture and Plasmid Construction
4.2. Mammalian Cell Transfection
4.3. The Luciferase Reporter Assay
4.4. The ChIP Assay
4.5. Cell Cycle Analysis
4.6. Immunoblot Analysis, Strep-Tactin-Based Protein Purification, Antibodies, and Chemicals
4.7. A Glutathione S Transferase (GST) Pull-Down Assay
4.8. Live Cell Imaging and Fluorescence Microscopy
4.9. Statistical Analysis
Supplementary Materials
Author Contributions
Funding
Conflicts of Interest
Abbreviations
| ChIP | chromatin immunoprecipitation assay |
| E2F-1 | E2F transcription factor 1 |
| NRF-1 | nuclear respiratory factor 1 |
| ETS-1 | E-26 transforming sequence 1 |
| C/EBP | CCAAT/enhancer-binding protein β |
References
- Malik, S.; Roeder, R.G. The metazoan Mediator co-activator complex as an integrative hub for transcriptional regulation. Nat. Rev. Genet. 2010, 11, 761–772. [Google Scholar] [CrossRef]
- Soutourina, J. Transcription regulation by the Mediator complex. Nat. Rev. Mol. Cell Biol. 2018, 19, 262–274. [Google Scholar] [CrossRef] [PubMed]
- Allen, B.L.; Taatjes, D.J. The Mediator complex: A central integrator of transcription. Nat. Rev. Mol. Cell Biol. 2015, 16, 155–166. [Google Scholar] [CrossRef]
- Risheg, H.; Graham, J.M., Jr.; Clark, R.D.; Rogers, R.C.; Opitz, J.M.; Moeschler, J.B.; Peiffer, A.P.; May, M.; Joseph, S.M.; Jones, J.R.; et al. A recurrent mutation in MED12 leading to R961W causes Opitz-Kaveggia syndrome. Nat. Genet. 2007, 39, 451–453. [Google Scholar] [CrossRef] [PubMed]
- Schwartz, C.E.; Tarpey, P.S.; Lubs, H.A.; Verloes, A.; May, M.M.; Risheg, H.; Friez, M.J.; Futreal, P.A.; Edkins, S.; Teague, J.; et al. The original Lujan syndrome family has a novel missense mutation (p.N1007S) in the MED12 gene. J. Med. Genet. 2007, 44, 472–477. [Google Scholar] [CrossRef]
- Kaufmann, R.; Straussberg, R.; Mandel, H.; Fattal-Valevski, A.; Ben-Zeev, B.; Naamati, A.; Shaag, A.; Zenvirt, S.; Konen, O.; Mimouni-Bloch, A.; et al. Infantile cerebral and cerebellar atrophy is associated with a mutation in the MED17 subunit of the transcription preinitiation mediator complex. Am. J. Hum. Genet. 2010, 87, 667–670. [Google Scholar] [CrossRef]
- Hashimoto, S.; Boissel, S.; Zarhrate, M.; Rio, M.; Munnich, A.; Egly, J.M.; Colleaux, L. MED23 mutation links intellectual disability to dysregulation of immediate early gene expression. Science 2011, 333, 1161–1163. [Google Scholar] [CrossRef]
- Clark, A.D.; Oldenbroek, M.; Boyer, T.G. Mediator kinase module and human tumorigenesis. Crit. Rev. Biochem. Mol. Biol. 2015, 50, 393–426. [Google Scholar]
- Liu, C.; Zhang, L.; Shao, Z.M.; Beatty, P.; Sartippour, M.; Lane, T.F.; Barsky, S.H.; Livingston, E.; Nguyen, M. Identification of a novel endothelial-derived gene EG-1. Biochem. Biophys. Res. Commun. 2002, 290, 602–612. [Google Scholar] [CrossRef]
- Zhang, L.; Maul, R.S.; Rao, J.; Apple, S.; Seligson, D.; Sartippour, M.; Rubio, R.; Brooks, M.N. Expression pattern of the novel gene EG-1 in cancer. Clin. Cancer Res. 2004, 10, 3504–3508. [Google Scholar] [CrossRef] [PubMed][Green Version]
- Lu, M.; Zhang, L.; Maul, R.S.; Sartippour, M.R.; Norris, A.; Whitelegge, J.; Rao, J.Y.; Brooks, M.N. The novel gene EG-1 stimulates cellular proliferation. Cancer Res. 2005, 65, 6159–6166. [Google Scholar] [CrossRef] [PubMed][Green Version]
- Huang, C.Y.; Chou, Y.H.; Hsieh, N.T.; Chen, H.H.; Lee, M.F. MED28 regulates MEK1-dependent cellular migration in human breast cancer cells. J. Cell. Physiol. 2012, 227, 3820–3827. [Google Scholar] [CrossRef]
- Cho, J.G.; Lim, K.H.; Park, S.G. MED28 increases the colony-forming ability of breast cancer cells by stabilizing the ZNF224 protein upon DNA damage. Oncol. Lett. 2018, 15, 3147–3154. [Google Scholar] [CrossRef] [PubMed]
- Li, L.; Walsh, R.M.; Wagh, V.; James, M.F.; Beauchamp, R.L.; Chang, Y.S.; Gusella, J.F.; Hochedlinger, K.; Ramesh, V. Mediator Subunit Med28 Is Essential for Mouse Peri-Implantation Development and Pluripotency. PLoS ONE 2015, 10, e0140192. [Google Scholar] [CrossRef]
- Thompson, S.L.; Bakhoum, S.F.; Compton, D.A. Mechanisms of chromosomal instability. Curr. Biol. 2010, 20, R285–R295. [Google Scholar] [CrossRef] [PubMed]
- Compton, D.A. Mechanisms of aneuploidy. Curr. Opin. Cell Biol. 2011, 23, 109–113. [Google Scholar] [CrossRef] [PubMed]
- Santaguida, S.; Amon, A. Short- and long-term effects of chromosome mis-segregation and aneuploidy. Nat. Rev. Mol. Cell Biol. 2015, 16, 473–485. [Google Scholar] [CrossRef]
- Sansregret, L.; Swanton, C. The Role of Aneuploidy in Cancer Evolution. Cold Spring Harb. Perspect. Med. 2017, 7, a028373. [Google Scholar] [CrossRef] [PubMed]
- Lu, M.; Sartippour, M.R.; Zhang, L.; Norris, A.J.; Brooks, M.N. Targeted inhibition of EG-1 blocks breast tumor growth. Cancer Biol. 2007, 6, 936–941. [Google Scholar] [CrossRef][Green Version]
- Yoon, N.K.; Maresh, E.L.; Elshimali, Y.; Li, A.; Horvath, S.; Seligson, D.B.; Chia, D.; Goodglick, L. Elevated MED28 expression predicts poor outcome in women with breast cancer. BMC Cancer 2010, 10, 335. [Google Scholar] [CrossRef]
- Bertoli, C.; Skotheim, J.M.; de Bruin, R.A. Control of cell cycle transcription during G1 and S phases. Nat. Rev. Mol. Cell Biol. 2013, 14, 518–528. [Google Scholar] [CrossRef]
- Singh, A.K.; Swarnalatha, M.; Kumar, V. c-ETS1 facilitates G1/S-phase transition by up-regulating cyclin E and CDK2 genes and cooperates with hepatitis B virus X protein for their deregulation. J. Biol. Chem. 2011, 286, 21961–21970. [Google Scholar] [CrossRef] [PubMed]
- Wu, J.; Wang, Y.; Wo, D.; Zhang, L.; Li, J. Nuclear respiratory factor 1 overexpression attenuates anti-benzopyrene7,8-diol-9,10-epoxide-induced S-phase arrest of bronchial epithelial cells. Mol. Med. Rep. 2016, 13, 4372–4378. [Google Scholar] [CrossRef] [PubMed]
- Gordon, D.J.; Resio, B.; Pellman, D. Causes and consequences of aneuploidy in cancer. Nat. Rev. Genet. 2012, 13, 189–203. [Google Scholar] [CrossRef]
- Johnson, J.; Thijssen, B.; McDermott, U.; Garnett, M.; Wessels, L.F.; Bernards, R. Targeting the RB-E2F pathway in breast cancer. Oncogene 2016, 35, 4829–4835. [Google Scholar] [CrossRef] [PubMed]
- Pierce, A.M.; Schneider-Broussard, R.; Gimenez-Conti, I.B.; Russell, J.L.; Conti, C.J.; Johnson, D.G. E2F1 has both oncogenic and tumor-suppressive properties in a transgenic model. Mol. Cell Biol. 1999, 19, 6408–6414. [Google Scholar] [CrossRef] [PubMed]
- Poppy Roworth, A.; Ghari, F.; La Thangue, N.B. To live or let die—Complexity within the E2F1 pathway. Mol. Cell. Oncol. 2015, 2, e970480. [Google Scholar] [CrossRef] [PubMed]
- Dittmer, J. The role of the transcription factor Ets1 in carcinoma. Semin. Cancer Biol. 2015, 35, 20–38. [Google Scholar] [CrossRef] [PubMed]
- Huang, C.Y.; Hsieh, N.T.; Li, C.I.; Weng, Y.T.; Liu, H.S.; Lee, M.F. MED28 Regulates Epithelial-Mesenchymal Transition Through NFkappaB in Human Breast Cancer Cells. J. Cell. Physiol. 2017, 232, 1337–1345. [Google Scholar] [CrossRef]
- Mastracci, T.L.; Shadeo, A.; Colby, S.M.; Tuck, A.B.; O’Malley, F.P.; Bull, S.B.; Lam, W.L.; Andrulis, I.L. Genomic alterations in lobular neoplasia: A microarray comparative genomic hybridization signature for early neoplastic proliferationin the breast. Genes Chromosomes Cancer 2006, 45, 1007–1017. [Google Scholar] [CrossRef] [PubMed]
- Van de Vijver, M.J.; He, Y.D.; van’t Veer, L.J.; Dai, H.; Hart, A.A.; Voskuil, D.W.; Schreiber, G.J.; Peterse, J.L.; Roberts, C.; Marton, M.J.; et al. A gene-expression signature as a predictor of survival in breast cancer. N. Engl. J. Med. 2002, 347, 1999–2009. [Google Scholar] [CrossRef] [PubMed]
- Zhou, Y.; Xu, Z.; Quan, D.; Zhang, F.; Zhang, H.; Xiao, T.; Hou, S.; Qiao, H.; Harismendy, O.; Wang, J.Y.J.; et al. Nuclear respiratory factor 1 promotes spheroid survival and mesenchymal transition in mammary epithelial cells. Oncogene 2018, 37, 6152–6165. [Google Scholar] [CrossRef] [PubMed]
- Malumbres, M.; Barbacid, M. To cycle or not to cycle: A critical decision in cancer. Nat. Rev. Cancer 2001, 1, 222–231. [Google Scholar] [CrossRef] [PubMed]
- Yu, F.; Megyesi, J.; Safirstein, R.L.; Price, P.M. Involvement of the CDK2-E2F1 pathway in cisplatin cytotoxicity in vitro and in vivo. Am. J. Physiol Ren. Physiol. 2007, 293, F52–F59. [Google Scholar] [CrossRef]
- Kops, G.J.; Weaver, B.A.; Cleveland, D.W. On the road to cancer: Aneuploidy and the mitotic checkpoint. Nat. Rev. Cancer 2005, 5, 773–785. [Google Scholar] [CrossRef] [PubMed]
- Gao, J.; Aksoy, B.A.; Dogrusoz, U.; Dresdner, G.; Gross, B.; Sumer, S.O.; Sun, Y.; Jacobsen, A.; Sinha, R.; Larsson, E.; et al. Integrative analysis of complex cancer genomics and clinical profiles using the cBioPortal. Sci. Signal 2013, 6, pl1. [Google Scholar] [CrossRef] [PubMed]
- Yu, M.A.; Cho, J.G.; Kim, K.I.; Jo, Y.J.; Sung, J.H.; Yang, H.B.; Park, S.G. Generation of med28 specific monoclonal antibodies. Monoclon. Antib. Immunodiagn. Immunother. 2015, 34, 30–35. [Google Scholar] [CrossRef]





© 2019 by the authors. Licensee MDPI, Basel, Switzerland. This article is an open access article distributed under the terms and conditions of the Creative Commons Attribution (CC BY) license (http://creativecommons.org/licenses/by/4.0/).
Share and Cite
Cho, J.G.; Choi, J.-S.; Lee, J.-H.; Cho, M.-G.; Kim, H.-S.; Noh, H.-D.; Lim, K.-H.; Park, B.; Kim, J.-O.; Park, S.G. MED28 Over-Expression Shortens the Cell Cycle and Induces Genomic Instability. Int. J. Mol. Sci. 2019, 20, 1746. https://doi.org/10.3390/ijms20071746
Cho JG, Choi J-S, Lee J-H, Cho M-G, Kim H-S, Noh H-D, Lim K-H, Park B, Kim J-O, Park SG. MED28 Over-Expression Shortens the Cell Cycle and Induces Genomic Instability. International Journal of Molecular Sciences. 2019; 20(7):1746. https://doi.org/10.3390/ijms20071746
Chicago/Turabian StyleCho, Jin Gu, Joon-Seok Choi, Jae-Ho Lee, Min-Guk Cho, Hong-Sook Kim, Hee-Dong Noh, Key-Hwan Lim, Byoungjun Park, Jin-Ock Kim, and Sang Gyu Park. 2019. "MED28 Over-Expression Shortens the Cell Cycle and Induces Genomic Instability" International Journal of Molecular Sciences 20, no. 7: 1746. https://doi.org/10.3390/ijms20071746
APA StyleCho, J. G., Choi, J.-S., Lee, J.-H., Cho, M.-G., Kim, H.-S., Noh, H.-D., Lim, K.-H., Park, B., Kim, J.-O., & Park, S. G. (2019). MED28 Over-Expression Shortens the Cell Cycle and Induces Genomic Instability. International Journal of Molecular Sciences, 20(7), 1746. https://doi.org/10.3390/ijms20071746

