CD200 Modulates S. aureus-Induced Innate Immune Responses Through Suppressing p38 Signaling
Abstract
1. Introduction
2. Results
2.1. CD200 Expression Was Induced upon S. aureus Infection in Murine Macrophages
2.2. CD200 Inhibits Inflammatory Cytokines Production Triggered by S. aureus in Mouse Macrophages
2.3. CD200 Affects Polarization and Compromises Bactericidal Activity of Macrophages
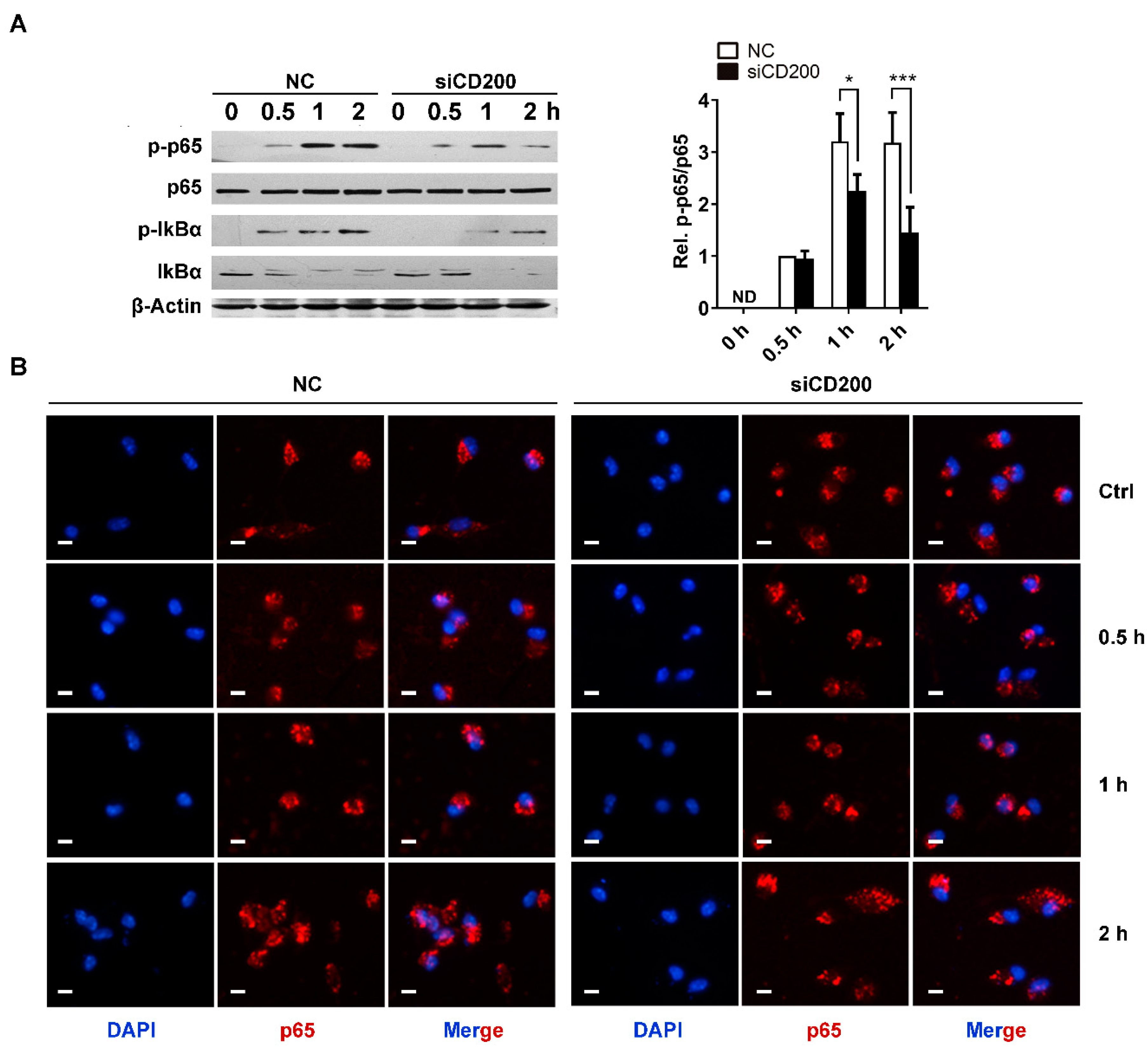
2.4. CD200 Mildly Attenuates NF-κB Activation in Response to S. aureus Infection
2.5. CD200 Inhibits p38 Activation Triggered by S. aureus Stimulation
2.6. CD200 Blunts NO Synthesis Through Regulating p38 Activity
3. Discussion
4. Materials and Methods
4.1. Mice
4.2. Reagents
4.3. Preparation of S. aureus
4.4. Cell Culture
4.5. Transfection of siRNA
4.6. RNA Isolation, Reverse Transcription, and qRT-PCR
4.7. Cytokine Measurements by ELISA
4.8. Nitric Oxide (NO) Measurement
4.9. Bacterial Killing Assay
4.10. Western blotting
4.11. Immunofluorescence
4.12. Dual-Luciferase Assay
4.13. Statistical Analysis
Author Contributions
Funding
Conflicts of Interest
Abbreviations
| MRSA | Methicillin-resistant Staphylococcus aureus |
| S. aureus | Staphylococcus aureus |
| DAPI | 4′,6-diamidine-2-phenylindole dihydrochloride |
| FBS | Fetal bovine serum |
| BMDM | Bone marrow-derived macrophage |
| PEM | Peritoneal macrophage |
| MOI | Multiplicity of infection |
| CFU | Colony-forming units |
| ND | Not detected |
| ELISA | Enzyme-linked immunosorbent assay |
| IL | Interleukin |
| TNF | Tumor necrosis factor |
| NO | Nitric oxide |
| MAPK | Mitogen-activated protein kinase |
| ERK1/2 | Extracellular signal-regulated kinase 1/2 |
| JNK | c-Jun NH2-terminal kinase (JNK) |
| TAK1 | Transforming growth factor-beta-activated kinase-1 |
| MKK3/6 | Mitogen-activated Protein Kinase 3/6 |
| CREB | cAMP-regulated enhancer B |
| MSK1 | Mitogen- and stress-activated protein kinase-1 |
References
- Sheppard, M.J. Control of methicillin-resistant Staphylococcus aureus. J. Hosp. Infect. 2011, 25, 155–179. [Google Scholar] [CrossRef]
- Zhang, Y.; Li, X.X.; Ma, Y.; Xu, J.; Zhao, L.N.; Qian, X.F.; Zhang, X.F.; Shi, J.F.; Han, Q.Z. CP and CP-PGN protect mice against MRSA infection by inducing M1 macrophages. Sci. Rep. 2017, 7, 16877. [Google Scholar] [CrossRef] [PubMed]
- Jiang, X.; Wang, Y.; Qin, Y.; He, W.; Benlahrech, A.; Zhang, Q.; Jiang, X.; Lu, Z.; Ji, G.; Zheng, Y. Micheliolide provides protection of mice against Staphylococcus aureus and MRSA infection by down-regulating inflammatory response. Sci. Rep. 2017, 7, 41964. [Google Scholar] [CrossRef] [PubMed]
- Mosser, D.M.; Edwards, J.P. Exploring the full spectrum of macrophage activation. Nat. Rev. Immunol. 2008, 8, 958–969. [Google Scholar] [CrossRef] [PubMed]
- Shrivastava, K.; Gonzalez, P.; Acarin, L. The immune inhibitory complex CD200/CD200R is developmentally regulated in the mouse brain. J. Comp. Neurol. 2012, 520, 2657–2675. [Google Scholar] [CrossRef] [PubMed]
- Cortez, M.; Huynh, C.; Fernandes, M.C.; Kennedy, K.A.; Aderem, A.; Andrews, N.W. Leishmania promotes its own virulence by inducing expression of the host immune inhibitory ligand CD200. Cell Host Microbe 2011, 9, 463–471. [Google Scholar] [CrossRef] [PubMed]
- Jenmalm, M.C.; Cherwinski, H.; Bowman, E.P.; Phillips, J.H.; Sedgwick, J.D. Regulation of myeloid cell function through the CD200 receptor. J. Immunol. 2006, 176, 191–199. [Google Scholar] [CrossRef] [PubMed]
- Soberman, R.J.; Mackay, C.R.; Vaine, C.A.; Ryan, G.B.; Cerny, A.M.; Thompson, M.R.; Nikolic, B.; Primo, V.; Christmas, P.; Sheiffele, P. CD200R1 Supports HSV-1 Viral Replication and Licenses Pro-Inflammatory Signaling Functions of TLR2. PLoS ONE 2012, 7, e47740. [Google Scholar] [CrossRef]
- Cameron, C.M.; Barrett, J.W.; Liu, L.; Lucas, A.R.; Mcfadden, G. Myxoma Virus M141R Expresses a Viral CD200 (vOX-2) That Is Responsible for Down-Regulation of Macrophage and T-Cell Activation In Vivo. J. Virol. 2005, 79, 6052–6067. [Google Scholar] [CrossRef]
- Snelgrove, R.J.; Goulding, J.; Didierlaurent, A.M.; Lyonga, D.; Vekaria, S.; Edwards, L.; Gwyer, E.; Sedgwick, J.D.; Barclay, A.N.; Hussell, T. A critical function for CD200 in lung immune homeostasis and the severity of influenza infection. Nat. Immunol. 2008, 9, 1074–1083. [Google Scholar] [CrossRef]
- Karnam, G.; Rygiel, T.P.; Raaben, M.; Grinwis, G.C.M.; Coenjaerts, F.E.; Ressing, M.E.; Rottier, P.J.M.; Haan, C.A.M.D.; Meyaard, L. CD200 Receptor Controls Sex-Specific TLR7 Responses to Viral Infection. PLoS Pathog. 2012, 8, e1002710. [Google Scholar] [CrossRef] [PubMed]
- Bashir, S.; Sharma, Y.; Elahi, A.; Khan, F. Macrophage polarization: The link between inflammation and related diseases. Inflamm. Res. 2016, 65, 1–11. [Google Scholar] [CrossRef] [PubMed]
- Atri, C.; Guerfali, F.Z.; Laouini, D. Role of Human Macrophage Polarization in Inflammation during Infectious Diseases. Int. J. Mol. Sci. 2018, 19, 1801. [Google Scholar] [CrossRef] [PubMed]
- Jablonski, K.A.; Amici, S.A.; Webb, L.M.; Ruiz-Rosado, J.D.; Popovich, P.G.; Partida-Sanchez, S.; Guerau-De-Arellano, M. Novel Markers to Delineate Murine M1 and M2 Macrophages. PLoS ONE 2015, 10, e0145342. [Google Scholar] [CrossRef]
- Zhang, Y.; Wang, Y.; Lu, M.; Qiao, X.; Sun, B.; Zhang, W.; Xue, D. Modular analysis of bioinformatics demonstrates a critical role for NF-κB in macrophage activation. Inflammation 2014, 37, 1240–1253. [Google Scholar] [CrossRef] [PubMed]
- Lawrence, T.; Bebien, M.; Liu, G.Y.; Nizet, V.; Karin, M. IKKalpha limits macrophage NF-kappaB activation and contributes to the resolution of inflammation. Nature 2005, 434, 1138–1143. [Google Scholar] [CrossRef] [PubMed]
- Guo, H.; Jin, D.; Chen, X. Lipocalin 2 is a regulator of macrophage polarization and NF-κB/STAT3 pathway activation. Mol. Endocrinol. 2014, 28, 1616–1628. [Google Scholar] [CrossRef] [PubMed]
- Markus, R.P.; Cecon, E.; Pireslapa, M.A. Immune-pineal axis: Nuclear factor κB (NF-κB) mediates the shift in the melatonin source from pinealocytes to immune competent cells. Int. J. Mol. Sci. 2013, 14, 10979–10997. [Google Scholar] [CrossRef]
- Kasahara, E.; Sekiyama, A.; Hori, M.; Hara, K.; Takahashi, N.; Konishi, M.; Sato, E.F.; Matsumoto, S.; Okamura, H.; Inoue, M. Mitochondrial density contributes to the immune response of macrophages to lipopolysaccharide via the MAPK pathway. FEBS Lett. 2011, 585, 2263–2268. [Google Scholar] [CrossRef]
- Lanna, A.; Gomes, D.C.; Muller-Durovic, B.; Mcdonnell, T.; Escors, D.; Gilroy, D.W.; Lee, J.H.; Karin, M.; Akbar, A.N. A sestrin-dependent Erk-Jnk-p38 MAPK activation complex inhibits immunity during aging. Nat. Immunol. 2017, 18, 354–363. [Google Scholar] [CrossRef]
- Tai, C.J.; Chang, S.J.; Leung, P.C.; Tzeng, C.R. ATP activates nuclear translocation of mitogen-activated protein kinases in human granulosa-luteal cells. Nat. Rev. Immunol. 2013, 13, 679–692. [Google Scholar] [CrossRef]
- Alsina-Beauchamp, D.; Escós, A.; Fajardo, P.; González-Romero, D.; Díaz-Mora, E.; Risco, A.; Martín-Serrano, M.A.; Fresno, C.D.; Dominguez-Andrés, J.; Aparicio, N. Myeloid cell deficiency of p38γ/p38δ protects against candidiasis and regulates antifungal immunity. EMBO Mol. Med. 2018, 10, e8485. [Google Scholar] [CrossRef]
- Wu, L.; Li, X.; Wu, H.; Long, W.; Jiang, X.; Shen, T.; Qiang, Q.; Si, C.; Wang, X.; Jiang, Y. 5-Methoxyl Aesculetin Abrogates Lipopolysaccharide-Induced Inflammation by Suppressing MAPK and AP-1 Pathways in RAW 264.7 Cells. Int. J. Mol. Sci. 2016, 17, 315. [Google Scholar] [CrossRef]
- Zhang, S.; Cherwinski, H.; Sedgwick, J.D.; Phillips, J.H. Molecular mechanisms of CD200 inhibition of mast cell activation. J. Immunol. 2004, 173, 6786–6793. [Google Scholar] [CrossRef]
- Gorczynski, R.; Khatri, I.; Lee, L.; Boudakov, I. An interaction between CD200 and monoclonal antibody agonists to CD200R2 in development of dendritic cells that preferentially induce populations of CD4+CD25+ T regulatory cells. J. Immunol. 2008, 180, 5946–5955. [Google Scholar] [CrossRef]
- Kojima, T.; Obata, K.; Mukai, K.; Sato, S.; Takai, T.; Minegishi, Y.; Karasuyama, H. Mast Cells and Basophils Are Selectively Activated In Vitro and In Vivo through CD200R3 in an IgE-Independent Manner. J. Immunol. 2007, 179, 7093–7100. [Google Scholar] [CrossRef]
- Hoek, R.M.; Ruuls, S.R.; Murphy, C.A.; Wright, G.J.; Goddard, R.; Zurawski, S.M.; Blom, B.; Homola, M.E.; Streit, W.J.; Brown, M.H. Down-Regulation of the Macrophage Lineage Through Interaction with OX2 (CD200). Science 2000, 290, 1768–1771. [Google Scholar] [CrossRef]
- Mihrshahi, R.; Brown, M.H. Dok1 and Dok2 play opposing roles in CD200R signaling. J. Immunol. 2010, 185, 7216–7222. [Google Scholar] [CrossRef]
- Mukhopadhyay, S.; Plüddemann, A.; Hoe, J.C.; Williams, K.J.; Varin, A.; Makepeace, K.; Aknin, M.L.; Bowdish, D.M.; Smale, S.T.; Barclay, A.N. Immune inhibitory ligand CD200 induction by TLRs and NLRs limits macrophage activation to protect the host from meningococcal septicemia. Cell Host Microbe 2010, 8, 236–247. [Google Scholar] [CrossRef]
- Koning, N.; Van Eijk, M.; Pouwels, W.; Brouwer, M.S.M.; Voehringer, D.; Huitinga, I.; Hoek, R.M.; Raes, G.; Hamann, J. Expression of the Inhibitory CD200 Receptor Is Associated with Alternative Macrophage Activation. Cytokine 2009, 48, 195–200. [Google Scholar] [CrossRef]
- Jiang, L.; Xu, F.; He, W.; Chen, L.; Zhong, H.; Wu, Y.; Zeng, S.; Li, L.; Li, M. CD200Fc reduces TLR4-mediated inflammatory responses in LPS-induced rat primary microglial cells via inhibition of the NF-κB pathway. Inflamm. Res. 2016, 65, 521–532. [Google Scholar] [CrossRef]
- Hayakawa, K.; Wang, X.; Lo, E.H. CD200 increases alternatively activated macrophages through CREB—C/EBP-beta signaling. J. Neurochem. 2016, 136, 900–906. [Google Scholar] [CrossRef]
- An, H.; Xu, H.; Yu, Y.; Zhang, M.; Qi, R.; Yan, X.; Liu, S.; Wang, W.; Guo, Z.; Qin, Z. Up-regulation of TLR9 gene expression by LPS in mouse macrophages via activation of NF-kappaB, ERK and p38 MAPK signal pathways. Immunol. Lett. 2002, 81, 165–169. [Google Scholar] [CrossRef]
- Mayer, T.Z.; Simard, F.A.; Cloutier, A.; Vardhan, H.; Dubois, C.M.; Mcdonald, P.P. The p38-MSK1 signaling cascade influences cytokine production through CREB and C/EBP factors in human neutrophils. J. Immunol. 2013, 191, 4299–4307. [Google Scholar] [CrossRef]
- Armbruster, N.S.; Richardson, J.R.; Schreiner, J.; Klenk, J.; Günter, M.; Kretschmer, D.; Pöschel, S.; Schenke-Layland, K.; Kalbacher, H.; Clark, K. PSM Peptides of Staphylococcus aureus Activate the p38-CREB Pathway in Dendritic Cells, Thereby Modulating Cytokine Production and T Cell Priming. J. Immunol. 2016, 196, 1284–1292. [Google Scholar] [CrossRef]
- Jeong, D.; Lee, J.; Yi, Y.S.; Yang, Y.; Kim, K.W.; Cho, J.Y. p38/AP-1 Pathway in Lipopolysaccharide-Induced Inflammatory Responses Is Negatively Modulated by Electrical Stimulation. Med. Inflamm. 2013, 2013, 183042. [Google Scholar] [CrossRef]
- Manzanero, S. Generation of Mouse Bone Marrow-Derived Macrophages; Humana Press: New York, NY, USA, 2012; Volume 844, pp. 177–181. [Google Scholar]
- Feng, X.; Yanhua, K.; Hang, Z.; Zhenghao, P.; Hongping, Y.; Ran, D.; Jingyan, X.; Liyun, S. Akt1-mediated regulation of macrophage polarization in a murine model of Staphylococcus aureus pulmonary infection. J. Infect. Dis. 2013, 208, 528–538. [Google Scholar]








© 2019 by the authors. Licensee MDPI, Basel, Switzerland. This article is an open access article distributed under the terms and conditions of the Creative Commons Attribution (CC BY) license (http://creativecommons.org/licenses/by/4.0/).
Share and Cite
Zhu, B.; Yu, Y.; Liu, X.; Han, Q.; Kang, Y.; Shi, L. CD200 Modulates S. aureus-Induced Innate Immune Responses Through Suppressing p38 Signaling. Int. J. Mol. Sci. 2019, 20, 659. https://doi.org/10.3390/ijms20030659
Zhu B, Yu Y, Liu X, Han Q, Kang Y, Shi L. CD200 Modulates S. aureus-Induced Innate Immune Responses Through Suppressing p38 Signaling. International Journal of Molecular Sciences. 2019; 20(3):659. https://doi.org/10.3390/ijms20030659
Chicago/Turabian StyleZhu, Bo, Yingying Yu, Xiaoyi Liu, Qin Han, Yanhua Kang, and Liyun Shi. 2019. "CD200 Modulates S. aureus-Induced Innate Immune Responses Through Suppressing p38 Signaling" International Journal of Molecular Sciences 20, no. 3: 659. https://doi.org/10.3390/ijms20030659
APA StyleZhu, B., Yu, Y., Liu, X., Han, Q., Kang, Y., & Shi, L. (2019). CD200 Modulates S. aureus-Induced Innate Immune Responses Through Suppressing p38 Signaling. International Journal of Molecular Sciences, 20(3), 659. https://doi.org/10.3390/ijms20030659

