The Possible Role of Complete Loss of Myostatin in Limiting Excessive Proliferation of Muscle Cells (C2C12) via Activation of MicroRNAs
Abstract
1. Introduction
2. Results
2.1. Generation of MSTN-Knockout (KO) Cell Lines
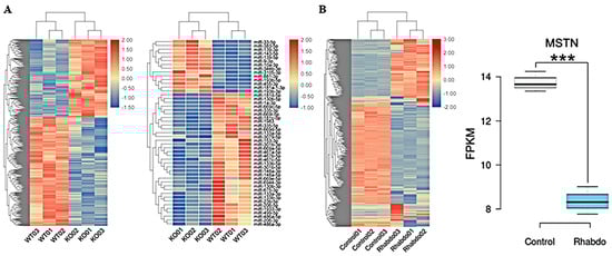
2.2. Identification of Differentially Expressed Genes (DEGs) and Differentially Expressed miRNAs (DEMs) in MSTN-KO Cells
2.3. Identification of miRNA-Influenced DEGs
2.4. Functional Enrichment Analysis
2.5. Differential Expression of Apoptotic Genes between the MSTN-KO and Rhabdo Groups
2.6. Interactive miRNA–mRNA Network
2.7. Identification and Validation of the Selected Genes and miRNAs
3. Discussion
4. Materials and Methods
4.1. Preparation of Cells and Cell Culture
4.2. Construction of Plasmids and KO of MSTN
4.3. Data Collection
4.4. Differentially Expressed Gene (DEG) Analysis
4.5. Gene Enrichment Analysis
4.6. Construction of a miRNA–mRNA Interactive Network
4.7. Identification and Validation of mRNAs and miRNAs by qRT-PCR
Author Contributions
Acknowledgments
Conflicts of Interest
Abbreviations
| MSTN | myostatin |
| RMS | rhabdomyosarcoma |
| MSTN-KO | MSTN-knockout |
| DEGs | differentially expressed genes |
| DEMs | differentially expressed miRNAs |
| KEGG | Kyoto Encyclopedia of Genes and Genomes |
| WT | wild-type |
| FPKM | fragments per kilobase of exon per million fragments mapped |
| STRING | Search Tool for the Retrieval of Interacting Genes/Proteins |
| PPI | protein–protein interaction |
References
- McPherron, A.C.; Lawler, A.M.; Lee, S.J. Regulation of skeletal muscle mass in mice by a new TGF-beta superfamily member. Nature 1997, 387, 83–90. [Google Scholar] [CrossRef]
- Li, Z.B.; Kollias, H.D.; Wagner, K.R. Myostatin directly regulates skeletal muscle fibrosis. J. Biol. Chem. 2008, 283, 19371–19378. [Google Scholar] [CrossRef]
- Kollias, H.D.; McDermott, J.C. Transforming growth factor-beta and myostatin signaling in skeletal muscle. J. Appl. Physiol. 2008, 104, 579–587. [Google Scholar] [CrossRef]
- Langley, B.; Thomas, M.; Bishop, A.; Sharma, M.; Gilmour, S.; Kambadur, R. Myostatin inhibits myoblast differentiation by down-regulating MyoD expression. J. Biol. Chem. 2002, 277, 49831–49840. [Google Scholar] [CrossRef]
- McCroskery, S.; Thomas, M.; Maxwell, L.; Sharma, M.; Kambadur, R. Myostatin negatively regulates satellite cell activation and self-renewal. J. Cell Biol. 2003, 162, 1135–1147. [Google Scholar] [CrossRef]
- Schuelke, M.; Wagner, K.R.; Stolz, L.E.; Hubner, C.; Riebel, T.; Komen, W.; Braun, T.; Tobin, J.F.; Lee, S.J. Myostatin mutation associated with gross muscle hypertrophy in a child. N. Engl. J.Med. 2004, 350, 2682–2688. [Google Scholar] [CrossRef]
- Szabo, G.; Dallmann, G.; Muller, G.; Patthy, L.; Soller, M.; Varga, L. A deletion in the myostatin gene causes the compact (Cmpt) hypermuscular mutation in mice. Mamm. Genome 1998, 9, 671–672. [Google Scholar] [CrossRef]
- Kambadur, R.; Sharma, M.; Smith, T.P.; Bass, J.J. Mutations in myostatin (GDF8) in double-muscled Belgian Blue and Piedmontese cattle. Genome Res. 1997, 7, 910–916. [Google Scholar] [CrossRef]
- Clop, A.; Marcq, F.; Takeda, H.; Pirottin, D.; Tordoir, X.; Bibe, B.; Bouix, J.; Caiment, F.; Elsen, J.M.; Eychenne, F.; et al. A mutation creating a potential illegitimate microRNA target site in the myostatin gene affects muscularity in sheep. Nat. Genet. 2006, 38, 813–818. [Google Scholar] [CrossRef]
- Alexander, L.J.; Kuehn, L.A.; Smith, T.P.; Matukumalli, L.K.; Mote, B.; Koltes, J.E.; Reecy, J.; Geary, T.W.; Rule, D.C.; Macneil, M.D. A Limousin specific myostatin allele affects longissimus muscle area and fatty acid profiles in a Wagyu-Limousin F2 population. J. Anim. Sci. 2009, 87, 1576–1581. [Google Scholar] [CrossRef]
- Mcpherron, A.C.; Lee, S.J. Double muscling in cattle due to mutations in the myostatin gene. Proc. Natl. Acad. Sci. USA 1997, 94, 12457–12461. [Google Scholar] [CrossRef]
- Tsokos, M.; Webber, B.L.; Parham, D.M.; Wesley, R.A.; Miser, A.; Miser, J.S.; Etcubanas, E.; Kinsella, T.; Grayson, J.; Glatstein, E.; et al. Rhabdomyosarcoma. A new classification scheme related to prognosis. Arch. Pathol. Lab. Med. 1992, 116, 847–855. [Google Scholar]
- Merlino, G.; Helman, L.J. Rhabdomyosarcoma–working out the pathways. Oncogene 1999, 18, 5340–5348. [Google Scholar] [CrossRef]
- Langley, B.; Thomas, M.; McFarlane, C.; Gilmour, S.; Sharma, M.; Kambadur, R. Myostatin inhibits rhabdomyosarcoma cell proliferation through an Rb-independent pathway. Oncogene 2004, 23, 524–534. [Google Scholar] [CrossRef]
- Jing-Fen, L.I.; Hao, Y.U.; Yuan, Y.; Liu, D. Construction of MSTN Knock-out Porcine Fetal Fibroblast. Sci. Agric. Sin. 2009, 42, 2972–2977. [Google Scholar]
- Rehfeldt, C.; Ott, G.; Gerrard, D.; Varga, L.; Schlote, W.; Williams, J.L.; Renne, U.; Bunger, L. Effects of the Compact mutant myostatin allele Mstn(Cmpt-dl1Abc) introgressed into a high growth mouse line on skeletal muscle cellularity. J. Muscle Res. Cell Motil. 2005, 26, 103–112. [Google Scholar] [CrossRef]
- Berry, C.; Thomas, M.; Langley, B.; Sharma, M.; Kambadur, R. Single cysteine to tyrosine transition inactivates the growth inhibitory function of Piedmontese myostatin. Am. J. Physiol. Cell Physiol. 2002, 283, C135. [Google Scholar] [CrossRef]
- Joulia-Ekaza, D.; Cabello, G. Myostatin regulation of muscle development: Molecular basis, natural mutations, physiopathological aspects. Exp. Cell Res. 2006, 312, 2401–2414. [Google Scholar]
- Lai, E.C. microRNAs: Runts of the genome assert themselves. Curr. Biol. CB 2003, 13, R925–R936. [Google Scholar] [CrossRef]
- Bartel, D.P. MicroRNAs: Genomics, biogenesis, mechanism, and function. Cell 2004, 116, 281–297. [Google Scholar] [CrossRef]
- Lu, J.; Getz, G.; Miska, E.A.; Alvarez-Saavedra, E.; Lamb, J.; Peck, D.; Sweet-Cordero, A.; Ebert, B.L.; Mak, R.H.; Ferrando, A.A.; et al. MicroRNA expression profiles classify human cancers. Nature 2005, 435, 834–838. [Google Scholar] [CrossRef]
- Kanellopoulou, C.; Muljo, S.A.; Kung, A.L.; Ganesan, S.; Drapkin, R.; Jenuwein, T.; Livingston, D.M.; Rajewsky, K. Dicer-deficient mouse embryonic stem cells are defective in differentiation and centromeric silencing. Genes Dev. 2005, 19, 489–501. [Google Scholar] [CrossRef]
- Sood, P.; Krek, A.; Zavolan, M.; Macino, G.; Rajewsky, N. Cell-type-specific signatures of microRNAs on target mRNA expression. Proc. Natl. Acad. Sci. USA 2006, 103, 2746–2751. [Google Scholar] [CrossRef]
- McFarlane, C.; Vajjala, A.; Arigela, H.; Lokireddy, S.; Ge, X.J.; Bonala, S.; Manickam, R.; Kambadur, R.; Sharma, M. Negative Auto-Regulation of Myostatin Expression is Mediated by Smad3 and MicroRNA-27. PLoS ONE 2014, 9, e87687. [Google Scholar] [CrossRef]
- Shi, L.; Zhou, B.; Li, P.H.; Schinckel, A.P.; Liang, T.T.; Wang, H.; Li, H.Z.; Fu, L.L.; Chu, Q.P.; Huang, R.H. MicroRNA-128 targets myostatin at coding domain sequence to regulate myoblasts in skeletal muscle development. Cell. Signal. 2015, 27, 1895–1904. [Google Scholar] [CrossRef]
- Ran, F.A.; Hsu, P.D.; Wright, J.; Agarwala, V.; Scott, D.A.; Zhang, F. Genome engineering using the CRISPR-Cas9 system. Nat. Protoc. 2013, 8, 2281–2308. [Google Scholar] [CrossRef]
- Osaki, M.; Kase, S.; Adachi, K.; Takeda, A.; Hashimoto, K.; Ito, H. Inhibition of the PI3K-Akt signaling pathway enhances the sensitivity of Fas-mediated apoptosis in human gastric carcinoma cell line, MKN-45. J. Cancer Res.Clin. Oncol. 2004, 130, 8–14. [Google Scholar] [CrossRef]
- Qin, Y.W.; Peng, Y.Z.; Zhao, W.; Pan, J.P.; Ksiezak-Reding, H.; Cardozo, C.; Wu, Y.J.; Pajevic, P.D.; Bonewald, L.F.; Bauman, W.A.; et al. Myostatin inhibits osteoblastic differentiation by suppressing osteocyte-derived exosomal microRNA-218: A novel mechanism in muscle-bone communication. J. Biol. Chem. 2017, 292, 11021–11033. [Google Scholar] [CrossRef]
- Lozano-Velasco, E.; Galiano-Torres, J.; Jodar-Garcia, A.; Aranega, A.E.; Franco, D. miR-27 and miR-125 Distinctly Regulate Muscle-Enriched Transcription Factors in Cardiac and Skeletal Myocytes. BioMed Res. Int. 2015. [Google Scholar] [CrossRef]
- Masana, F.C.; de Reijke, T.M. The efficacy of Apaziquone in the treatment of bladder cancer. Expert Opin Pharmacother. 2017, 18, 1781–1788. [Google Scholar] [CrossRef]
- Sandoval-Borquez, A.; Polakovicova, I.; Carrasco-Veliz, N.; Lobos-Gonzalez, L.; Riquelme, I.; Carrasco-Avino, G.; Bizama, C.; Norero, E.; Owen, G.I.; Roa, J.C.; et al. MicroRNA-335-5p is a potential suppressor of metastasis and invasion in gastric cancer. Clin. Epigenet. 2017, 9, 114. [Google Scholar] [CrossRef]
- Preston, G.A.; Lyon, T.T.; Yin, Y.; Lang, J.E.; Solomon, G.; Annab, L.; Srinivasan, D.G.; Alcorta, D.A.; Barrett, J.C. Induction of apoptosis by c-Fos protein. Mol. Cell. Biol. 1996, 16, 211–218. [Google Scholar] [CrossRef]
- Marti, A.; Jehn, B.; Costello, E.; Keon, N.; Ke, G.; Martin, F.; Jaggi, R. Protein kinase A and AP-1 (c-Fos/JunD) are induced during apoptosis of mouse mammary epithelial cells. Oncogene 1994, 9, 1213–1223. [Google Scholar]
- Leibovitch, M.P.; Leibovitch, S.A.; Hillion, J.; Guillier, M.; Schmitz, A.; Harel, J. Possible role of c-fos, c-N-ras and c-mos proto-oncogenes in muscular development. Exp. Cell Res. 1987, 170, 80–92. [Google Scholar] [CrossRef]
- Saez, E.; Rutberg, S.E.; Mueller, E.; Oppenheim, H.; Smoluk, J.; Yuspa, S.H.; Spiegelman, B.M. c-fos is required for malignant progression of skin tumors. Cell 1995, 82, 721–732. [Google Scholar] [CrossRef]
- Lassar, A.B.; Thayer, M.J.; Overell, R.W.; Weintraub, H. Transformation by activated ras or fos prevents myogenesis by inhibiting expression of MyoD1. Cell 1989, 58, 659–667. [Google Scholar] [CrossRef]
- Thinakaran, G.; Bag, J. Regulation of c-jun/AP-1 expression in rat L6 myoblasts. Biochem. Cell Biol. Biochim. Biol. Cell. 1993, 71, 197–204. [Google Scholar] [CrossRef]
- Grigoriadis, A.E.; Schellander, K.; Wang, Z.Q.; Wagner, E.F. Osteoblasts are target cells for transformation in c-fos transgenic mice. J. Cell Biol. 1993, 122, 685–701. [Google Scholar] [CrossRef]
- Goralczyk, R.; Closs, E.I.; Ruther, U.; Wagner, E.F.; Strauss, P.G.; Erfle, V.; Schmidt, J. Characterization of fos-induced osteogenic tumours and tumour-derived murine cell lines. Differentiation 1990, 44, 122–131. [Google Scholar] [CrossRef]
- Johnson, R.S.; Spiegelman, B.M.; Papaioannou, V. Pleiotropic effects of a null mutation in the c-fos proto-oncogene. Cell 1992, 71, 577–586. [Google Scholar] [CrossRef]
- Ohta, S.; Yamamuro, T.; Lee, K.; Okumura, H.; Kasai, R.; Hiraki, Y.; Ikeda, T.; Iwasaki, R.; Kikuchi, H.; Konishi, J.; et al. Fracture healing induces expression of the proto-oncogene c-fos in vivo. Possible involvement of the Fos protein in osteoblastic differentiation. FEBS Lett. 1991, 284, 42–45. [Google Scholar] [CrossRef]
- Gamberi, G.; Benassi, M.S.; Bohling, T.; Ragazzini, P.; Molendini, L.; Sollazzo, M.R.; Pompetti, F.; Merli, M.; Magagnoli, G.; Balladelli, A.; et al. C-myc and c-fos in human osteosarcoma: Prognostic value of mRNA and protein expression. Oncology 1998, 55, 556–563. [Google Scholar] [CrossRef]
- Wu, J.X.; Carpenter, P.M.; Gresens, C.; Keh, R.; Niman, H.; Morris, J.W.; Mercola, D. The proto-oncogene c-fos is over-expressed in the majority of human osteosarcomas. Oncogene 1990, 5, 989–1000. [Google Scholar]
- Ruther, U.; Komitowski, D.; Schubert, F.R.; Wagner, E.F. c-fos expression induces bone tumors in transgenic mice. Oncogene 1989, 4, 861–865. [Google Scholar]
- Chen, J.L.; Colgan, T.D.; Walton, K.L.; Gregorevic, P.; Harrison, C.A. The TGF-β Signalling Network in Muscle Development, Adaptation and Disease. Adv. Exp. Med. Biol. 2016, 900, 97–131. [Google Scholar]
- Bellam, N.; Pasche, B. TGF-β Signaling Alterations and Colon Cancer. Cancer Treat Res. 2010, 155, 85–103. [Google Scholar]
- Chaudhury, A.; Cheema, S.; Fachini, J.M.; Kongchan, N.; Lu, G.; Simon, L.M.; Wang, T.; Mao, S.; Rosen, D.G.; Ittmann, M.M. CELF1 is a central node in post-transcriptional regulatory programmes underlying EMT. Nat. Commun. 2016, 7, 13362. [Google Scholar] [CrossRef]
- Kalluri, R.; Weinberg, R.A. The basics of epithelial-mesenchymal transition. J. Clin. Investig. 2009, 119, 1420–1428. [Google Scholar] [CrossRef]
- Lee, K.; Nelson, C.M. New Insights into the Regulation of Epithelial-Mesenchymal Transition and Tissue Fibrosis. Int. Rev. Cell Mol. Biol. 2012, 294, 171–221. [Google Scholar]
- Ferracini, R.; Olivero, M.; Di Renzo, M.F.; Martano, M.; De Giovanni, C.; Nanni, P.; Basso, G.; Scotlandi, K.; Lollini, P.L.; Comoglio, P.M. Retrogenic expression of the MET proto-oncogene correlates with the invasive phenotype of human rhabdomyosarcomas. Oncogene 1996, 12, 1697–1705. [Google Scholar]
- Potempa, S.; Ridley, A.J. Activation of both MAP kinase and phosphatidylinositide 3-kinase by Ras is required for hepatocyte growth factor/scatter factor-induced adherens junction disassembly. Mol. Biol. Cell 1998, 9, 2185–2200. [Google Scholar] [CrossRef] [PubMed]
- Van Der Kraan, P.M.; Marie-José, G.; Esmeralda, B.D.; Peter, T.D. Age-dependent alteration of TGF-β signalling in osteoarthritis. Cell Tissue Res. 2012, 347, 257–265. [Google Scholar] [CrossRef] [PubMed]
- Ruiz, M.; Maumus, M.; Fonteneau, G.; Pers, Y.M.; Ferreira, R.; Dagneaux, L.; Delfour, C.; Houard, X.; Berenbaum, F.; Rannou, F.; et al. TGFbetai is involved in the chondrogenic differentiation of mesenchymal stem cells and is dysregulated in osteoarthritis. Osteoarthritis Cartilage 2018. [Google Scholar] [CrossRef] [PubMed]
- Van der Kraan, P.M. The changing role of TGF beta in healthy, ageing and osteoarthritic joints. Nat. Rev. Rheumatol. 2017, 13, 155–163. [Google Scholar] [CrossRef] [PubMed]
- Wang, K.K.; Ouyang, H.S.; Xie, Z.C.; Yao, C.G.; Guo, N.N.; Li, M.J.; Jiao, H.P.; Pang, D.X. Efficient Generation of Myostatin Mutations in Pigs Using the CRISPR/Cas9 System. Sci. Rep. 2015, 5. [Google Scholar] [CrossRef] [PubMed]
- Chen, C.; Xia, R.; Chen, H.; He, Y. TBtools, a Toolkit for Biologists integrating various HTS-data handling tools with a user-friendly interface. Cold Spring Harb. Protoc. 2018. [Google Scholar] [CrossRef]
- Wang, J.; Vasaikar, S.; Shi, Z.; Greer, M.; Zhang, B. WebGestalt 2017: A more comprehensive, powerful, flexible and interactive gene set enrichment analysis toolkit. Nucleic Acids Res. 2017, 45, W130–W137. [Google Scholar] [CrossRef]
- Fan, Y.N.; Siklenka, K.; Arora, S.K.; Ribeiro, P.; Kimmins, S.; Xia, J.G. miRNet–dissecting miRNA-target interactions and functional associations through network-based visual analysis. Nucleic Acids Res. 2016, 44, W135–W141. [Google Scholar] [CrossRef]







| Group of miRNAs | Overlapping miRNAs | |
|---|---|---|
| Upregulated | mmu-miR-148a-3p | mmu-miR-130b-3p |
| mmu-miR-133a-3p | mmu-miR-1933-3p | |
| mmu-miR-301b-3p | mmu-miR-335-5p | |
| mmu-miR-675-3p | mmu-miR-1a-3p | |
| mmu-miR-1983 | mmu-miR-335-3p | |
| mmu-miR-206-3p | ||
| Downregulated | mmu-miR-139-5p | |
| mRNA/miRNA | Forward Primer | Reverse Primer |
|---|---|---|
| FOS | CGGGTTTCAACGCCGACTA | TGGCACTAGAGACGGACAGAT |
| TGFB1 | CCACCTGCAAGACCATCGAC | CTGGCGAGCCTTAGTTTGGAC |
| RB1 | TCGATACCAGTACCAAGGTTGA | ACACGTCCGTTCTAATTTGCTG |
| ID2 | TCCGGTGAGGTCCGTTAGG | CAGACTCATCGGGTCGTCC |
| GAPDH | AGGTCGGTGTGAACGGATTTG | GGGGTCGTTGATGGCAACA |
| miR-301b-3p | CAGCAGTGCAATAGTATTGTCA | AGGTCCAGTTTTTTTTTTTTTTTCAA |
| miR-130b-3p | CAGCAGTGCAATGATGAAAG | CAGGTCCAGTTTTTTTTTTTTTTTATG |
| miR-335-3p | CGCAGTTTTTCATTATTGCTCCT | GGTCCAGTTTTTTTTTTTTTTTGGT |
| miR-335-5p | GCAGTCAAGAGCAATAACGA | CAGGTCCAGTTTTTTTTTTTTTTTACA |
| mir-206-3p | GCAGTGGAATGTAAGGAAGT | CCAGTTTTTTTTTTTTTTTCCACACA |
| U6 snRNA | CACCACGTTTATACGCCGGTG | CACCACGTTTATACGCCGGTG |
© 2019 by the authors. Licensee MDPI, Basel, Switzerland. This article is an open access article distributed under the terms and conditions of the Creative Commons Attribution (CC BY) license (http://creativecommons.org/licenses/by/4.0/).
Share and Cite
Huang, P.; Pang, D.; Wang, K.; Xu, A.; Yao, C.; Li, M.; You, W.; Wang, Q.; Yu, H. The Possible Role of Complete Loss of Myostatin in Limiting Excessive Proliferation of Muscle Cells (C2C12) via Activation of MicroRNAs. Int. J. Mol. Sci. 2019, 20, 643. https://doi.org/10.3390/ijms20030643
Huang P, Pang D, Wang K, Xu A, Yao C, Li M, You W, Wang Q, Yu H. The Possible Role of Complete Loss of Myostatin in Limiting Excessive Proliferation of Muscle Cells (C2C12) via Activation of MicroRNAs. International Journal of Molecular Sciences. 2019; 20(3):643. https://doi.org/10.3390/ijms20030643
Chicago/Turabian StyleHuang, Peixuan, Daxin Pang, Kankan Wang, Aishi Xu, Chaogang Yao, Mengjing Li, Wenni You, Qiushuang Wang, and Hao Yu. 2019. "The Possible Role of Complete Loss of Myostatin in Limiting Excessive Proliferation of Muscle Cells (C2C12) via Activation of MicroRNAs" International Journal of Molecular Sciences 20, no. 3: 643. https://doi.org/10.3390/ijms20030643
APA StyleHuang, P., Pang, D., Wang, K., Xu, A., Yao, C., Li, M., You, W., Wang, Q., & Yu, H. (2019). The Possible Role of Complete Loss of Myostatin in Limiting Excessive Proliferation of Muscle Cells (C2C12) via Activation of MicroRNAs. International Journal of Molecular Sciences, 20(3), 643. https://doi.org/10.3390/ijms20030643

