Analysis of Functional Domains in Rho5, the Yeast Homolog of Human Rac1 GTPase, in Oxidative Stress Response
Abstract
1. Introduction
2. Results
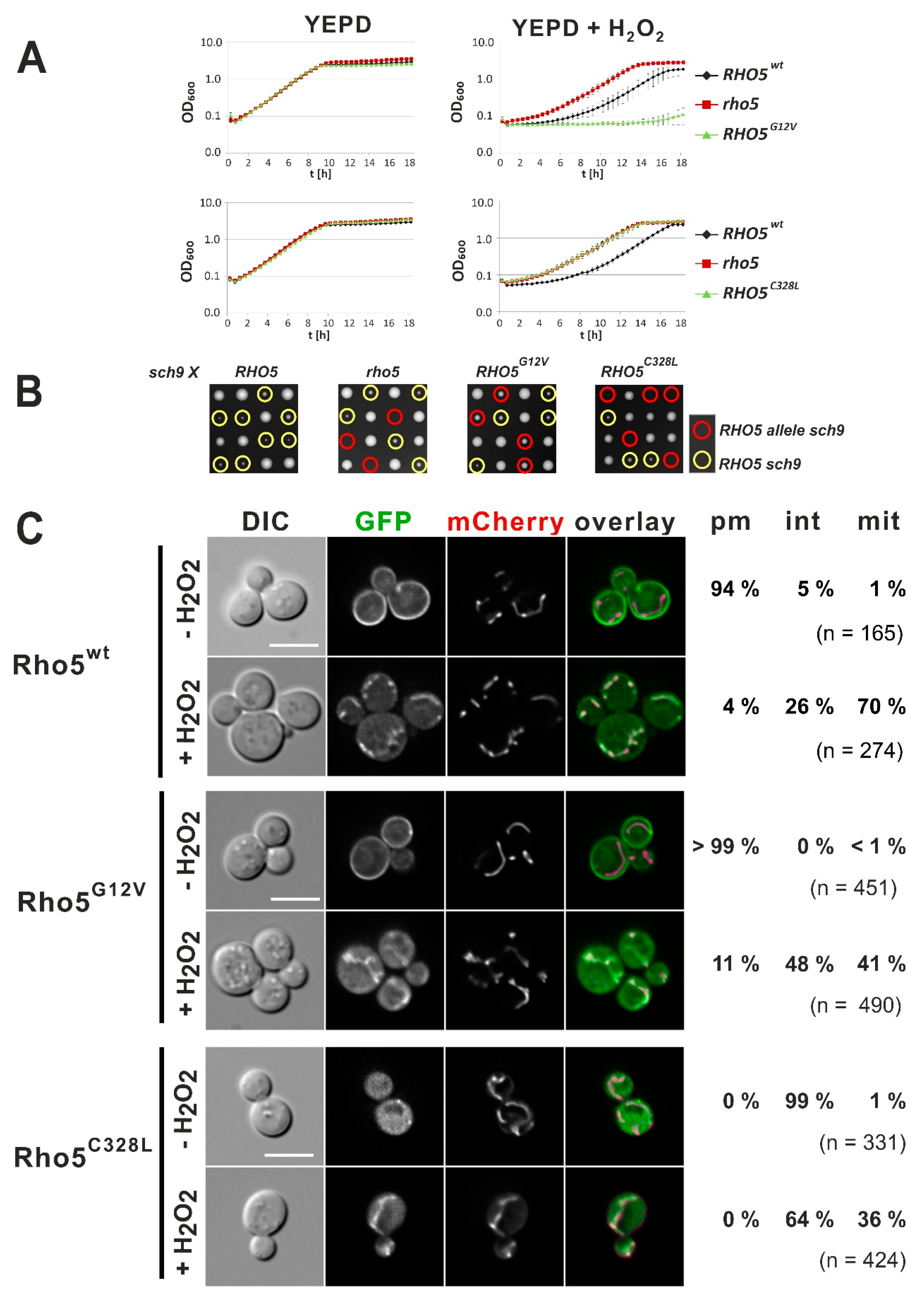
2.1. The Carboxyterminal CAAX Motif of Rho5 is Required for Plasma Membrane Association and Physiological Function
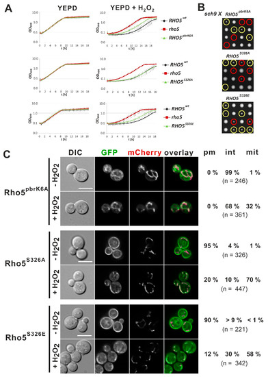
2.2. Rho5 Requires the Basic PBR Region for Proper Plasma Membrane Association and Physiological Function
2.3. The C-Terminal Extension is Required for Rho5 Function in Yeast
2.4. In Vivo Trapping of GFP-Rho5 to the Mitochondrial Surface Affects Its Physiological Functions
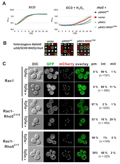
2.5. A C-Terminally Modified Human Rac1 Partially Complements a rho5 Deletion
3. Discussion
4. Material and Methods
4.1. Strains and Growth Conditions
4.2. Plasmid and Strain Constructions
4.3. Fluorescence Microscopy
Supplementary Materials
Author Contributions
Funding
Acknowledgments
Conflicts of Interest
Abbreviations
| GAP | GTPase-activating protein |
| GB | GFP-binding monomeric antibody |
| GEF | GDP/GTP exchange factor |
| GFP | Green-fluorescent protein |
| HR1 | Homology region 1 |
| HVR | Hypervariable region |
| NLS | Nuclear localization sequence |
| PBR | Polybasic region |
| PCR | Polymerase chain reaction |
| PKC | Protein kinase C |
| PM | Plasma membrane |
| PRK | Protein kinase C-related kinase |
| TMD | Transmembrane domain |
References
- Takai, Y.; Sasaki, T.; Matozaki, T. Small GTP-binding proteins. Physiol. Rev. 2001, 81, 153–208. [Google Scholar] [CrossRef] [PubMed]
- Bos, J.L.; Rehmann, H.; Wittinghofer, A. GEFs and GAPs: Critical elements in the control of small G proteins. Cell 2007, 129, 865–877. [Google Scholar] [CrossRef] [PubMed]
- Tiedje, C.; Sakwa, I.; Just, U.; Hofken, T. The Rho GDI Rdi1 regulates Rho GTPases by distinct mechanisms. Mol. Biol. Cell 2008, 19, 2885–2896. [Google Scholar] [CrossRef] [PubMed][Green Version]
- Sheshachalam, A.; Srivastava, N.; Mitchell, T.; Lacy, P.; Eitzen, G. Granule protein processing and regulated secretion in neutrophils. Front. Immunol. 2014, 5, 448. [Google Scholar] [CrossRef] [PubMed]
- Stankiewicz, T.R.; Linseman, D.A. Rho family GTPases: Key players in neuronal development, neuronal survival, and neurodegeneration. Front. Cell. Neurosci. 2014, 8, 314. [Google Scholar] [CrossRef] [PubMed]
- Wennerberg, K.; Der, C.J. Rho-family GTPases: It’s not only Rac and Rho (and I like it). J. Cell Sci. 2004, 117, 1301–1312. [Google Scholar] [CrossRef]
- Elias, M.; Klimes, V. Rho GTPases: Deciphering the evolutionary history of a complex protein family. Methods Mol. Biol. 2012, 827, 13–34. [Google Scholar] [CrossRef]
- Hühn, J.; Musielak, M.; Schmitz, H.P.; Heinisch, J.J. Fungal homologues of human Rac1 as emerging players in signal transduction and morphogenesis. Int. Microbiol. 2019. [Google Scholar] [CrossRef]
- Schmitz, H.P.; Huppert, S.; Lorberg, A.; Heinisch, J.J. Rho5p downregulates the yeast cell integrity pathway. J. Cell Sci. 2002, 115, 3139–3148. [Google Scholar]
- Annan, R.B.; Wu, C.; Waller, D.D.; Whiteway, M.; Thomas, D.Y. Rho5p is involved in mediating the osmotic stress response in Saccharomyces cerevisiae, and its activity is regulated via Msi1p and Npr1p by phosphorylation and ubiquitination. Eukaryot. Cell 2008, 7, 1441–1449. [Google Scholar] [CrossRef]
- Singh, K.; Kang, P.J.; Park, H.O. The Rho5 GTPase is necessary for oxidant-induced cell death in budding yeast. Proc. Natl. Acad. Sci. USA 2008, 105, 1522–1527. [Google Scholar] [CrossRef]
- Mao, K.; Klionsky, D.J. MAPKs regulate mitophagy in Saccharomyces cerevisiae. Autophagy 2011, 7, 1564–1565. [Google Scholar] [CrossRef] [PubMed]
- Mao, K.; Wang, K.; Zhao, M.; Xu, T.; Klionsky, D.J. Two MAPK-signaling pathways are required for mitophagy in Saccharomyces cerevisiae. J. Cell Biol. 2011, 193, 755–767. [Google Scholar] [CrossRef] [PubMed]
- Schmitz, H.P.; Jendretzki, A.; Wittland, J.; Wiechert, J.; Heinisch, J.J. Identification of Dck1 and Lmo1 as upstream regulators of the small GTPase Rho5 in Saccharomyces cerevisiae. Mol. Microbiol. 2015, 96, 306–324. [Google Scholar] [CrossRef] [PubMed]
- Schmitz, H.P.; Jendretzki, A.; Sterk, C.; Heinisch, J.J. The small yeast GTPase Rho5 and its dimeric GEF Dck1/Lmo1 respond to glucose starvation. Int. J. Mol. Sci. 2018, 19, 2186. [Google Scholar] [CrossRef]
- Roberts, P.J.; Mitin, N.; Keller, P.J.; Chenette, E.J.; Madigan, J.P.; Currin, R.O.; Cox, A.D.; Wilson, O.; Kirschmeier, P.; Der, C.J. Rho Family GTPase modification and dependence on CAAX motif-signaled posttranslational modification. J. Biol. Chem. 2008, 283, 25150–25163. [Google Scholar] [CrossRef]
- Lam, B.D.; Hordijk, P.L. The Rac1 hypervariable region in targeting and signaling: A tail of many stories. Small GTPases 2013, 4, 78–89. [Google Scholar] [CrossRef]
- Williams, C.L. The polybasic region of Ras and Rho family small GTPases: A regulator of protein interactions and membrane association and a site of nuclear localization signal sequences. Cell. Signal. 2003, 15, 1071–1080. [Google Scholar] [CrossRef]
- Neumann, J.; Zeindl-Eberhart, E.; Kirchner, T.; Jung, A. Frequency and type of KRAS mutations in routine diagnostic analysis of metastatic colorectal cancer. Pathol. Res. Pract. 2009, 205, 858–862. [Google Scholar] [CrossRef]
- Bivona, T.G.; Quatela, S.E.; Bodemann, B.O.; Ahearn, I.M.; Soskis, M.J.; Mor, A.; Miura, J.; Wiener, H.H.; Wright, L.; Saba, S.G.; et al. PKC regulates a farnesyl-electrostatic switch on K-Ras that promotes its association with Bcl-XL on mitochondria and induces apoptosis. Mol. Cell 2006, 21, 481–493. [Google Scholar] [CrossRef]
- Ten Klooster, J.P.; Jaffer, Z.M.; Chernoff, J.; Hordijk, P.L. Targeting and activation of Rac1 are mediated by the exchange factor β-Pix. J. Cell Biol. 2006, 172, 759–769. [Google Scholar] [CrossRef] [PubMed]
- Jack, E.R.; Madine, J.; Lian, L.Y.; Middleton, D.A. Membrane interactions of peptides representing the polybasic regions of three Rho GTPases are sensitive to the distribution of arginine and lysine residues. Mol. Membr. Biol. 2008, 25, 14–22. [Google Scholar] [CrossRef] [PubMed]
- Bishop, A.L.; Hall, A. Rho GTPases and their effector proteins. Biochem. J. 2000, 348, 241–255. [Google Scholar] [CrossRef] [PubMed]
- Takenaka, N.; Nihata, Y.; Satoh, T. Rac1 activation caused by membrane translocation of a guanine nucleotide exchange factor in Akt2-mediated insulin signaling in mouse skeletal muscle. PLoS ONE 2016, 11, e0155292. [Google Scholar] [CrossRef]
- Osborn-Heaford, H.L.; Murthy, S.; Gu, L.; Larson-Casey, J.L.; Ryan, A.J.; Shi, L.; Glogauer, M.; Neighbors, J.D.; Hohl, R.; Carter, A.B. Targeting the isoprenoid pathway to abrogate progression of pulmonary fibrosis. Free Radic. Biol. Med. 2015, 86, 47–56. [Google Scholar] [CrossRef]
- Singh, K.; Lee, M.E.; Entezari, M.; Jung, C.H.; Kim, Y.; Park, Y.; Fioretti, J.D.; Huh, W.K.; Park, H.O.; Kang, P.J. Genome-wide studies of Rho5-interacting proteins that are involved in oxidant-induced cell death in budding yeast. G3 (Bethesda) 2019, 9, 921–931. [Google Scholar] [CrossRef]
- Karotki, L.; Huiskonen, J.T.; Stefan, C.J.; Ziolkowska, N.E.; Roth, R.; Surma, M.A.; Krogan, N.J.; Emr, S.D.; Heuser, J.; Grunewald, K.; et al. Eisosome proteins assemble into a membrane scaffold. J. Cell Biol. 2011, 195, 889–902. [Google Scholar] [CrossRef]
- De Kreuk, B.J.; Nethe, M.; Fernandez-Borja, M.; Anthony, E.C.; Hensbergen, P.J.; Deelder, A.M.; Plomann, M.; Hordijk, P.L. The F-BAR domain protein PACSIN2 associates with Rac1 and regulates cell spreading and migration. J. Cell Sci. 2011, 124, 2375–2388. [Google Scholar] [CrossRef]
- Owen, D.; Lowe, P.N.; Nietlispach, D.; Brosnan, C.E.; Chirgadze, D.Y.; Parker, P.J.; Blundell, T.L.; Mott, H.R. Molecular dissection of the interaction between the small G proteins Rac1 and RhoA and protein kinase C-related kinase 1 (PRK1). J. Biol. Chem. 2003, 278, 50578–50587. [Google Scholar] [CrossRef]
- Heinisch, J.J.; Rodicio, R. Protein kinase C in fungi-more than just cell wall integrity. FEMS Microbiol. Rev. 2018, 42, fux051. [Google Scholar] [CrossRef]
- Schmitz, H.P.; Lorberg, A.; Heinisch, J.J. Regulation of yeast protein kinase C activity by interaction with the small GTPase Rho1p through its amino-terminal HR1 domain. Mol. Microbiol. 2002, 44, 829–840. [Google Scholar] [CrossRef] [PubMed]
- Berg, T.J.; Gastonguay, A.J.; Lorimer, E.L.; Kuhnmuench, J.R.; Li, R.; Fields, A.P.; Williams, C.L. Splice variants of SmgGDS control small GTPase prenylation and membrane localization. J. Biol. Chem. 2010, 285, 35255–35266. [Google Scholar] [CrossRef] [PubMed]
- Lanning, C.C.; Daddona, J.L.; Ruiz-Velasco, R.; Shafer, S.H.; Williams, C.L. The Rac1 C-terminal polybasic region regulates the nuclear localization and protein degradation of Rac1. J. Biol. Chem. 2004, 279, 44197–44210. [Google Scholar] [CrossRef] [PubMed]
- Michaelson, D.; Philips, M. The use of GFP to localize Rho GTPases in living cells. Methods Enzymol. 2006, 406, 296–315. [Google Scholar] [CrossRef] [PubMed]
- Modha, R.; Campbell, L.J.; Nietlispach, D.; Buhecha, H.R.; Owen, D.; Mott, H.R. The Rac1 polybasic region is required for interaction with its effector PRK1. J. Biol. Chem. 2008, 283, 1492–1500. [Google Scholar] [CrossRef]
- Zhou, Y.; Hancock, J.F. Deciphering lipid codes: K-Ras as a paradigm. Traffic 2018, 19, 157–165. [Google Scholar] [CrossRef]
- Swaney, D.L.; Beltrao, P.; Starita, L.; Guo, A.; Rush, J.; Fields, S.; Krogan, N.J.; Villen, J. Global analysis of phosphorylation and ubiquitylation cross-talk in protein degradation. Nat. Methods 2013, 10, 676–682. [Google Scholar] [CrossRef]
- Michaelson, D.; Abidi, W.; Guardavaccaro, D.; Zhou, M.; Ahearn, I.; Pagano, M.; Philips, M.R. Rac1 accumulates in the nucleus during the G2 phase of the cell cycle and promotes cell division. J. Cell Biol. 2008, 181, 485–496. [Google Scholar] [CrossRef]
- Cairns, T.C.; Zheng, X.; Zheng, P.; Sun, J.; Meyer, V. Moulding the mould: Understanding and reprogramming filamentous fungal growth and morphogenesis for next generation cell factories. Biotechnol. Biofuels 2019, 12, 77. [Google Scholar] [CrossRef]
- Arvanitidis, A.; Heinisch, J.J. Studies on the function of yeast phosphofructokinase subunits by in vitro mutagenesis. J. Biol. Chem. 1994, 269, 8911–8918. [Google Scholar]
- Kirchrath, L.; Lorberg, A.; Schmitz, H.P.; Gengenbacher, U.; Heinisch, J.J. Comparative genetic and physiological studies of the MAP kinase Mpk1p from Kluyveromyces lactis and Saccharomyces cerevisiae. J. Mol. Biol. 2000, 300, 743–758. [Google Scholar] [CrossRef] [PubMed]
- Schacherer, J.; Ruderfer, D.M.; Gresham, D.; Dolinski, K.; Botstein, D.; Kruglyak, L. Genome-wide analysis of nucleotide-level variation in commonly used Saccharomyces cerevisiae strains. PLoS ONE 2007, 2, e322. [Google Scholar] [CrossRef] [PubMed]
- Rose, M.D.; Winston, F.; Hieter, P. Methods in Yeast Genetics; Cold Spring Harbor Laboratory: Cold Spring Harbor, NY, USA, 1990. [Google Scholar]
- Straede, A.; Heinisch, J.J. Functional analyses of the extra-and intracellular domains of the yeast cell wall integrity sensors Mid2 and Wsc1. FEBS Lett. 2007, 581, 4495–4500. [Google Scholar] [CrossRef] [PubMed]
- Rothstein, R. Targeting, disruption, replacement, and allele rescue: Integrative DNA transformation in yeast. Methods Enzymol. 1991, 194, 281–301. [Google Scholar] [PubMed]
- Longtine, M.S.; McKenzie, A., 3rd; Demarini, D.J.; Shah, N.G.; Wach, A.; Brachat, A.; Philippsen, P.; Pringle, J.R. Additional modules for versatile and economical PCR-based gene deletion and modification in Saccharomyces cerevisiae. Yeast 1998, 14, 953–961. [Google Scholar] [CrossRef]
- Busto, J.V.; Elting, A.; Haase, D.; Spira, F.; Kuhlman, J.; Schafer-Herte, M.; Wedlich-Soldner, R. Lateral plasma membrane compartmentalization links protein function and turnover. EMBO J. 2018, 37, e99473. [Google Scholar] [CrossRef]
- Gietz, R.D.; Sugino, A. New yeast-Escherichia coli shuttle vectors constructed with in vitro mutagenized yeast genes lacking six-base pair restriction sites. Gene 1988, 74, 527–534. [Google Scholar] [CrossRef]
- Heinisch, J.; Vogelsang, K.; Hollenberg, C.P. Transcriptional control of yeast phosphofructokinase gene expression. FEBS Lett. 1991, 289, 77–82. [Google Scholar] [CrossRef]
- Schneider, M.; Knuesting, J.; Birkholz, O.; Heinisch, J.J.; Scheibe, R. Cytosolic GAPDH as a redox-dependent regulator of energy metabolism. BMC Plant Biol. 2018, 18, 184. [Google Scholar] [CrossRef]
- Heinisch, J.J. PFK2, ISP42, ERG2 and RAD14 are located on the right arm of chromosome XIII. Yeast 1993, 9, 1103–1105. [Google Scholar] [CrossRef]






| Haploid Strains Employed | ||
| Strain | Modifications Compared to HD56-5A Background 1 (MATα ura3-52 leu2-3,112 his3-11,15) | Source |
| HAJ216-A | MATa rho5::kanMX | [14] |
| HCSO76-1A | MATa rho5::kanMX IDP1::mCherry-SkHIS3 | [15] |
| HCSO90wt | MATa | this work |
| HCSO90-3D | RHO5S326A-SkHIS3 | this work |
| HCSO90-5A | MATa RHO5S326A-SkHIS3 | this work |
| HCSO90-7B | RHO5S326A-SkHIS3 | this work |
| HCSO91-1A | RHO5-SkHIS3 | this work |
| HCSO91-3C | MATa RHO5-SkHIS3 | this work |
| HCSO91-5A | RHO5-SkHIS3 | this work |
| HCSO91-7A | RHO5-SkHIS3 | this work |
| HCSO92-3A | RHO5S326A-SkHIS3 | this work |
| HCSO94-1A | RHO5Δ222–319 | this work |
| HCSO94-11B | RHO5Δ222–319 | this work |
| HCSO95-1C | MATa RHO5S326E-SkHIS3 | this work |
| HCSO95-5B | RHO5S326E-SkHIS3 | this work |
| HCSO96-1A | MATa RHO5G12V-SkHIS3 | this work |
| HCSO96-4C | RHO5G12V-SkHIS3 | this work |
| HCSO97-1B | MATa | this work |
| HCSO97-3B | RHO5pbrK6A-SkHIS3 | this work |
| HCSO97-5C | MATa RHO5pbrK6A-SkHIS3 | this work |
| HCSO97-7C | MATa | this work |
| HCSO97-8A | RHO5pbrK6A-SkHIS3 | this work |
| HCSO97-11B | RHO5pbrK6A-SkHIS3 | this work |
| HCSO98-2B | MATa rho5::SkHIS3 | this work |
| HCSO98-4A | MATa rho5::SkHIS3 | this work |
| HCSO102-2B | leu2-3,112::pLAO12 (GB-FIS1TMD-LEU2) | this work |
| HD56-R2 | RHO5Δ222–319 | this work |
| HD56-R7 | RHO5S328E-SkHIS3 | this work |
| HD56-R8 | RHO5G12V-SkHIS3 | this work |
| HD56-RHC328L | RHO5C328L-SkHIS3 | this work |
| HD56-RHO5S326A | RHO5S326A-SkHIS3 | this work |
| HD56-RHwt | RHO5-SkHIS3 | this work |
| HOD295-7D | rho5::SkHIS3 | this work |
| HOD337-7D | RHO5pbrK6A-SkHIS3 | this work |
| HOD348-4D | MATa sch9::kanMX | this work |
| HOD354-RHG | MATa GFP-RHO5G12V-SkHIS3 | this work |
| HOD365-7B | MATa GFP-RHO5-SkHIS3 | this work |
| HOD370-2A | MATa GFP-RHO5-SkHIS3 leu2-3,112::pLAO12 (GB-FIS1TMD-LEU2) | this work |
| HOD371-4A | MATa GFP-RHO5-SkHIS3 leu2-3,112::pLAO12 (GB-FIS1TMD-LEU2) | this work |
| HOD388-1C | RHO5Δ222–314 | this work |
| HOD388-2D | RHO5Δ222–314 | this work |
| HOD410-1A | leu2-3,112::pLAO12 (GB-FIS1TMD-LEU2) | this work |
| HOD410-1B | MATa | this work |
| HOD410-1C | MATa GFP-RHO5G12V-SkHIS3 | this work |
| HOD410-1D | GFP-RHO5G12V-SkHIS3 leu2-3,112::pLAO12 (GB-FIS1TMD-LEU2) | this work |
| HOD410-3A | leu2-3,112::pLAO12 (GB-FIS1TMD-LEU2) | this work |
| HOD410-3B | MATa GFP-RHO5G12V-SkHIS3 | this work |
| HOD410-3C | GFP-RHO5G12V-SkHIS3 leu2-3,112::pLAO12 (GB-FIS1TMD-LEU2) | this work |
| HOD410-3D | MATa | this work |
| Diploid Strains Employed in Tetrad Analyses | ||
| Strain | Modifications in DHD5 Background 2 (MATa/MATα ura3-52/ura3-52 leu2-3,112/leu2-3,112 his3-11,15/his3-11,15) | Parental Strains |
| DAJ138 | sch9::SkHIS3/SCH9 rho5::KanMX/RHO5 | from [15] |
| DCSO91 | sch9::kanMX/SCH9 RHO5-SkHIS3/RHO5 | HD56-RHwt HOD348-4D |
| DCSO92 | sch9::kanMX/SCH9 RHO5S328A-SkHIS3/RHO5 | HD56-RHS326A HOD348-4D |
| DCSO93 | sch9::kanMX/SCH9 RHO5C328L-SkHIS3/RHO5 | HD56-RHC328L HOD348-4D |
| DCSO94 | sch9::kanMX/SCH9 RHO5Δ222–319-SkHIS3/RHO5 | HD56-R2 HOD348-4D |
| DCSO95 | sch9::kanMX/SCH9 RHO5S328E-SkHIS3/RHO5 | HD56-R7 HOD348-4D |
| DCSO96 | sch9::kanMX/SCH9 RHO5G12V-SkHIS3/RHO5 | HD56-R8 HOD348-4D |
| DCSO97 | sch9::kanMX/SCH9 RHO5pbrK6A-SkHIS3/RHO5 | HOD337-7D HOD348-4D |
| DCSO98 | sch9::kanMX/SCH9 rho5::SkHIS3/RHO5 | HOD295-7D HOD348-4D |
| DHD5/dL + 5 | RHO5Δ222–314-SkHIS3/RHO5 | DHD5 |
| Name | Relevant Features | Source |
|---|---|---|
| pCSO18 | RHO5p GFP-RHO5C328L; LEU2; CEN/ARS; bla | this work |
| pCSO19 | RHO5p GFP-RHO5S326A; LEU2; CEN/ARS; bla | this work |
| pCSO31 | RHO5p GFP-RHO5S326E; LEU2; CEN/ARS; bla | this work |
| pCSO35 | RHO5p GFP-RHO5pbrK6A; LEU2; CEN/ARS; bla | this work |
| pCSO50 | PFK2p GFP-RHO5C110; LEU2; 2µ; bla | this work |
| pCSO85 | TEF2p hsRAC1-RHO5; LEU2; CEN/ARS; bla | this work |
| pCSO89 | RHO5p GFP-RAC1-RHO5C110; LEU2; CEN/ARS; bla | this work |
| pCSO94 | RHO5p 2xGFP-RHO5C17; LEU2; CEN/ARS; bla | this work |
| pCSO100 | RHO5p GFP-RAC1-RHO5C17; URA3; CEN/ARS; bla | this work |
| pJJH1637 | RHO5p RHO5; LEU2; CEN/ARS; bla | this work |
| pJJH1639 | RHO5p GFP-RHO5; LEU2; CEN/ARS; bla | [15] |
| pJJH2562 | RHO5p GFP-RHO5C110; CEN/ARS; LEU2; bla | this work |
| pJJH2616 | RHO5p GFP-RHO5Δ222–314; URA3; CEN/ARS; bla | this work |
| pLAO2 | RHO5p GFP-RHO5G12V; LEU2; CEN/ARS; bla | this work |
| pLAO4 | RHO5p hsRAC1; LEU2; CEN/ARS; bla | this work |
| pLAO5 | RHO5p GFP-RHO5Δ222–319; URA3; CEN/ARS; bla | this work |
| pLAO6 | RHO5p GFP-hsRAC1; URA3, CEN/ARS; bla | this work |
| pLAO12 | PFK2p GFPbinder-FIS1TMD; LEU2; bla | this work |
| YCplac33 | URA3; CEN/ARS; bla | [48] |
| YCplac111 | LEU2; CEN/ARS; bla | [48] |
| YIplac128 | LEU2; bla | [48] |
© 2019 by the authors. Licensee MDPI, Basel, Switzerland. This article is an open access article distributed under the terms and conditions of the Creative Commons Attribution (CC BY) license (http://creativecommons.org/licenses/by/4.0/).
Share and Cite
Sterk, C.; Gräber, L.; Schmitz, H.-P.; Heinisch, J.J. Analysis of Functional Domains in Rho5, the Yeast Homolog of Human Rac1 GTPase, in Oxidative Stress Response. Int. J. Mol. Sci. 2019, 20, 5550. https://doi.org/10.3390/ijms20225550
Sterk C, Gräber L, Schmitz H-P, Heinisch JJ. Analysis of Functional Domains in Rho5, the Yeast Homolog of Human Rac1 GTPase, in Oxidative Stress Response. International Journal of Molecular Sciences. 2019; 20(22):5550. https://doi.org/10.3390/ijms20225550
Chicago/Turabian StyleSterk, Carolin, Lauren Gräber, Hans-Peter Schmitz, and Jürgen J. Heinisch. 2019. "Analysis of Functional Domains in Rho5, the Yeast Homolog of Human Rac1 GTPase, in Oxidative Stress Response" International Journal of Molecular Sciences 20, no. 22: 5550. https://doi.org/10.3390/ijms20225550
APA StyleSterk, C., Gräber, L., Schmitz, H.-P., & Heinisch, J. J. (2019). Analysis of Functional Domains in Rho5, the Yeast Homolog of Human Rac1 GTPase, in Oxidative Stress Response. International Journal of Molecular Sciences, 20(22), 5550. https://doi.org/10.3390/ijms20225550

