Targeting Nuclear Exporter Protein XPO1/CRM1 in Gastric Cancer
Abstract
1. Introduction
2. Results
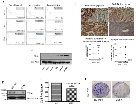
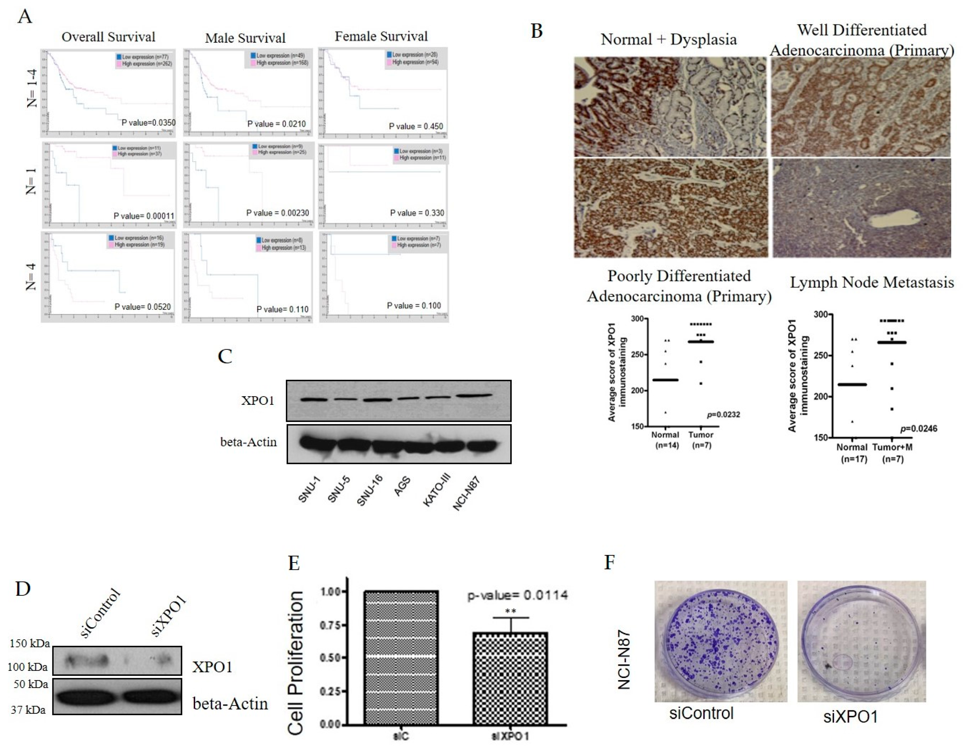
2.1. XPO1 Is Elevated in Gastric Adenocarcinoma Compared to Normal Tissues
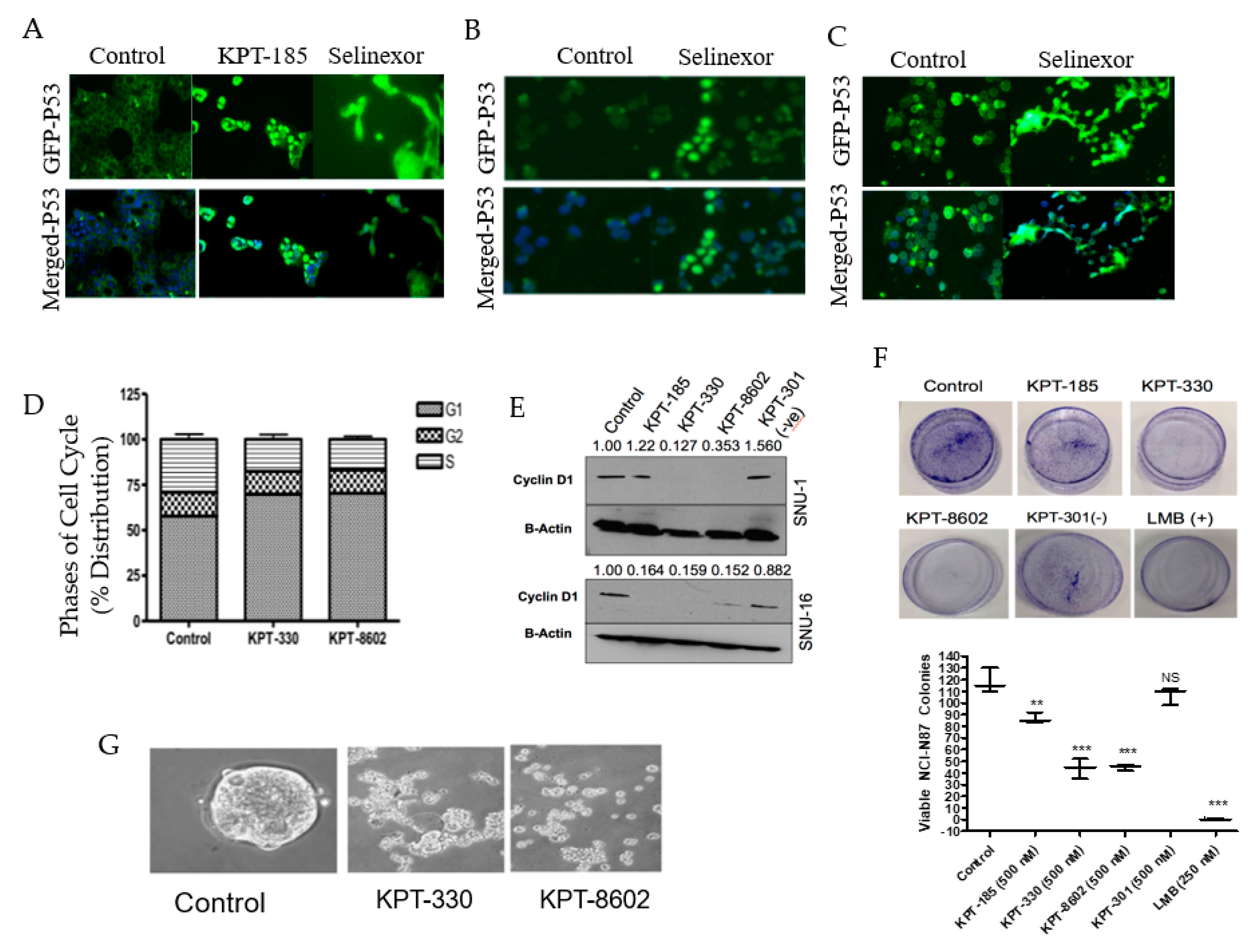
2.2. Selective Inhibitors of Nuclear Export (SINE) Target XPO1 and Inhibit Cell Viability
2.3. SINE Interfere with Processes Necessary for Gastric Cancer Cell Survival
2.4. SINE Induce Apoptosis in Gastric Cancer Cell Lines
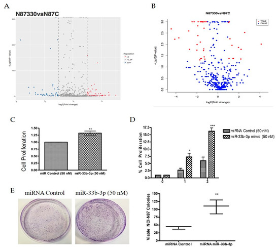
2.5. XPO1 Inhibition Causes Perturbation of Small RNA Expression
2.6. KPT-330 Exhibits Synergy with Paclitaxel In Vitro and In Vivo
3. Discussion
4. Materials and Methods
4.1. Cell Lines, Culture Conditions and Reagents
4.2. Annexin V and 7-Aminoactinomycin D (7AAD) Staining Assay
4.3. Cell Cycle Arrest
4.4. Colony Formation
4.5. Growth Inhibition by 3-(4,5-Dimethylthiazol-2-yl)-2,5-diphenyltetrazolium Bromide Assay (MTT)
4.6. Growth Inhibition using Trypan Blue Cell Viability Assay
4.7. Immunofluorescence Assay
4.8. In Vivo Model
4.9. miRNA Transfection
4.10. RNA Extraction
4.11. Non-Coding RNA Data Analysis (miRNA)
4.12. Non-Coding Data Analysis (piRNA)
4.13. siRNA Interference
4.14. The Human Protein Atlas Database Search
4.15. Western Blotting
4.16. 3D Spheroid Culture
4.17. ImageJ Analysis
4.18. Statistical Analysis
Author Contributions
Funding
Acknowledgments
Conflicts of Interest
Abbreviations
| XPO1 | Exportin 1 |
| miRNA | microRNAs |
| piRNA | piwiRNA |
| SINE | Selective inhibitors of nuclear export |
References
- World Health Organization. Available online: https://gco.iarc.fr/today/fact-sheets-populations (accessed on 2 January 2019).
- AmericanCancerSociety. Available online: https://www.cancer.org/cancer/stomach-cancer/detection-diagnosis-staging/survival-rates.html (accessed on 2 January 2019).
- Ajani, J.A.; D’Amico, T.A.; Almhanna, K.; Bentrem, D.J.; Chao, J.; Das, P.; Denlinger, C.S.; Fanta, P.; Farjah, F.; Fuchs, C.S.; et al. Gastric Cancer, Version 3.2016, NCCN Clinical Practice Guidelines in Oncology. JNCCN 2016, 14, 1286–1312. [Google Scholar] [CrossRef] [PubMed]
- Crew, K.D.; Neugut, A.l. Epidemiology of Gastric Cancer. World J. Gastroenterol. 2006, 12, 354–362. [Google Scholar] [CrossRef] [PubMed]
- Salem, M.E.; Puccini, A.; Xiu, J.; Raghavan, D.; Lenz, H.J.; Korn, W.M.; Shields, A.F.; Philip, P.A.; Marshall, J.L.; Goldberg, R.M. Comparative Molecular Analyses of Esophageal Squamous Cell Carcinoma, Esophageal Adenocarcinoma and Gastric Adenocarcinoma. Oncologist 2018, 23, 1319–1327. [Google Scholar] [CrossRef] [PubMed]
- Hakkaart, C.; Ellison-Loschmann, L.; Day, R.; Sporle, A.; Koea, J.; Harawira, P.; Cheng, S.; Grey, M.; Waanga, T.; Pearce, N.; et al. Germline CDH1 mutations are a significant contributor to the high frequency of early diffuse gastric cancer cases in New Zealand Maori. Fam. Cancer 2018, 18, 83–90. [Google Scholar] [CrossRef]
- Van Beek, E.J.A.H.; Hernandez, J.M.; Goldman, D.A.; Davis, J.L.; McLaughlin, K.; Ripley, R.T.; Kim, T.S.; Tang, LH.; Hechtman, J.F.; Zheng, J.; et al. Rates of TP53 Mutation are significantly elevated in African American Patients with Gastric Cancer. Ann. Surg. Oncol. 2018, 25, 2027–2033. [Google Scholar] [CrossRef] [PubMed]
- Stade, K.; Ford, C.S.; Gunthrie, C.; Weis, K. Exportin 1 (Crm1p) is an essential Nuclear Export Factor. Cell 2017, 90, 1041–1050. [Google Scholar] [CrossRef]
- Nguyen, K.T.; Holloway, M.P.; Altura, R.A. The CRM1 nuclear export protein in normal development and disease. Int. J. Biochem. Mol. Biol. 2012, 3, 137–151. [Google Scholar]
- Azmi, A.S.; Aboukameel, A.; Bao, B.; Sarkar, F.H.; Philip, P.A.; Kauffman, M.; Shacham, S.; Mohammad, R.M. Selective inhibitors of nuclear export block pancreatic cancer cell proliferation and reduce tumor growth in mice. Gastroenterology 2013, 144, 447–456. [Google Scholar] [CrossRef] [PubMed]
- Gandhi, U.H.; Senapedis, W.; Baloglu, E.; Unger, T.J.; Chari, A.; Vogl, D.; Cornell, R.F. Clinical Implications of Targeting XPO1-mediated Nuclear Export in Multiple Myeloma. Clin. Lymphoma Myeloma Leuk. 2018, 18, 335–345. [Google Scholar] [CrossRef]
- Gupta, A.; Saltarski, J.M.; White, M.A.; Scaglioni, P.P.; Gerber, D.E. Therapeutic Targeting of Nuclear Export Inhibition in Lung Cancer. J. Thorac. Oncol. 2017, 12, 1446–1450. [Google Scholar] [CrossRef]
- Chen, Y.; Camacho, S.C.; Silvers, T.R.; Razak, A.R.; Gabrail, N.Y.; Gerecitano, J.F.; Kalir, E.; Pereira, E.; Evans, E.R.; Ramus, S.J.; et al. Inhibition of the Nuclear Export Receptor XPO1 as a Therapeutic Target for Platinum-Resistant Ovarian Cancer. Clin. Cancer Res. 2017, 23, 1552–1563. [Google Scholar] [CrossRef] [PubMed]
- Kashyap, T.; Argueta, C.; Aboukameel, A.; Unger, T.J.; Klebanov, B.; Mohammad, R.M.; Muqbil, I.; Azmi, A.S.; Drolen, C.; Senapedis, W.; et al. Selinexor, a Selective Inhibitor of Nuclear Export (SINE) compound, acts through NF-kB deactivation and combines with proteasome inhibitors to synergistically induce tumor cell death. Oncotarget 2016, 7, 78883–78895. [Google Scholar] [CrossRef] [PubMed]
- Alexander, T.B.; Lacayo, N.J.; Choi, J.K.; Ribeiro, J.K.; Pui, C.H.; Rubnitz, J.E. Phase I Study of Selinexor, a Selective Inhibitor of Nuclear Export, in Combination with Fludarabine and Cytarabine, in Pediatric Relapsed or Refractory Acute Leukemia. J. Clin. Oncol. 2016, 34, 4094–4101. [Google Scholar] [CrossRef] [PubMed]
- Turner, J.G.; Kashyap, T.; Dawson, J.L.; Gomez, J.; Bauer, A.A.; Grant, S. XPO1 inhibition combination therapy with bortezomib or carfilzomib induces nuclear localization of IkBa and overcomes acquired proteasome inhibitor resistance in human multiple myeloma. Oncotarget 2016, 7, 78896–78909. [Google Scholar] [CrossRef] [PubMed]
- Kashyap, T.; Argueta, C.; Unger, T.; Klebanov, B.; Debler, S.; Senapedis, W.; Crochiere, M.L.; Lee, M.S.; Kauffman, M.; Shacham, S.; et al. Selinexor reduces the expression on DNA damage repair proteins and sensitizes cancer cells to DNA damaging agents. Oncotarget 2018, 9, 30773–30786. [Google Scholar] [CrossRef] [PubMed]
- Muqbil, I.; Aboukameel, A.; Elloul, S.; Carlson, R.; Senapedis, W.; Baloglu, E.; Kauffman, M.; Shacham, S.; Bhutani, D.; Zonder, J.; et al. Anti-tumor activity of selective inhibitor of nuclear export (SINE) compounds, is enhanced in non-Hodgkin lymphoma through combination with mTOR inhibitor and dexamethasone. Cancer Lett. 2016, 383, 309–317. [Google Scholar] [CrossRef] [PubMed]
- Bortezomib, Selinexor and Dexamethasone in Patients with Multiple Myeloma (BOSTON). Clinicaltrials.gov. NCT03110562. Available online: https://clinicaltrials.gov/ct2/show/NCT03110562 (accessed on 1 August 2019).
- A Phase 2b Open-label Study of Selinexor (KPT-330) in Patients with Relapsed/Refractory Diffuse Large B-cell Lymphoma. ClinicalTrials.gov. NCT02227251. Available online: https://clinicaltrials.gov/ct2/show/NCT02227251 (accessed on 1 August 2019).
- Selinexor and Backbone Treatments of Multiple Myeloma Patients (STOMP). ClinicalTrials.gov. NCT02343042. Available online: https://clinicaltrials.gov/ct2/show/NCT02343042 (accessed on 1 August 2019).
- Selinexor in Advanced Liposarcoma (SEAL). ClinicalTrials.gov. NCT02606461. Available online: https://clinicaltrials.gov/ct2/show/NCT02606461 (accessed on 1 August 2019).
- XPO1 Inhibitor Approved for Multiple Myeloma. Cancer Discov. 2019. [CrossRef]
- XPO1 Survival Curves Figure 1A-1C, XPO1, Female/Male/Overall Data/All Stages/Stage 1/ Stage 4, dataavailablefrom88.83. Available online: https://www.proteinatlas.org/ENSG00000082898-XPO1/pathology/tissue/stomach+cancer (accessed on 1 August 2019).
- Wang, A.Y.; Liu, H. The past, present, and future of CRM1/XPO1 inhibitors. Stem Cell Investig. 2019, 6, 6. [Google Scholar] [CrossRef]
- Lecane, P.S.; Kiviharju, T.M.; Sellers, R.G.; Peehl, D.M. Leptomycin B stabilizes and activates p53 in primary prostatic epithelial cells and induces apoptosis in the LNCaP cell line. Prostate. 2003, 54, 258–267. [Google Scholar] [CrossRef]
- Bussing, I.; Yang, J.S.; Lai, E.C.; Grobhans, H. The nuclear export receptor XPO-1 supports primary miRNA processing in C. elegans and Drosophilia. EMBO J. 2010, 29, 1830–1839. [Google Scholar] [CrossRef]
- Martinez, V.D.; Enfield, K.S.S.; Rowbotham, D.A.; Lam, W.L. An atlas of gastric PIWI-interacting RNA transcriptomes and their utility for identifying signatures of gastric cancer recurrence. Gastric. Cancer 2016, 19, 660–665. [Google Scholar] [CrossRef] [PubMed]
- Wu, K.; He, J.; Pu, W.; Peng, Y. The Role of Exportin-5 in MicroRNA Biogenesis and Cancer. Genom. Proteom. Bioinform. 2018, 16, 120–126. [Google Scholar] [CrossRef] [PubMed]
- Muqbil, I.; Bao, B.; Abou-Samra, A.B.; Mohammad, R.M.; Azmi, A.S. Nuclear export mediated regulation of microRNAs: potential target for drug intervention. Curr. Drug Targets 2013, 14, 1094–1100. [Google Scholar] [CrossRef] [PubMed]
- Bai, B.; Liu, H.; Laiho, M. Small RNA expression and deep sequencing analyses of the nucleolus reveal the presence of nucleolus-associated miRNAs. FEBS Open Bio. 2014, 4, 441–449. [Google Scholar] [CrossRef] [PubMed]
- Azmi, A.S.; Li, Y.; Muqbil, I.; Aboukameel, A.; Senapedis, W.; Baloglu, E.; Landesman, Y.; Shacham, S.; Kauffman, M.G.; Philip, P.A.; et al. Exportin 1 (XPO1) inhibition leads to restoration of tumor suppressor miR-145 and consequent suppression of pancreatic cancer cell proliferation and migration. Oncotarget 2017, 8, 82144–82155. [Google Scholar] [CrossRef] [PubMed]
- ElMaghraby, M.F.; Andersen, P.F.; Puhringer, F.; Hohmann, U.; Meixner, K.; Lendl, T.; Tirian, L.; Brennecke, J. A Heterochromatin-Specific RNA Export Pathway Facilitates piRNA Production. Cell 2019, 178, 964–979. [Google Scholar] [CrossRef] [PubMed]
- Wahba, A.; Rath, B.H.; O’Neill, J.W.; Camphausen, K.; Tofilon, P.J. The XPO1 inhibitor Selinexor Inhibits Translation and Enhances the Radiosensitivity of Glioblastoma Cells Growth In Vitro and In Vivo. Mol. Cancer Ther. 2018, 17, 1717–1726. [Google Scholar] [CrossRef]
- Von Fallois, M.; Depping, R. Radiation Response enhanced by inhibition of XPO1 in preclinical rectal cancer models. Strahlenther Onkol. 2016, 192, 961–962. [Google Scholar] [CrossRef]
- Maeda, M.; Moro, H.; Ushijima, T. Mechanisms for the induction of gastric cancer by Helicobacter pylori infection: abhorrent DNA methylation pathway. Gastric. Cancer 2017, 20, 8–15. [Google Scholar] [CrossRef]
- Yadav, R.P.; Ghatak, S.; Chakraborty, P.; Lalrohlui, F.; Kannan, R.; Kumar, R. Lifestyle chemical carcinogens associated with mutations in cell cycle regulatory genes increases the susceptibility to gastric cancer risk. Environ. Sci. Pollut. Res. Int. 2018, 25, 31691–31704. [Google Scholar] [CrossRef]
- Iizasa, H.; Nanbo, A.; Nishikawa, J.; Jinushi, M.; Yosiyama, H. Epstein-Barr virus (EBV) associated gastric Carcinoma. Viruses 2012, 4, 3420–3439. [Google Scholar] [CrossRef] [PubMed]
- Ford, A.C.; Forman, D.; Hunt, R.H.; Yuan, Y.; Moayyedi, P. Helicobacter pylori eradication therapy to prevent gastric cancer in healthy asymptomatic infected individuals: systematic review and meta-analysis of randomized controlled trials. Bmj 2014, 348, 3174. [Google Scholar] [CrossRef] [PubMed]
- Cohen, J.I. Epstein-barr virus vaccines. Clin. Transl. Immunol. 2015, 4, e32. [Google Scholar] [CrossRef] [PubMed]
- Figueiredo, J.; Melo, S.; Gamet, K.; Godwin, T.; Seixas, S.; Sanches, J.M.; Guilford, P.; Seruca, R. E-Cadherin signal sequence disruption: a novel mechanism underlying hereditary cancer. Mol Cancer. 2018, 17, 112. [Google Scholar] [CrossRef] [PubMed]
- Cavanagh, H.; Rogers, K.M.A. The role of BRCA1 and BRCA2 mutations in prostate, pancreatic and stomach cancers. Hered. Cancer Clin. Pr. 2015, 13, 16. [Google Scholar] [CrossRef]
- Capelle, L.G.; Van Grieken, N.C.; Lingsma, H.F.; Steyerberg, E.W.; Klokman, W.J.; Bruno, M.J.; Vasen, H.F.; Kuipers, E.J. Risk and epidemiological time treads of gastric cancer in Lynch syndrome carriers in the Netherlands. Gastroenterology 2010, 132, 487–492. [Google Scholar] [CrossRef]
- Bhat, S.A.; Mir, M.R.; Majid, S.; Rehman, M.U.; Kuchy, S.; Sheikh, B.A.; Husain, I.; Das, B. Environmental Factors in Etiology of Gastric Cancer. Adv. Biochem. 2015, 3, 51–56. [Google Scholar] [CrossRef]
- Bhandare, M.S.; AN Kumar, N.; Batra, S.; Chaudhari, V.; Shrikhande, S.V. Radical gastrectomy for gastric cancer at Tata Memorial Hospital. Indian J. Cancer. 2017, 54, 605–608. [Google Scholar] [CrossRef]
- Al-Batran, S.E.; Homann, N.; Pauligk, C.; Goetze, T.O.; Meiler, J.; Kasper, S.; Koop, H.G.; Mayer, F.; Haag, G.M.; Luley, K.; et al. Preoperative chemotherapy with fluorouracil plus leucovorin, Oxaliplatin, and docetaxel versus fluorouracil or capecitabine plus cisplatin and epirubicin for locally advanced, resectable gastric or gastro-oesophageal junction adenocarcinoma (FLOT4): a randomized, phase 2/3 trial. Lancet 2019, 393, 1948–1957. [Google Scholar] [CrossRef]
- Cornell, R.F.; Rossi, A.C.; Rachid, B.; Hofmeister, C.C.; Shustik, C.; Richter, J.R.; Chen, C.; Vogl, D.; Baloglu, E.; Senapedis, W.; et al. A Phase 1/2 Study of the Second Generation Selective inhibitor of Nuclear Export (SINE) Compound, KPT-8602, in Patients with Relapsed Refractory Multiple Myeloma. Blood 2016, 128, 4509. [Google Scholar]
- Hing, Z.A.; Fung, H.Y.; Ranganathan, P.; Mitchell, S.; El-Gamal, D.; Woyach, J.A.; Williams, K.; Goettl, V.M.; Smith, J.; Yu, X.; et al. Next-generation XPO1 inhibitor shows improved efficacy and in vivo tolerability in hematological malignancies. Leukemia 2016, 30, 2364–2372. [Google Scholar] [CrossRef] [PubMed]
- Subhash, W.; Yeo, M.S.; Wang, L.; Tan, S.H.; Wong, F.Y.; Thuya, W.L.; Tan, W.L.; Peethala, P.C.; Soe, M.Y.; Tan, D.S.P.; et al. Anti-tumor efficacy of Selinexor (KPT-330) in gastric cancer is dependent on nuclear accumulation of p53 tumor suppressor. Sci. Rep. 2018, 8, 12248. [Google Scholar] [CrossRef] [PubMed]
- Li, P.F.; Chen, S.C.; Xia, T.; Jiang, X.M.; Shao, Y.F.; Xiao, B.X.; Guo, J.M. Non-coding RNAs in gastric cancer. World J. Gastroenterol. 2014, 20, 5411–5419. [Google Scholar] [CrossRef] [PubMed]
- Zhuo, W.; Liu, Y.; Li, S.; Guo, D.; Sun, Q.; Jin, J.; Rao, X.; Li, M.; Sun, M.; Jiang, M.; et al. Long Noncoding RNA GMAN, Up-regulated in Gastric Cancer Tissues, Is Associated with Metastasis in Patients and Promotes Translation of Ephrin A1 by Competitively Binding GMAN-AS. Gastroenterol. 2019, 156, 676–691. [Google Scholar] [CrossRef] [PubMed]
- Xu, Z.; Yu, Z.; Tan, Q.; Wei, C.; Tang, Q.; Wang, L.; Hong, Y. MIR-876-5p regulates gastric cancer cell proliferation, apoptosis and migration through targeting WNT5A and MITF. Biosci. Rep. 2019, 39. [Google Scholar] [CrossRef] [PubMed]
- Archbold, H.C.; Jackson, K.L.; Arora, A.; Westkamp, K.; Tank, E.M.; Li, X.; Miguez, R.; Dayton, R.D.; Tamir, S.; Klein, R.L.; et al. TDP43 nuclear export and neurodegeneration in models of amyotrophic lateral sclerosis and frontotemporal dementia. Sci. Rep. 2018, 8, 4606. [Google Scholar] [CrossRef]
- Caceres-Gorriti, K.Y.; Carmona, E.; Barres, V.; Rahimi, K.; Letourneau, I.J.; Tonin, P.N.; Provencher, D.; Mes-Masson, A.M. RAN nucleo-cytoplasmic transport and mitotic spindle assembly partners XPO7 and TPX2 are new prognostic biomarkers in serous epithelial ovarian cancer. PLoS ONE 2014, 9, e91000. [Google Scholar] [CrossRef] [PubMed]
- Chou, Y.H.; Yoo, Y.H. Taxol-induced growth arrest and apoptosis is associated with the upregulation of the Cdk inhibitor, p21WAF1/CIP1, in human breast cancer cells. Oncol. Rep. 2012, 28, 2163–2169. [Google Scholar] [CrossRef]
- Pluthero, F.G.; Kahr, W.H.A. Balancing the yin and yang of SINE. Blood 2017, 130, 1077–1078. [Google Scholar] [CrossRef]
- Lee, J.W.; Sung, J.S.; Park, Y.S.; Chung, S.; Kim, Y.H. Isolation of Spheroid-forming single cells from gastric cancer cell lines: enrichment of cancer stem-like cells. Biotechniques 2018, 65, 197–203. [Google Scholar] [CrossRef]







| microRNA | Expression | Log2 Fold Change |
|---|---|---|
| Hsa-miR-130a-3p | Downregulated | −2.16 |
| Hsa-miR-7974 | Downregulated | −1.97 |
| Hsa-let-7c-3p | Downregulated | −1.95 |
| Hsa-miR-33b-3p_R-1 | Downregulated | −1.89 |
| Hsa-miR-12135_1ss9TC | Downregulated | −1.80 |
| Hsa-miR-409-5p | Upregulated | 2.05 |
| Hsa-miR-129-1-3p | Upregulated | 2.09 |
| Hsa-miR-548az-5p_L-1R+1 | Upregulated | 2.18 |
| Hsa-miR-147b-5p | Upregulated | 2.24 |
| Hsa-miR-376c-3p | Upregulated | 2.96 |
| piRNA | Expression | Log2 Fold Change |
|---|---|---|
| piRNA-88 | Downregulated | −2.78 |
| piRNA-57 | Downregulated | −2.70 |
| piRNA-76 | Downregulated | −2.45 |
| piRNA-78 | Downregulated | −2.00 |
| piRNA-77 | Downregulated | −1.91 |
| piRNA-109 | Upregulated | 1.34 |
| piRNA-20 | Upregulated | 1.96 |
| piRNA-111 | Upregulated | 2.55 |
| piRNA-112 | Upregulated | 4.13 |
| Paclitaxel (nM) | KPT-330 (nM) | Fa Value | Combination Index (CI) Value |
|---|---|---|---|
| 12.5 | 25 | 0.822 | 0.486 |
| 25 | 0 | 0.916 | 0.530 |
| 37.5 | 75 | 0.957 | 0.638 |
| 50 | 100 | 0.979 | 0.567 |
© 2019 by the authors. Licensee MDPI, Basel, Switzerland. This article is an open access article distributed under the terms and conditions of the Creative Commons Attribution (CC BY) license (http://creativecommons.org/licenses/by/4.0/).
Share and Cite
Sexton, R.; Mahdi, Z.; Chaudhury, R.; Beydoun, R.; Aboukameel, A.; Khan, H.Y.; Baloglu, E.; Senapedis, W.; Landesman, Y.; Tesfaye, A.; et al. Targeting Nuclear Exporter Protein XPO1/CRM1 in Gastric Cancer. Int. J. Mol. Sci. 2019, 20, 4826. https://doi.org/10.3390/ijms20194826
Sexton R, Mahdi Z, Chaudhury R, Beydoun R, Aboukameel A, Khan HY, Baloglu E, Senapedis W, Landesman Y, Tesfaye A, et al. Targeting Nuclear Exporter Protein XPO1/CRM1 in Gastric Cancer. International Journal of Molecular Sciences. 2019; 20(19):4826. https://doi.org/10.3390/ijms20194826
Chicago/Turabian StyleSexton, Rachel, Zaid Mahdi, Rahman Chaudhury, Rafic Beydoun, Amro Aboukameel, Husain Y. Khan, Erkan Baloglu, William Senapedis, Yosef Landesman, Anteneh Tesfaye, and et al. 2019. "Targeting Nuclear Exporter Protein XPO1/CRM1 in Gastric Cancer" International Journal of Molecular Sciences 20, no. 19: 4826. https://doi.org/10.3390/ijms20194826
APA StyleSexton, R., Mahdi, Z., Chaudhury, R., Beydoun, R., Aboukameel, A., Khan, H. Y., Baloglu, E., Senapedis, W., Landesman, Y., Tesfaye, A., Kim, S., Philip, P. A., & Azmi, A. S. (2019). Targeting Nuclear Exporter Protein XPO1/CRM1 in Gastric Cancer. International Journal of Molecular Sciences, 20(19), 4826. https://doi.org/10.3390/ijms20194826

