Downregulation of POFUT1 Impairs Secondary Myogenic Fusion Through a Reduced NFATc2/IL-4 Signaling Pathway
Abstract
1. Introduction
2. Results
2.1. Secondary Fusion Defect Occurs between 72 h and 120 h of Differentiation in Pofut1 Knockdown C2C12 Cells
2.2. Myonuclear Accretion Defect in Po – Cells is Independent of NOTCH Pathway Activation
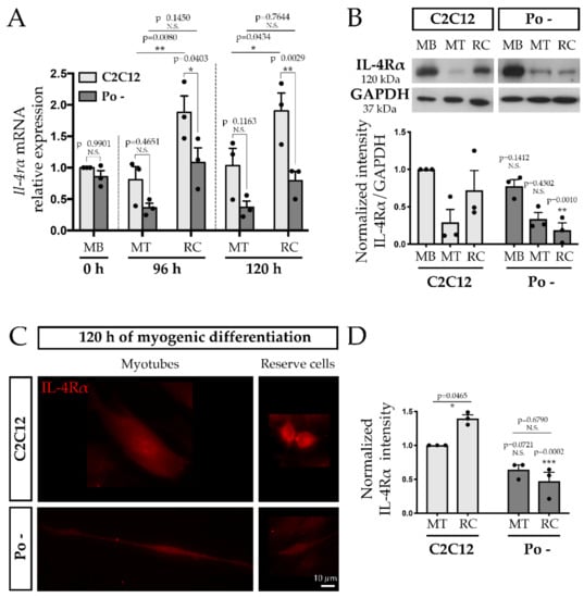
2.3. NFATc2/IL-4 Pathway Is Deregulated in Po—Cells
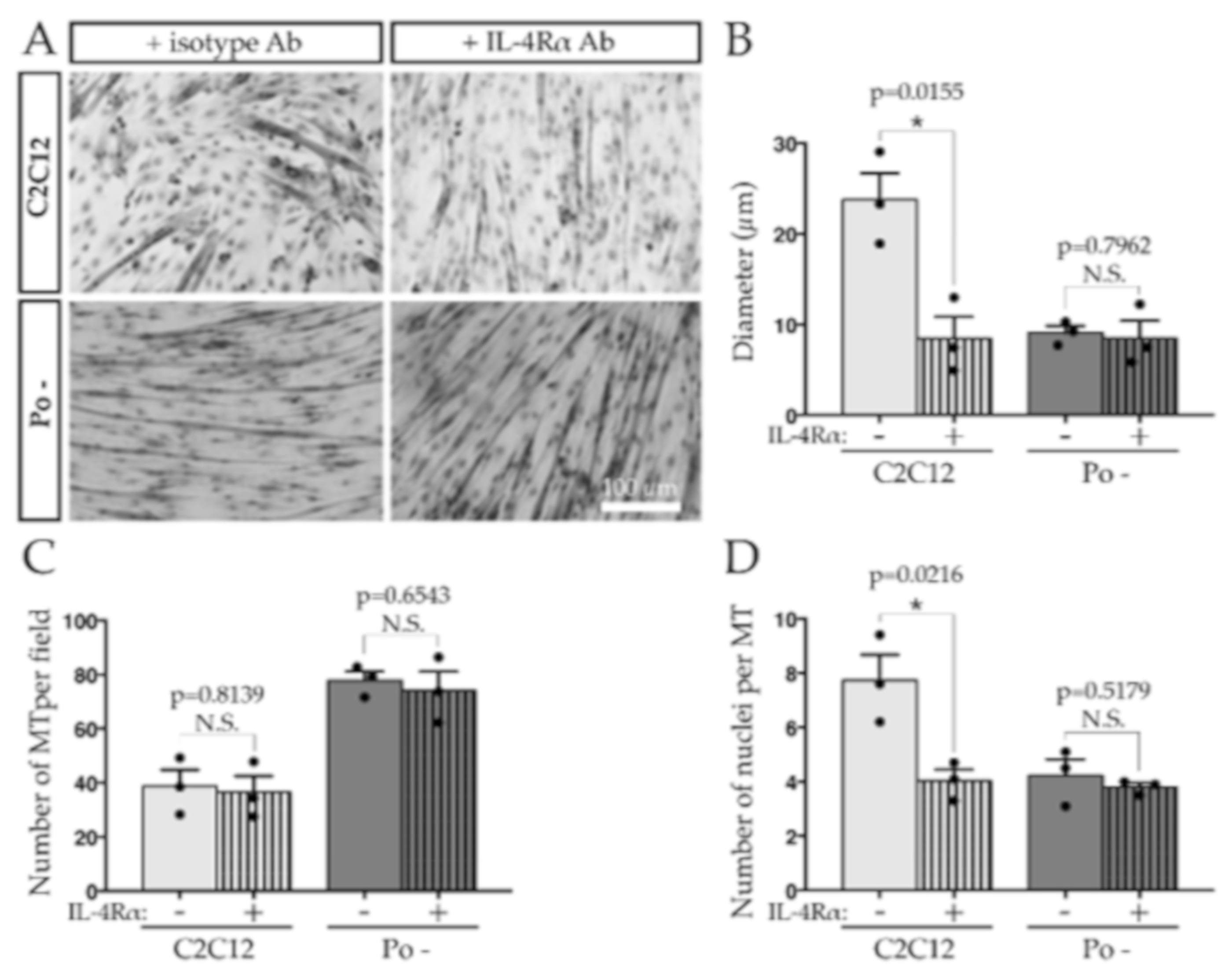
2.4. Presence of IL-4 Receptor α at the Cell Membrane Is Necessary for the Recruitment and Fusion of Reserve Cells with Nascent Myotubes
3. Discussion
4. Materials and Methods
4.1. C2C12 Cell Lines and Culture
4.2. Semi-Quantitative Real-Time Reverse Transcription-PCR
4.3. Phenotypic Studies
4.4. IL-4 Medium Concentration Measured by ELISA Test
4.5. Neutralizing Antibody Assay
4.6. Western Blot
4.7. Immunofluorescence Studies
4.8. Live Cell Imaging
4.9. Statistical Analysis
4.10. DAPT Cell Treatment
Supplementary Materials
Author Contributions
Funding
Conflicts of Interest
References
- Montarras, D.; Chelly, J.; Bober, E.; Arnold, H.; Ott, M.O.; Gros, F.; Pinset, C. Developmental patterns in the expression of Myf5, MyoD, myogenin and MRF4 during myogenesis. The New Biol. 1991, 3, 592–600. [Google Scholar]
- Bismuth, K.; Relaix, F. Genetic regulation of skeletal muscle development. Exp. Cell Res. 2010, 316, 3081–3086. [Google Scholar] [CrossRef]
- Bober, E.; Lyons, G.E.; Braun, T.; Cossu, G.; Buckingham, M.; Arnold, H.H. The muscle regulatory gene, Myf-6, has a biphasic pattern of expression during early mouse development. J. Cell Biol. 1991, 113, 1255–1265. [Google Scholar] [CrossRef]
- Hinterberger, T.J.; Sassoon, D.A.; Rhodes, S.J.; Konieczny, S.F. Expression of the muscle regulatory factor MRF4 during somite and skeletal myofiber development. Dev. Biol. 1991, 147, 144–156. [Google Scholar] [CrossRef]
- Mitchell, P.O.; Pavlath, G.K. A muscle precursor cell-dependent pathway contributes to muscle growth after atrophy. Am. J. Physiol. Cell Physiol. 2001, 281, C1706–C1715. [Google Scholar] [CrossRef]
- Rochlin, K.; Yu, S.; Roy, S.; Baylies, M.K. Myoblast fusion: When it takes more to make one. Dev. Biol. 2010, 341, 66–83. [Google Scholar] [CrossRef]
- Abmayr, S.M.; Pavlath, G.K. Myoblast fusion: lessons from flies and mice. Development 2012, 139, 641–656. [Google Scholar] [CrossRef]
- Olguín, H.C.; Pisconti, A. Marking the tempo for myogenesis: Pax7 and the regulation of muscle stem cell fate decisions. J. Cell. Mol. Med. 2012, 16, 1013–1025. [Google Scholar] [CrossRef]
- Mourikis, P.; Tajbakhsh, S. Distinct contextual roles for Notch signalling in skeletal muscle stem cells. BMC Dev. Biol. 2014, 14, 2. [Google Scholar] [CrossRef]
- Horsley, V.; Friday, B.B.; Matteson, S.; Kegley, K.M.; Gephart, J.; Pavlath, G.K. Regulation of the growth of multinucleated muscle cells by an NFATC2-dependent pathway. J. Cell Biol. 2001, 153, 329–338. [Google Scholar] [CrossRef]
- Horsley, V.; Pavlath, G.K. Nfat: Ubiquitous regulator of cell differentiation and adaptation. J. Cell Biol. 2002, 156, 771–774. [Google Scholar] [CrossRef]
- Horsley, V.; Jansen, K.M.; Mills, S.T.; Pavlath, G.K. IL-4 acts as a myoblast recruitment factor during mammalian muscle growth. Cell 2003, 113, 483–494. [Google Scholar] [CrossRef]
- Ohara, J.; Paul, W.E. Up-regulation of interleukin 4/B-cell stimulatory factor 1 receptor expression. Proc. Natl. Acad. Sci. USA 1988, 85, 8221–8225. [Google Scholar] [CrossRef]
- Dokter, W.H.; Borger, P.; Hendriks, D.; Van der Horst, I.; Halie, M.R.; Vellenga, E. Interleukin-4 (IL-4) receptor expression on Human T Cells is affected by different intracellular signaling pathways and by IL-4 at transcriptional and posttranscriptional level. Blood 1992, 80, 2721–2728. [Google Scholar]
- Hosoyama, T.; Aslam, M.I.; Abraham, J.; Prajapati, S.I.; Nishijo, K.; Michalek, J.E.; Zarzabal, L.A.; Nelon, L.D.; Guttridge, D.C.; Rubin, B.P.; et al. IL-4R drives dedifferentiation, mitogenesis, and metastasis in rhabdomyosarcoma. Clin. Cancer Res. 2011, 17, 2757–2766. [Google Scholar] [CrossRef]
- Newton Jr, W.A.; Gehan, E.A.; Webber, B.L.; Marsden, H.B.; Van Unnik, A.J.M.; Hamoudi, A.B.; Tsokos, M.G.; Shimada, H.; Harms, D.; Schmidt, D.; et al. Classification of Rhabdomyosarcomas and Related Sarcomas. Cancer 1995, 76, 1073–1085. [Google Scholar]
- Rota, R.; Ciarapica, R.; Miele, L.; Locatelli, F. Notch signaling in pediatric soft tissue sarcomas. BMC Med. 2012, 10, 141. [Google Scholar] [CrossRef]
- Marshall, A.D.; Grosveld, G.C. Alveolar rhabdomyosarcoma – The molecular drivers of PAX3/7-FOXO1-induced tumorigenesis. Skelet. Muscle 2012, 2, 25. [Google Scholar] [CrossRef]
- Clark, J.; Rocques, P.J.; Braun, T.; Bober, E.; Arnold, H.H.; Fischer, C.; Fletcher, C.; Brown, K.; Gusterson, B.A.; Carter, R.L.; et al. Expression of members of the myf gene family in human rhabdomyosarcomas. Br. J. Cancer 1991, 64, 1039–1042. [Google Scholar] [CrossRef][Green Version]
- Tapscott, S.J.; Thayer, M.J.; Weintraub, H. Deficiency in rhabdomyosarcomas of a factor required for MyoD activity and myogenesis. Science 1993, 259, 1450–1453. [Google Scholar] [CrossRef]
- Sirri, V.; Leibovitch, M.P.; Leibovitch, S.A. Muscle regulatory factor MRF4 activates differentiation in rhabdomyosarcoma RD cells through a positive-acting C-terminal protein domain. Oncogene 2003, 22, 5658–5666. [Google Scholar] [CrossRef][Green Version]
- Der Vartanian, A.; Audfray, A.; Al Jaam, B.; Janot, M.; Legardinier, S.; Maftah, A.; Germot, A. Protein O-Fucosyltransferase 1 expression impacts myogenic C2C12 cell commitment via the Notch signaling pathway. Mol. Cellular Biol. 2015, 35, 391–405. [Google Scholar] [CrossRef]
- Al Jaam, B.; Heu, K.; Pennarubia, F.; Segelle, A.; Magnol, L.; Germot, A.; Legardinier, S.; Blanquet, V.; Maftah, A. Reduced Notch signalling leads to postnatal skeletal muscle hypertrophy in Pofut1 cax/cax mice. Open Biol. 2016, 6, 160211. [Google Scholar] [CrossRef]
- Luo, Y.; Haltiwanger, R.S. O-Fucosylation of Notch occurs in the endoplasmic reticulum. J. Biol. Chem. 2005, 280, 11289–11294. [Google Scholar] [CrossRef]
- Takeuchi, H.; Haltiwanger, R.S. Role of glycosylation of Notch in development. Semin. Cell Dev. Biol. 2010, 21, 638–645. [Google Scholar] [CrossRef]
- Shi, S.; Stanley, P. Protein O-fucosyltransferase 1 is an essential component of Notch signaling pathways. Proc. Natl. Acad. Sci. USA 2003, 100, 5234–5239. [Google Scholar] [CrossRef]
- Stahl, M.; Uemura, K.; Ge, C.; Shi, S.; Tashima, Y.; Stanley, P. Roles of Pofut1 and O-Fucose in mammalian Notch signaling. J. Biol. Chem. 2008, 283, 13638–13651. [Google Scholar] [CrossRef]
- Wan, G.; Tian, L.; Yu, Y.; Li, F.; Wang, X.; Li, C.; Deng, S.; Yu, X.; Cai, X.; Zuo, Z.; et al. Overexpression of Pofut1 and activated Notch1 may be associated with poor prognosis in breast cancer. Biochem. Biophys. Res. Commun. 2017, 491, 104–111. [Google Scholar] [CrossRef]
- Ma, L.; Dong, P.; Liu, L.; Gao, Q.; Duan, M.; Zhang, S.; Chen, S.; Xue, R.; Wang, X. Overexpression of protein O-fucosyltransferase 1 accelerates hepatocellular carcinoma progression via the Notch signaling pathway. Biochem. Biophys. Res. Commun. 2016, 473, 503–510. [Google Scholar] [CrossRef]
- Chabanais, J.; Labrousse, F.; Chaunavel, A.; Germot, A.; Maftah, A. POFUT1 as a promising novel biomarker of colorectal cancer. Cancers 2018, 10, 411. [Google Scholar] [CrossRef]
- Zanotti, S.; Smerdel-Ramoya, A.; Canalis, E. Nuclear Factor of Activated T-cells (NFAT)c2 inhibits Notch receptor signaling in osteoblasts. J. Biol. Chem. 2013, 288, 624–632. [Google Scholar] [CrossRef]
- Mammucari, C.; Tommasi di Vignano, A.; Sharov, A.A.; Neilson, J.; Havrda, M.C.; Roop, D.R.; Botchkarev, V.A.; Crabtree, G.R.; Dotto, G.P. Integration of Notch 1 and calcineurin/NFAT signaling pathways in keratinocyte growth and differentiation control. Dev. Cell 2005, 8, 665–676. [Google Scholar] [CrossRef]
- Hindi, S.M.; Tajrishi, M.M.; Kumar, A. Signaling mechanisms in mammalian myoblast fusion. Science Signal. 2013, 6, re2. [Google Scholar] [CrossRef]
- Kassar-Duchossoy, L.; Gayraud-Morel, B.; Gomès, D.; Rocancourt, D.; Buckingham, M.; Shinin, V.; Tajbakhsh, S. Mrf4 determines skeletal muscle identity in Myf5: Myod double-mutant mice. Nature 2004, 431, 466–471. [Google Scholar] [CrossRef]
- Braun, T.; Bober, E.; Winter, B.; Rosenthal, N.; Arnold, H.H. Myf-6, a new member of the human gene family of myogenic determination factors: evidence for a gene cluster on chromosome 12. EMBO J. 1990, 9, 821–831. [Google Scholar] [CrossRef]
- Kotanides, H.; Reich, N.C. Interleukin-4-induced STAT6 recognizes and activates a target site in the promoter of the interleukin-4 receptor Gene. J. Biol. Chem. 1996, 271, 25555–25561. [Google Scholar] [CrossRef]
- Gachet, S.; Genescà, E.; Passaro, D.; Irigoyen, M.; Alcalde, H.; Clémenson, C.; Poglio, S.; Pflumio, F.; Janin, A.; Lasgi, C.; et al. Leukemia-initiating cell activity requires calcineurin in T-cell acute lymphoblastic leukemia. Leukemia 2013, 27, 2289–2300. [Google Scholar] [CrossRef]
- Castel, D.; Baghdadi, M.B.; Mella, S.; Gayraud-Morel, B.; Marty, V.; Cavaillé, J.; Antoniewski, C.; Tajbakhsh, S. Small-RNA sequencing identifies dynamic microRNA deregulation during skeletal muscle lineage progression. Sci. Rep. 2018, 8, 4208. [Google Scholar] [CrossRef]
- Leung, A.K.L.; Young, A.G.; Bhutkar, A.; Zheng, G.X.; Bosson, A.D.; Nielsen, C.B. and Sharp, P.A. Genome-wide identification of Ago2 binding sites from mouse embryonic stem cells with and without mature microRNAs. Nat. Struct. Mol. Biol. 2011, 18, 237–244. [Google Scholar] [CrossRef]
- Schug, J.; McKenna, L.B.; Walton, G.; Hand, N.; Mukherjee, S.; Essuman, K.; Shi, Z.; Gao, Y.; Markley, K.; Nakagawa, M.; et al. Dynamic recruitment of microRNAs to their mRNA targets in the regenerating liver. BMC Genomics 2013, 14, 264. [Google Scholar] [CrossRef]
- Okajima, T.; Aiguo, X.; Liang, L.; Kenneth D., I. Chaperone activity of Protein O-Fucosyltransferase 1 promotes Notch receptor folding. Science 2005, 307, 1599–1603. [Google Scholar] [CrossRef]
- Wang, Y.; Lee, G.F.; Kelley, R.F.; Spellman, M.W. Identification of a GDP-L-fucose: polypeptide fucosyltransferase and enzymatic addition of O-linked fucose to EGF domains. Glycobiology 1996, 6, 837–842. [Google Scholar] [CrossRef]
- Kakuda, S.; Haltiwanger, R.S. Deciphering the Fringe-mediated Notch code: identification of activating and inhibiting sites allowing discrimination between ligands. Dev. Cell 2017, 40, 193–201. [Google Scholar] [CrossRef]
- Pavlath, G.K.; Horsley, V. Cell fusion in skeletal muscle. Central role of NFATC2 in regulating muscle cell size. Cell Cycle 2003, 2, 420–423. [Google Scholar] [CrossRef]
- Cordle, J.; Redfieldz, C.; Stacey, M.; Van der Merwe, P.A.; Willis, A.C.; Champion, B.R.; Hambleton, S.; Handford, P.A. Localization of the delta-like-1-binding site in human Notch-1 and its modulation by calcium affinity. J. Biol. Chem. 2008, 283, 11785–11793. [Google Scholar] [CrossRef]
- Krauss, R.S.; Joseph, G.A.; Goel, A.J. Keep your friends close: cell–cell contact and skeletal myogenesis. Cold Spring Harb. Perspect. Biol. 2017, 9, a029298. [Google Scholar] [CrossRef]
- Redfield, A.; Nieman, M.T.; Knudsen, K.A. Cadherins promote skeletal muscle differentiation in three-dimensional cultures. J. Cell Biol. 1997, 138, 1323–1331. [Google Scholar] [CrossRef]
- Schneider, M.; Al-Shareffi, E.; Haltiwanger, R.S. Biological functions of fucose in mammals. Glycobiology 2017, 27, 601–618. [Google Scholar] [CrossRef]
- Feng, J.; Han, Q.; Zhou, L. Planar cell polarity genes, Celsr1-3, in neural development. Neurosci. Bull. 2012, 28, 309–315. [Google Scholar] [CrossRef]
- Uhlen, M.; Oksvold, P.; Fagerberg, L.; Lundberg, E.; Jonasson, K.; Forsberg, M.; Zwahlen, M.; Kampf, C.; Wester, K.; Hober, S.; et al. Towards a knowledge-based Human Protein Atlas. Nat. Biotechnol. 2010, 12, 1248–1250. [Google Scholar] [CrossRef]
- Jung, M.Y.; Park, S.Y.; Kim, I.S. Stabilin-2 is involved in lymphocyte adhesion to the hepatic sinusoidal endothelium via the interaction with αMβ2 integrin. J. Leukoc. Biol. 2007, 82, 1156–1165. [Google Scholar] [CrossRef]
- Park, S.Y.; Jung, M.Y.; Kim, I.S. Stabilin-2 mediates homophilic cell-cell interactions via its FAS1 domains. FEBS Lett. 2009, 583, 1375–1380. [Google Scholar] [CrossRef]
- Park, S.Y.; Yun, Y.; Lim, J.S.; Kim, M.J.; Kim, S.Y.; Kim, J.E.; Kim, I.S. Stabilin-2 modulates the efficiency of myoblast fusion during myogenic differentiation and muscle regeneration. Nat. Commun. 2016, 7. [Google Scholar] [CrossRef]
- Schuster-Gossler, K.; Harris, B.; Johnson, K.R.; Serth, J.; Gossler, A. Notch signalling in the paraxial mesoderm is most sensitive to reduced Pofut1 levels during early mouse development. BMC Dev. Biol. 2009, 9, 6. [Google Scholar] [CrossRef]
- Bodine, S.C.; Stitt, T.N.; Gonzalez, M.; Kline, W.O.; Stover, G.L.; Bauerlein, R.; Zlotchenko, E.; Scrimgeour, A.; Lawrence, J.C.; Glass, D.J.; et al. Akt/mTOR pathway is a crucial regulator of skeletal muscle hypertrophy and can prevent muscle atrophy in vivo. Nat. Cell Biol. 2001, 3, 1014–1019. [Google Scholar] [CrossRef]
- Livak, K.J.; Schmittgen, T.D. Analysis of relative gene expression data using Real-Time Quantitative PCR and the 2−ΔΔCT method. Methods 2001, 25, 402–408. [Google Scholar] [CrossRef]
- Abràmoff, M.D.; Magalhães, P.J.; Ram, S.J. Image Processing with ImageJ. J. Biophotonics 2004, 11, 36–42. [Google Scholar]






© 2019 by the authors. Licensee MDPI, Basel, Switzerland. This article is an open access article distributed under the terms and conditions of the Creative Commons Attribution (CC BY) license (http://creativecommons.org/licenses/by/4.0/).
Share and Cite
Der Vartanian, A.; Chabanais, J.; Carrion, C.; Maftah, A.; Germot, A. Downregulation of POFUT1 Impairs Secondary Myogenic Fusion Through a Reduced NFATc2/IL-4 Signaling Pathway. Int. J. Mol. Sci. 2019, 20, 4396. https://doi.org/10.3390/ijms20184396
Der Vartanian A, Chabanais J, Carrion C, Maftah A, Germot A. Downregulation of POFUT1 Impairs Secondary Myogenic Fusion Through a Reduced NFATc2/IL-4 Signaling Pathway. International Journal of Molecular Sciences. 2019; 20(18):4396. https://doi.org/10.3390/ijms20184396
Chicago/Turabian StyleDer Vartanian, Audrey, Julien Chabanais, Claire Carrion, Abderrahman Maftah, and Agnès Germot. 2019. "Downregulation of POFUT1 Impairs Secondary Myogenic Fusion Through a Reduced NFATc2/IL-4 Signaling Pathway" International Journal of Molecular Sciences 20, no. 18: 4396. https://doi.org/10.3390/ijms20184396
APA StyleDer Vartanian, A., Chabanais, J., Carrion, C., Maftah, A., & Germot, A. (2019). Downregulation of POFUT1 Impairs Secondary Myogenic Fusion Through a Reduced NFATc2/IL-4 Signaling Pathway. International Journal of Molecular Sciences, 20(18), 4396. https://doi.org/10.3390/ijms20184396

