Rolling Circle cDNA Synthesis Uncovers Circular RNA Splice Variants
Abstract
:1. Introduction
2. Results
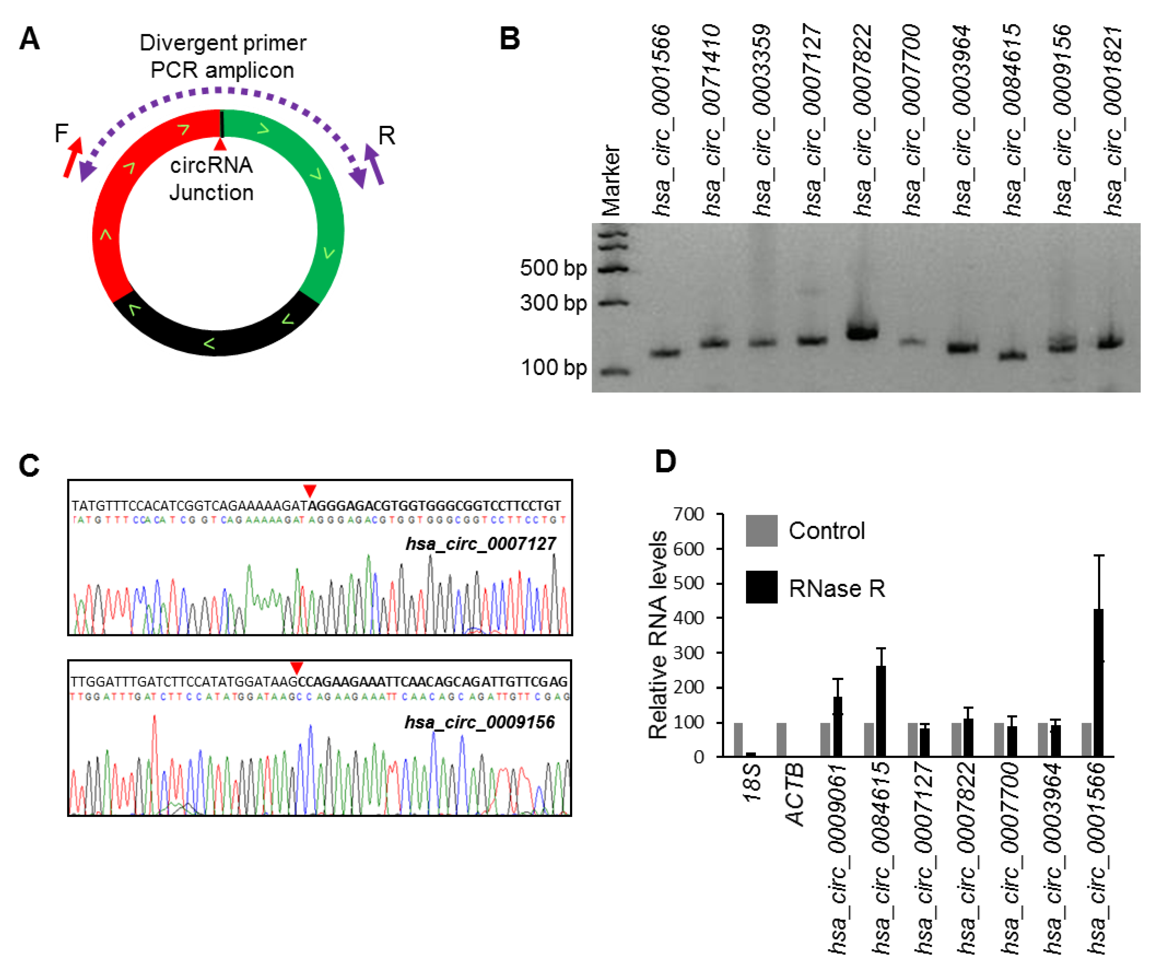
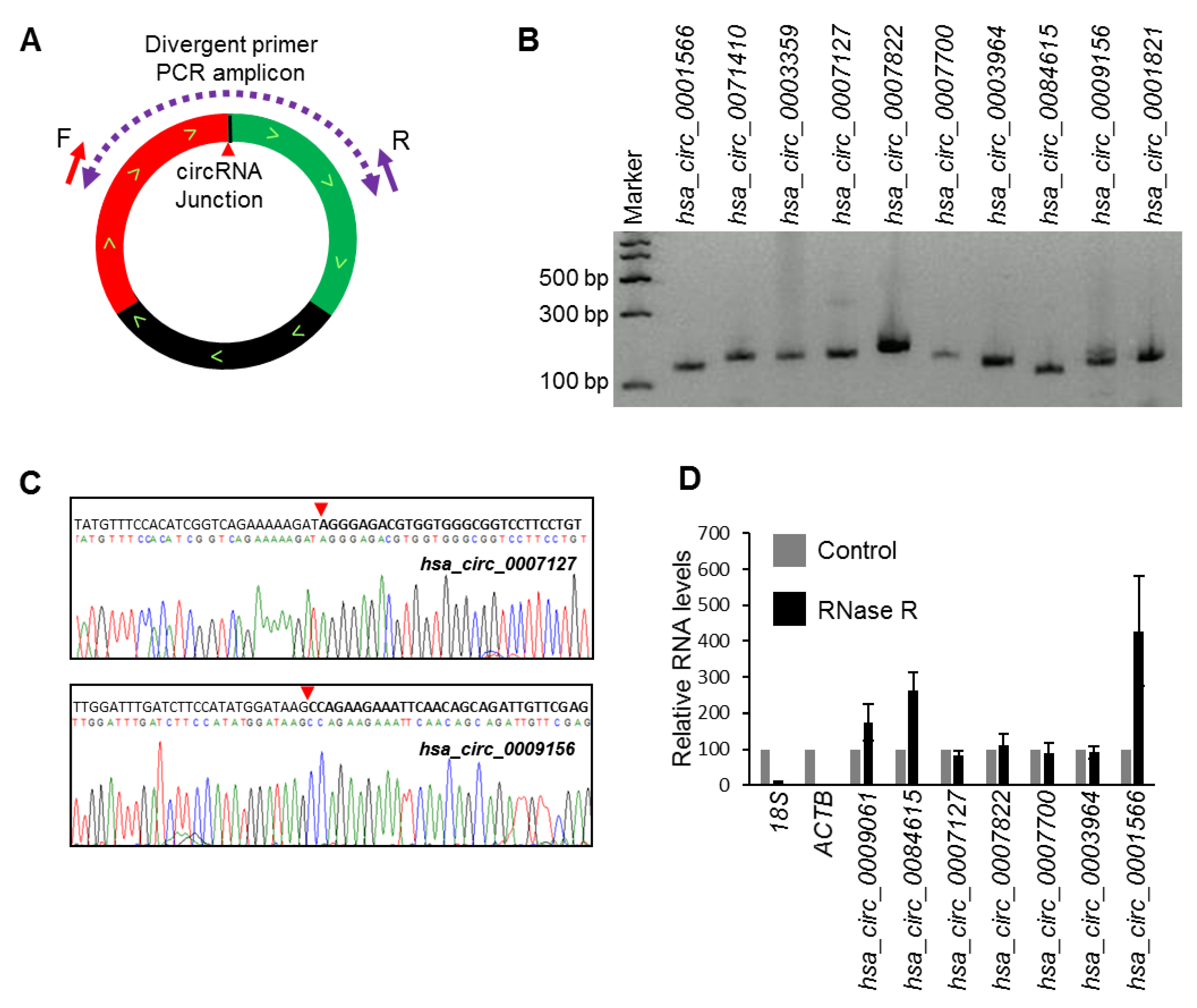
2.1. Identification of circRNA Backsplice Sequences in HeLa Cells
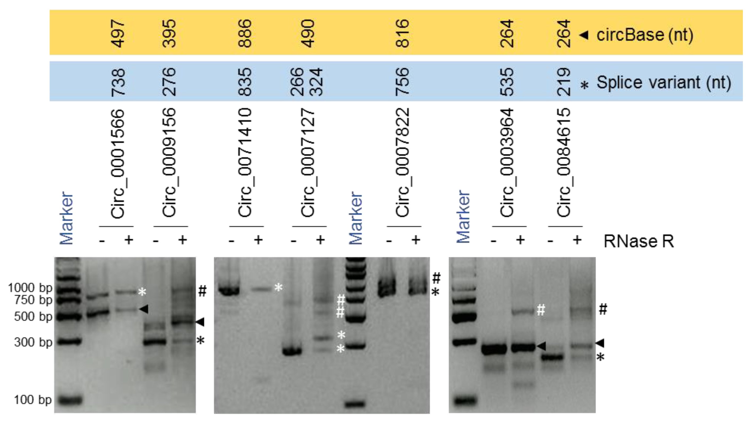
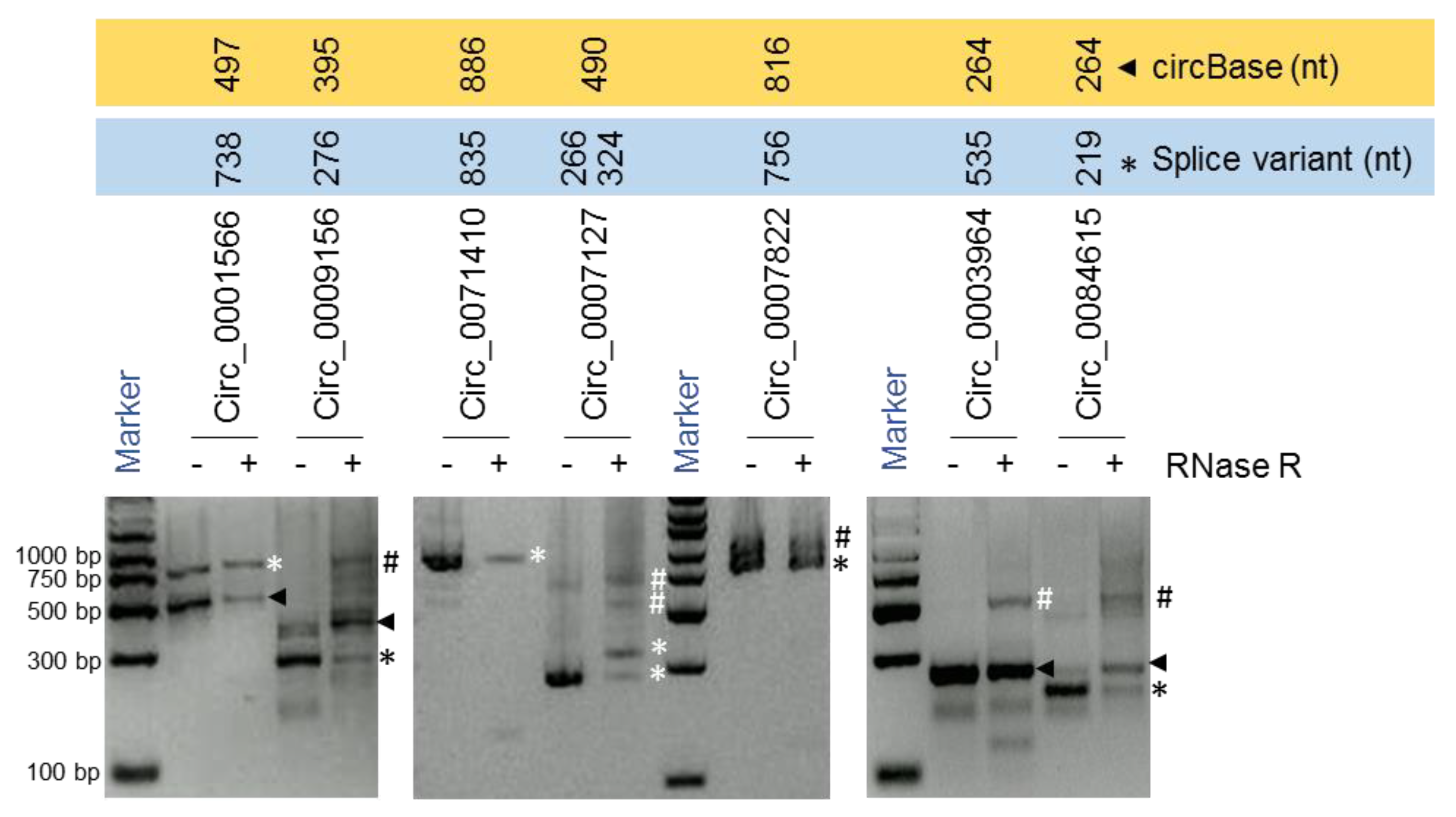
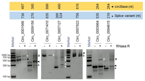
2.2. Identification of circRNA Splice Variants with Identical Backsplice Sequence by RT-PCR
2.3. Identification of Actual Full-Length Sequence and Exon Composition of circRNA Splice Variants
2.4. Differential Association of miRNAs and RBPs with circRNA Splice Variants
2.5. Potential Effect of circRNA Splice Variants on Gene Expression
3. Discussion
4. Materials and Methods
4.1. Cell Culture and RNA Isolation
4.2. Targets and PCR Primers
4.3. RNase R Treatment and cDNA Synthesis
4.4. RT-PCR and circRNA Sequencing
4.5. Target Predition and Functional Annotation of circRNAs
5. Patents
Supplementary Materials
Author Contributions
Funding
Acknowledgments
Conflicts of Interest
References
- Jeck, W.R.; Sorrentino, J.A.; Wang, K.; Slevin, M.K.; Burd, C.E.; Liu, J.; Marzluff, W.F.; Sharpless, N.E. Circular RNAs are abundant, conserved, and associated with ALU repeats. RNA 2013, 19, 141–157. [Google Scholar] [CrossRef] [PubMed]
- Salzman, J.; Gawad, C.; Wang, P.L.; Lacayo, N.; Brown, P.O. Circular RNAs are the predominant transcript isoform from hundreds of human genes in diverse cell types. PLoS ONE 2012, 7, e30733. [Google Scholar] [CrossRef] [PubMed]
- Glazar, P.; Papavasileiou, P.; Rajewsky, N. circBase: A database for circular RNAs. RNA 2014, 20, 1666–1670. [Google Scholar] [CrossRef] [PubMed]
- Abdelmohsen, K.; Panda, A.C.; De, S.; Grammatikakis, I.; Kim, J.; Ding, J.; Noh, J.H.; Kim, K.M.; Mattison, J.A.; de Cabo, R.; et al. Circular RNAs in monkey muscle: Age-dependent changes. Aging (Albany NY) 2015, 7, 903–910. [Google Scholar] [CrossRef] [PubMed]
- Guo, J.U.; Agarwal, V.; Guo, H.; Bartel, D.P. Expanded identification and characterization of mammalian circular RNAs. Genome Biol. 2014, 15, 409. [Google Scholar] [CrossRef] [PubMed]
- Hansen, T.B.; Jensen, T.I.; Clausen, B.H.; Bramsen, J.B.; Finsen, B.; Damgaard, C.K.; Kjems, J. Natural RNA circles function as efficient microRNA sponges. Nature 2013, 495, 384–388. [Google Scholar] [CrossRef] [PubMed]
- Panda, A.C.; Grammatikakis, I.; Kim, K.M.; De, S.; Martindale, J.L.; Munk, R.; Yang, X.; Abdelmohsen, K.; Gorospe, M. Identification of senescence-associated circular RNAs (SAC-RNAs) reveals senescence suppressor CircPVT1. Nucleic Acids Res. 2017, 45, 4021–4035. [Google Scholar] [CrossRef]
- Memczak, S.; Jens, M.; Elefsinioti, A.; Torti, F.; Krueger, J.; Rybak, A.; Maier, L.; Mackowiak, S.D.; Gregersen, L.H.; Munschauer, M.; et al. Circular RNAs are a large class of animal RNAs with regulatory potency. Nature 2013, 495, 333–338. [Google Scholar] [CrossRef]
- Zhang, Y.; Zhang, X.O.; Chen, T.; Xiang, J.F.; Yin, Q.F.; Xing, Y.H.; Zhu, S.; Yang, L.; Chen, L.L. Circular intronic long noncoding RNAs. Mol. Cell 2013, 51, 792–806. [Google Scholar] [CrossRef]
- Li, Z.; Huang, C.; Bao, C.; Chen, L.; Lin, M.; Wang, X.; Zhong, G.; Yu, B.; Hu, W.; Dai, L.; et al. Exon-intron circular RNAs regulate transcription in the nucleus. Nat. Struct. Mol. Biol. 2015, 22, 256–264. [Google Scholar] [CrossRef]
- Panda, A.C.; De, S.; Grammatikakis, I.; Munk, R.; Yang, X.; Piao, Y.; Dudekula, D.B.; Abdelmohsen, K.; Gorospe, M. High-purity circular RNA isolation method (RPAD) reveals vast collection of intronic circRNAs. Nucleic Acids Res. 2017, 45, e116. [Google Scholar] [CrossRef] [PubMed]
- Suzuki, H.; Zuo, Y.; Wang, J.; Zhang, M.Q.; Malhotra, A.; Mayeda, A. Characterization of RNase R-digested cellular RNA source that consists of lariat and circular RNAs from pre-mRNA splicing. Nucleic Acids Res. 2006, 34, e63. [Google Scholar] [CrossRef] [PubMed]
- Abdelmohsen, K.; Panda, A.C.; Munk, R.; Grammatikakis, I.; Dudekula, D.B.; De, S.; Kim, J.; Noh, J.H.; Kim, K.M.; Martindale, J.L.; et al. Identification of HuR target circular RNAs uncovers suppression of PABPN1 translation by CircPABPN1. RNA Biol. 2017, 14, 361–369. [Google Scholar] [CrossRef] [PubMed]
- Panda, A.C.; Grammatikakis, I.; Munk, R.; Gorospe, M.; Abdelmohsen, K. Emerging roles and context of circular RNAs. Wiley Interdiscip. Rev. RNA 2017, 8, e1386. [Google Scholar] [CrossRef] [PubMed]
- Szabo, L.; Salzman, J. Detecting circular RNAs: Bioinformatic and experimental challenges. Nat. Rev. Genet. 2016, 17, 679–692. [Google Scholar] [CrossRef]
- Zhang, X.O.; Dong, R.; Zhang, Y.; Zhang, J.L.; Luo, Z.; Zhang, J.; Chen, L.L.; Yang, L. Diverse alternative back-splicing and alternative splicing landscape of circular RNAs. Genome. Res. 2016, 26, 1277–1287. [Google Scholar] [CrossRef] [PubMed] [Green Version]
- Gao, Y.; Wang, J.; Zheng, Y.; Zhang, J.; Chen, S.; Zhao, F. Comprehensive identification of internal structure and alternative splicing events in circular RNAs. Nat. Commun. 2016, 7, 12060. [Google Scholar] [CrossRef] [Green Version]
- Ji, P.; Wu, W.; Chen, S.; Zheng, Y.; Zhou, L.; Zhang, J.; Cheng, H.; Yan, J.; Zhang, S.; Yang, P.; et al. Expanded Expression Landscape and Prioritization of Circular RNAs in Mammals. Cell Rep. 2019, 26, 3444–3460. [Google Scholar] [CrossRef]
- Panda, A.C.; Gorospe, M. Detection and Analysis of Circular RNAs by RT-PCR. Bio. Protoc. 2018, 8, e2775. [Google Scholar] [CrossRef]
- Wong, N.; Wang, X. miRDB: An online resource for microRNA target prediction and functional annotations. Nucleic Acids Res. 2015, 43, D146–D152. [Google Scholar] [CrossRef]
- Paz, I.; Kosti, I.; Ares, M., Jr.; Cline, M.; Mandel-Gutfreund, Y. RBPmap: A web server for mapping binding sites of RNA-binding proteins. Nucleic Acids Res. 2014, 42, W361–W367. [Google Scholar] [CrossRef] [PubMed]
- Sticht, C.; De La Torre, C.; Parveen, A.; Gretz, N. miRWalk: An online resource for prediction of microRNA binding sites. PLoS ONE 2018, 13, e0206239. [Google Scholar] [CrossRef]
- Jeck, W.R.; Sharpless, N.E. Detecting and characterizing circular RNAs. Nat. Biotechnol. 2014, 32, 453–461. [Google Scholar] [CrossRef] [PubMed]
- Panda, A.C.; Abdelmohsen, K.; Gorospe, M. RT-qPCR Detection of Senescence-Associated Circular RNAs. Methods Mol. Biol. 2017, 1534, 79–87. [Google Scholar] [PubMed]
- Dudekula, D.B.; Panda, A.C.; Grammatikakis, I.; De, S.; Abdelmohsen, K.; Gorospe, M. CircInteractome: A web tool for exploring circular RNAs and their interacting proteins and microRNAs. RNA Biol. 2016, 13, 34–42. [Google Scholar] [CrossRef]





| CircRNA_junction_IDs (hg19) | circBase ID | Parent Gene | CircBase Length (Exon Count) | CircBase Length of Exons | Splice Variant Length (Exon Count) | Splice Variant Length of Exons |
|---|---|---|---|---|---|---|
| hsa_chr8_62593526_62596747_R | hsa_circ_0084615 | ASPH | 264 (3) | 150, 45, 69 | 219 (2) | 150, 69 |
| hsa_chr12_70671911_70704797_F | hsa_circ_0007127 | CNOT2 | 490 (3) | 143, 224, 123 | 266 (2) | 143, 123 |
| 324 (3) | 143, 58, 123 | |||||
| hsa_chr1_23356961_23385660_F | hsa_circ_0007822 | KDM1A | 816 (8) | 166, 60, 134, 79, 93, 107, 82, 95 | 756 (7) | 166, 134, 79, 93, 107, 82, 95 |
| hsa_chr4_169812072_169837178_F | hsa_circ_0071410 | PALLD | 886 (7) | 136, 99, 51, 222, 150, 95, 133 | 835 (6) | 136, 99, 222, 150, 95, 133 |
| hsa_chr15_90414706_90432372_R | hsa_circ_0009156 | AP3S2 | 395 (4) | 92, 112, 119, 72 | 276 (3) | 92, 112, 72 |
| hsa_chr5_179688683_179707608_R | hsa_circ_0001566 | MAPK9 | 497 (4) | 169, 130, 59, 139 | 738 (5) | 169, 241, 130, 59, 139 |
| miRNA Targets of hsa_circ_0007127 (Number of Binding Sites) | ||
|---|---|---|
| Short Splice Variant (266 nt) | Long Splice Variant (324 nt) | circBase (490 nt) |
| hsa-miR-20b-3p (1) | hsa-miR-20b-3p (1) | hsa-miR-20b-3p (1) |
| hsa-miR-4261 (1) | hsa-miR-4261 (1) | hsa-miR-4261 (1) |
| hsa-miR-4463 (1) | hsa-miR-4463 (1) | hsa-miR-4463 (1) |
| hsa-miR-513a-5p (1) | hsa-miR-513a-5p (1) | hsa-miR-513a-5p (1) |
| hsa-miR-668-3p (1) | hsa-miR-668-3p (1) | hsa-miR-668-3p (1) |
| hsa-miR-6833-5p (1) | hsa-miR-6833-5p (1) | hsa-miR-6833-5p (1) |
| hsa-miR-4330 (1) | hsa-miR-4330 (1) | hsa-miR-4330 (1) |
| hsa-miR-4487 (1) | hsa-miR-4487 (1) | |
| hsa-miR-4443 (1) | hsa-miR-4443 (1) | |
| hsa-miR-3929 (1) | ||
| hsa-miR-4419b (1) | ||
| hsa-miR-4478 (1) | ||
| hsa-miR-766-3p (1) | ||
© 2019 by the authors. Licensee MDPI, Basel, Switzerland. This article is an open access article distributed under the terms and conditions of the Creative Commons Attribution (CC BY) license (http://creativecommons.org/licenses/by/4.0/).
Share and Cite
Das, A.; Rout, P.K.; Gorospe, M.; Panda, A.C. Rolling Circle cDNA Synthesis Uncovers Circular RNA Splice Variants. Int. J. Mol. Sci. 2019, 20, 3988. https://doi.org/10.3390/ijms20163988
Das A, Rout PK, Gorospe M, Panda AC. Rolling Circle cDNA Synthesis Uncovers Circular RNA Splice Variants. International Journal of Molecular Sciences. 2019; 20(16):3988. https://doi.org/10.3390/ijms20163988
Chicago/Turabian StyleDas, Aniruddha, Pranita K. Rout, Myriam Gorospe, and Amaresh C. Panda. 2019. "Rolling Circle cDNA Synthesis Uncovers Circular RNA Splice Variants" International Journal of Molecular Sciences 20, no. 16: 3988. https://doi.org/10.3390/ijms20163988
APA StyleDas, A., Rout, P. K., Gorospe, M., & Panda, A. C. (2019). Rolling Circle cDNA Synthesis Uncovers Circular RNA Splice Variants. International Journal of Molecular Sciences, 20(16), 3988. https://doi.org/10.3390/ijms20163988

