Human Skeletal Muscle Cells Derived from the Orbicularis Oculi Have Regenerative Capacity for Duchenne Muscular Dystrophy
Abstract
1. Introduction
2. Results
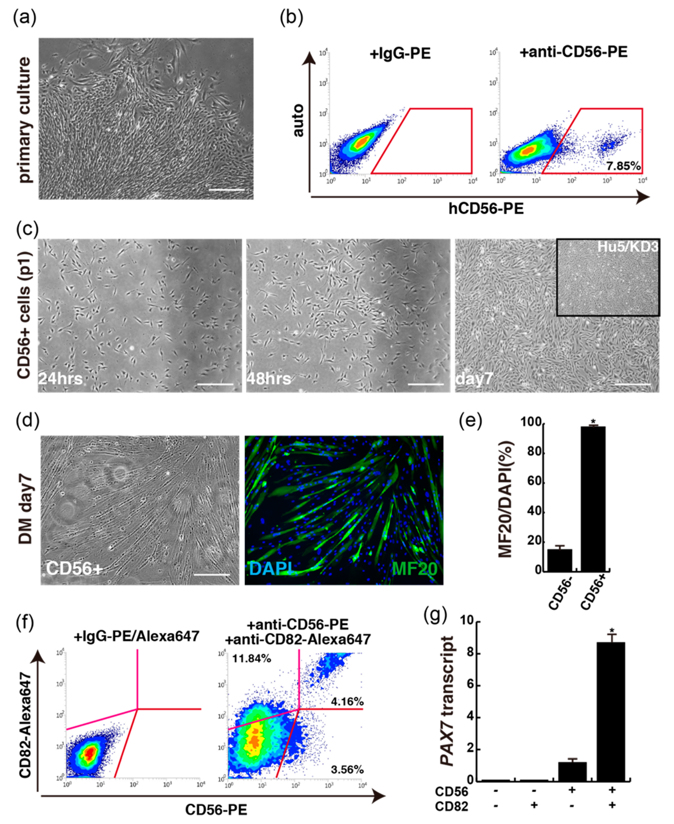
2.1. Primary Cultured Cells from Human Eyelid Tissue
2.2. CD56-Positive Population from Primary Cultured Cells of Extra Eyelids
2.3. Human Myogenic Cells Derived from Orbicularis Oculi after Subculturing
2.4. CD56CD82-Double Positive Cells from Extra Eyelids after Passaging
3. Discussion
4. Materials and Methods
4.1. Human Biopsies of Extra Eyelid Tissue
4.2. Primary Human Muscle Cell Culture
4.3. RT-qPCR Analyses
4.4. Immunofluorescence
4.5. Grafting into Dystrophin-Deficient Muscle Tissues
4.6. Statistics
Supplementary Materials
Author Contributions
Funding
Acknowledgments
Conflicts of Interest
Abbreviations
| MuSC | skeletal muscle stem cell |
| DMD | Duchenne muscular dystrophy |
| hOM | human orbicularis oculi muscle |
| TA | tibialis anterior |
| PAX7 | paired box 7 |
| FSP1 | fibroblast-specific protein 1 |
| FGF | fibroblast growth factor |
| LAMA2 | laminin subunit alpha2 |
| hLMNA | human nuclear lamin A/C |
| FACS | fluorescence activated cell sorting |
| PBS | phosphate buffered saline |
| NSG | Non-obese diabetic scid γ |
References
- Rudnicki, M.A.; le Grand, F.; McKinnell, I.; Kuang, S. The molecular regulation of muscle stem cell function. Cold Spring Harb. Symp. Quant. Biol. 2008, 73, 323–331. [Google Scholar] [CrossRef]
- Frueh, B.R. The mechanistic classification of ptosis. Ophthalmology 1980, 87, 1019–1021. [Google Scholar] [CrossRef]
- Jones, L.T.; Quickert, M.H.; Wobig, J.L. The cure of ptosis by aponeurotic repair. Arch. Ophthalmol. 1975, 93, 629–634. [Google Scholar] [CrossRef] [PubMed]
- Alexander, M.S.; Rozkalne, A.; Colletta, A.; Spinazzola, J.M.; Johnson, S.; Rahimov, F.; Meng, H.; Lawlor, M.W.; Estrella, E.; Kunkel, L.M.; et al. CD82 is a marker for prospective isolation of human muscle satellite cells and is linked to muscular dystrophies. Cell Stem Cell 2016, 19, 800–807. [Google Scholar] [CrossRef] [PubMed]
- Uezumi, A.; Nakatani, M.; Ikemoto-Uezumi, M.; Yamamoto, N.; Morita, M.; Yamaguchi, A.; Yamada, H.; Kasai, T.; Masuda, S.; Narita, A.; et al. Cell-surface protein profiling identifies distinctive markers of progenitor cells in human skeletal muscle. Stem Cell Rep. 2016, 7, 263–278. [Google Scholar] [CrossRef] [PubMed]
- Strutz, F.; Okada, H.; Lo, C.W.; Danoff, T.; Carone, R.L.; Tomaszewski, J.E.; Neilson, E.G. Identification and characterization of a fibroblast marker: FSP1. J. Cell Biol. 1995, 130, 393–405. [Google Scholar] [CrossRef] [PubMed]
- Hashimoto, N.; Kiyono, T.; Wada, M.R.; Shimizu, S.; Yasumoto, S.; Inagawa, M. Immortalization of human myogenic progenitor cell clone retaining multipotentiality. Biochem. Biophys. Res. Commun. 2006, 348, 1383–1388. [Google Scholar] [CrossRef] [PubMed]
- Sato, T.; Yamamoto, T.; Sehara-Fujisawa, A. miR-195/497 induce postnatal quiescence of skeletal muscle stem cells. Nat. Commun. 2014, 5, 4597. [Google Scholar] [CrossRef] [PubMed]
- Liu, W.; Wen, Y.; Bi, P.; Lai, X.; Liu, X.S.; Liu, X.; Kuang, S. Hypoxia promotes satellite cell self-renewal and enhances the efficiency of myoblast transplantation. Development 2012, 139, 2857–2865. [Google Scholar] [CrossRef] [PubMed]
- Mauro, A. Satellite cell of skeletal muscle fibers. J. Biophys. Biochem. Cytol. 1961, 9, 493–495. [Google Scholar] [CrossRef] [PubMed]
- Yamaguchi, M.; Watanabe, Y.; Ohtani, T.; Uezumi, A.; Mikami, N.; Nakamura, M.; Sato, T.; Ikawa, M.; Hoshino, M.; Tsuchida, K.; et al. Calcitonin Receptor Signaling Inhibits Muscle Stem Cells from Escaping the Quiescent State and the Niche. Cell Rep. 2015, 13, 302–314. [Google Scholar] [CrossRef] [PubMed]
- McLoon, L.K.; Nguyen, L.T.; Wirtschafter, J. Time course of the regenerative response in bupivacaine injured orbicularis oculi muscle. Cell Tissue Res. 1998, 294, 439–447. [Google Scholar] [CrossRef] [PubMed]
- Liu, G.; Liao, C.; Chen, X.; Wu, Y. In Vitro and In Vivo Osteogenesis of Human Orbicularis Oculi Muscle-Derived Stem Cells. Tissue Eng. Regen. Med. 2018, 15, 445–452. [Google Scholar] [CrossRef] [PubMed]
- Porter, J.D.; Rafael, J.A.; Ragusa, R.J.; Brueckner, J.K.; Trickett, J.I.; Davies, K.E. The sparing of extraocular muscle in dystrophinopathy is lost in mice lacking utrophin and dystrophin. J. Cell Sci. 1998, 111, 1801–1811. [Google Scholar] [PubMed]
- Sekulic-Jablanovic, M.; Ullrich, N.D.; Goldblum, D.; Palmowski-Wolfe, A.; Zorzato, F.; Treves, S. Functional characterization of orbicularis oculi and extraocular muscles. J. Gen. Physiol. 2016, 147, 395–406. [Google Scholar] [CrossRef] [PubMed]
- Matsumura, K.; Ervasti, J.M.; Ohlendieck, K.; Kahl, S.D.; Campbell, K.P. Association of dystrophin-related protein with dystrophin-associated proteins in mdx mouse muscle. Nature 1992, 360, 588–591. [Google Scholar] [CrossRef] [PubMed]
- Winder, S.J.; Gibson, T.J.; Kendrick-Jones, J. Dystrophin and utrophin: The missing links! FEBS Lett. 1995, 369, 27–33. [Google Scholar] [CrossRef]
- Guiraud, S.; Squire, S.E.; Edwards, B.; Chen, H.; Burns, D.T.; Shah, N.; Babbs, A.; Davies, S.G.; Wynne, G.M.; Russell, A.J.; et al. Second-generation compound for the modulation of utrophin in the therapy of DMD. Hum. Mol. Genet. 2015, 24, 4212–4224. [Google Scholar] [CrossRef] [PubMed]






© 2019 by the authors. Licensee MDPI, Basel, Switzerland. This article is an open access article distributed under the terms and conditions of the Creative Commons Attribution (CC BY) license (http://creativecommons.org/licenses/by/4.0/).
Share and Cite
Yamanaka, Y.; Takenaka, N.; Sakurai, H.; Ueno, M.; Kinoshita, S.; Sotozono, C.; Sato, T. Human Skeletal Muscle Cells Derived from the Orbicularis Oculi Have Regenerative Capacity for Duchenne Muscular Dystrophy. Int. J. Mol. Sci. 2019, 20, 3456. https://doi.org/10.3390/ijms20143456
Yamanaka Y, Takenaka N, Sakurai H, Ueno M, Kinoshita S, Sotozono C, Sato T. Human Skeletal Muscle Cells Derived from the Orbicularis Oculi Have Regenerative Capacity for Duchenne Muscular Dystrophy. International Journal of Molecular Sciences. 2019; 20(14):3456. https://doi.org/10.3390/ijms20143456
Chicago/Turabian StyleYamanaka, Yukito, Nana Takenaka, Hidetoshi Sakurai, Morio Ueno, Shigeru Kinoshita, Chie Sotozono, and Takahiko Sato. 2019. "Human Skeletal Muscle Cells Derived from the Orbicularis Oculi Have Regenerative Capacity for Duchenne Muscular Dystrophy" International Journal of Molecular Sciences 20, no. 14: 3456. https://doi.org/10.3390/ijms20143456
APA StyleYamanaka, Y., Takenaka, N., Sakurai, H., Ueno, M., Kinoshita, S., Sotozono, C., & Sato, T. (2019). Human Skeletal Muscle Cells Derived from the Orbicularis Oculi Have Regenerative Capacity for Duchenne Muscular Dystrophy. International Journal of Molecular Sciences, 20(14), 3456. https://doi.org/10.3390/ijms20143456

