Lineage-Specific Evolved MicroRNAs Regulating NB-LRR Defense Genes in Triticeae
Abstract
1. Introduction
2. Results
2.1. Identification of Disease Resistance-Associated MiRNAs in Wheat
2.2. The Expression and Stress-Response of Disease Resistance-Associated MiRNAs
2.3. The Target Prediction of Disease Resistance-Associated MiRNAs
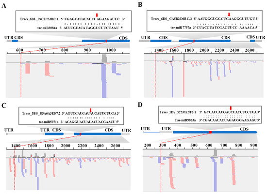
2.4. The Potential Regulation of MiRNAs Interacting with Their Targets
2.5. The Conservation of the Target Site Regions
2.6. The Generation of the Secondary SiRNAs in the Target Transcripts
2.7. The Response to Various Pathogens for the Target Genes
2.8. The Phylogenetic Relationship of the Target Genes
2.9. The Evolution of Disease Resistance-Associated MiRNAs in Grasses
3. Discussion
3.1. The Disease Resistance-Associated MiRNAs and their Targets may be Involved in Several Disease Resistance Responses
3.2. The Frequent Birth/Death of Disease Resistance-Associated MiRNAs with Gene Copy Number Variation between Eudicots and Dicots
3.3. The Functional and Expression Diversity of Disease Resistance-Associated MiRNAs between Eudicots and Dicots
4. Materials and Methods
4.1. Identification of Disease Resistance-Associated MiRNAs
4.2. The Evolution Path of Disease Resistance-Associated MiRNAs
4.3. Small RNA Datasets
4.4. MiRNA Expression Analysis
4.5. The Target Gene Analysis
4.6. The Expression Analysis of Target Genes
4.7. Identification of Phased Clusters among the Target Transcripts
5. Conclusions
Supplementary Materials
Author Contributions
Funding
Availability of Data and Materials
Conflicts of Interest
Abbreviations
| NB-LRR | Nucleotide Binding sites and Leucine-Rich Repeat |
| MiRNA | MicroRNA |
| SiRNA | small interfering RNAs |
| PTI | PAMP-Triggered Immunity |
| ETI | Effector-Triggered Immunity |
| TIR | terminal Toll/Interleukin-1 Receptor |
| CC | Coiled-Coil |
| TIR1 | Transport Inhibitor Response 1 |
| Flg22 | Flagelin 22 |
| NFYA | Nuclear transcription Factor Y, Alpha |
| RDR1 | RNA-dependent RNA polymerase 1 |
| SCL6 | SCARECROW-LIKE6 |
| MET2 | METHYLTRANSFERASE 2 |
| PhasiRNAs | phased siRNAs |
| RDR6 | RNA-Dependent RNA polymerase 6 |
| TuMV | Turnip mosaic virus |
| TMV | Tobacco Mosaic Virus |
| Mla | Mildew resistance locus |
| TPM | Transcripts Per Million |
| BYSMV | barley yellow striate mosaic virus |
| H | hour |
| Pgt | Puccinia graminis f. sp. Tritici |
| Pst | Puccinia striiformis Westend. f. sp. tritici Eriksson |
References
- Monaghan, J.; Zipfel, C. Plant pattern recognition receptor complexes at the plasma membrane. Curr. Opin. Plant Biol. 2012, 15, 349–357. [Google Scholar] [CrossRef] [PubMed]
- Eitas, T.K.; Dangl, J.L. Nb-lrr proteins: Pairs, pieces, perception, partners, and pathways. Curr. Opin. Plant Biol. 2010, 13, 472–477. [Google Scholar] [CrossRef]
- Mur, L.A.; Kenton, P.; Lloyd, A.J.; Ougham, H.; Prats, E. The hypersensitive response; the centenary is upon us but how much do we know? J. Exp. Bot. 2008, 59, 501–520. [Google Scholar] [CrossRef] [PubMed]
- Zhang, R.; Zheng, F.; Wei, S.; Zhang, S.; Li, G.; Cao, P.; Zhao, S. Evolution of disease defense genes and their regulators in plants. Int. J. Mol. Sci. 2019, 20, 335. [Google Scholar] [CrossRef] [PubMed]
- Meyers, B.C.; Kozik, A.; Griego, A.; Kuang, H.; Michelmore, R.W. Genome-wide analysis of nbs-lrr-encoding genes in arabidopsis. Plant Cell 2003, 15, 809–834. [Google Scholar] [CrossRef] [PubMed]
- Mukhtar, M.S.; Carvunis, A.R.; Dreze, M.; Epple, P.; Steinbrenner, J.; Moore, J.; Tasan, M.; Galli, M.; Hao, T.; Nishimura, M.T.; et al. Independently evolved virulence effectors converge onto hubs in a plant immune system network. Science 2011, 333, 596–601. [Google Scholar] [CrossRef] [PubMed]
- Meyers, B.C.; Dickerman, A.W.; Michelmore, R.W.; Sivaramakrishnan, S.; Sobral, B.W.; Young, N.D. Plant disease resistance genes encode members of an ancient and diverse protein family within the nucleotide-binding superfamily. Plant J. 1999, 20, 317–332. [Google Scholar] [CrossRef]
- Mago, R.; Zhang, P.; Vautrin, S.; Simkova, H.; Bansal, U.; Luo, M.C.; Rouse, M.; Karaoglu, H.; Periyannan, S.; Kolmer, J.; et al. The wheat sr50 gene reveals rich diversity at a cereal disease resistance locus. Nat. Plants 2015, 1, 15186. [Google Scholar] [CrossRef]
- Saintenac, C.; Zhang, W.; Salcedo, A.; Rouse, M.N.; Trick, H.N.; Akhunov, E.; Dubcovsky, J. Identification of wheat gene sr35 that confers resistance to ug99 stem rust race group. Science 2013, 341, 783–786. [Google Scholar] [CrossRef]
- Salcedo, A.; Rutter, W.; Wang, S.; Akhunova, A.; Bolus, S.; Chao, S.; Anderson, N.; De Soto, M.F.; Rouse, M.; Szabo, L.; et al. Variation in the avrsr35 gene determines sr35 resistance against wheat stem rust race ug99. Science 2017, 358, 1604–1606. [Google Scholar] [CrossRef]
- Singh, P.K.; Ray, S.; Thakur, S.; Rathour, R.; Sharma, V.; Sharma, T.R. Co-evolutionary interactions between host resistance and pathogen avirulence genes in rice-magnaporthe oryzae pathosystem. Fungal Genet. Biol. 2018, 115, 9–19. [Google Scholar] [CrossRef] [PubMed]
- Stokes, T.L.; Kunkel, B.N.; Richards, E.J. Epigenetic variation in arabidopsis disease resistance. Genes Dev. 2002, 16, 171–182. [Google Scholar] [CrossRef] [PubMed]
- Zhai, J.; Jeong, D.H.; De Paoli, E.; Park, S.; Rosen, B.D.; Li, Y.; Gonzalez, A.J.; Yan, Z.; Kitto, S.L.; Grusak, M.A.; et al. Micrornas as master regulators of the plant nb-lrr defense gene family via the production of phased, trans-acting sirnas. Genes Dev. 2011, 25, 2540–2553. [Google Scholar] [CrossRef]
- Voinnet, O. Origin, biogenesis, and activity of plant micrornas. Cell 2009, 136, 669–687. [Google Scholar] [CrossRef] [PubMed]
- Alptekin, B.; Langridge, P.; Budak, H. Abiotic stress mirnomes in the triticeae. Funct. Integr. Genom. 2016, 17, 145–170. [Google Scholar] [CrossRef] [PubMed]
- Budak, H.; Kantar, M. Harnessing ngs and big data optimally: Comparison of mirna prediction from assembled versus non-assembled sequencing data--the case of the grass aegilops tauschii complex genome. OMICS 2015, 19, 407–415. [Google Scholar] [CrossRef] [PubMed]
- Budak, H.; Kantar, M.; Bulut, R.; Akpinar, B.A. Stress responsive mirnas and isomirs in cereals. Plant Sci. 2015, 235, 1–13. [Google Scholar] [CrossRef] [PubMed]
- Navarro, L.; Dunoyer, P.; Jay, F.; Arnold, B.; Dharmasiri, N.; Estelle, M.; Voinnet, O.; Jones, J.D. A plant mirna contributes to antibacterial resistance by repressing auxin signaling. Science 2006, 312, 436–439. [Google Scholar] [CrossRef] [PubMed]
- Hanemian, M.; Barlet, X.; Sorin, C.; Yadeta, K.A.; Keller, H.; Favery, B.; Simon, R.; Thomma, B.P.; Hartmann, C.; Crespi, M.; et al. Arabidopsis clavata1 and clavata2 receptors contribute to ralstonia solanacearum pathogenicity through a mir169-dependent pathway. New Phytol. 2016, 211, 502–515. [Google Scholar] [CrossRef]
- Li, Y.; Zhao, S.L.; Li, J.L.; Hu, X.H.; Wang, H.; Cao, X.L.; Xu, Y.J.; Zhao, Z.X.; Xiao, Z.Y.; Yang, N.; et al. Osa-mir169 negatively regulates rice immunity against the blast fungus magnaporthe oryzae. Front. Plant Sci. 2017, 8, 2. [Google Scholar] [CrossRef]
- Zhang, Q.; Li, Y.; Zhang, Y.; Wu, C.; Wang, S.; Hao, L.; Wang, S.; Li, T. Md-mir156ab and md-mir395 target wrky transcription factors to influence apple resistance to leaf spot disease. Front Plant Sci 2017, 8, 526. [Google Scholar] [CrossRef] [PubMed]
- Soto-Suarez, M.; Baldrich, P.; Weigel, D.; Rubio-Somoza, I.; San Segundo, B. The arabidopsis mir396 mediates pathogen-associated molecular pattern-triggered immune responses against fungal pathogens. Sci Rep 2017, 7, 44898. [Google Scholar] [CrossRef] [PubMed]
- Wang, H.; Jiao, X.; Kong, X.; Hamera, S.; Wu, Y.; Chen, X.; Fang, R.; Yan, Y. A signaling cascade from mir444 to rdr1 in rice antiviral rna silencing pathway. Plant Physiol 2016, 170, 2365–2377. [Google Scholar] [CrossRef] [PubMed]
- Zhang, C.; Ding, Z.; Wu, K.; Yang, L.; Li, Y.; Yang, Z.; Shi, S.; Liu, X.; Zhao, S.; Yang, Z.; et al. Suppression of jasmonic acid-mediated defense by viral-inducible microrna319 facilitates virus infection in rice. Mol. Plant 2016, 9, 1302–1314. [Google Scholar] [CrossRef] [PubMed]
- Tong, A.; Yuan, Q.; Wang, S.; Peng, J.; Lu, Y.; Zheng, H.; Lin, L.; Chen, H.; Gong, Y.; Chen, J.; et al. Altered accumulation of osa-mir171b contributes to rice stripe virus infection by regulating disease symptoms. J. Exp. Bot. 2017, 68, 4357–4367. [Google Scholar] [CrossRef] [PubMed]
- Salvador-Guirao, R.; Baldrich, P.; Weigel, D.; Rubio-Somoza, I.; San Segundo, B. The microrna mir773 is involved in the arabidopsis immune response to fungal pathogens. Mol. Plant Microbe Interact. 2017. [Google Scholar] [CrossRef] [PubMed]
- Wang, C.; He, X.; Wang, X.; Zhang, S.; Guo, X. Ghr-mir5272a-mediated regulation of ghmkk6 gene transcription contributes to the immune response in cotton. J. Exp. Bot. 2017, 68, 5895–5906. [Google Scholar] [CrossRef] [PubMed]
- Zhang, Y.; Xia, R.; Kuang, H.; Meyers, B.C. The diversification of plant nbs-lrr defense genes directs the evolution of micrornas that target them. Mol. Biol. Evol. 2016, 33, 2692–2705. [Google Scholar] [CrossRef] [PubMed]
- Tian, D.; Traw, M.B.; Chen, J.Q.; Kreitman, M.; Bergelson, J. Fitness costs of r-gene-mediated resistance in arabidopsis thaliana. Nature 2003, 423, 74–77. [Google Scholar] [CrossRef]
- Fei, Q.; Xia, R.; Meyers, B.C. Phased, secondary, small interfering rnas in posttranscriptional regulatory networks. Plant Cell 2013, 25, 2400–2415. [Google Scholar] [CrossRef]
- He, X.F.; Fang, Y.Y.; Feng, L.; Guo, H.S. Characterization of conserved and novel micrornas and their targets, including a tumv-induced tir-nbs-lrr class r gene-derived novel mirna in brassica. FEBS Lett. 2008, 582, 2445–2452. [Google Scholar] [CrossRef] [PubMed]
- Li, F.; Pignatta, D.; Bendix, C.; Brunkard, J.O.; Cohn, M.M.; Tung, J.; Sun, H.; Kumar, P.; Baker, B. Microrna regulation of plant innate immune receptors. Proc. Natl. Acad. Sci. USA 2012, 109, 1790–1795. [Google Scholar] [CrossRef] [PubMed]
- Deng, Y.; Wang, J.; Tung, J.; Liu, D.; Zhou, Y.; He, S.; Du, Y.; Baker, B.; Li, F. A role for small rna in regulating innate immunity during plant growth. PLoS Pathog. 2018, 14, e1006756. [Google Scholar] [CrossRef] [PubMed]
- Ouyang, S.; Park, G.; Atamian, H.S.; Han, C.S.; Stajich, J.E.; Kaloshian, I.; Borkovich, K.A. Micrornas suppress nb domain genes in tomato that confer resistance to fusarium oxysporum. PLoS Pathog. 2014, 10, e1004464. [Google Scholar] [CrossRef] [PubMed]
- Boccara, M.; Sarazin, A.; Thiebeauld, O.; Jay, F.; Voinnet, O.; Navarro, L.; Colot, V. The arabidopsis mir472-rdr6 silencing pathway modulates pamp- and effector-triggered immunity through the post-transcriptional control of disease resistance genes. PLoS Pathog. 2014, 10, e1003883. [Google Scholar] [CrossRef] [PubMed]
- Arikit, S.; Xia, R.; Kakrana, A.; Huang, K.; Zhai, J.; Yan, Z.; Valdes-Lopez, O.; Prince, S.; Musket, T.A.; Nguyen, H.T.; et al. An atlas of soybean small rnas identifies phased sirnas from hundreds of coding genes. Plant Cell 2014, 26, 4584–4601. [Google Scholar] [CrossRef] [PubMed]
- Xia, R.; Xu, J.; Arikit, S.; Meyers, B.C. Extensive families of mirnas and phas loci in norway spruce demonstrate the origins of complex phasirna networks in seed plants. Mol. Biol. Evol. 2015, 32, 2905–2918. [Google Scholar] [CrossRef] [PubMed]
- Wei, B.; Cai, T.; Zhang, R.; Li, A.; Huo, N.; Li, S.; Gu, Y.Q.; Vogel, J.; Jia, J.; Qi, Y.; et al. Novel micrornas uncovered by deep sequencing of small rna transcriptomes in bread wheat (triticum aestivum l.) and brachypodium distachyon (l.) beauv. Funct. Integr. Genom. 2009, 9, 499–511. [Google Scholar] [CrossRef] [PubMed]
- Liu, J.; Cheng, X.; Liu, D.; Xu, W.; Wise, R.; Shen, Q.H. The mir9863 family regulates distinct mla alleles in barley to attenuate nlr receptor-triggered disease resistance and cell-death signaling. PLoS Genet. 2014, 10, e1004755. [Google Scholar] [CrossRef]
- Griffiths-Jones, S.; Saini, H.K.; van Dongen, S.; Enright, A.J. Mirbase: Tools for microrna genomics. Nucleic Acids Res. 2008, 36, D154–D158. [Google Scholar] [CrossRef]
- Yi, X.; Zhang, Z.; Ling, Y.; Xu, W.; Su, Z. Pnrd: A plant non-coding rna database. Nucleic Acids Res. 2015, 43, D982–D989. [Google Scholar] [CrossRef] [PubMed]
- Gurjar, A.K.; Panwar, A.S.; Gupta, R.; Mantri, S.S. Pmirexat: Plant mirna expression atlas database and web applications. Database 2016, 2016. [Google Scholar] [CrossRef] [PubMed]
- Bo, X.; Wang, S. Targetfinder: A software for antisense oligonucleotide target site selection based on mast and secondary structures of target mrna. Bioinformatics 2005, 21, 1401–1402. [Google Scholar] [CrossRef] [PubMed]
- Mount, D.W. Using the basic local alignment search tool (blast). CSH Protoc. 2007. [Google Scholar] [CrossRef] [PubMed]
- Zuker, M. Mfold web server for nucleic acid folding and hybridization prediction. Nucleic Acids Res. 2003, 31, 3406–3415. [Google Scholar] [CrossRef] [PubMed]
- Li, X.; Zhang, Y.; Yin, L.; Lu, J. Overexpression of pathogen-induced grapevine tir-nb-lrr gene varga1 enhances disease resistance and drought and salt tolerance in nicotiana benthamiana. Protoplasma 2017, 254, 957–969. [Google Scholar] [CrossRef] [PubMed]
- Chini, A.; Grant, J.J.; Seki, M.; Shinozaki, K.; Loake, G.J. Drought tolerance established by enhanced expression of the cc-nbs-lrr gene, adr1, requires salicylic acid, eds1 and abi1. Plant J. 2004, 38, 810–822. [Google Scholar] [CrossRef]
- MacQueen, A.; Bergelson, J. Modulation of r-gene expression across environments. J. Exp. Bot. 2016, 67, 2093–2105. [Google Scholar] [CrossRef]
- Ragupathy, R.; Ravichandran, S.; Mahdi, M.S.; Huang, D.; Reimer, E.; Domaratzki, M.; Cloutier, S. Deep sequencing of wheat srna transcriptome reveals distinct temporal expression pattern of mirnas in response to heat, light and uv. Sci. Rep. 2016, 6, 39373. [Google Scholar] [CrossRef]
- Xin, M.; Wang, Y.; Yao, Y.; Song, N.; Hu, Z.; Qin, D.; Xie, C.; Peng, H.; Ni, Z.; Sun, Q. Identification and characterization of wheat long non-protein coding rnas responsive to powdery mildew infection and heat stress by using microarray analysis and sbs sequencing. BMC Plant Biol. 2011, 11, 61. [Google Scholar] [CrossRef]
- Pandey, R.; Joshi, G.; Bhardwaj, A.R.; Agarwal, M.; Katiyar-Agarwal, S. A comprehensive genome-wide study on tissue-specific and abiotic stress-specific mirnas in triticum aestivum. PLoS ONE 2014, 9, e95800. [Google Scholar] [CrossRef] [PubMed]
- Song, G.; Zhang, R.; Zhang, S.; Li, Y.; Gao, J.; Han, X.; Chen, M.; Wang, J.; Li, W.; Li, G. Response of micrornas to cold treatment in the young spikes of common wheat. BMC Genom. 2017, 18, 212. [Google Scholar] [CrossRef] [PubMed]
- Wheeler, T.J.; Eddy, S.R. Nhmmer: DNA homology search with profile hmms. Bioinformatics 2013, 29, 2487–2489. [Google Scholar] [CrossRef] [PubMed]
- Gruber, M.; Soding, J.; Lupas, A.N. Comparative analysis of coiled-coil prediction methods. J. Struct. Biol. 2006, 155, 140–145. [Google Scholar] [CrossRef] [PubMed]
- Tang, Z.; Zhang, L.; Xu, C.; Yuan, S.; Zhang, F.; Zheng, Y.; Zhao, C. Uncovering small rna-mediated responses to cold stress in a wheat thermosensitive genic male-sterile line by deep sequencing. Plant Physiol. 2012, 159, 721–738. [Google Scholar] [CrossRef] [PubMed]
- Addo-Quaye, C.; Miller, W.; Axtell, M.J. Cleaveland: A pipeline for using degradome data to find cleaved small rna targets. Bioinformatics 2009, 25, 130–131. [Google Scholar] [CrossRef]
- Liu, T.; Fang, C.; Ma, Y.; Shen, Y.; Li, C.; Li, Q.; Wang, M.; Liu, S.; Zhang, J.; Zhou, Z.; et al. Global investigation of the co-evolution of mirna genes and microrna targets during soybean domestication. Plant J. 2016, 85, 396–409. [Google Scholar] [CrossRef]
- Montgomery, T.A.; Howell, M.D.; Cuperus, J.T.; Li, D.; Hansen, J.E.; Alexander, A.L.; Chapman, E.J.; Fahlgren, N.; Allen, E.; Carrington, J.C. Specificity of argonaute7-mir390 interaction and dual functionality in tas3 trans-acting sirna formation. Cell 2008, 133, 128–141. [Google Scholar] [CrossRef]
- Howell, M.D.; Fahlgren, N.; Chapman, E.J.; Cumbie, J.S.; Sullivan, C.M.; Givan, S.A.; Kasschau, K.D.; Carrington, J.C. Genome-wide analysis of the rna-dependent rna polymerase6/dicer-like4 pathway in arabidopsis reveals dependency on mirna- and tasirna-directed targeting. Plant Cell 2007, 19, 926–942. [Google Scholar] [CrossRef]
- Shivaprasad, P.V.; Chen, H.M.; Patel, K.; Bond, D.M.; Santos, B.A.; Baulcombe, D.C. A microrna superfamily regulates nucleotide binding site-leucine-rich repeats and other mrnas. Plant Cell 2012, 24, 859–874. [Google Scholar] [CrossRef]
- Johnson, C.; Kasprzewska, A.; Tennessen, K.; Fernandes, J.; Nan, G.L.; Walbot, V.; Sundaresan, V.; Vance, V.; Bowman, L.H. Clusters and superclusters of phased small rnas in the developing inflorescence of rice. Genome Res. 2009, 19, 1429–1440. [Google Scholar] [CrossRef] [PubMed]
- Song, X.; Li, P.; Zhai, J.; Zhou, M.; Ma, L.; Liu, B.; Jeong, D.H.; Nakano, M.; Cao, S.; Liu, C.; et al. Roles of dcl4 and dcl3b in rice phased small rna biogenesis. Plant J. 2012, 69, 462–474. [Google Scholar] [CrossRef] [PubMed]
- Thorvaldsdottir, H.; Robinson, J.T.; Mesirov, J.P. Integrative genomics viewer (igv): High-performance genomics data visualization and exploration. Brief Bioinform 2013, 14, 178–192. [Google Scholar] [CrossRef] [PubMed]
- Kumar, S.; Stecher, G.; Tamura, K. Mega7: Molecular evolutionary genetics analysis version 7.0 for bigger datasets. Mol. Biol. Evol. 2016, 33, 1870–1874. [Google Scholar] [CrossRef] [PubMed]
- Middleton, C.P.; Senerchia, N.; Stein, N.; Akhunov, E.D.; Keller, B.; Wicker, T.; Kilian, B. Sequencing of chloroplast genomes from wheat, barley, rye and their relatives provides a detailed insight into the evolution of the triticeae tribe. PLoS ONE 2014, 9, e85761. [Google Scholar] [CrossRef] [PubMed]
- International Brachypodium, I. Genome sequencing and analysis of the model grass brachypodium distachyon. Nature 2010, 463, 763–768. [Google Scholar] [CrossRef] [PubMed]
- Schnable, P.S.; Ware, D.; Fulton, R.S.; Stein, J.C.; Wei, F.; Pasternak, S.; Liang, C.; Zhang, J.; Fulton, L.; Graves, T.A.; et al. The b73 maize genome: Complexity, diversity, and dynamics. Science 2009, 326, 1112–1115. [Google Scholar] [CrossRef]
- Pont, C.; Leroy, T.; Seidel, M.; Tondelli, A.; Duchemin, W.; Armisen, D.; Lang, D.; Bustos-Korts, D.; Goue, N.; Balfourier, F.; et al. Tracing the ancestry of modern bread wheats. Nat. Genet. 2019, 51, 905–911. [Google Scholar] [CrossRef]
- Ma, W.; Chen, C.; Liu, Y.; Zeng, M.; Meyers, B.C.; Li, J.; Xia, R. Coupling of microrna-directed phased small interfering rna generation from long noncoding genes with alternative splicing and alternative polyadenylation in small rna-mediated gene silencing. New Phytol 2017. [Google Scholar] [CrossRef]
- Zhai, J.; Zhang, H.; Arikit, S.; Huang, K.; Nan, G.L.; Walbot, V.; Meyers, B.C. Spatiotemporally dynamic, cell-type-dependent premeiotic and meiotic phasirnas in maize anthers. Proc. Natl. Acad. Sci. USA 2015, 112, 3146–3151. [Google Scholar] [CrossRef]
- Xia, R.; Ye, S.; Liu, Z.; Meyers, B.C.; Liu, Z. Novel and recently evolved microrna clusters regulate expansive f-box gene networks through phased small interfering rnas in wild diploid strawberry. Plant Physiol 2015, 169, 594–610. [Google Scholar] [CrossRef] [PubMed]
- Li, A.; Liu, D.; Wu, J.; Zhao, X.; Hao, M.; Geng, S.; Yan, J.; Jiang, X.; Zhang, L.; Wu, J.; et al. Mrna and small rna transcriptomes reveal insights into dynamic homoeolog regulation of allopolyploid heterosis in nascent hexaploid wheat. Plant Cell 2014, 26, 1878–1900. [Google Scholar] [CrossRef] [PubMed]
- Yan, T.; Zhu, J.R.; Di, D.; Gao, Q.; Zhang, Y.; Zhang, A.; Yan, C.; Miao, H.; Wang, X.B. Characterization of the complete genome of barley yellow striate mosaic virus reveals a nested gene encoding a small hydrophobic protein. Virology 2015, 478, 112–122. [Google Scholar] [CrossRef] [PubMed]
- Shannon, P.; Markiel, A.; Ozier, O.; Baliga, N.S.; Wang, J.T.; Ramage, D.; Amin, N.; Schwikowski, B.; Ideker, T. Cytoscape: A software environment for integrated models of biomolecular interaction networks. Genome Res. 2003, 13, 2498–2504. [Google Scholar] [CrossRef] [PubMed]
- Bailey, T.L.; Boden, M.; Buske, F.A.; Frith, M.; Grant, C.E.; Clementi, L.; Ren, J.; Li, W.W.; Noble, W.S. Meme suite: Tools for motif discovery and searching. Nucleic Acids Res. 2009, 37, W202–W208. [Google Scholar] [CrossRef] [PubMed]
- Johnson, N.R.; Yeoh, J.M.; Coruh, C.; Axtell, M.J. Improved placement of multi-mapping small rnas. G3 2016, 6, 2103–2111. [Google Scholar] [CrossRef] [PubMed]
- Zhao, T.; Li, G.; Mi, S.; Li, S.; Hannon, G.J.; Wang, X.J.; Qi, Y. A complex system of small rnas in the unicellular green alga chlamydomonas reinhardtii. Genes Dev. 2007, 21, 1190–1203. [Google Scholar] [CrossRef] [PubMed]









| miRNA Name | Seq (5′-3′) | Length (nt) | Oryza sativa | Zea mays | Sorghum bicolor | Brachypodium | Hordeum vulgare (HH) | Triticum aestivum (AABBDD) | Triticum durum (AABB) | Aegilops tauschii (DD) | Triticum urartu (AA) | Triticum monococcum (AmAm) | Aegilops sharonensis (SshSsh) | Aegilops speltoides (SsSs) |
|---|---|---|---|---|---|---|---|---|---|---|---|---|---|---|
| tae-miR3117a | UGAGAAAGGACUGCAUCAUCU | 21 | 0 | 0 | 0 | 0 | 0 | 8 | 3 | 2 | 3 | 1 | 3 | 3 |
| tae-miR3117b | UGAGGAAGGACUGCAUCAUCU | 21 | 4 | 0 | 0 | 5 | 1 | 252 | 23 | 7 | 151 | 5 | 2 | 5 |
| tae-miR3084a | UAAUCUUCUGGAUACAUGCUUA | 22 | 0 | 0 | 0 | 0 | 0 | 1 | 1 | 1 | 1 | 0 | 0 | 0 |
| tae-miR5071a | UCAAGCAUCAUAUCAUGGACA | 21 | 0 | 0 | 0 | 0 | 1 | 6 | 2 | 0 | 1 | 0 | 1 | 1 |
| tae-miR7757a | ACAAAACCUUCAGCUAUCCAUC | 22 | 1 | 1 | 3 | 0 | 1 | 3 | 1 | 1 | 1 | 1 | 1 | 1 |
| tae-miR9863a | UGAGAAGGUAGAUCAUAAUAGC | 22 | 0 | 0 | 0 | 3 | 1 | 3 | 1 | 2 | 1 | 2 | 2 | 1 |
| MiRNAs | Number of Validated MiRNA-Target by Song et al. [52] | Number of Validated MiRNA-Target by Tang et al. [55] | Total Number of Validated MiRNA-Target | ||
|---|---|---|---|---|---|
| Control | Cold Stress | Control | Cold Stress | ||
| miR3084 | 1(0) | 2(0) | 3(0) | 3(0) | 5 |
| miR5071 | 5(0); 1(2); 1(4) | 7(0); 1(2); 1(4) | 11(0); 1(1); 2(2) | 11(0); 1(1); 1(2); 1(4) | 22 |
| miR7757 | 1(1) | 0 | 2(0) | 1(0) | 3 |
| miR9863 | 9(0); 1(1) | 7(0); 1(2) | 5(0); 1(1); 1(3) | 6(0); 1(3) | 16 |
© 2019 by the authors. Licensee MDPI, Basel, Switzerland. This article is an open access article distributed under the terms and conditions of the Creative Commons Attribution (CC BY) license (http://creativecommons.org/licenses/by/4.0/).
Share and Cite
Zhang, R.; Zhang, S.; Hao, W.; Song, G.; Li, Y.; Li, W.; Gao, J.; Zheng, Y.; Li, G. Lineage-Specific Evolved MicroRNAs Regulating NB-LRR Defense Genes in Triticeae. Int. J. Mol. Sci. 2019, 20, 3128. https://doi.org/10.3390/ijms20133128
Zhang R, Zhang S, Hao W, Song G, Li Y, Li W, Gao J, Zheng Y, Li G. Lineage-Specific Evolved MicroRNAs Regulating NB-LRR Defense Genes in Triticeae. International Journal of Molecular Sciences. 2019; 20(13):3128. https://doi.org/10.3390/ijms20133128
Chicago/Turabian StyleZhang, Rongzhi, Shujuan Zhang, Weiwei Hao, Guoqi Song, Yulian Li, Wei Li, Jie Gao, Yongsheng Zheng, and Genying Li. 2019. "Lineage-Specific Evolved MicroRNAs Regulating NB-LRR Defense Genes in Triticeae" International Journal of Molecular Sciences 20, no. 13: 3128. https://doi.org/10.3390/ijms20133128
APA StyleZhang, R., Zhang, S., Hao, W., Song, G., Li, Y., Li, W., Gao, J., Zheng, Y., & Li, G. (2019). Lineage-Specific Evolved MicroRNAs Regulating NB-LRR Defense Genes in Triticeae. International Journal of Molecular Sciences, 20(13), 3128. https://doi.org/10.3390/ijms20133128
