Abstract
During surgical treatment for cerebrovascular diseases, cortical hemodynamics are often controlled by bypass graft surgery, temporary occlusion of arteries, and surgical removal of veins. Since the brain is vulnerable to hypoxemia and ischemia, interruption of cerebral blood flow reduces the oxygen supply to tissues and induces irreversible damage to cells and tissues. Monitoring of cerebral hemodynamics and alteration of cellular structure during neurosurgery is thus crucial. Sequential recordings of red-green-blue (RGB) images of in vivo exposed rat brains were made during hyperoxia, normoxia, hypoxia, and anoxia. Monte Carlo simulation of light transport in brain tissue was used to specify relationships among RGB-values and oxygenated hemoglobin concentration (CHbO), deoxygenated hemoglobin concentration (CHbR), total hemoglobin concentration (CHbT), hemoglobin oxygen saturation (StO2), and scattering power b. Temporal courses of CHbO, CHbR, CHbT, and StO2 indicated physiological responses to reduced oxygen delivery to cerebral tissue. A rapid decrease in light scattering power b was observed after respiratory arrest, similar to the negative deflection of the extracellular direct current (DC) potential in so-called anoxic depolarization. These results suggest the potential of this method for evaluating pathophysiological conditions and loss of tissue viability.
1. Introduction
Cerebrovascular diseases (CVDs) affect the blood vessels and blood circulation in brain tissues. Common CVDs include ischemic stroke, transient ischemic attack, and subarachnoid hemorrhage. Stroke was the second most common cause of death worldwide in 2015. Along with ischemic heart disease, CVDs have remained a leading cause of death globally for the last 15 years [1]. CVDs can damage and deform cerebral arteries delivering oxygen and nutrients to the brain tissues. Neuronal cells demand a continuous supply of oxygen and glucose, which are delivered via the blood circulation. Impaired cerebral blood circulation can cause irreversible cell injury or cell death as a consequence of neuronal energy failure [2]. Various treatment strategies for CVDs, including medication, lifestyle changes and/or surgery, are available depending on the specific underlying cause. In surgical treatments for CVDs, cortical hemodynamics are often controlled by bypass graft surgery, temporary occlusion of arteries, or surgical removal of veins. Since the brain is vulnerable to hypoxemia and ischemia, interruption of cerebral blood flow reduces the oxygen supply to tissues and can induce irreversible damage to cells and tissues. Monitoring of cerebral hemodynamics and alterations to cellular structure during neurosurgery is thus extremely important.
Cerebral hemodynamics, including cerebral blood flow, cerebral blood volume, oxygen saturation of hemoglobin in red blood cells (RBCs), affect the light-absorbing properties of brain tissues, whereas tissue morphology can be associated with light-scattering properties. The optical properties of cerebral tissues have therefore been used to perform spatiotemporal mapping of neuronal activity and tissue viability in the brain as intrinsic optical signals (IOSs). IOSs in the brain are thought to be caused primarily by the following factors: hemodynamic-related changes in absorption properties, changes in light scattering induced by cellular deformations caused by water movement between the intra- and extracellular compartments, such as cell swelling or shrinkage, and changes in absorption due to redox states of cytochromes in the mitochondria [3].
The effective scattering coefficient spectrum μs′ (λ) of biological tissues is considered to be the product of the combination of μs′ (λ) for the tissue ultrastructure of different sizes [4]. The spectra of μs′ (λ) in biological soft tissues follow a power law function [5,6] that can be approximated in the following form:
where a is the scattering amplitude and b is the scattering power, which are related to geometrical properties such as scatterer density [7] and size [8], respectively. A decrease or increase in scattering power b reportedly produces an increase or decrease in scatterer size, respectively [8]. Quantification of b is thus useful to evaluate morphological changes such as cell swelling or shrinkage in cerebral tissue.
Light in the visible to near-infrared spectrum is susceptible to the absorption and scattering properties of biological tissues. Estimation of the scattering and absorption properties of in vitro tissue slice samples from measured diffuse reflectance and transmittance of tissue slices [9] has been reported based on various approaches for solving light transport in turbid media, such as the diffusion approximation to the radiative transport equation [10], the adding-doubling method [11], and the Monte Carlo simulation (MCS) [12]. Numerous optical methods have been reported for determining scattering and absorption properties in living tissues, including time-domain spectroscopy [13], frequency-domain spectroscopy [14], and spatially resolved spectroscopic techniques with continuous wave (CW) light [15,16,17,18,19,20,21].
Diffuse reflectance spectroscopy (DRS) can be simply achieved with a light source emitting CW light, simple optical components, and a spectrophotometer. DRS is one of the most promising methods for determining the optical properties of brain tissue in vivo. Several methods using a lookup table method based on the MCS of light transport have been proposed for estimating the absorption and scattering properties of biological tissues [22,23,24,25]. Multispectral imaging systems based on DRS have been utilized to visualize cortical hemodynamics based on changes in the absorption properties of chromophores in brain tissues [26,27,28,29,30,31]. An acousto-optical tunable filter [32] and the combination of a lenslet array with narrowband filters [33] have been introduced as spectroscopic elements to achieve rapid multispectral imaging. On the other hand, estimation of multispectral images from a red-green-blue (RGB) image acquired using a digital color camera has begun to attract attention as a method for rapid yet cost-effective imaging. A multispectral imaging technique based on the Wiener estimation method has been applied to visualize the cortical hemodynamics and light-scattering properties of in vivo rat brain [34]. However, this method is time-consuming for analyzing spectral data for each pixel of a multispectral image cube to reconstruct a set of images of oxygenated hemoglobin, deoxygenated hemoglobin, and scattering properties.
The present study investigated a simple and rapid imaging method for oxygenated hemoglobin concentration (CHbO), deoxygenated hemoglobin concentration (CHbR), total hemoglobin concentration (CHbT), hemoglobin oxygen saturation (StO2), and scattering power b of in vivo exposed brain tissues based on DRS using a digital RGB camera. In this method, MCS of light transport in homogeneous tissue was introduced to specify relationships among RGB values and CHbO, CHbR, and b. CHbT and StO2 were also calculated from estimated values of CHbO and CHbR. To confirm the feasibility of a method by which to evaluate cerebral hemodynamics and morphological changes in brain tissues, we performed in vivo experiments using exposed rat brain while changing the fraction of inspired oxygen (FiO2) to include conditions of normoxia, hypoxia, and anoxia.
2. Results and Discussion
Figure 1 shows typical in vivo resultant images for CHbO, CHbR, CHbT, StO2, and b during changes in FiO2. Figure 2 shows the time courses of (a) CHbO, (b) CHbR, (c) CHbT, (d) StO2, and (e) b averaged over the area for the ROI in the parenchyma during changes in FiO2. Time courses of SaO2 and HR were also compared with StO2 and CHbT, respectively, in Figure 2. Values of CHbO and CHbR decreased and increased, gradually, as FiO2 decreased, which caused decreases in StO2. On the other hand, the value of SaO2 dropped dramatically when FiO2 was below 21%, indicating the onset of hypoxemia due to hypoxia. The value of CHbT gradually increased according to reductions in FiO2. The value of HR gradually increased after the onset of hypoxia and reached a maximum amplitude approximately one minute after respiratory arrest (RA), implying an increase in blood flow compensating for hypoxia. Immediately following RA, values of both CHbO and CHbT dropped sharply. Time courses of CHbO, CHbR, CHbT, and StO2 while changing FiO2 were consistent with well-known physiological responses to changes in FiO2. As shown in Figure 2e, the value of b began to increase after the onset of anoxia, then decreased rapidly after RA. The change in b is independent of the hemodynamic parameters of CHbO, CHbR, CHbT, and StO2.
Figure 1.
Typical images obtained during hyperoxia, normoxia, hypoxia, and anoxia for the RGB color image, CHbO, CHbR, CHbT, StO2, and b. A scale bar (white line in the RGB image for 0 min) indicates 1.0 mm.
Figure 2.
Typical time courses of (a) oxygenated hemoglobin CHbO, (b) deoxygenated hemoglobin CHbR, (c) total hemoglobin CHbT and heart rate HR, (d) hemoglobin oxygen saturation StO2 and (e) arterial oxygen saturation SaO2, and scattering power b averaged over the area for the region of interest (ROI) on the parenchymal region.
Figure 3 shows scatter plots of relative changes in (a) SaO2 vs. StO2 and (b) CHbT vs. HR, obtained from the six rats. As shown in Figure 3a, values of StO2 correlated well with values of SaO2. The correlation coefficient between SaO2 and StO2 was r = 0.85 (p < 0.0001). Figure 3b shows that CHbT tends to increase with increasing HR. The correlation coefficient between CHbT and HR was r = 0.5 (p < 0.0001), indicating that CHbT is moderately correlated with HR.
Figure 3.
Scatter plots of relative changes in (a) SaO2 vs. StO2 and (b) CHbT vs. HR, obtained from the six rats.
Figure 4 shows time averages over the period of hyperoxia (FiO2 = 95%), normoxia (FiO2 = 21%), hypoxia (FiO2 = 10%), anoxia (FiO2 = 0%) after RA for (a) CHbO, (b) CHbR, (c) CHbT, (d) StO2, and (e) b averaged over the ROIs for all six samples. The trends in CHbO, CHbR, CHbT, StO2, and b shown in Figure 1 and Figure 2 were apparent in all six samples. The average value of StO2 during normoxia over all six samples was 54.03 ± 7.49%, close to the value of around 60% reported in the literature [6,35]. As shown in Figure 2, for example, the value of CHbO under hyperoxia (FiO2 = 95%) was larger than that under normoxia (FiO2 = 21%). On the other hand, the value of CHbO under hypoxia (FiO2 = 10%) was smaller than that under normoxia (FiO2 = 21%). That is why the relative changes in CHbO, CHbR, and StO2 for hyperoxia showed the opposite direction than those for the other conditions, such as hypoxia and anoxia. Relative changes in CHbO, CHbR, CHbT, StO2, and b were calculated based on time averages over the period under each condition. Time courses of CHbO, CHbR, CHbT, StO2, and b fluctuate temporally in each period, even if the value of FiO2 remains constant, which can be a potential source of errors in calculation not only for baseline values of CHbO, CHbR, CHbT, StO2, and b, but also for relative changes.
Figure 4.
Relative change in (a) oxygenated hemoglobin ∆CHbO, (b) deoxygenated hemoglobin ∆CHbR, (c) total hemoglobin ∆CHbT, (d) hemoglobin oxygen saturation ∆StO2, and (e) scattering power b averaged over the ROIs for all six samples under conditions of hyperoxia, hypoxia, and anoxia. Error bars show standard deviations (n = 6). * p < 0.01.
Figure 5 shows the typical time courses of electrocardiogram (ECG) and LFP during changes in FiO2. The ECG signal was irregularly disrupted immediately after respiratory arrest, whereas LFP rapidly dropped after respiratory arrest. This decrease in LFP is called anoxic depolarization (AD), and is related to brain tissue damage [36,37].
Figure 5.
Typical time courses of (a) electrical local field potential (LFP) and (b) electrocardiogram (ECG) during changes in FiO2.
Of note is the fact that after the onset of anoxia, the time course of b showed a similar temporal change to that of LFP. Moreover, the average period between RA and the onset of AD was close to that between RA and the onset of the rapid decrease in b. The change in light scattering after respiratory arrest shown in Figure 2e therefore implies morphological changes in brain tissue induced by AD. Inhibition of mitochondrial respiration occurred under anoxic conditions due to the rapid drop in O2 tension, resulting in adenosine triphosphate (ATP) depletion. Decreased ATP synthesis due to the inhibition of mitochondrial respiration leads to failure of the Na+/K+ ATPase pump [36]. Under such circumstances, extracellular Na+, Cl−, and Ca2+ rush in, with water following osmotically, causing cell swelling [38,39]. The interstitial space is also reportedly halved at the time of rapid decreases in LFP due to AD [40]. The decrease in b after the onset of anoxia as shown in Figure 2e and Figure 4e is thus most likely caused by cell swelling and decreases in the interstitial space due to failure of the Na+/K+ ATPase pump. These results indicate the potential of the present method to evaluate electrical depolarization due to losses of tissue viability as well as cerebral hemodynamics.
The present method is based on the MCS model, which assumes uniformly distributed scattering and absorption properties. Moreover, this approach relies on integration of all diffusing reflection information along the depth direction. As a result, the method lacks depth resolution. The depth and diameter of blood vessels usually differ among samples and may change with the age of the rat. Correct estimation is essential to precise estimation of the concentrations of oxygenated and deoxygenated hemoglobin for blood vessel regions. In the present study, we assumed the scattering spectrum of in vivo brain tissue using a power law function. This assumption may be applicable to the parenchymal region with a low volume concentration of blood. However, the diffuse reflectance spectrum from the blood vessel region with a higher volume concentration of blood can be strongly influenced by the scattering properties of red blood cells (RBCs). RBCs reportedly behave as strong scatterers of light, and the reduced scattering coefficient spectrum has a similar wavelength dependence on the absorption spectrum of hemoglobin [41]. Using the empirical formulas determined by the MCS with a heterogeneous structure model in which the scattering spectrum of RBCs may provide more reliable estimations of scattering power b for blood vessel regions.
In this MCS model, the absorption coefficients of whole blood with a hematocrit of 44% were assumed to be equivalent to those of the cerebral cortex for cases in which total hemoglobin concentration was 100%. However, plasma skimming leads to a wide variability in hematocrit in the actual cortical microcirculation. This method will thus underestimate the total hemoglobin concentration when hematocrit is decreased under conditions of constant total hemoglobin concentration. Evaluating both total hemoglobin concentration and hematocrit value simultaneously is thus difficult. This study focused on evaluating changes in hemoglobin concentration and hemoglobin oxygen saturation qualitatively as a first step. We also measured arterial oxygen saturation and HR to confirm whether the results of hemoglobin concentration and hemoglobin oxygen saturation obtained from the proposed method are not inconsistent with systemic hemodynamics. We also believe that experiments with a tissue-mimicking phantom are needed to quantitatively validate the results. We have developed an agarose-based phantom that mimics the optical properties of biological tissues [31]. In the preliminary experiments, we attempted to change hemoglobin oxygen saturation in phantoms using Na2S2O4 solution. However, the measured diffuse reflectance spectra and RGB values tended to exhibit unexpected fluctuations and maintaining a stable condition of the deoxygenated spectra at the specific hemoglobin oxygen saturation was difficult. Validation of the method with a phantom closer to realistic conditions of brain tissue is warranted in future work.
3. Materials and Methods
3.1. Relationship between Red-Green-Blue (RGB) Values and Optical Properties of Cerebral Tissue
RGB values of a pixel from an image of exposed cerebral cortex acquired by a digital camera can be expressed as
and
where λ, E (λ), and Om (λ) are the wavelength, spectral distribution of illuminant, and measured diffuse reflectance spectrum of the cerebral cortex, respectively. SR (λ), SG (λ), and SB (λ) are the spectral sensitivities of the red, green, and blue channels, respectively. Integrals are executed over the visible spectrum (400 to 700 nm). Assuming that the cerebral cortex contains oxygenated hemoglobin, deoxygenated hemoglobin, and biological light scatterers, the diffuse reflectance obtained from the exposed cortical surface Om can be expressed as
where, I0 and I are the incident and diffusely reflected light intensities, respectively, p (μs′, μa, l) is the path length probability function that depends on the optical properties as well as the geometrical condition of the measurements, and μs′, μa, and l are the effective scattering coefficient, absorption coefficient, and photon path length, respectively. Subscripts HbO and HbR denote oxygenated hemoglobin and deoxygenated hemoglobin, respectively. The absorption coefficient of chromophore is defined as the product of concentration C and extinction coefficient ε as
Therefore, the values of Rm, Gm, and Bm, are expressed as the functions of CHbO, CHbR, and b, based on Equations (1)–(6).
3.2. Estimation of Hemoglobin Concentrations and Scattering Parameter Based on RGB Images
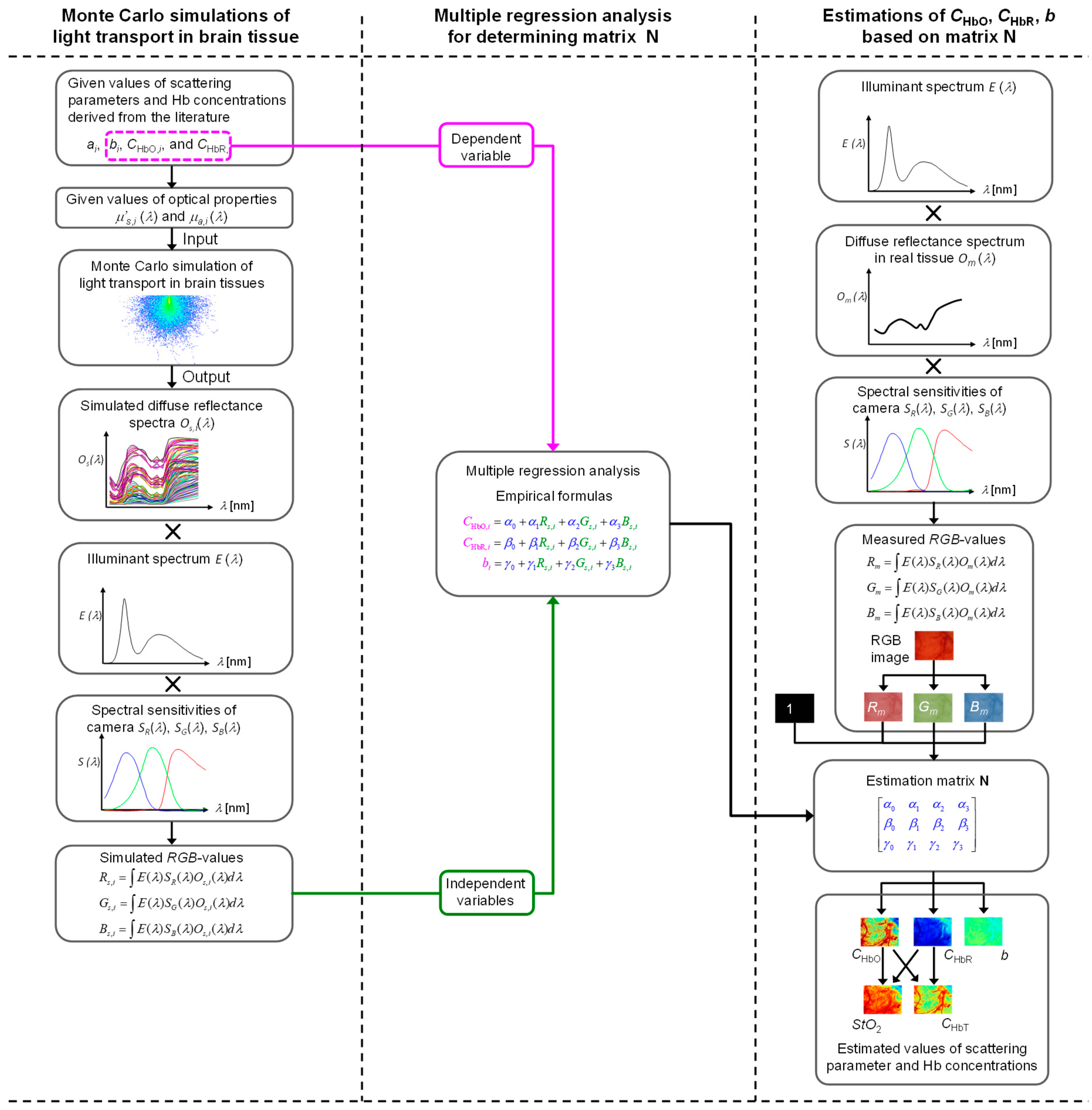
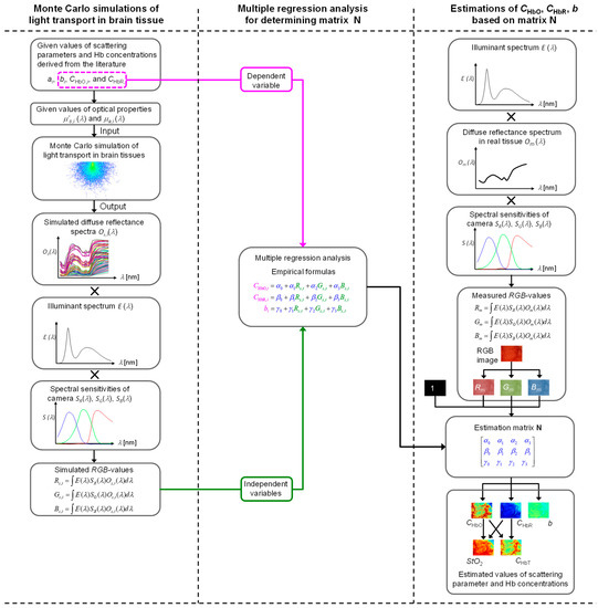
Figure 6 shows the flow of estimation by this method. In this method, values of CHbO, CHbR, and b are estimated from the values of Rm, Gm, and Bm by multiplication with matrix N as for each pixel of the image. Specifying the elements of matrix N based on Equations (1)–(6) is difficult because p (μs′, μa, l) and l are usually unavailable. We therefore simulated 450 diffuse reflectance spectra Om (λ) in the wavelength range of 400 to 700 nm at 10-nm intervals with MCS of light transport [7] in brain tissue. The simulation model used here consisted of a single layer of brain tissue in which absorption and scattering properties were uniformly distributed. The MCS used in this study is a method for modeling light propagation in biological tissues and is able to solve the radiative transport equation stochastically. The simulation is based on the random walks made by photons as they propagate through tissue, which are chosen by statistically sampling probability distributions for step size ∆l and angular deflection per scattering event. The value of ∆l represents the distance between two successive interactions, or scattering in the tissue. The MCS is based on macroscopic optical properties such as the absorption coefficient spectrum μa (λ) and the effective scattering coefficient spectrum μs′ (λ), which are assumed to extend uniformly over tissue volume. Once a photon with initial intensity I0 is launched in the tissue, it is moved to a step size where it may be scattered, absorbed, internally reflected, or transmitted out of the tissue.
Figure 6.
Flow diagram of the process for estimating the concentration of oxygenated hemoglobin CHbO, the concentration of deoxygenated hemoglobin CHbR, the concentration of total hemoglobin CHbT, hemoglobin oxygen saturation StO2, and scattering power b.
Step size ∆l for each photon step follows Beer’s law. Assuming isotropic scattering, the probability is proportional to exp{−(μa + μs′)∆l}. A function of a random variable (ξ1) uniformly distributed between 0 and 1, which yields a random variable with this distribution is
Once step size ∆l is determined, the photon is moved in the tissue and the position of the photon is updated. When the photon has reached an interaction site, a fraction of the photon intensity (energy of photon) ∆I0 is absorbed by the interaction site, calculated as,
Therefore, photon intensity after the k-th scattering event is expressed as,
Once the photon has reached an interaction site and its intensity has decreased, the photon with new intensity is ready to be scattered. There will be a deflection angle, θ (0 ≤ θ < π), and an azimuthal angle, ψ (0 ≤ ψ < 2π), to be sampled statistically. The probability distribution for the cosine of the deflection angle, cosθ, is described by the scattering phase function. Assuming isotropic scattering, the cosθ is expressed as a function of the random number, ξ2:
The azimuthal angle, ψ, is uniformly distributed over the interval 0 to 2π, is sampled as a function of the random number, ξ3:
The photon is repeatedly moved until it either escapes from or is absorbed completely by the tissue. The intensity of the escaped photon from the surface of the tissue is recorded as I. The ratio of I and I0 is calculated as diffuse reflectance O. The MCS relies on calculating the propagation of a large number of photons by the computer, because it is statistical in nature. After propagating many photons, net distribution of all photon paths yields an accurate approximation to reality. In this study, 5,000,000 photons were launched in a single simulation of diffuse reflectance at each wavelength.
The absorption coefficient spectrum μa (λ) of tissue is related to light absorption by both oxygenated hemoglobin and deoxygenated hemoglobin. Thus, hemodynamics regarding this MCS model show changes in hemoglobin concentration per unit volume and hemoglobin oxygen saturation. Hemodynamic and tissue oxygenation parameters such as blood pressure, RBC flow velocity, oxygen tension, and tissue oxygen tension in the simulation as reported by Gould et al. [42] were not considered in this MCS. Values of μa (λ) derived from the concentrations of CHbO and CHbR, and known extinction coefficient spectra of εHbO and εHbR published in the literature [43] were used as inputs of absorption properties to the simulations of the diffuse reflectance spectrum Os (λ). The effective scattering coefficient spectrum μs′ (λ) of tissue is associated with light scattering by tissue. The values of μs′ (λ) deduced by the combinations of a and b were used as inputs of scattering properties to the simulations of the diffuse reflectance spectrum Os (λ).
Scattering parameters a and b were derived from the measured scattering spectrum of biological tissue published in the literature [4]. In the MCS model, the typical values of a and b were obtained by applying Equation (1) to the measured scattering spectrum. Five different values of 6.0 × 104, 9.0 × 104, 12 × 104, 15 × 104, and 18 × 104 cm−1 were calculated by multiplying the typical value [4] of a by 0.5, 0.75, 1.0, 1.25, and 1.5, respectively, whereas the five values of 1.24, 1.31, 1.38, 1.45, and 1.52 were calculated by multiplying the typical value [4] of b by 0.5, 0.75, 1.0, 1.25, and 1.5, respectively.
Absorption coefficient spectra of oxygenated hemoglobin μa,HbO (λ) and deoxygenated hemoglobin μa,HbR (λ) were obtained as measured values published in the literature [43]. The total hemoglobin concentration (CHbT) can be simply calculated as
The absorption coefficient spectrum of total hemoglobin μa,HbT (λ) was also calculated as the sum of the absorption coefficients of oxygenated hemoglobin μa,HbO (λ) and deoxygenated hemoglobin μa,HbR (λ). Absorption coefficients of 150 g/L hemoglobin [43], corresponding to a 44% hematocrit value, were assumed equivalent to that of the cerebral cortex for the case in which CHbT = 100%. Three different conditions of μa,HbT (λ) for CHbT = 5%, 10%, and 20% were considered by multiplying the value of μa,HbT (λ) for CHbT = 100% by 0.05, 0.1, and 0.2, respectively.
Cerebral hemoglobin oxygen saturation (StO2) was determined as
The six values of 0%, 20%, 40%, 60%, 80%, and 100% were chosen as StO2% for the simulation. In total, 450 diffuse reflectance spectra Os (λ) over a wavelength range from 400 to 700 nm at intervals of 10 nm were numerically calculated. Simulated values of Rs, Gs, and Bs were calculated from the simulated diffuse reflectance spectrum Os (λ) based on Equations (2)–(4). In this calculation, spectral distribution of the illuminant, E(λ) and spectral sensitivities of red, green, blue channels, SR (λ), SG (λ), and SB (λ) of the camera used for the actual imaging system were considered. RGB values were then determined based on the simulated O (λ). The above procedures were carried out for 450 combinations of CHbO, CHbR, a, and b to prepare the data sets of chromophore concentrations and RGB values. To statistically specify the relationship between RGB values and CHbO, CHbR, and b, we performed multiple regression analysis. In the multiple regression analysis, the set of given values of CHbO,i, CHbR,i, or bi (i = 1, 2, …, 450) in the MCS model were used as the dependent variable whereas the simulated values of Rs,i, Gs,i, and Bs,i, (i = 1, 2, ..., 450) were used as the independent variables. Three multiple regression equations, as empirical formulae for CHbO, CHbR, and b, were determined using the analysis:
Coefficients αi, βi, and γi (i = 0, 1, 2, 3) reflect the contributions of RGB values to CHbO, CHbR, and b, respectively, and were used as the elements of a 4 × 3 matrix N, as
Transformation with N from RGB values to chromophore concentrations and scattering power b is thus expressed as
Camera responses of red, green, and blue channels vary with changes in diffuse reflectance at a shorter wavelength, middle wavelength, and longer wavelength, respectively. Diffuse reflectance spectrum is influenced by the absorption and scattering spectra. The absorption spectrum is related to the values of CHbO and CHbR, whereas the scattering spectrum is changed by the value of b, which is associated with tissue morphology. The physical meaning of matrix N is thus the degree of connection between the RGB values and CHbO, CHbR, and b, respectively. Once we determine matrix N, images of CHbO, CHbR and b are reconstructed without the MCS. The images of total hemoglobin concentration and hemoglobin oxygen saturation can be obtained based on Equations (13) and (14), respectively.
3.3. Imaging System
Figure 7 shows a schematic diagram of the experimental system used in the present study. A white-light-emitting diode (LA-HDF5010; Hayashi Watch Works, Tokyo, Japan) illuminated the surface of the exposed cortex via a light guide. The angle of illumination was approximately 45° with respect to the cortical surface, to exclude specular reflection. Diffusely reflected light from the brain was captured with a 24-bit RGB charge coupled device camera (DFK-31BF03.H; Imaging Source LLC, Charlotte, NC, USA) with a zoom lens to acquire an RGB image. A standard white diffuser with 99% reflectance (SRS-99-020; Labsphere, North Sutton, NH, USA) was used as a reference material to calibrate the white balance of the camera. RGB images were acquired with a temporal resolution of eight frames per second (fps) and stored in a personal computer. An RGB image was acquired at an exposure time of 65 ms, for a temporal resolution of 15 fps. The field of view of the system was 5.45 × 4.09 mm2 with 1024 × 768 pixels. Lateral resolution of the images was estimated as 5.3 μm.
Figure 7.
Schematic diagram of the experimental system and representation of the rat skull with a color photograph of the exposed rat brain. Red-green-blue (RGB); light-emitted diode (LED); heart rate (HR).
3.4. Animal Experiments
Animal care and experimental procedures were approved by the Animal Research Committee of Tokyo University of Agriculture and Technology (Approval number 22-28, 07 May 2010 and Approval number 23-67, 21 October 2011). Six adult male Wistar rats (body weight, 202 to 402 g) were anesthetized with 5.0% isoflurane and maintained with 2.0% isoflurane. The rat’s head was placed in a stereotaxic frame. A longitudinal incision of approximately 20 mm in length was made along the midline of the head. The skull bone overlying the parietal cortex was removed with a high-speed drill to form an ellipsoidal cranial window (major axis, 8.0 mm; minor axis, 6.0 mm). The cranial window was bathed with normal saline. Respiratory condition was changed by regulating the FiO2 with the mixture of 95%O2-5%CO2 gas and 95%N2-5%CO2 gas and monitored by an oxygen gas sensor. The sequential RGB images measured were used to estimate images of CHbO, CHbR, CHbT, StO2 and b according to the process described in Figure 6. Simultaneously with optical imaging for cerebral tissue, arterial oxygen saturation (SaO2) and heart rate (HR) were measured by a pulse oximeter (MOUSEOX Pulse Oximeter; Star Life Science, Oakmont, PA) as systemic physiological parameters. During experiments, the presence of respiration of the rat was monitored by observing periodical movements of the lateral region of the abdomen to check for respiratory arrest.
Apart from optical imaging for cerebral tissue, measurements of electrophysiological signals were performed with five adult male Wistar rats (body weight, 294 to 594 g) while changing FiO2. Extracellular local field potential (LFP) was recorded by a single Ag/AgCl electrode with a spherical tip (tip diameter: 1 mm). The recording electrode was placed on the cortex while taking care to avoid large blood vessels. An Ag/AgCl reference electrode (RC5; World Precision Instruments, Sarasota, FL, USA) was attached in the neck muscle. The raw LFP signal was amplified at 1 to 100 Hz using a differential amplifier (DAM50; World Precision Instruments) under the DC mode and was digitized at 5 Hz using a data logger (midi LOGGER GL 900; GRAPHTEC, Yokohama, Japan) connected to a personal computer running GL900 application software. Electrocardiograms were measured using a differential amplifier (ISO-80; World Precision Instruments). The two needle electrodes were introduced subcutaneously into the root of the anterior limbs. The signal from the amplifier was monitored by a digital storage oscilloscope (TDS1000C-EDU; Tektronix, Tokyo, Japan) connected to a personal computer running the accessory software (OpenChoice; Tektronix, Tokyo, Japan) application software.
To evaluate the magnitude of signal M induced while varying FiO2, we calculated the change in signal based on time series data. The signal under normoxia was selected as a control Mc, which was subtracted from each of the subsequent signals M in the series. Each subtracted value, which demonstrated the change in the signal, M − Mc, over time, was normalized by dividing by Mc. The change in signal is expressed as ∆M = (M − Mc)/Mc. The above calculation was applied to the time series of CHbO, CHbR, CHbT, StO2, b, SaO2 and HR.
3.5. Statistical Considerations
A region of interest (ROI) was placed in each image for the analysis of time courses in CHbO, CHbR, CHbT, StO2, and b. Data are expressed as mean and standard deviation (SD). To compare whether the mean estimated value under each experimental condition differed significantly from the aggregate mean across experimental conditions, one-way repeated-measures analysis of variance (ANOVA) with Bonferroni’s correction was performed when comparing the relative change in signal among averages over the specific time periods. Bonferroni’s correction has more power detecting significant difference when the number of comparisons is small and is used to reduce the chances of obtaining false-positive results. Values of p < 0.05/n were considered statistically significant, where n is the number of samples.
4. Conclusions
In summary, a method for imaging oxygenated hemoglobin concentration, deoxygenated hemoglobin concentration, total hemoglobin concentration, hemoglobin oxygen saturation, and the light scattering parameter of in vivo exposed brain tissues based on a single snap shot of an RGB image was demonstrated in the present study. In vivo experiments using exposed rat brain while changing the FiO2 confirmed the feasibility of the proposed method for visualizing both cortical hemodynamics and morphological changes due to loss of tissue viability in the brain. The results from this study indicate the potential of the method to evaluate pathophysiological conditions in brain tissues. The proposed method can capture both hemodynamic responses and morphological changes in brain tissue, and thus appears promising for monitoring brain function and tissue viability in neurosurgery as well as in the diagnosis of several neurological disorders, such as traumatic brain injury, seizure, ischemic stroke, and cerebral hyperperfusion syndrome. We intend to integrate the proposed method into a surgical microscope system to display brain tissue viability in real time on a monitor during neurosurgery. The proposed method has potential applicability in not only brain but also other organs such as the liver, heart, and kidney.
Acknowledgments
Part of this work was supported by a Grant-in-Aid for Scientific Research (C) from the Japanese Society for the Promotion of Science (25350520, 22500401, 15K06105) and the US-ARMY ITC-PAC Research and Development Project (FA5209-15-P-0175, FA5209-16-P-0132).
Author Contributions
Izumi Nishidate, Satoko Kawauchi, Shunichi Sato and Yasuaki Kokubo conceived and designed the experiments; Afrina Mustari, Takuya Kanie, Yasuaki Kokubo and Izumi Nishidate performed the experiments; Afrina Mustari and Takuya Kanie analyzed the data; Manabu Sato and Yasuaki Kokubo contributed reagents/materials/analysis tools; Afrina Mustari and Izumi Nishidate wrote the paper.
Conflicts of Interest
The authors declare no conflict of interest.
References
- Mathers, C.; Stevens, G.; Mahanani, W.R.; Ho, J.; Fat, D.M.; Hogan, D. WHO Methods and Data Sources for Country—Level Causes of Death 2000–2015; Global Health Estimates Technical Paper WHO/HIS/IER/GHE/2016.3; World Health Organization: Geneva, Switzerland, 2017. [Google Scholar]
- Sims, N.R.; Muyderman, H. Mitochondria, oxidative metabolism and cell death in stroke. Biochim. Biophys. Acta 2010, 1802, 80–91. [Google Scholar] [CrossRef] [PubMed]
- Bonhoeffer, T.; Grinvald, A. Brain Mapping: The Methods; Academic Press: San Diego, CA, USA, 1996. [Google Scholar]
- Tuchin, V. Tissue Optics: Light Scattering Methods and Instruments for Medical Diagnosis, 2nd ed.; SPIE Press: Bellingham, WA, USA, 2007. [Google Scholar]
- Mourant, J.R.; Freyer, J.P.; Hielscher, A.H.; Eick, A.A.; Shen, D.; Johnson, T.M. Mechanism of light scattering from biological cells relevant to noninvasive optical-tissue diagnostics. Appl. Opt. 1998, 37, 3586–3593. [Google Scholar] [CrossRef] [PubMed]
- Abookasis, D.; Lay, C.C.; Mathews, M.S.; Linskey, M.E.; Frostig, R.D.; Tromberg, B.J. Imaging cortical absorption, scattering, and hemodynamic response during ischemic stroke using specially modulated near-infrared illumination. J. Biomed. Opt. 2009, 14, 024033. [Google Scholar] [CrossRef] [PubMed]
- Wang, X.; Pogue, B.W.; Jiang, S.; Song, X.; Paulsen, K.D.; Kogel, C.; Poplack, S.P.; Wells, W.A. Approximation of Mie scattering parameters in near-infrared tomography of normal breast tissue in vivo. J. Biomed. Opt. 2005, 10, 051704. [Google Scholar] [CrossRef] [PubMed]
- Mourant, J.R.; Fuselier, T.; Boyer, J.; Johnson, T.M.; Bigio, I.J. Predictions and measurements of scattering and absorption over broad wavelength ranges in tissue phantoms. Appl. Opt. 1997, 36, 949–957. [Google Scholar] [CrossRef] [PubMed]
- Nishidate, I.; Yoshida, K.; Sato, M. Changes in optical properties of rat cerebral cortical slices during oxygen glucose deprivation. Appl. Opt. 2010, 49, 6617–6623. [Google Scholar] [CrossRef] [PubMed]
- Ishimaru, A. Wave Propagation and Scattering in Random Media; Academic Press: New York, NY, USA, 1978. [Google Scholar]
- Prahl, S.A.; van Gemert, M.J.; Welch, A.J. Determining the Optical Properties of Turbid Media by Using the Adding-Doubling Method. Appl. Opt. 1993, 32, 559–568. [Google Scholar] [CrossRef] [PubMed]
- Wang, L.-H.; Jacques, S.L.; Zheng, L.-Q. MCML-Monte Carlo modeling of photon transport in multi-layered tissues. Comput. Methods Programs Biomed. 1995, 47, 131–146. [Google Scholar] [CrossRef]
- Patterson, M.S.; Chance, B.; Wilson, B.C. Time resolved reflectance and transmittance for the noninvasive measurement of tissue optical properties. Appl. Opt. 1989, 28, 2331–2336. [Google Scholar] [CrossRef] [PubMed]
- Fishkin, J.B.; Coquoz, O.; Anderson, E.R.; Brenner, M.; Tromberg, B.J. Frequency-domain photon migration measurements of normal and malignant tissue optical properties in a human subject. Appl. Opt. 1997, 36, 10–20. [Google Scholar] [CrossRef] [PubMed]
- Farrell, T.J.; Patterson, M.S.; Wilson, B. A diffusion theory model of spatially resolved, steady-state diffuse reflectance for the noninvasive determination of tissue optical properties in vivo. Med. Phys. 1992, 19, 879–888. [Google Scholar] [CrossRef] [PubMed]
- Jacques, S.L.; Gutsche, A.; Schwartz, J.A.; Wang, L.-H.; Tittel, F.K. Medical Optical Tomography: Functional Imaging and Monitoring. In SPIE Institute Series, Society of Photo-Optical Instrumentation Engineers; SPIE: Bellingham, WA, USA, 1993; pp. 211–226. [Google Scholar]
- Wang, L.; Jacques, S.L. Use of a laser beam with an oblique angle on incidence to measure the reduced scattering coefficient of a turbid medium. Appl. Opt. 1995, 34, 2362–2366. [Google Scholar] [CrossRef] [PubMed]
- Kienle, A.; Lilge, L.; Patterson, M.S.; Hibst, R.; Steiner, R.; Wilson, B.C. Spatially resolved absolute diffuse reflectance measurements for noninvasive determination of the optical scattering and absorption coefficients of biological tissue. Appl. Opt. 1996, 35, 2304–2314. [Google Scholar] [CrossRef] [PubMed]
- Lin, S.-P.; Wang, L.-H.; Jacques, S.L.; Tittel, F.K. Measurement of tissue optical properties by the use of oblique-incidence optical fiber reflectometry. Appl. Opt. 1997, 36, 136–143. [Google Scholar] [CrossRef] [PubMed]
- Utzinger, U.; Richards-Kortum, R.R. Fiber optic probes for biomedical optical spectroscopy. J. Biomed. Opt. 2003, 8, 121–147. [Google Scholar] [CrossRef] [PubMed]
- Bargo, P.R.; Prahl, S.A.; Goodell, T.T.; Sleven, R.A.; Koval, G.; Blair, G.; Jacques, S.L. In vivo determination of optical properties of normal and tumor tissue with white light reflectance and empirical light transport model during endoscopy. J. Biomed. Opt. 2005, 10, 034018. [Google Scholar] [CrossRef] [PubMed]
- Rajaram, N.; Nguyen, T.H.; Tunnell, J.W. Lookup table-based inverse model for determining optical properties of turbid media. J. Biomed. Opt. 2008, 13, 050501. [Google Scholar] [CrossRef] [PubMed]
- Yu, B.; Lo, J.Y.; Kuech, T.F.; Palmer, G.M.; Bender, J.E.; Ramanujam, N. Cost-effective diffuse reflectance spectroscopy device for quantifying tissue absorption and scattering in vivo. J. Biomed. Opt. 2008, 13, 060505. [Google Scholar] [CrossRef] [PubMed]
- Nichols, B.S.; Rajaram, N.; Tunnel, J.W. Performance of a lookup table-based approach for measuring tissue optical properties with diffuse optical spectroscopy. J. Biomed. Opt. 2012, 17, 057001. [Google Scholar] [CrossRef] [PubMed]
- Hennessy, R.; Lim, S.L.; Markey, M.K.; Tunnel, J.W. Monte Carlo lookup table-based inverse model for extracting optical properties from tissue-simulating phantoms using diffuse reflectance spectroscopy. J. Biomed. Opt. 2013, 18, 037003. [Google Scholar] [CrossRef] [PubMed]
- Jones, P.B.; Shin, H.K.; Boas, D.A.; Hyman, B.T.; Moskowitz, M.A.; Ayata, C.; Dunn, A.K. Simultaneous multispectral reflectance imaging and laser speckle flowmetry of cerebral blood flow and oxygen metabolism in focal cerebral ischemia. J. Biomed. Opt. 2008, 13, 044007. [Google Scholar] [CrossRef] [PubMed]
- Ba, A.M.; Guiou, M.; Pouratian, N.; Muthialu, A.; Rex, D.E.; Cannestra, A.F.; Chen, J.W.Y.; Toga, A.W. Multiwavelength optical intrinsic signal imaging of cortical spreading depression. J. Neurophysiol. 2001, 88, 2726–2735. [Google Scholar] [CrossRef] [PubMed]
- Chen, S.; Feng, Z.; Li, P.; Jacques, S.L.; Zeng, S.; Luo, Q. In vivo optical reflectance imaging of spreading depression waves in rat brain with and without focal cerebral ischemia. J. Biomed. Opt. 2006, 11, 034002. [Google Scholar] [CrossRef] [PubMed]
- Yin, C.; Zhou, F.; Wang, Y.; Luo, W.; Luo, Q.; Li, P. Simultaneous detection of hemodynamics, mitochondrial metabolism and light scattering changes during cortical spreading depression in rats based on multi-spectral optical imaging. NeuroImage 2013, 76, 70–80. [Google Scholar] [CrossRef] [PubMed]
- Kawauchi, S.; Nishidate, I.; Uozumi, Y.; Nawashiro, H.; Ashida, H.; Sato, S. Diffuse light reflectance signals as potential indicators of loss of viability in brain tissue due to hypoxia: Charge-coupled-device-based imaging and fiber-based measurement. J. Biomed. Opt. 2013, 18, 015003. [Google Scholar] [CrossRef] [PubMed]
- Nishidate, I.; Ishizuka, T.; Mustari, A.; Yoshida, K.; Kawauchi, S.; Sato, S.; Sato, M. Evaluation of cerebral hemodynamics and tissue morphology of in vivo rat brain using spectral diffuse reflectance imaging. Appl. Spectrosc. 2017, 71, 866–878. [Google Scholar] [CrossRef] [PubMed]
- Arnold, T.; De Biasio, M.; Leitner, R. Hyperspectral video endoscope for intra-surgery tissue classification using auto-fluorescence and reflectance spectroscopy. In Proceedings of the European Conference on Biomedical Optics, Munich, Germany, 22–26 May 2011. [Google Scholar]
- Basiri, A.; Nabili, M.; Mathews, S.; Libin, A.; Groah, S.; Noordmans, H.J.; Ramella-Roman, J.C. Use of a multi-spectral camera in the characterization of skin wounds. Opt. Express 2010, 18, 3244–3257. [Google Scholar] [CrossRef] [PubMed]
- Yoshida, K.; Nishidate, I.; Ishizuka, T.; Kawauchi, S.; Sato, S.; Sato, M. Multispectral imaging of absorption and scattering properties of in vivo exposed rat brain using a digital red-green-blue camera. J. Biomed. Opt. 2015, 20, 051026. [Google Scholar] [CrossRef] [PubMed]
- Sato, S.; Kawauchi, S.; Okuda, W.; Nishidate, I.; Nawashiro, H.; Tsumatori, G. Real-time optical diagnosis of the rat brain exposed to a Laser-induced shock wave: Observation of spreading depolarization, vasoconstriction and hypoxemia-oligemia. PLoS ONE 2014, 9, e82891. [Google Scholar] [CrossRef] [PubMed]
- Hansen, A.J. Effect of anoxia on ion distribution in the brain. Physiol. Rev. 1985, 65, 101–148. [Google Scholar] [CrossRef] [PubMed]
- Lipton, P. Ischemic cell death in brain neuron. Physiol. Rev. 1999, 79, 1432–1568. [Google Scholar] [CrossRef] [PubMed]
- Jarvis, C.R.; Anderson, T.R.; Andrew, R.D. Anoxic depolarization mediates acute damage independent of glutamate in neocortical brain slices. Cereb. Cortex 2011, 11, 249–259. [Google Scholar] [CrossRef]
- Joshi, I.; Andrew, R.D. Imaging anoxic depolarization during ischemia-like conditions in the mouse hemi-brain slice. J. Neurophysiol. 2001, 85, 414–424. [Google Scholar] [CrossRef] [PubMed]
- Hansen, A.J.; Olsen, C.E. Brain extracellular space during spreading depression and ischemia. Acta Physiol. 1980, 108, 355–365. [Google Scholar] [CrossRef] [PubMed]
- Friebel, M.; Helfmann, J.; Netz, U.; Meinke, M. Influence of oxygen saturation on the optical scattering properties of human red blood cells in the spectral range 250 to 2000 nm. J. Biomed. Opt. 2009, 14, 034001. [Google Scholar] [CrossRef] [PubMed]
- Gould, I.G.; Tsai, P.; Klenfeld, D.; Linninger, A. The capillary bed offers the largest hemodynamic resistance to the cortical blood supply. J. Cereb. Blood Flow Metab. 2017, 37, 52–68. [Google Scholar] [CrossRef] [PubMed]
- Tabulated Molar Extinction Coefficient for Hemoglobin in Water. Available online: http://omlc.ogi.edu/spectra/hemoglobin/summary.html (accessed on 28 November 2017).
© 2018 by the authors. Licensee MDPI, Basel, Switzerland. This article is an open access article distributed under the terms and conditions of the Creative Commons Attribution (CC BY) license (http://creativecommons.org/licenses/by/4.0/).






