MicroRNA-221-5p Inhibits Porcine Epidemic Diarrhea Virus Replication by Targeting Genomic Viral RNA and Activating the NF-κB Pathway
Abstract
1. Introduction
2. Results
2.1. miR-221-5p Is Upregulated During PEDV Infection
2.2. miR-221-5p Inhibits PEDV Replication in IECs and MARC-145 Cells
2.3. miR-221-5p Suppresses PEDV Infection by Binding to the 3′ UTR of Viral Genome
2.4. miR-221-5p Increases Type I Interferon Production during PEDV Infection
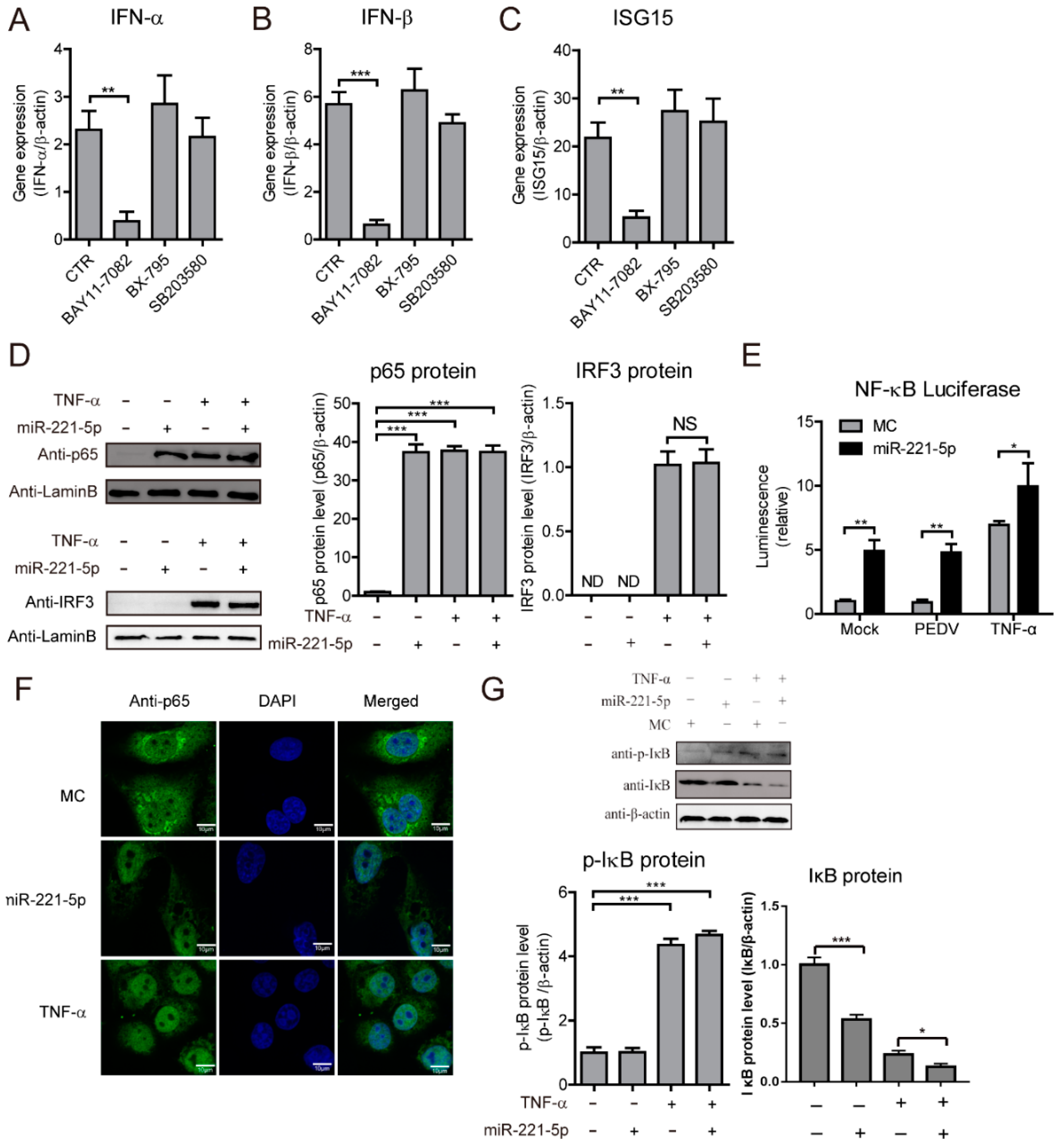
2.5. miR-221-5p Activates NF-κB Signaling by Increasing p65 Nuclear Translocation
2.6. NFKBIA and SOCS1 Are miR-221-5p Targets
2.7. NFKBIA and SOCS1 Suppress IFN-β Expression to Promote PEDV Replication
3. Discussion
4. Materials and Methods
4.1. Cells, Viruses, Reagents, and Antibodies
4.2. Plasmid Construction
4.3. Transfection of miRNA Mimics
4.4. Immunofluorescence Assays
4.5. Western Blot
4.6. qRT-PCR Analysis
4.7. Dual Luciferase-Reporter Assays
4.8. Statistical Analysis
Author Contributions
Funding
Acknowledgments
Conflicts of Interest
References
- Vlasova, A.N.; Marthaler, D.; Wang, Q.; Culhane, M.R.; Rossow, K.D.; Rovira, A.; Collins, J.; Saif, L.J. Distinct characteristics and complex evolution of PEDV strains, North America, May 2013–February 2014. Emerg. Infect. Dis. 2014, 20, 1620–1628. [Google Scholar] [CrossRef] [PubMed]
- Sun, R.-Q.; Cai, R.-J.; Chen, Y.-Q.; Liang, P.-S.; Chen, D.-K.; Song, C.-X. Outbreak of porcine epidemic diarrhea in suckling piglets, China. Emerg. Infect. Dis. 2012, 18, 161–163. [Google Scholar] [CrossRef] [PubMed]
- Egberink, H.F.; Ederveen, J.; Callebaut, P.; Horzinek, M.C. Characterization of the structural proteins of porcine epizootic diarrhea virus, strain CV777. Am. J. Vet. Res. 1988, 49, 1320–1324. [Google Scholar] [PubMed]
- Bartel, D.P. MicroRNAs: Target recognition and regulatory functions. Cell 2009, 136, 215–233. [Google Scholar] [CrossRef] [PubMed]
- Selbach, M.; Schwanhausser, B.; Thierfelder, N.; Fang, Z.; Khanin, R.; Rajewsky, N. Widespread changes in protein synthesis induced by microRNAs. Nature 2008, 455, 58–63. [Google Scholar] [CrossRef] [PubMed]
- Grimson, A.; Farh, K.K.; Johnston, W.K.; Garrett-Engele, P.; Lim, L.P.; Bartel, D.P. MicroRNA targeting specificity in mammals: Determinants beyond seed pairing. Mol. Cell 2007, 27, 91–105. [Google Scholar] [CrossRef] [PubMed]
- Filipowicz, W.; Bhattacharyya, S.N.; Sonenberg, N. Mechanisms of post-transcriptional regulation by microRNAs: Are the answers in sight? Nat. Rev. Genet. 2008, 9, 102–114. [Google Scholar] [CrossRef] [PubMed]
- Guo, X.K.; Zhang, Q.; Gao, L.; Li, N.; Chen, X.X.; Feng, W.H. Increasing Expression of MicroRNA 181 Inhibits Porcine Reproductive and Respiratory Syndrome Virus Replication and Has Implications for Controlling Virus Infection. J. Virol. 2013, 87, 1159–1171. [Google Scholar] [CrossRef] [PubMed]
- Zheng, Z.; Ke, X.; Wang, M.; He, S.; Li, Q.; Zheng, C.; Zhang, Z.; Liu, Y.; Wang, H. Human microRNA hsa-miR-296-5p suppresses enterovirus 71 replication by targeting the viral genome. J. Virol. 2013, 87, 5645–5656. [Google Scholar] [CrossRef] [PubMed]
- Taganov, K.D.; Boldin, M.P.; Chang, K.J.; Baltimore, D. NF-kappaB-dependent induction of microRNA miR-146, an inhibitor targeted to signaling proteins of innate immune responses. Proc. Natl. Acad. Sci. USA 2006, 103, 12481–12486. [Google Scholar] [CrossRef] [PubMed]
- Iliopoulos, D.; Jaeger, S.A.; Hirsch, H.A.; Bulyk, M.L.; Struhl, K. STAT3 activation of miR-21 and miR-181b-1 via PTEN and CYLD are part of the epigenetic switch linking inflammation to cancer. Mol. Cell 2010, 39, 493–506. [Google Scholar] [CrossRef] [PubMed]
- Gui, S.; Chen, X.; Zhang, M.; Zhao, F.; Wan, Y.; Wang, L.; Xu, G.; Zhou, L.; Yue, X.; Zhu, Y.; et al. Mir-302c mediates influenza A virus-induced IFNbeta expression by targeting NF-kappaB inducing kinase. FEBS Lett. 2015, 589, 4112–4118. [Google Scholar] [CrossRef] [PubMed]
- Xing, Y.; Chen, J.; Tu, J.; Zhang, B.; Chen, X.; Shi, H.; Baker, S.C.; Feng, L.; Chen, Z. The papain-like protease of porcine epidemic diarrhea virus negatively regulates type I interferon pathway by acting as a viral deubiquitinase. J. Gen. Virol. 2013, 94, 1554–1567. [Google Scholar] [CrossRef] [PubMed]
- Zhang, Q.; Ma, J.; Yoo, D. Inhibition of NF-kappaB activity by the porcine epidemic diarrhea virus nonstructural protein 1 for innate immune evasion. Virology 2017, 510, 111–126. [Google Scholar] [CrossRef] [PubMed]
- Kawai, T.; Akira, S. Toll-like receptors and their crosstalk with other innate receptors in infection and immunity. Immunity 2011, 34, 637–650. [Google Scholar] [CrossRef] [PubMed]
- Yoshikawa, H.; Matsubara, K.; Qian, G.S.; Jackson, P.; Groopman, J.D.; Manning, J.E.; Harris, C.C.; Herman, J.G. SOCS-1, a negative regulator of the JAK/STAT pathway, is silenced by methylation in human hepatocellular carcinoma and shows growth-suppression activity. Nat. Genet. 2001, 28, 29–35. [Google Scholar] [CrossRef] [PubMed]
- Strebovsky, J.; Walker, P.; Lang, R.; Dalpke, A.H. Suppressor of cytokine signaling 1 (SOCS1) limits NFkappaB signaling by decreasing p65 stability within the cell nucleus. FASEB J. 2011, 25, 863–874. [Google Scholar] [CrossRef] [PubMed]
- Huang, H.Y.; Chien, C.H.; Jen, K.H.; Huang, H.D. RegRNA: An integrated web server for identifying regulatory RNA motifs and elements. Nucleic Acids Res. 2006, 34, W429–W434. [Google Scholar] [CrossRef] [PubMed]
- Hsu, P.W.; Lin, L.Z.; Hsu, S.D.; Hsu, J.B.; Huang, H.D. ViTa: Prediction of host microRNAs targets on viruses. Nucleic Acids Res. 2007, 35, D381–D385. [Google Scholar] [CrossRef] [PubMed]
- Xu, G.; Yang, F.; Ding, C.L.; Wang, J.; Zhao, P.; Wang, W.; Ren, H. MiR-221 accentuates IFNs anti-HCV effect by downregulating SOCS1 and SOCS3. Virology 2014, 462–463, 343–350. [Google Scholar] [CrossRef] [PubMed]
- Wang, J.; Hu, G.; Gao, W.; Xu, L.; Ning, P.; Zhang, Y. Immortalized porcine intestinal epithelial cell cultures susceptible to porcine rotavirus infection. J. Virol. Methods 2014, 202, 87–94. [Google Scholar] [CrossRef] [PubMed]
- Saxena, T.; Tandon, B.; Sharma, S.; Chameettachal, S.; Ray, P.; Ray, A.R.; Kulshreshtha, R. Combined miRNA and mRNA signature identifies key molecular players and pathways involved in chikungunya virus infection in human cells. PLoS ONE 2013, 8, e79886. [Google Scholar] [CrossRef] [PubMed]
- Li, Z.; Cui, X.; Li, F.; Li, P.; Ni, M.; Wang, S.; Bo, X. Exploring the role of human miRNAs in virus-host interactions using systematic overlap analysis. Bioinformatics 2013, 29, 2375–2379. [Google Scholar] [CrossRef] [PubMed]
- Sedano, C.D.; Sarnow, P. Hepatitis C virus subverts liver-specific miR-122 to protect the viral genome from exoribonuclease Xrn2. Cell Host Microbe 2014, 16, 257–264. [Google Scholar] [CrossRef] [PubMed]
- Ahluwalia, J.K.; Khan, S.Z.; Soni, K.; Rawat, P.; Gupta, A.; Hariharan, M.; Scaria, V.; Lalwani, M.; Pillai, B.; Mitra, D.; et al. Human cellular microRNA hsa-miR-29a interferes with viral nef protein expression and HIV-1 replication. Retrovirology 2008, 5, 117. [Google Scholar] [CrossRef] [PubMed]
- Trobaugh, D.W.; Gardner, C.L.; Sun, C.; Haddow, A.D.; Wang, E.; Chapnik, E.; Mildner, A.; Weaver, S.C.; Ryman, K.D.; Klimstra, W.B. RNA viruses can hijack vertebrate microRNAs to suppress innate immunity. Nature 2014, 506, 245–248. [Google Scholar] [CrossRef] [PubMed]
- Yang, D.Q.; Ge, F.F.; Ju, H.B.; Wang, J.; Liu, J.; Ning, K.; Liu, P.H.; Zhou, J.P.; Sun, Q.Y. Whole-genome analysis of porcine epidemic diarrhea virus (PEDV) from eastern China. Arch. Virol. 2014, 159, 2777–2785. [Google Scholar] [CrossRef] [PubMed]
- Zhao, D.; Zhuang, N.; Ding, Y.; Kang, Y.; Shi, L. MiR-221 activates the NF-kappaB pathway by targeting A20. Biochem. Biophys. Res. Commun. 2016, 472, 11–18. [Google Scholar] [CrossRef] [PubMed]
- Liu, Z.; Wang, C.; Jiao, X.; Zhao, S.; Liu, X.; Wang, Y.; Zhang, J. miR-221 promotes growth and invasion of hepatocellular carcinoma cells by constitutive activation of NFkappaB. Am. J. Transl. Res. 2016, 8, 4764–4777. [Google Scholar] [PubMed]
- Lecellier, C.H.; Dunoyer, P.; Arar, K.; Lehmann-Che, J.; Eyquem, S.; Himber, C.; Saib, A.; Voinnet, O. A cellular microRNA mediates antiviral defense in human cells. Science 2005, 308, 557–560. [Google Scholar] [CrossRef] [PubMed]
- Sullivan, C.S.; Ganem, D. MicroRNAs and viral infection. Mol. Cell 2005, 20, 3–7. [Google Scholar] [CrossRef] [PubMed]
- Huang, J.; Lang, Q.; Li, X.; Xu, Z.; Zhu, L.; Zhou, Y. MicroRNA Expression Profiles of Porcine Kidney 15 Cell Line Infected with Porcine Epidemic Diahorrea Virus. Bing Du Xue Bao = Chin. J. Virol. 2016, 32, 465–471. [Google Scholar]
- Zhang, Q.; Shi, K.; Yoo, D. Suppression of type I interferon production by porcine epidemic diarrhea virus and degradation of CREB-binding protein by nsp1. Virology 2016, 489, 252–268. [Google Scholar] [CrossRef] [PubMed]
- Du, H.; Cui, S.; Li, Y.; Yang, G.; Wang, P.; Fikrig, E.; You, F. MiR-221 negatively regulates innate anti-viral response. PLoS ONE 2018, 13, e0200385. [Google Scholar] [CrossRef] [PubMed]
- Ingle, H.; Kumar, S.; Raut, A.A.; Mishra, A.; Kulkarni, D.D.; Kameyama, T.; Takaoka, A.; Akira, S.; Kumar, H. The microRNA miR-485 targets host and influenza virus transcripts to regulate antiviral immunity and restrict viral replication. Sci. Signal. 2015, 8, ra126. [Google Scholar] [CrossRef] [PubMed]
- Zhang, Q.; Guo, X.K.; Gao, L.; Huang, C.; Li, N.; Jia, X.; Liu, W.; Feng, W.H. MicroRNA-23 inhibits PRRSV replication by directly targeting PRRSV RNA and possibly by upregulating type I interferons. Virology 2014, 450–451, 182–195. [Google Scholar] [CrossRef] [PubMed]
- Pedersen, I.M.; Cheng, G.; Wieland, S.; Volinia, S.; Croce, C.M.; Chisari, F.V.; David, M. Interferon modulation of cellular microRNAs as an antiviral mechanism. Nature 2007, 449, 919–922. [Google Scholar] [CrossRef] [PubMed]
- Henke, J.I.; Goergen, D.; Zheng, J.; Song, Y.; Schuttler, C.G.; Fehr, C.; Junemann, C.; Niepmann, M. microRNA-122 stimulates translation of hepatitis C virus RNA. EMBO J. 2008, 27, 3300–3310. [Google Scholar] [CrossRef] [PubMed]
- Iwasaki, A.; Pillai, P.S. Innate immunity to influenza virus infection. Nat. Rev. Immunol. 2014, 14, 315–328. [Google Scholar] [CrossRef] [PubMed]
- Loving, C.L.; Osorio, F.A.; Murtaugh, M.P.; Zuckermann, F.A. Innate and adaptive immunity against porcine reproductive and respiratory syndrome virus. Vet. Immunol. Immunopathol. 2015, 167, 1–14. [Google Scholar] [CrossRef] [PubMed]
- Heim, M.H.; Thimme, R. Innate and adaptive immune responses in HCV infections. J. Hepatol. 2014, 61, S14–S25. [Google Scholar] [CrossRef] [PubMed]
- Kawai, T.; Akira, S. Innate immune recognition of viral infection. Nat. Immunol. 2006, 7, 131–137. [Google Scholar] [CrossRef] [PubMed]
- Witwer, K.W.; Sisk, J.M.; Gama, L.; Clements, J.E. MicroRNA regulation of IFN-beta protein expression: Rapid and sensitive modulation of the innate immune response. J. Immunol. 2010, 184, 2369–2376. [Google Scholar] [CrossRef] [PubMed]
- Liu, S.; Sun, X.; Wang, M.; Hou, Y.; Zhan, Y.; Jiang, Y.; Liu, Z.; Cao, X.; Chen, P.; Liu, Z.; et al. A microRNA 221- and 222-mediated feedback loop maintains constitutive activation of NFkappaB and STAT3 in colorectal cancer cells. Gastroenterology 2014, 147, 847.e11–859.e11. [Google Scholar] [CrossRef] [PubMed]
- Cao, L.; Ge, X.; Gao, Y.; Ren, Y.; Ren, X.; Li, G. Porcine epidemic diarrhea virus infection induces NF-κB activation through the TLR2, TLR3 and TLR9 pathways in porcine intestinal epithelial cells. J. Gen. Virol. 2015, 96, 1757–1767. [Google Scholar] [CrossRef] [PubMed]
- Wang, D.; Fang, L.; Shi, Y.; Zhang, H.; Gao, L.; Peng, G.; Chen, H.; Li, K.; Xiao, S. Porcine epidemic diarrhea virus 3C-like protease regulates its interferon antagonism by cleaving NEMO. J. Virol. 2016, 90, 2090–2101. [Google Scholar] [CrossRef] [PubMed]
- Wang, J.; Hu, G.; Lin, Z.; He, L.; Xu, L.; Zhang, Y. Characteristic and functional analysis of a newly established porcine small intestinal epithelial cell line. PLoS ONE 2014, 9, e110916. [Google Scholar] [CrossRef] [PubMed]
- Pan, X.; Kong, N.; Shan, T.; Zheng, H.; Tong, W.; Yang, S.; Li, G.; Zhou, E.; Tong, G. Monoclonal antibody to N protein of porcine epidemic diarrhea virus. Monoclon. Antibodies Immunodiagn. Immunother. 2015, 34, 51–54. [Google Scholar] [CrossRef] [PubMed]
- Heckman, K.L.; Pease, L.R. Gene splicing and mutagenesis by PCR-driven overlap extension. Nat. Protoc. 2007, 2, 924–932. [Google Scholar] [CrossRef] [PubMed]








| miRNA | PEDV Strains | Score | Energy (kcal/mol) | Strand | miRNA Length (bp) | Gene Length (bp) | Target Start |
|---|---|---|---|---|---|---|---|
| ssc-miR-221-5p | AH-2012(KC210145.1) | 151 | −21.53 | 4497 | 26 | 28,039 | 27,953 |
| ssc-miR-221-5p | CHFJZZ-2012(KC140102.1) | 151 | −21.53 | 4500 | 26 | 28,038 | 27,952 |
| ssc-miR-221-5p | CH-GDGZ-2012(KF384500.1) | 151 | −21.53 | 4501 | 26 | 28,035 | 27,949 |
| ssc-miR-221-5p | CH-GDZHDM-1401(KX016034.1) | 151 | −21.53 | 4488 | 26 | 27,993 | 27,927 |
| ssc-miR-221-5p | CH-GX-2015-750A(KY793536.1) | 151 | −21.53 | 4502 | 26 | 28,038 | 27,952 |
| ssc-miR-221-5p | CH-HNAY-2015(KR809885.1) | 151 | −21.53 | 4503 | 26 | 28,038 | 27,952 |
| ssc-miR-221-5p | CH-HNQX-3-14(KR095279.1) | 151 | −21.53 | 4522 | 26 | 27,997 | 27,911 |
| ssc-miR-221-5p | CH-HNYF-14(KP890336.1) | 151 | −21.53 | 4504 | 26 | 27,996 | 27,910 |
| ssc-miR-221-5p | CH-HNZZ47-2016(KX981440.1) | 151 | −21.53 | 4505 | 26 | 28,124 | 27,937 |
| ssc-miR-221-5p | CH_hubei_2016(KY928065.1) | 151 | −21.53 | 4499 | 26 | 28,063 | 27,948 |
| ssc-miR-221-5p | CH-JLDH-2016(MF346935.1) | 151 | −21.53 | 4485 | 26 | 28,035 | 27,949 |
| ssc-miR-221-5p | CH-JX-1-2013(KF760557.2) | 151 | −21.53 | 4506 | 26 | 28,052 | 27,952 |
| ssc-miR-221-5p | CH-SCCD-2014(KU975389.1) | 151 | −21.53 | 4507 | 26 | 28,044 | 27,952 |
| ssc-miR-221-5p | CH-SD01(KU380331.1) | 151 | −21.53 | 4508 | 26 | 28,035 | 27,949 |
| ssc-miR-221-5p | CH-SXYL-2016(MF462814.1) | 151 | −21.53 | 4486 | 26 | 28,076 | 27,956 |
| ssc-miR-221-5p | CH-YNKM-8-2013(KF761675.1) | 151 | −21.53 | 4519 | 26 | 28,038 | 27,952 |
| ssc-miR-221-5p | CH-ZJCX-1-2012(KF840537.1) | 151 | −21.53 | 4520 | 26 | 27,992 | 27,921 |
| ssc-miR-221-5p | CH-ZMDZY-11(KC196276.1) | 151 | −21.53 | 4521 | 26 | 28,038 | 27,952 |
| ssc-miR-221-5p | CV777(AF353511.1) | 151 | −21.53 | 4496 | 26 | 28,033 | 27,947 |
| ssc-miR-221-5p | DR13(JQ023162.1) | 151 | −21.53 | 4510 | 26 | 27,931 | 27,846 |
| ssc-miR-221-5p | GD-1(JX647847.1) | 151 | −21.53 | 4511 | 26 | 28,047 | 27,949 |
| ssc-miR-221-5p | GD-B(JX088695.1) | 151 | −21.53 | 4512 | 26 | 28,038 | 27,952 |
| ssc-miR-221-5p | HBTS2017(MH581489) | 151 | −21.53 | 4489 | 26 | 28,066 | 27,949 |
| ssc-miR-221-5p | JS-HZ2012(KC210147.1) | 151 | −21.53 | 4513 | 26 | 28,037 | 27,951 |
| ssc-miR-221-5p | OH1414(KJ408801.1) | 151 | −21.53 | 4495 | 26 | 28,038 | 27,952 |
| ssc-miR-221-5p | ON-018(KM189367.2) | 151 | −21.53 | 4494 | 26 | 28,061 | 27,952 |
| ssc-miR-221-5p | PC177(KR078300.1) | 151 | −21.53 | 4493 | 26 | 28,028 | 27,941 |
| ssc-miR-221-5p | PEDV-SX-2017(KY420075.1) | 151 | −21.53 | 4490 | 26 | 27,967 | 27,881 |
| ssc-miR-221-5p | PEDV-SX(KY420075.1) | 151 | −21.53 | 4487 | 26 | 27,967 | 27,881 |
| ssc-miR-221-5p | YC2014(KU252649.1) | 151 | −21.53 | 4518 | 26 | 28,077 | 27,973 |
| ssc-miR-221-5p | ZL29(KU847996.1) | 151 | −21.53 | 4492 | 26 | 27,989 | 27,908 |
| Genes | Forward Primer (5′–3′) * | Reverse Primer (5′–3′) * | Ref. | Use |
|---|---|---|---|---|
| miR-221-5p-F | GACCTGGCATACAATGTAGATTTCTGT | RT-qPCR detection of miR-221-5p | ||
| U6 | CTCGCTTCGGCAGCACA | AACGCTTCACGAATTTGCGT | RT-qPCR detection of U6 | |
| miR-221-5p mimics | ACCUGGCAUACAAUGUAGAUUUCUGU | ACAGAAAUCUACAUUGUAUGCCAGGU | Overexpression of miR-221-5p | |
| miR-221-5p inhibitor | ACAGAAAUCUACAUUGUAUGCCAGGU | Silencing of miR-221-5p | ||
| PEDV viral gRNA | AGTACGGGGCTCTAGTGCAG | GCTTATCCAAATTCTTCAGGCG | [20] | RT-qPCR detection of PEDV viral gRNA |
| β-actin | ATCGTGCGTGACATTAAG | ATTGCCAATGGTGATGAC | [34] | RT-qPCR detection of β-actin |
| IFN-α | CTGCTGCCTGGAATGAGAGCC | CTGCTGCCTGGAATGAGAGCC | [34] | RT-qPCR detection of IFN-α |
| ISG15 | CACCGTGTTCATGAATCTGC | CTTTATTTCCGGCCCTTGAT | [34] | RT-qPCR detection of ISG15 |
| IFN-β | GATTTATCTAGCACTGGCTGG | CTTCAGGTAATGCAGAATCC | [34] | RT-qPCR detection of IFN-β |
| MX1 | TCAAGACACTCATCAGGAAG | CACCACATCCACAACCTT | [34] | RT-qPCR detection of MX1 |
| pmirGLO-NFκBIA | GCCGAGCTCGGACCACATTTTATATTTATTG | GCCTCTAGACAGAAGGGTAACACAAAC | To generate pmirGLO-NFκBIA | |
| pmirGLO-PDLIM2 | GCCGAGCTCGAGTCTCACCCTCACCTTG | GCCTCTAGATCTCCTTCCCACTTC | To generate pmirGLO-PDLIM2 | |
| pmirGLO-NKIRAS1 | GCCGAGCTCCACTTTGGGGTAGTAAGCTA | GCCCTCGAGTAGAGCCCAGTATTTTG | To generate pmirGLO-NKIRAS1 | |
| pmirGLO-NSFL1C | GCCGAGCTCGCTACATGCACACAGTG | GCCTCTAGAGGAGGTGAGCAGTCTG | To generate pmirGLO-NSFL1C | |
| pmirGLO-SOCS1 | CGGGAGCTCACCTCTTGAGGGGGTTC | GCCTCTAGAAGGATTCTGCACAGCAG | To generate pmirGLO-SOCS1 | |
| pmirGLO-3′ UTR | CGGTCTAGAGCTATGGCTTTGCCCTCTAA | CGGGAGCTCCAACACCGTCAGGTCTTCAGT | To generate pmirGLO-3′ UTR |
© 2018 by the authors. Licensee MDPI, Basel, Switzerland. This article is an open access article distributed under the terms and conditions of the Creative Commons Attribution (CC BY) license (http://creativecommons.org/licenses/by/4.0/).
Share and Cite
Zheng, H.; Xu, L.; Liu, Y.; Li, C.; Zhang, L.; Wang, T.; Zhao, D.; Xu, X.; Zhang, Y. MicroRNA-221-5p Inhibits Porcine Epidemic Diarrhea Virus Replication by Targeting Genomic Viral RNA and Activating the NF-κB Pathway. Int. J. Mol. Sci. 2018, 19, 3381. https://doi.org/10.3390/ijms19113381
Zheng H, Xu L, Liu Y, Li C, Zhang L, Wang T, Zhao D, Xu X, Zhang Y. MicroRNA-221-5p Inhibits Porcine Epidemic Diarrhea Virus Replication by Targeting Genomic Viral RNA and Activating the NF-κB Pathway. International Journal of Molecular Sciences. 2018; 19(11):3381. https://doi.org/10.3390/ijms19113381
Chicago/Turabian StyleZheng, Hongqing, Lei Xu, Yuzhong Liu, Cheng Li, Liang Zhang, Tao Wang, Di Zhao, Xingang Xu, and Yanming Zhang. 2018. "MicroRNA-221-5p Inhibits Porcine Epidemic Diarrhea Virus Replication by Targeting Genomic Viral RNA and Activating the NF-κB Pathway" International Journal of Molecular Sciences 19, no. 11: 3381. https://doi.org/10.3390/ijms19113381
APA StyleZheng, H., Xu, L., Liu, Y., Li, C., Zhang, L., Wang, T., Zhao, D., Xu, X., & Zhang, Y. (2018). MicroRNA-221-5p Inhibits Porcine Epidemic Diarrhea Virus Replication by Targeting Genomic Viral RNA and Activating the NF-κB Pathway. International Journal of Molecular Sciences, 19(11), 3381. https://doi.org/10.3390/ijms19113381
