A Case of AML Characterized by a Novel t(4;15)(q31;q22) Translocation That Confers a Growth-Stimulatory Response to Retinoid-Based Therapy
Abstract
:1. Introduction
2. Results
2.1. Clinical Presentation
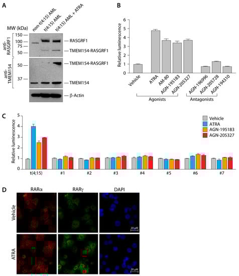
2.2. Molecular and Functional Characterization of the t(4;15) Fusion Gene
3. Discussion
4. Materials and Methods
4.1. Patient Samples
4.2. DNA/RNA Isolation
4.3. RNA-Seq for Breakpoint Identification
4.4. Accession Numbers
4.5. RT-PCR
4.6. Western Blot
4.7. Cell Proliferation
4.8. Immunofluorescence
5. Conclusions
Acknowledgments
Author Contributions
Conflicts of Interest
References
- Siegel, R.L.; Miller, K.D.; Jemal, A. Cancer statistics, 2016. CA Cancer J. Clin. 2016, 66, 7–30. [Google Scholar] [CrossRef] [PubMed]
- American Cancer Society. Cancer Facts & Figures; American Cancer Society: Atlanta, GA, USA, 2017. [Google Scholar]
- Coombs, C.C.; Tavakkoli, M.; Tallman, M.S. Acute promyelocytic leukemia: Where did we start, where are we now, and the future. Blood Cancer J. 2015, 5, e304. [Google Scholar] [CrossRef] [PubMed]
- Forghieri, F.; Bigliardi, S.; Quadrelli, C.; Morselli, M.; Potenza, L.; Paolini, A.; Colaci, E.; Barozzi, P.; Zucchini, P.; Riva, G.; et al. All-trans retinoic acid (ATRA) in non-promyelocytic acute myeloid leukemia (AML): Results of combination of ATRA with low-dose Ara-C in three elderly patients with NPM1-mutated AML unfit for intensive chemotherapy and review of the literature. Clin. Case Rep. 2016, 4, 1138–1146. [Google Scholar] [CrossRef] [PubMed]
- Glasow, A.; Barrett, A.; Petrie, K.; Gupta, R.; Boix-Chornet, M.; Zhou, D.C.; Grimwade, D.; Gallagher, R.; von Lindern, M.; Waxman, S.; et al. DNA methylation-independent loss of RARA gene expression in acute myeloid leukemia. Blood 2008, 111, 2374–2377. [Google Scholar] [CrossRef] [PubMed]
- Schenk, T.; Chen, W.C.; Gollner, S.; Howell, L.; Jin, L.; Hebestreit, K.; Klein, H.U.; Popescu, A.C.; Burnett, A.; Mills, K.; et al. Inhibition of the LSD1 (KDM1A) demethylase reactivates the all-trans-retinoic acid differentiation pathway in acute myeloid leukemia. Nat. Med. 2012, 18, 605–611. [Google Scholar] [CrossRef] [PubMed]
- Cancer Genome Atlas Research Network; Ley, T.J.; Miller, C.; Ding, L.; Raphael, B.J.; Mungall, A.J.; Robertson, A.; Hoadley, K.; Triche, T.J., Jr.; Laird, P.W.; et al. Genomic and epigenomic landscapes of adult de novo acute myeloid leukemia. N. Engl. J. Med. 2013, 368, 2059–2074. [Google Scholar]
- Klco, J.M.; Miller, C.A.; Griffith, M.; Petti, A.; Spencer, D.H.; Ketkar-Kulkarni, S.; Wartman, L.D.; Christopher, M.; Lamprecht, T.L.; Helton, N.M.; et al. Association between mutation clearance after induction therapy and outcomes in acute myeloid leukemia. Jama 2015, 314, 811–822. [Google Scholar] [CrossRef] [PubMed]
- Petrie, K.; Zelent, A.; Waxman, S. Differentiation therapy of acute myeloid leukemia: Past, present and future. Curr. Opin. Hematol. 2009, 16, 84–91. [Google Scholar] [CrossRef] [PubMed]
- Simandi, Z.; Balint, B.L.; Poliska, S.; Ruhl, R.; Nagy, L. Activation of retinoic acid receptor signaling coordinates lineage commitment of spontaneously differentiating mouse embryonic stem cells in embryoid bodies. FEBS Lett. 2010, 584, 3123–3130. [Google Scholar] [CrossRef] [PubMed]
- Bacher, U.; Haferlach, T.; Schoch, C.; Kern, W.; Schnittger, S. Implications of NRAS mutations in AML: A study of 2502 patients. Blood 2006, 107, 3847–3853. [Google Scholar] [CrossRef] [PubMed]
- Scholl, C.; Gilliland, D.G.; Frohling, S. Deregulation of signaling pathways in acute myeloid leukemia. Semin. Oncol. 2008, 35, 336–345. [Google Scholar] [CrossRef] [PubMed]
- Fernandez-Medarde, A.; Santos, E. The RasGrf family of mammalian guanine nucleotide exchange factors. Biochim. Biophys. Acta 2011, 1815, 170–188. [Google Scholar] [CrossRef] [PubMed]
- Lenzen, C.; Cool, R.H.; Prinz, H.; Kuhlmann, J.; Wittinghofer, A. Kinetic analysis by fluorescence of the interaction between Ras and the catalytic domain of the guanine nucleotide exchange factor Cdc25Mm. Biochemistry 1998, 37, 7420–7430. [Google Scholar] [CrossRef] [PubMed]
- Shibata, H.; Yoda, Y.; Kato, R.; Ueda, T.; Kamiya, M.; Hiraiwa, N.; Yoshiki, A.; Plass, C.; Pearsall, R.S.; Held, W.A.; et al. A methylation imprint mark in the mouse imprinted gene Grf1/Cdc25Mm locus shares a common feature with the U2afbp-rs gene: An association with a short tandem repeat and a hypermethylated region. Genomics 1998, 49, 30–37. [Google Scholar] [CrossRef] [PubMed]
- Gores, G.J.; Kaufmann, S.H. Selectively targeting Mcl-1 for the treatment of acute myelogenous leukemia and solid tumors. Genes Dev. 2012, 26, 305–311. [Google Scholar] [CrossRef] [PubMed]
- Takeishi, S.; Nakayama, K.I. Role of Fbxw7 in the maintenance of normal stem cells and cancer-initiating cells. Br. J. Cancer 2014, 111, 1054–1059. [Google Scholar] [CrossRef] [PubMed]
- Dobin, A.; Davis, C.A.; Schlesinger, F.; Drenkow, J.; Zaleski, C.; Jha, S.; Batut, P.; Chaisson, M.; Gingeras, T.R. STAR: Ultrafast universal RNA-seq aligner. Bioinformatics 2013, 29, 15–21. [Google Scholar] [CrossRef] [PubMed]
- Chen, X.; Schulz-Trieglaff, O.; Shaw, R.; Barnes, B.; Schlesinger, F.; Kallberg, M.; Cox, A.J.; Kruglyak, S.; Saunders, C.T. Manta: Rapid detection of structural variants and indels for germline and cancer sequencing applications. Bioinformatics 2016, 32, 1220–1222. [Google Scholar] [CrossRef] [PubMed]


© 2017 by the authors. Licensee MDPI, Basel, Switzerland. This article is an open access article distributed under the terms and conditions of the Creative Commons Attribution (CC BY) license (http://creativecommons.org/licenses/by/4.0/).
Share and Cite
Watts, J.M.; Perez, A.; Pereira, L.; Fan, Y.-S.; Brown, G.; Vega, F.; Petrie, K.; Swords, R.T.; Zelent, A. A Case of AML Characterized by a Novel t(4;15)(q31;q22) Translocation That Confers a Growth-Stimulatory Response to Retinoid-Based Therapy. Int. J. Mol. Sci. 2017, 18, 1492. https://doi.org/10.3390/ijms18071492
Watts JM, Perez A, Pereira L, Fan Y-S, Brown G, Vega F, Petrie K, Swords RT, Zelent A. A Case of AML Characterized by a Novel t(4;15)(q31;q22) Translocation That Confers a Growth-Stimulatory Response to Retinoid-Based Therapy. International Journal of Molecular Sciences. 2017; 18(7):1492. https://doi.org/10.3390/ijms18071492
Chicago/Turabian StyleWatts, Justin M., Aymee Perez, Lutecia Pereira, Yao-Shan Fan, Geoffrey Brown, Francisco Vega, Kevin Petrie, Ronan T. Swords, and Arthur Zelent. 2017. "A Case of AML Characterized by a Novel t(4;15)(q31;q22) Translocation That Confers a Growth-Stimulatory Response to Retinoid-Based Therapy" International Journal of Molecular Sciences 18, no. 7: 1492. https://doi.org/10.3390/ijms18071492
APA StyleWatts, J. M., Perez, A., Pereira, L., Fan, Y.-S., Brown, G., Vega, F., Petrie, K., Swords, R. T., & Zelent, A. (2017). A Case of AML Characterized by a Novel t(4;15)(q31;q22) Translocation That Confers a Growth-Stimulatory Response to Retinoid-Based Therapy. International Journal of Molecular Sciences, 18(7), 1492. https://doi.org/10.3390/ijms18071492
