ArtinM Mediates Murine T Cell Activation and Induces Cell Death in Jurkat Human Leukemic T Cells
Abstract
1. Introduction
2. Results
2.1. ArtinM Induces the Activation of Murine CD4+ and CD8+ T Cells
2.2. CD4+ and CD8+ T Cells Activation Marker Expression Is Induced by ArtinM
2.3. CD4+ and CD8+ T Cells Show a Marked Proinflammatory Profile after ArtinM Stimulation
2.4. Functional Relevance of CD3 as a Glycotarget of ArtinM on CD4+ and CD8+ T Cells
2.5. The Interaction of ArtinM with Jurkat T Cells Results in IL-2 Production
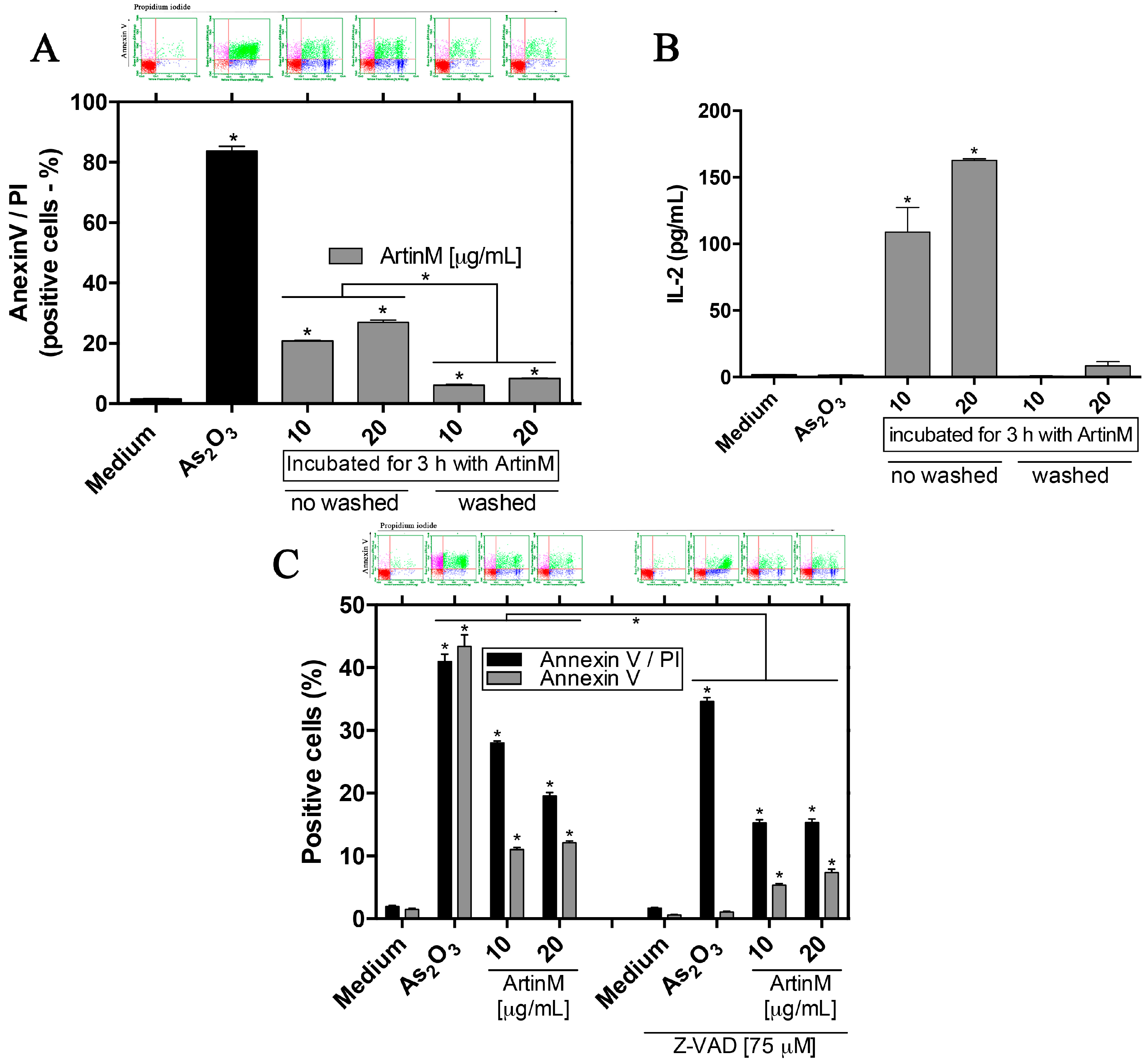
2.6. ArtinM Induces the Apoptosis of Jurkat T Cells
2.7. ArtinM-Induced Apoptosis of Jurkat T Cells Is Mediated by Caspases
2.8. Inhibitors of PKC, JNK, p38 MAPK, and ERK Do Not Block the ArtinM-Induced Apoptosis of Jurkat T Cells
3. Discussion
4. Materials and Methods
4.1. Ethics Statement
4.2. Animals
4.3. Lectins
4.4. Cell Suspensions
4.5. ArtinM Binding on T Cell Surface
4.6. Cytokines Measurement and 3-(4,5-Dimethylthiazol-2-yl)-2,5-Diphenyltetrazolium Bromide (MTT) Assay
4.7. Cell Proliferation Assay
4.8. Flow Cytometry Analysis
4.9. Quantitative Reverse Transcription Polymerase Chain Reaction for the Detection of Tbet and Gata3 Transcripts in CD4+ T Cells
4.10. Assays for Functional and Binding Competition between Anti-CD3 Antibody and ArtinM
4.11. Population Doubling Level (PDL) Assay
4.12. Caspase Inhibition
4.13. Treatment of Jurkat T Cells with Inhibitors of Cell Signaling Molecules
4.14. Statistical Analysis
Supplementary Materials
Acknowledgments
Author Contributions
Conflicts of Interest
References
- Van Kooyk, Y.; Kalay, H.; Garcia-Vallejo, J.J. Analytical tools for the study of cellular glycosylation in the immune system. Front. Immunol. 2013, 4, 451. [Google Scholar] [CrossRef] [PubMed]
- Van Kooyk, Y.; Rabinovich, G.A. Protein-glycan interactions in the control of innate and adaptive immune responses. Nat. Immunol. 2008, 9, 593–601. [Google Scholar] [CrossRef] [PubMed]
- Peaper, D.R.; Cresswell, P. Regulation of MHC class I assembly and peptide binding. Annu. Rev. Cell Dev. Biol. 2008, 24, 343–368. [Google Scholar] [CrossRef] [PubMed]
- Sperandio, M.; Gleissner, C.A.; Ley, K. Glycosylation in immune cell trafficking. Immunol. Rev. 2009, 230, 97–113. [Google Scholar] [CrossRef] [PubMed]
- Crocker, P.R.; Paulson, J.C.; Varki, A. Siglecs and their roles in the immune system. Nat. Rev. Immunol. 2007, 7, 255–266. [Google Scholar] [CrossRef] [PubMed]
- Arnold, J.N.; Wormald, M.R.; Sim, R.B.; Rudd, P.M.; Dwek, R.A. The impact of glycosylation on the biological function and structure of human immunoglobulins. Annu. Rev. Immunol. 2007, 25, 21–50. [Google Scholar] [CrossRef] [PubMed]
- Osorio, F.; Reis e Sousa, C. Myeloid c-type lectin receptors in pathogen recognition and host defense. Immunity 2011, 34, 651–664. [Google Scholar] [CrossRef] [PubMed]
- Rudd, P.M.; Elliott, T.; Cresswell, P.; Wilson, I.A.; Dwek, R.A. Glycosylation and the immune system. Science 2001, 291, 2370–2376. [Google Scholar] [CrossRef] [PubMed]
- Peumans, W.J.; Van Damme, E.J. Lectins as plant defense proteins. Plant Physiol. 1995, 109, 347–352. [Google Scholar] [CrossRef] [PubMed]
- Sharon, N.; Lis, H. History of lectins: From hemagglutinins to biological recognition molecules. Glycobiology 2004, 14, 53R–62R. [Google Scholar] [CrossRef] [PubMed]
- Nabi, I.R.; Shankar, J.; Dennis, J.W. The galectin lattice at a glance. J. Cell Sci. 2015, 128, 2213–2219. [Google Scholar] [CrossRef] [PubMed]
- Hsu, D.K.; Chen, H.Y.; Liu, F.T. Galectin-3 regulates T-cell functions. Immunol. Rev. 2009, 230, 114–127. [Google Scholar] [CrossRef] [PubMed]
- Nakayamada, S.; Takahashi, H.; Kanno, Y.; O’Shea, J.J. Helper T cell diversity and plasticity. Curr. Opin. Immunol. 2012, 24, 297–302. [Google Scholar] [CrossRef] [PubMed]
- Zhu, J.; Yamane, H.; Paul, W.E. Differentiation of effector CD4 T cell populations. Annu. Rev. Immunol. 2010, 28, 445–489. [Google Scholar] [CrossRef] [PubMed]
- Shrikant, P.A.; Rao, R.; Li, Q.; Kesterson, J.; Eppolito, C.; Mischo, A.; Singhal, P. Regulating functional cell fates in CD8 T cells. Immunol. Res. 2010, 46, 12–22. [Google Scholar] [CrossRef] [PubMed]
- Wang, J.C.; Livingstone, A.M. Cutting edge: CD4+ T cell help can be essential for primary CD8+ T cell responses in vivo. J. Immunol. 2003, 171, 6339–6343. [Google Scholar] [CrossRef] [PubMed]
- Shedlock, D.J.; Shen, H. Requirement for CD4 T cell help in generating functional CD8 T cell memory. Science 2003, 300, 337–339. [Google Scholar] [CrossRef] [PubMed]
- Cote-Sierra, J.; Foucras, G.; Guo, L.; Chiodetti, L.; Young, H.A.; Hu-Li, J.; Zhu, J.; Paul, W.E. Interleukin 2 plays a central role in Th2 differentiation. Proc. Natl. Acad. Sci. USA 2004, 101, 3880–3885. [Google Scholar] [CrossRef] [PubMed]
- Balkhi, M.Y.; Ma, Q.; Ahmad, S.; Junghans, R.P. T cell exhaustion and interleukin 2 downregulation. Cytokine 2015, 71, 339–347. [Google Scholar] [CrossRef] [PubMed]
- Zhu, J.; Paul, W.E. Heterogeneity and plasticity of T helper cells. Cell Res. 2010, 20, 4–12. [Google Scholar] [CrossRef] [PubMed]
- Mittrucker, H.W.; Visekruna, A.; Huber, M. Heterogeneity in the differentiation and function of CD8+ T cells. Arch. Immunol. Ther. Exp. 2014, 62, 449–458. [Google Scholar] [CrossRef] [PubMed]
- Strauss, G.; Lindquist, J.A.; Arhel, N.; Felder, E.; Karl, S.; Haas, T.L.; Fulda, S.; Walczak, H.; Kirchhoff, F.; Debatin, K.M. CD95 co-stimulation blocks activation of naive T cells by inhibiting T cell receptor signaling. J. Exp. Med. 2009, 206, 1379–1393. [Google Scholar] [CrossRef] [PubMed]
- Roose, J.P.; Diehn, M.; Tomlinson, M.G.; Lin, J.; Alizadeh, A.A.; Botstein, D.; Brown, P.O.; Weiss, A. T cell receptor-independent basal signaling via Erk and Abl kinases suppresses RAG gene expression. PLoS Biol. 2003, 1, E53. [Google Scholar] [CrossRef] [PubMed]
- Silva, T.A.; Souza, M.A.; Cecilio, N.T.; Roque-Barreira, M.C. Activation of spleen cells by ArtinM may account for its immunomodulatory properties. Cell Tissue Res. 2014, 357, 719–730. [Google Scholar] [CrossRef] [PubMed]
- Santos-de-Oliveira, R.; Dias-Baruffi, M.; Thomaz, S.M.; Beltramini, L.M.; Roque-Barreira, M.C. A neutrophil migration-inducing lectin from artocarpus integrifolia. J. Immunol. 1994, 153, 1798–1807. [Google Scholar] [PubMed]
- Ricci-Azevedo, R.; Oliveira, A.F.; Conrado, M.C.; Carvalho, F.C.; Roque-Barreira, M.C. Neutrophils contribute to the protection conferred by ArtinM against intracellular pathogens: A study on leishmania major. PLoS Negl. Trop. Dis. 2016, 10, e0004609. [Google Scholar] [CrossRef] [PubMed]
- Ganiko, L.; Martins, A.R.; Espreafico, E.M.; Roque-Barreira, M.C. Neutrophil haptotaxis induced by the lectin KM+. Glycoconj. J. 1998, 15, 527–530. [Google Scholar] [CrossRef] [PubMed]
- Pereira-da-Silva, G.; Moreno, A.N.; Marques, F.; Oliver, C.; Jamur, M.C.; Panunto-Castelo, A.; Roque-Barreira, M.C. Neutrophil activation induced by the lectin KM+ involves binding to CXCR2. Biochim. Biophys. Acta 2006, 1760, 86–94. [Google Scholar] [CrossRef] [PubMed]
- Coltri, K.C.; Oliveira, L.L.; Pinzan, C.F.; Vendruscolo, P.E.; Martinez, R.; Goldman, M.H.; Panunto-Castelo, A.; Roque-Barreira, M.C. Therapeutic administration of KM+ lectin protects mice against paracoccidioides brasiliensis infection via interleukin-12 production in a toll-like receptor 2-dependent mechanism. Am. J. Pathol. 2008, 173, 423–432. [Google Scholar] [CrossRef] [PubMed]
- Moreno, A.N.; Jamur, M.C.; Oliver, C.; Roque-Barreira, M.C. Mast cell degranulation induced by lectins: Effect on neutrophil recruitment. Int. Arch. Allergy Immunol. 2003, 132, 221–230. [Google Scholar] [CrossRef] [PubMed]
- Panunto-Castelo, A.; Souza, M.A.; Roque-Barreira, M.C.; Silva, J.S. KM+, a lectin from artocarpus integrifolia, induces IL-12 p40 production by macrophages and switches from type 2 to type 1 cell-mediated immunity against leishmania major antigens, resulting in BALB/c mice resistance to infection. Glycobiology 2001, 11, 1035–1042. [Google Scholar] [CrossRef] [PubMed]
- Teixeira, C.R.; Cavassani, K.A.; Gomes, R.B.; Teixeira, M.J.; Roque-Barreira, M.C.; Cavada, B.S.; da Silva, J.S.; Barral, A.; Barral-Netto, M. Potential of KM+ lectin in immunization against leishmania amazonensis infection. Vaccine 2006, 24, 3001–3008. [Google Scholar] [CrossRef] [PubMed]
- Mariano, V.S.; Zorzetto-Fernandes, A.L.; da Silva, T.A.; Ruas, L.P.; Nohara, L.L.; Almeida, I.C.; Roque-Barreira, M.C. Recognition of TLR2 N-glycans: Critical role in ArtinM immunomodulatory activity. PLoS ONE 2014, 9, e98512. [Google Scholar] [CrossRef] [PubMed]
- Cardoso, M.R.; Mota, C.M.; Ribeiro, D.P.; Santiago, F.M.; Carvalho, J.V.; Araujo, E.C.; Silva, N.M.; Mineo, T.W.; Roque-Barreira, M.C.; Mineo, J.R.; et al. Artinm, a d-mannose-binding lectin from artocarpus integrifolia, plays a potent adjuvant and immunostimulatory role in immunization against neospora caninum. Vaccine 2011, 29, 9183–9193. [Google Scholar] [CrossRef] [PubMed]
- Coltri, K.C.; Oliveira, L.L.; Ruas, L.P.; Vendruscolo, P.E.; Goldman, M.H.; Panunto-Castelo, A.; Roque-Barreira, M.C. Protection against paracoccidioides brasiliensis infection conferred by the prophylactic administration of native and recombinant ArtinM. Med. Mycol. 2010, 48, 792–799. [Google Scholar] [CrossRef] [PubMed]
- Custodio, L.A.; Loyola, W.; Conchon-Costa, I.; da Silva Quirino, G.F.; Felipe, I. Protective effect of Artin M from extract of artocarpus integrifolia seeds by Th1 and Th17 immune response on the course of infection by Candida albicans. Int. Immunopharmacol. 2011, 11, 1510–1515. [Google Scholar] [CrossRef] [PubMed]
- Da Silva, T.A.; Mariano, V.S.; Sardinha-Silva, A.; de Souza, M.A.; Mineo, T.W.; Roque-Barreira, M.C. IL-17 induction by ArtinM is due to stimulation of IL-23 and IL-1 release and/or interaction with CD3 in CD4+ T cells. PLoS ONE 2016, 11, e0149721. [Google Scholar] [CrossRef] [PubMed]
- Gururajan, M.; Chui, R.; Karuppannan, A.K.; Ke, J.; Jennings, C.D.; Bondada, S. C-jun N-terminal kinase (JNK) is required for survival and proliferation of B-lymphoma cells. Blood 2005, 106, 1382–1391. [Google Scholar] [CrossRef] [PubMed]
- Mingo-Sion, A.M.; Marietta, P.M.; Koller, E.; Wolf, D.M.; van Den Berg, C.L. Inhibition of JNK reduces G2/M transit independent of p53, leading to endoreduplication, decreased proliferation, and apoptosis in breast cancer cells. Oncogene 2004, 23, 596–604. [Google Scholar] [CrossRef] [PubMed]
- Jang, W.Y.; Lee, J.Y.; Lee, S.T.; Jun do, Y.; Kim, Y.H. Inhibition of JNK2 and JNK3 by JNK inhibitor IX induces prometaphase arrest-dependent apoptotic cell death in human Jurkat T cells. Biochem. Biophys. Res. Commun. 2014, 452, 845–851. [Google Scholar] [CrossRef] [PubMed]
- Fernandez, C.; Ramos, A.M.; Sancho, P.; Amran, D.; de Blas, E.; Aller, P. 12-O-tetradecanoylphorbol-13-acetate may both potentiate and decrease the generation of apoptosis by the antileukemic agent arsenic trioxide in human promonocytic cells. Regulation by extracellular signal-regulated protein kinases and glutathione. J. Biol. Chem. 2004, 279, 3877–3884. [Google Scholar] [CrossRef] [PubMed]
- Sanchez, Y.; Amran, D.; Fernandez, C.; de Blas, E.; Aller, P. Genistein selectively potentiates arsenic trioxide-induced apoptosis in human leukemia cells via reactive oxygen species generation and activation of reactive oxygen species-inducible protein kinases (p38-MAPK, AMPK). Int. J. Cancer 2008, 123, 1205–1214. [Google Scholar] [CrossRef] [PubMed]
- Jeyaprakash, A.A.; Srivastav, A.; Surolia, A.; Vijayan, M. Structural basis for the carbohydrate specificities of artocarpin: Variation in the length of a loop as a strategy for generating ligand specificity. J. Mol. Biol. 2004, 338, 757–770. [Google Scholar] [CrossRef] [PubMed]
- Pratap, J.V.; Jeyaprakash, A.A.; Rani, P.G.; Sekar, K.; Surolia, A.; Vijayan, M. Crystal structures of artocarpin, a moraceae lectin with mannose specificity, and its complex with methyl-α-d-mannose: Implications to the generation of carbohydrate specificity. J. Mol. Biol. 2002, 317, 237–247. [Google Scholar] [CrossRef] [PubMed]
- Barre, A.; Peumans, W.J.; Rossignol, M.; Borderies, G.; Culerrier, R.; Van Damme, E.J.; Rouge, P. Artocarpin is a polyspecific jacalin-related lectin with a monosaccharide preference for mannose. Biochimie 2004, 86, 685–691. [Google Scholar] [CrossRef] [PubMed]
- Nakamura-Tsuruta, S.; Uchiyama, N.; Peumans, W.J.; Van Damme, E.J.; Totani, K.; Ito, Y.; Hirabayashi, J. Analysis of the sugar-binding specificity of mannose-binding-type jacalin-related lectins by frontal affinity chromatography—An approach to functional classification. FEBS J. 2008, 275, 1227–1239. [Google Scholar] [CrossRef] [PubMed]
- Carvalho, F.C.; Soares, S.G.; Tamarozzi, M.B.; Rego, E.M.; Roque-Barreira, M.C. The recognition of N-glycans by the lectin ArtinM mediates cell death of a human myeloid leukemia cell line. PLoS ONE 2011, 6, e27892. [Google Scholar] [CrossRef] [PubMed]
- Cecilio, N.T.; Carvalho, F.C.; Liu, Y.; Moncrieffe, M.; Buranello, P.A.; Zorzetto-Fernandes, A.L.; Luche, D.D.; Hanna, E.S.; Soares, S.G.; Feizi, T.; et al. Yeast expressed ArtinM shares structure, carbohydrate recognition, and biological effects with native ArtinM. Int. J. Biol. Macromol. 2016, 82, 22–30. [Google Scholar] [CrossRef] [PubMed]
- Liu, Y.; Cecilio, N.T.; Carvalho, F.C.; Roque-Barreira, M.C.; Feizi, T. Glycan microarray analysis of the carbohydrate-recognition specificity of native and recombinant forms of the lectin ArtinM. Data Brief 2015, 5, 1035–1047. [Google Scholar] [CrossRef] [PubMed]
- Benoist, H.; Culerrier, R.; Poiroux, G.; Segui, B.; Jauneau, A.; Van Damme, E.J.; Peumans, W.J.; Barre, A.; Rouge, P. Two structurally identical mannose-specific jacalin-related lectins display different effects on human T lymphocyte activation and cell death. J. Leukoc. Biol. 2009, 86, 103–114. [Google Scholar] [CrossRef] [PubMed]
- Houles Astoul, C.; Peumans, W.J.; van Damme, E.J.; Barre, A.; Bourne, Y.; Rouge, P. The size, shape and specificity of the sugar-binding site of the jacalin-related lectins is profoundly affected by the proteolytic cleavage of the subunits. Biochem. J. 2002, 367, 817–824. [Google Scholar] [CrossRef] [PubMed]
- Bhattacharyya, L.; Ceccarini, C.; Lorenzoni, P.; Brewer, C.F. Concanavalin a interactions with asparagine-linked glycopeptides. Bivalency of high mannose and bisected hybrid type glycopeptides. J. Biol. Chem. 1987, 262, 1288–1293. [Google Scholar] [PubMed]
- Mukherjee, S.; Ahmed, A.; Nandi, D. CTLA4-CD80/CD86 interactions on primary mouse CD4+ t cells integrate signal-strength information to modulate activation with concanavalin A. J. Leukoc. Biol. 2005, 78, 144–157. [Google Scholar] [CrossRef] [PubMed]
- Baba, M.; Yong Ma, B.; Nonaka, M.; Matsuishi, Y.; Hirano, M.; Nakamura, N.; Kawasaki, N.; Kawasaki, N.; Kawasaki, T. Glycosylation-dependent interaction of Jacalin with CD45 induces T lymphocyte activation and Th1/Th2 cytokine secretion. J. Leukoc. Biol. 2007, 81, 1002–1011. [Google Scholar] [CrossRef] [PubMed]
- Urrea, F.; Ortiz-Quintero, B.; Sanchez-Garcia, F.J.; Blanco-Favela, F.; Garfias, Y.; Lascurain, R.; Zenteno, E. The amaranthus leucocarpus lectin enhances the anti-CD3 antibody-mediated activation of human peripheral blood CD4+ T cells. Tohoku J. Exp. Med. 2010, 221, 271–279. [Google Scholar] [CrossRef] [PubMed][Green Version]
- Chan, Y.S.; Wong, J.H.; Fang, E.F.; Pan, W.; Ng, T.B. Isolation of a glucosamine binding leguminous lectin with mitogenic activity towards splenocytes and anti-proliferative activity towards tumor cells. PLoS ONE 2012, 7, e38961. [Google Scholar] [CrossRef] [PubMed]
- Coriolano, M.C.; de Melo, C.M.; Santos, A.J.; Pereira, V.R.; Coelho, L.C. Rachycentron canadum (cobia) lectin promoted mitogenic response in mice BALB/c splenocytes. Scand. J. Immunol. 2012, 76, 567–572. [Google Scholar] [CrossRef] [PubMed]
- De Melo, C.M.; Melo, H.; Correia, M.T.; Coelho, L.C.; da Silva, M.B.; Pereira, V.R. Mitogenic response and cytokine production induced by Cramoll 1,4 lectin in splenocytes of inoculated mice. Scand. J. Immunol. 2011, 73, 112–121. [Google Scholar] [CrossRef] [PubMed]
- De Oliveira Silva, F.; das Neves Santos, P.; de Melo, C.M.; Teixeira, E.H.; de Sousa Cavada, B.; Arruda, F.V.; Cajazeiras, J.B.; Almeida, A.C.; Pereira, V.A.; Porto, A.L. Immunostimulatory activity of conbr: A focus on splenocyte proliferation and proliferative cytokine secretion. Cell Tissue Res. 2011, 346, 237–244. [Google Scholar] [CrossRef] [PubMed]
- Pineau, N.; Aucouturier, P.; Brugier, J.C.; Preud’homme, J.L. Jacalin: A lectin mitogenic for human CD4 T lymphocytes. Clin. Exp. Immunol. 1990, 80, 420–425. [Google Scholar] [CrossRef] [PubMed]
- Stojanovic, M.M.; Zivkovic, I.P.; Petrusic, V.Z.; Kosec, D.J.; Dimitrijevic, R.D.; Jankov, R.M.; Dimitrijevic, L.A.; Gavrovic-Jankulovic, M.D. In vitro stimulation of Balb/c and C57 BL/6 splenocytes by a recombinantly produced banana lectin isoform results in both a proliferation of T cells and an increased secretion of interferon-gamma. Int. Immunopharmacol. 2010, 10, 120–129. [Google Scholar] [CrossRef] [PubMed]
- Ando, Y.; Yasuoka, C.; Mishima, T.; Ikematsu, T.; Uede, T.; Matsunaga, T.; Inobe, M. Concanavalin a-mediated T cell proliferation is regulated by herpes virus entry mediator costimulatory molecule. In Vitro Cell. Dev. Biol. Anim. 2014, 50, 313–320. [Google Scholar] [CrossRef] [PubMed]
- Urrea, F.; Zenteno, E.; Avila-Moreno, F.; Sanchez-Garcia, F.J.; Zuniga, J.; Lascurain, R.; Ortiz-Quintero, B. Amaranthus leucocarpus lectin (all) enhances anti-CD3-dependent activation of murine T cells and promotes cell survival. Immunol. Investig. 2011, 40, 113–129. [Google Scholar] [CrossRef] [PubMed]
- Cimo, A.M.; Ahmed, Z.; McIntyre, B.W.; Lewis, D.E.; Ladbury, J.E. CD25 and CD69 induction by α4β1 outside-in signalling requires TCR early signalling complex proteins. Biochem. J. 2013, 454, 109–121. [Google Scholar] [CrossRef] [PubMed]
- Billard, M.J.; McIntyre, B.W. CD45RA T-cell activation without proliferation by a partial agonist monoclonal antibody to β1 integrin. Immunol. Cell Biol. 2008, 86, 381–384. [Google Scholar] [CrossRef] [PubMed]
- Hutcheson, J.; Scatizzi, J.C.; Siddiqui, A.M.; Haines, G.K., 3rd; Wu, T.; Li, Q.Z.; Davis, L.S.; Mohan, C.; Perlman, H. Combined deficiency of proapoptotic regulators Bim and Fas results in the early onset of systemic autoimmunity. Immunity 2008, 28, 206–217. [Google Scholar] [CrossRef] [PubMed]
- Hughes, P.D.; Belz, G.T.; Fortner, K.A.; Budd, R.C.; Strasser, A.; Bouillet, P. Apoptosis regulators Fas and Bim cooperate in shutdown of chronic immune responses and prevention of autoimmunity. Immunity 2008, 28, 197–205. [Google Scholar] [CrossRef] [PubMed]
- Saparov, A.; Wagner, F.H.; Zheng, R.; Oliver, J.R.; Maeda, H.; Hockett, R.D.; Weaver, C.T. Interleukin-2 expression by a subpopulation of primary T cells is linked to enhanced memory/effector function. Immunity 1999, 11, 271–280. [Google Scholar] [CrossRef]
- Wille-Reece, U.; Flynn, B.J.; Lore, K.; Koup, R.A.; Miles, A.P.; Saul, A.; Kedl, R.M.; Mattapallil, J.J.; Weiss, W.R.; Roederer, M.; et al. Toll-like receptor agonists influence the magnitude and quality of memory T cell responses after prime-boost immunization in nonhuman primates. J. Exp. Med. 2006, 203, 1249–1258. [Google Scholar] [CrossRef] [PubMed]
- Joshi, N.S.; Cui, W.; Chandele, A.; Lee, H.K.; Urso, D.R.; Hagman, J.; Gapin, L.; Kaech, S.M. Inflammation directs memory precursor and short-lived effector CD8+ T cell fates via the graded expression of T-bet transcription factor. Immunity 2007, 27, 281–295. [Google Scholar] [CrossRef] [PubMed]
- Mescher, M.F.; Curtsinger, J.M.; Agarwal, P.; Casey, K.A.; Gerner, M.; Hammerbeck, C.D.; Popescu, F.; Xiao, Z. Signals required for programming effector and memory development by CD8+ T cells. Immunol. Rev. 2006, 211, 81–92. [Google Scholar] [CrossRef] [PubMed]
- Whitmire, J.K.; Tan, J.T.; Whitton, J.L. Interferon-gamma acts directly on Cd8+ T cells to increase their abundance during virus infection. J. Exp. Med. 2005, 201, 1053–1059. [Google Scholar] [CrossRef] [PubMed]
- Grogan, J.L.; Mohrs, M.; Harmon, B.; Lacy, D.A.; Sedat, J.W.; Locksley, R.M. Early transcription and silencing of cytokine genes underlie polarization of T helper cell subsets. Immunity 2001, 14, 205–215. [Google Scholar] [CrossRef]
- Mullen, A.C.; High, F.A.; Hutchins, A.S.; Lee, H.W.; Villarino, A.V.; Livingston, D.M.; Kung, A.L.; Cereb, N.; Yao, T.P.; Yang, S.Y.; et al. Role of T-bet in commitment of Th1 cells before IL-12-dependent selection. Science 2001, 292, 1907–1910. [Google Scholar] [CrossRef] [PubMed]
- Luckheeram, R.V.; Zhou, R.; Verma, A.D.; Xia, B. CD4+ T cells: Differentiation and functions. Clin. Dev. Immunol. 2012, 2012, 925135. [Google Scholar] [CrossRef] [PubMed]
- Rabinovich, G.A.; Toscano, M.A. Turning “sweet” on immunity: Galectin-glycan interactions in immune tolerance and inflammation. Nat. Rev. Immunol. 2009, 9, 338–352. [Google Scholar] [CrossRef] [PubMed]
- Lange, F.; Brandt, B.; Tiedge, M.; Jonas, L.; Jeschke, U.; Pohland, R.; Walzel, H. Galectin-1 induced activation of the mitochondrial apoptotic pathway: Evidence for a connection between death-receptor and mitochondrial pathways in human Jurkat T lymphocytes. Histochem. Cell Biol. 2009, 132, 211–223. [Google Scholar] [CrossRef] [PubMed]
- Lu, L.H.; Nakagawa, R.; Kashio, Y.; Ito, A.; Shoji, H.; Nishi, N.; Hirashima, M.; Yamauchi, A.; Nakamura, T. Characterization of galectin-9-induced death of Jurkat T cells. J. Biochem. 2007, 141, 157–172. [Google Scholar] [CrossRef] [PubMed]
- Norambuena, A.; Metz, C.; Vicuna, L.; Silva, A.; Pardo, E.; Oyanadel, C.; Massardo, L.; Gonzalez, A.; Soza, A. Galectin-8 induces apoptosis in Jurkat T cells by phosphatidic acid-mediated ERK1/2 activation supported by protein kinase A down-regulation. J. Biol. Chem. 2009, 284, 12670–12679. [Google Scholar] [CrossRef] [PubMed]
- Pujari, R.; Eligar, S.M.; Kumar, N.; Barkeer, S.; Reddy, V.; Swamy, B.M.; Inamdar, S.R.; Shastry, P. Rhizoctonia bataticola lectin (RBL) induces caspase-8-mediated apoptosis in human T-cell leukemia cell lines but not in normal CD3 and CD34 positive cells. PLoS ONE 2013, 8, e79311. [Google Scholar] [CrossRef] [PubMed]
- Tatsuta, T.; Hosono, M.; Miura, Y.; Sugawara, S.; Kariya, Y.; Hakomori, S.; Nitta, K. Involvement of ER stress in apoptosis induced by sialic acid-binding lectin (leczyme) from bullfrog eggs. Int. J. Oncol. 2013, 43, 1799–1808. [Google Scholar] [PubMed]
- Tatsuta, T.; Hosono, M.; Sugawara, S.; Kariya, Y.; Ogawa, Y.; Hakomori, S.; Nitta, K. Sialic acid-binding lectin (leczyme) induces caspase-dependent apoptosis-mediated mitochondrial perturbation in jurkat cells. Int. J. Oncol. 2013, 43, 1402–1412. [Google Scholar] [PubMed]
- Xue, J.; Gao, X.; Fu, C.; Cong, Z.; Jiang, H.; Wang, W.; Chen, T.; Wei, Q.; Qin, C. Regulation of galectin-3-induced apoptosis of jurkat cells by both O-glycans and N-glycans on CD45. FEBS Lett. 2013, 587, 3986–3994. [Google Scholar] [CrossRef] [PubMed]
- Ruiz-Ruiz, C.; Robledo, G.; Font, J.; Izquierdo, M.; Lopez-Rivas, A. Protein kinase C inhibits CD95 (Fas/APO-1)-mediated apoptosis by at least two different mechanisms in Jurkat T cells. J. Immunol. 1999, 163, 4737–4746. [Google Scholar] [PubMed]
- Braz, M.M.; Roque-Barreira, M.C.; Ramalho, F.S.; Oliveira, C.A.; Augusto, M.J.; Ramalho, L.N. Inhibition of hepatocarcinogenesis by ArtinM via anti-proliferative and pro-apoptotic mechanisms. In Vivo 2016, 30, 845–852. [Google Scholar] [CrossRef] [PubMed]
- Mosmann, T. Rapid colorimetric assay for cellular growth and survival: Application to proliferation and cytotoxicity assays. J. Immunol. Methods 1983, 65, 55–63. [Google Scholar] [CrossRef]








© 2017 by the authors. Licensee MDPI, Basel, Switzerland. This article is an open access article distributed under the terms and conditions of the Creative Commons Attribution (CC BY) license (http://creativecommons.org/licenses/by/4.0/).
Share and Cite
Da Silva, T.A.; Oliveira-Brito, P.K.M.; Gonçalves, T.E.; Vendruscolo, P.E.; Roque-Barreira, M.C. ArtinM Mediates Murine T Cell Activation and Induces Cell Death in Jurkat Human Leukemic T Cells. Int. J. Mol. Sci. 2017, 18, 1400. https://doi.org/10.3390/ijms18071400
Da Silva TA, Oliveira-Brito PKM, Gonçalves TE, Vendruscolo PE, Roque-Barreira MC. ArtinM Mediates Murine T Cell Activation and Induces Cell Death in Jurkat Human Leukemic T Cells. International Journal of Molecular Sciences. 2017; 18(7):1400. https://doi.org/10.3390/ijms18071400
Chicago/Turabian StyleDa Silva, Thiago Aparecido, Patrícia Kellen Martins Oliveira-Brito, Thiago Eleutério Gonçalves, Patrícia Edivânia Vendruscolo, and Maria Cristina Roque-Barreira. 2017. "ArtinM Mediates Murine T Cell Activation and Induces Cell Death in Jurkat Human Leukemic T Cells" International Journal of Molecular Sciences 18, no. 7: 1400. https://doi.org/10.3390/ijms18071400
APA StyleDa Silva, T. A., Oliveira-Brito, P. K. M., Gonçalves, T. E., Vendruscolo, P. E., & Roque-Barreira, M. C. (2017). ArtinM Mediates Murine T Cell Activation and Induces Cell Death in Jurkat Human Leukemic T Cells. International Journal of Molecular Sciences, 18(7), 1400. https://doi.org/10.3390/ijms18071400

