Potent Inhibition of miR-34b on Migration and Invasion in Metastatic Prostate Cancer Cells by Regulating the TGF-β Pathway
Abstract
1. Introduction
2. Results
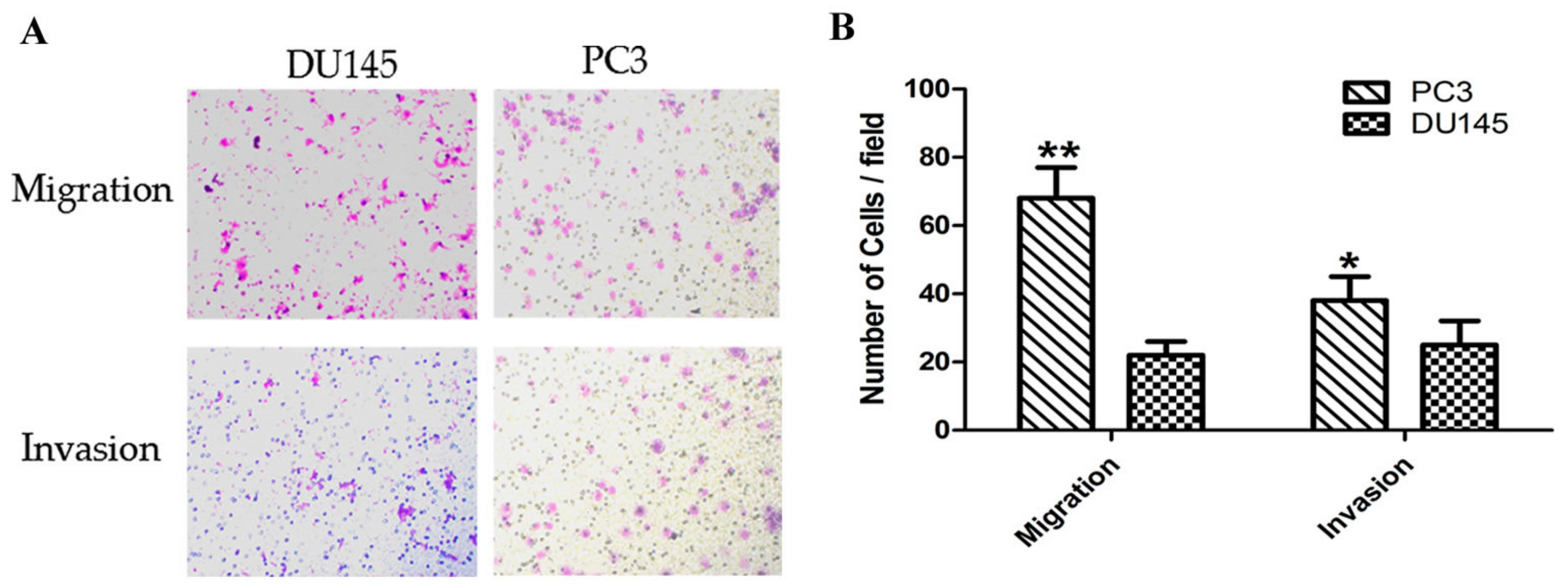
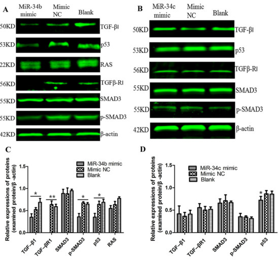
2.1. Analysis of the Metastatic Potential of Different Prostate Cancer Cells In Vitro
2.2. Expression of miR-34 Family Members in Different Metastatic Potential Prostate Cancer Cells
2.3. Effects of miR-34b and miR-34c on Cell Viability and Proliferation of Prostate Cancer Cells
2.4. Effects of Over-Expression of miR-34b and miR-34c on Migration and Invasion of PC3 Cells
2.5. Effects of Inhibition of miR-34b and miR-34c on Migration and Invasion of DU145 Cells
2.6. Analysis of Signaling Pathways Involved in Target Genes of miR-34b in Prostate Cancer Cells
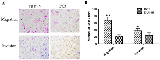
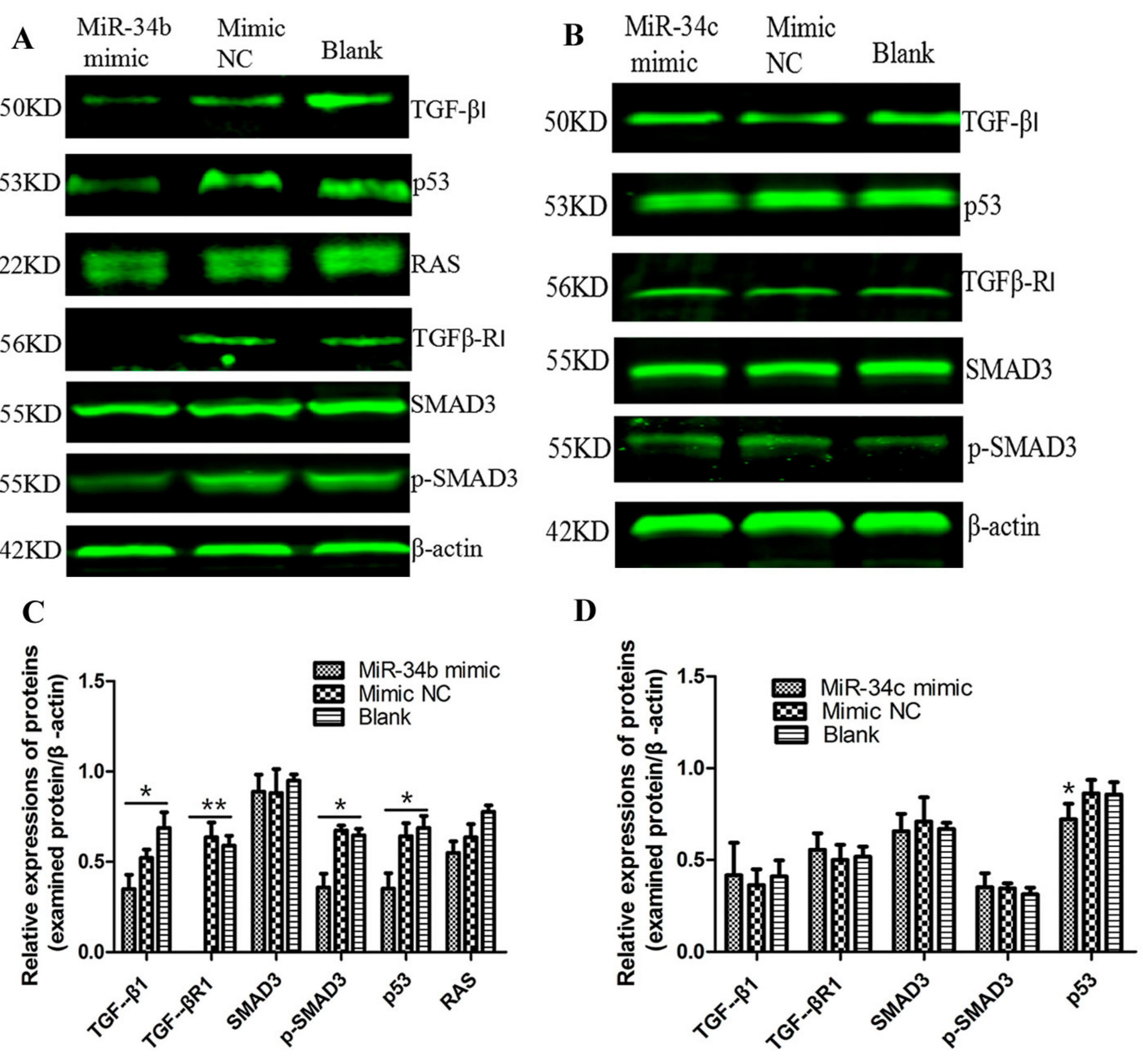
2.7. Regulations of miR-34b on TGF-β Signaling in PC3 Cells
3. Discussion
4. Materials and Methods
4.1. Prostate Cancer Cell Lines
4.2. RNA Extraction and Reverse Transcription
4.3. MicroRNA Sequencing and Analysis
4.4. Real-Time Quantitative RT-PCR (qRT-PCR)
4.5. Cellular Transfection
4.6. Cell Proliferation Assay
4.7. Cell Apoptosis Assay
4.8. Wound Healing Assay
4.9. Migration and Invasion Assays
4.10. Western Blot Analysis
4.11. Statistical Analysis
Acknowledgments
Author Contributions
Conflicts of Interest
Abbreviations
| TGF-β | Transforming growth factor-β |
| TGF-βR | TGF-β receptor |
| SMAD3 | Mothers against decapentaplegic |
| MET | mesenchymal-epithelial transition |
| EMT | epithelial-mesenchymal transition |
| NC | Negative Control |
References
- Siegel, R.L.; Miller, K.D.; Jemal, A. Cancer statistics, 2016. CA Cancer J. Clin. 2016, 66, 7–30. [Google Scholar] [CrossRef] [PubMed]
- Litwin, M.S.; Tan, H. The diagnosis and treatment of prostate cancer: A review. JAMA 2017, 317, 2532–2542. [Google Scholar] [CrossRef] [PubMed]
- Saad, F.; Fizazi, K. Androgen Deprivation Therapy and Secondary Hormone Therapy in the Management of Hormone-sensitive and Castration-resistant Prostate Cancer. Urology 2015, 86, 852–861. [Google Scholar] [CrossRef] [PubMed]
- Barthel, S.R.; Hays, D.L.; Yazawa, E.M.; Opperman, M.; Walley, K.C.; Nimrichter, L.; Burdick, M.M.; Gillard, B.M.; Moser, M.T.; Pantel, K.; et al. Definition of Molecular Determinants of Prostate Cancer Cell Bone Extravasation. Cancer Res. 2013, 73, 942–952. [Google Scholar] [CrossRef] [PubMed]
- Julius, S.; Allegrucci, C.; Boorjian, S.A.; Mongan, N.P.; Persson, J.L. Overcoming Drug Resistance and Treating Advanced Prostate Cancer. Curr. Drug Targets 2012, 13, 1308–1323. [Google Scholar]
- Lang, L.; Shay, C.; Zhao, X.; Teng, Y. Combined targeting of Arf1 and Ras potentiates anticancer activity for prostate cancer therapeutics. J. Exp. Clin. Cancer Res. 2017, 36, 112. [Google Scholar] [CrossRef] [PubMed]
- Chen, W.Y.; Liu, S.Y.; Chang, Y.S.; Yin, J.J.; Yeh, H.L.; Mouhieddine, T.H.; Hadadeh, O.; Abou-Kheir, W.; Liu, Y.N. MicroRNA-34a regulates WNT/TCF7 signaling and inhibits bone metastasis in Ras-activated prostate cancer. Oncotarget 2015, 6, 441–457. [Google Scholar] [CrossRef] [PubMed]
- Jiang, H.; Grenley, M.O.; Bravo, M.J.; Blumhagen, R.Z.; Edgar, B.A. EGFR/Ras/MAPK signaling mediates adult midgut epithelial homeostasis and regeneration in Drosophila. Cell Stem Cell 2011, 8, 84–95. [Google Scholar] [CrossRef] [PubMed]
- Roberts, P.J.; Der, C.J. Targeting the Raf-MEK-ERK mitogen-activated protein kinase cascade for the treatment of cancer. Oncogene 2007, 26, 3291–3310. [Google Scholar] [CrossRef] [PubMed]
- Herbst, A.; Kolligs, F.T. Wnt Signaling as a Therapeutic Target for Cancer. In Target Discovery and Validation Reviews and Protocols: Volume 2: Emerging Molecular Targets and Treatment Options; Sioud, M., Ed.; Humana Press: Totowa, NJ, USA, 2007; pp. 63–91. [Google Scholar]
- Lai, E.C.; Tomancak, P.; Williams, R.W.; Rubin, G.M. Computational identification of Drosophila microRNA genes. Genome Biol. 2003, 4, R42. [Google Scholar] [CrossRef] [PubMed]
- Bartel, D.P. MicroRNAs. Cell 2017, 116, 281–297. [Google Scholar] [CrossRef]
- Miranda, K.C.; Huynh, T.; Tay, Y.; Ang, Y.S.; Tam, W.L.; Thomson, A.M.; Lim, B.; Rigoutsos, I. A Pattern-Based Method for the Identification of MicroRNA Binding Sites and Their Corresponding Heteroduplexes. Cell 2006, 126, 1203–1217. [Google Scholar] [CrossRef] [PubMed]
- Lewis, B.P.; Burge, C.B.; Bartel, D.P. Conserved Seed Pairing, often Flanked by Adenosines, Indicates that Thousands of Human Genes are MicroRNA Targets. Cell 2005, 120, 15–20. [Google Scholar] [CrossRef] [PubMed]
- Lu, J.; Getz, G.; Miska, E.A.; Alvarez-Saavedra, E.; Lamb, J.; Peck, D.; Sweet-Cordero, A.; Ebert, B.L.; Mak, R.H.; Ferrando, A.A.; et al. MicroRNA expression profiles classify human cancers. Nature 2005, 435, 834–838. [Google Scholar] [CrossRef] [PubMed]
- Liu, C.; Kelnar, K.; Liu, B.; Chen, X.; Calhoun-Davis, T.; Li, H.; Patrawala, L.; Yan, H.; Jeter, C.; Honorio, S.; et al. The microRNA miR-34a inhibits prostate cancer stem cells and metastasis by directly repressing CD44. Nat. Med. 2011, 17, 211–215. [Google Scholar] [CrossRef] [PubMed]
- Gandellini, P.; Folini, M.; Longoni, N.; Pennati, M.; Binda, M.; Colecchia, M.; Salvioni, R.; Supino, R.; Moretti, R.; Limonta, P.; et al. miR-205 Exerts Tumor-Suppressive Functions in Human Prostate through Down-regulation of Protein Kinase Cε. Cancer Res. 2009, 69, 2287–2295. [Google Scholar] [CrossRef] [PubMed]
- Takeshita, F.; Patrawala, L.; Osaki, M.; Takahashi, R.; Yamamoto, Y.; Kosaka, N.; Kawamata, M.; Kelnar, K.; Bader, A.G.; Brown, D.; et al. Systemic Delivery of Synthetic MicroRNA-16 Inhibits the Growth of Metastatic Prostate Tumors via Downregulation of Multiple Cell-cycle Genes. Mol. Ther. 2010, 18, 181–187. [Google Scholar] [CrossRef] [PubMed]
- He, L.; He, X.; Lim, L.P.; de Stanchina, E.; Xuan, Z.; Liang, Y.; Xue, W.; Zender, L.; Magnus, J.; Ridzon, D.; et al. A microRNA component of the p53 tumour suppressor network. Nature 2007, 447, 1130–1134. [Google Scholar] [CrossRef] [PubMed]
- Ellsworth, R.E.; Vertrees, A.; Love, B.; Hooke, J.A.; Ellsworth, D.L.; Shriver, C.D. Chromosomal Alterations Associated with the Transition from In Situ to Invasive Breast Cancer. Ann. Surg. Oncol. 2008, 15, 2519–2525. [Google Scholar] [CrossRef] [PubMed]
- Rasio, D.; Negrini, M.; Manenti, G.; Dragani, T.A.; Croce, C.M. Loss of Heterozygosity at Chromosome 11q in Lung Adenocarcinoma: Identification of Three Independent Regions. Cancer Res. 1995, 55, 3988–3991. [Google Scholar] [PubMed]
- Dahiya, R.; McCarville, J.; Lee, C.; Hu, W.; Kaur, G.; Carroll, P.; Deng, G. Deletion of chromosome 11p15, p12, q22, q23-24 loci in human prostate cancer. Int. J. Cancer 1997, 72, 283–288. [Google Scholar] [CrossRef]
- Navarro, F.; Lieberman, J. miR-34 and p53: New Insights into a Complex Functional Relationship. PLoS ONE 2015, 10, e0132767. [Google Scholar] [CrossRef] [PubMed]
- Ebner, O.A.; Selbach, M. Quantitative Proteomic Analysis of Gene Regulation by miR-34a and miR-34c. PLoS ONE 2014, 9, e92166. [Google Scholar] [CrossRef] [PubMed]
- Prokopi, M.; Kousparou, C.A.; Epenetos, A.A. The Secret Role of microRNAs in Cancer Stem Cell Development and Potential Therapy: A Notch-Pathway Approach. Front. Oncol. 2015, 4. [Google Scholar] [CrossRef] [PubMed]
- Hermeking, H. MicroRNAs in the p53 network: Micromanagement of tumour suppression. Nat. Rev. Cancer 2012, 12, 613–626. [Google Scholar] [CrossRef] [PubMed]
- Tarasov, V.; Jung, P.; Verdoodt, B.; Lodygin, D.; Epanchintsev, A.; Menssen, A.; Meister, G.; Hermeking, H. Differential Regulation of microRNAs by p53 Revealed by Massively Parallel Sequencing: miR-34a is a p53 Target That Induces Apoptosis and G1-arrest. Cell Cycle 2007, 6, 1586–1593. [Google Scholar] [CrossRef] [PubMed]
- Rokavec, M.; Li, H.; Jiang, L.; Hermeking, H. The p53/miR-34 axis in development and disease. J. Mol. Cell Biol. 2014, 6, 214–230. [Google Scholar] [CrossRef] [PubMed]
- Hagman, Z.; Haflidadottir, B.S.; Ansari, M.; Persson, M.; Bjartell, A.; Edsjö, A.; Ceder, Y. The tumour suppressor miR-34c targets MET in prostate cancer cells. Br. J. Cancer 2013, 109, 1271–1278. [Google Scholar] [CrossRef] [PubMed]
- Aalinkeel, R.; Nair, M.P.; Sufrin, G.; Mahajan, S.D.; Chadha, K.C.; Chawda, R.P.; Schwartz, S.A. Gene Expression of Angiogenic Factors Correlates with Metastatic Potential of Prostate Cancer Cells. Cancer Res. 2004, 64, 5311–5321. [Google Scholar] [CrossRef] [PubMed]
- Majid, S.; Dar, A.A.; Saini, S.; Shahryari, V.; Arora, S.; Zaman, M.S.; Chang, I.; Yamamura, S.; Tanaka, Y.; Chiyomaru, T.; et al. miRNA-34b Inhibits Prostate Cancer through Demethylation, Active Chromatin Modifications, and AKT Pathways. Clin. Cancer Res. 2012, 19, 73–84. [Google Scholar] [CrossRef] [PubMed]
- Hagman, Z.; Larne, O.; Edsjö, A.; Bjartell, A.; Ehrnström, R.A.; Ulmert, D.; Lilja, H.; Ceder, Y. miR-34c is downregulated in prostate cancer and exerts tumor suppressive functions. Int. J. Cancer 2010, 127, 2768–2776. [Google Scholar] [CrossRef] [PubMed]
- Chaffer, C.L.; Weinberg, R.A. A Perspective on Cancer Cell Metastasis. Science 2011, 331, 1559–1564. [Google Scholar] [CrossRef] [PubMed]
- Bellomo, C.; Caja, L.; Moustakas, A. Transforming growth factor β as regulator of cancer stemness and metastasis. Br. J. Cancer 2016, 115, 761–769. [Google Scholar] [CrossRef] [PubMed]
- Folkman, J.; Klagsbrun, M. Angiogenic factors. Science 1987, 235, 442–447. [Google Scholar] [CrossRef] [PubMed]
- Miguchi, M.; Hinoi, T.; Shimomura, M.; Adachi, T.; Saito, Y.; Niitsu, H.; Kochi, M.; Sada, H.; Sotomaru, Y.; Ikenoue, T. Gasdermin C Is Upregulated by Inactivation of Transforming Growth Factor β Receptor Type II in the Presence of Mutated Apc, Promoting Colorectal Cancer Proliferation. PLoS ONE 2016, 11, e0166422. [Google Scholar] [CrossRef] [PubMed]
- Tian, A.; Ma, H.; Zhang, R.; Tan, W.; Wang, X.; Wu, B.; Wang, J.; Wan, C. Interleukin17A Promotes Postoperative Cognitive Dysfunction by Triggering β-Amyloid Accumulation via the Transforming Growth Factor-β (TGFβ)/Smad Signaling Pathway. PLoS ONE 2015, 10, e0141596. [Google Scholar] [CrossRef] [PubMed]
- Choi, Y.J.; Lin, C.-P.; Ho, J.J.; He, X.; Okada, N.; Bu, P.; Zhong, Y.; Kim, S.Y.; Bennett, M.J.; Chen, C.; et al. miR-34 miRNAs provide a barrier for somatic cell reprogramming. Nat. Cell Biol. 2011, 13, 1353–1360. [Google Scholar] [CrossRef] [PubMed]
- Forno, I.; Ferrero, S.; Russo, M.V.; Gazzano, G.; Giangiobbe, S.; Montanari, E.; Del Nero, A.; Rocco, B.; Albo, G.; Languino, L.R.; et al. Deregulation of MiR-34b/Sox2 Predicts Prostate Cancer Progression. PLoS ONE 2015, 10, e0130060. [Google Scholar] [CrossRef] [PubMed]
- Lan, H.Y. Diverse Roles of TGF-β/Smads in Renal Fibrosis and Inflammation. Int. J. Biol. Sci. 2011, 7, 1056–1067. [Google Scholar] [CrossRef] [PubMed]
- Yang, H.; Fang, F.; Chang, R.; Yang, L. MicroRNA-140-5p suppresses tumor growth and metastasis by targeting transforming growth factor β receptor 1 and fibroblast growth factor 9 in hepatocellular carcinoma. Hepatology 2013, 58, 205–217. [Google Scholar] [CrossRef] [PubMed]
- Wu, K.; Zhao, Z.; Ma, J.; Chen, J.; Peng, J.; Yang, S.; He, Y. Deregulation of miR-193b affects the growth of colon cancer cells via transforming growth factor-β and regulation of the SMAD3 pathway. Oncol. Lett. 2017, 13, 2557–2562. [Google Scholar] [CrossRef] [PubMed]












| Pathway | miR-34b Target up Number 1 | DEG Number 2 | Total Number 3 | p-Value |
|---|---|---|---|---|
| TGF-beta signaling pathway | 12 | 12 | 66 | 0.00123255 |
| Axon guidance | 29 | 29 | 165 | 0.000272805 |
| Regulation of actin cytoskeleton | 28 | 28 | 192 | 0.006013617 |
| MAPK signaling pathway | 31 | 31 | 238 | 0.01931642 |
| Vascular smooth muscle contraction | 18 | 18 | 117 | 0.01461593 |
| Tight junction | 19 | 19 | 130 | 0.020507 |
| Oxytocin signaling pathway | 22 | 22 | 146 | 0.009535646 |
| Osteoclast differentiation | 21 | 21 | 122 | 0.002336558 |
| Hippo signaling pathway | 21 | 21 | 133 | 0.006598796 |
| Adherens junction | 15 | 15 | 70 | 0.001029512 |
| Apoptosis | 19 | 19 | 129 | 0.01903818 |
| ErbB signaling pathway | 14 | 14 | 83 | 0.01381979 |
| Gene | Primer | Primer Sequence (5′-3′) |
|---|---|---|
| TGFBR1 | Forward | ACGGCGTTACAGTGTTTCTG |
| Reverse | GCACATACAAACGGCCTATCTC | |
| KRAS | Forward | ACAGAGAGTGGAGGATGCTTT |
| Reverse | TTTCACACAGCCAGGAGTCTT | |
| SMAD3 | Forward | TGGACGCAGGTTCTCCAAAC |
| Reverse | CCGGCTCGCAGTAGGTAAC | |
| TGFB1 | Forward | GGCCAGATCCTGTCCAAGC |
| Reverse | GTGGGTTTCCACCATTAGCAC | |
| β-actin | Forward | GCCAACACAGTGCTGTCT |
| Reverse | AGGAGCAATGATCTTGATCTT |
© 2017 by the authors. Licensee MDPI, Basel, Switzerland. This article is an open access article distributed under the terms and conditions of the Creative Commons Attribution (CC BY) license (http://creativecommons.org/licenses/by/4.0/).
Share and Cite
Fang, L.-l.; Sun, B.-f.; Huang, L.-r.; Yuan, H.-b.; Zhang, S.; Chen, J.; Yu, Z.-j.; Luo, H. Potent Inhibition of miR-34b on Migration and Invasion in Metastatic Prostate Cancer Cells by Regulating the TGF-β Pathway. Int. J. Mol. Sci. 2017, 18, 2762. https://doi.org/10.3390/ijms18122762
Fang L-l, Sun B-f, Huang L-r, Yuan H-b, Zhang S, Chen J, Yu Z-j, Luo H. Potent Inhibition of miR-34b on Migration and Invasion in Metastatic Prostate Cancer Cells by Regulating the TGF-β Pathway. International Journal of Molecular Sciences. 2017; 18(12):2762. https://doi.org/10.3390/ijms18122762
Chicago/Turabian StyleFang, Li-li, Bao-fei Sun, Li-rong Huang, Hai-bo Yuan, Shuo Zhang, Jing Chen, Zi-jiang Yu, and Heng Luo. 2017. "Potent Inhibition of miR-34b on Migration and Invasion in Metastatic Prostate Cancer Cells by Regulating the TGF-β Pathway" International Journal of Molecular Sciences 18, no. 12: 2762. https://doi.org/10.3390/ijms18122762
APA StyleFang, L.-l., Sun, B.-f., Huang, L.-r., Yuan, H.-b., Zhang, S., Chen, J., Yu, Z.-j., & Luo, H. (2017). Potent Inhibition of miR-34b on Migration and Invasion in Metastatic Prostate Cancer Cells by Regulating the TGF-β Pathway. International Journal of Molecular Sciences, 18(12), 2762. https://doi.org/10.3390/ijms18122762

