Zeb1 Is a Potential Regulator of Six2 in the Proliferation, Apoptosis and Migration of Metanephric Mesenchyme Cells
Abstract
:1. Introduction
2. Results
2.1. Zeb1 Is Highly Conserved and Homologous across Different Mammalians
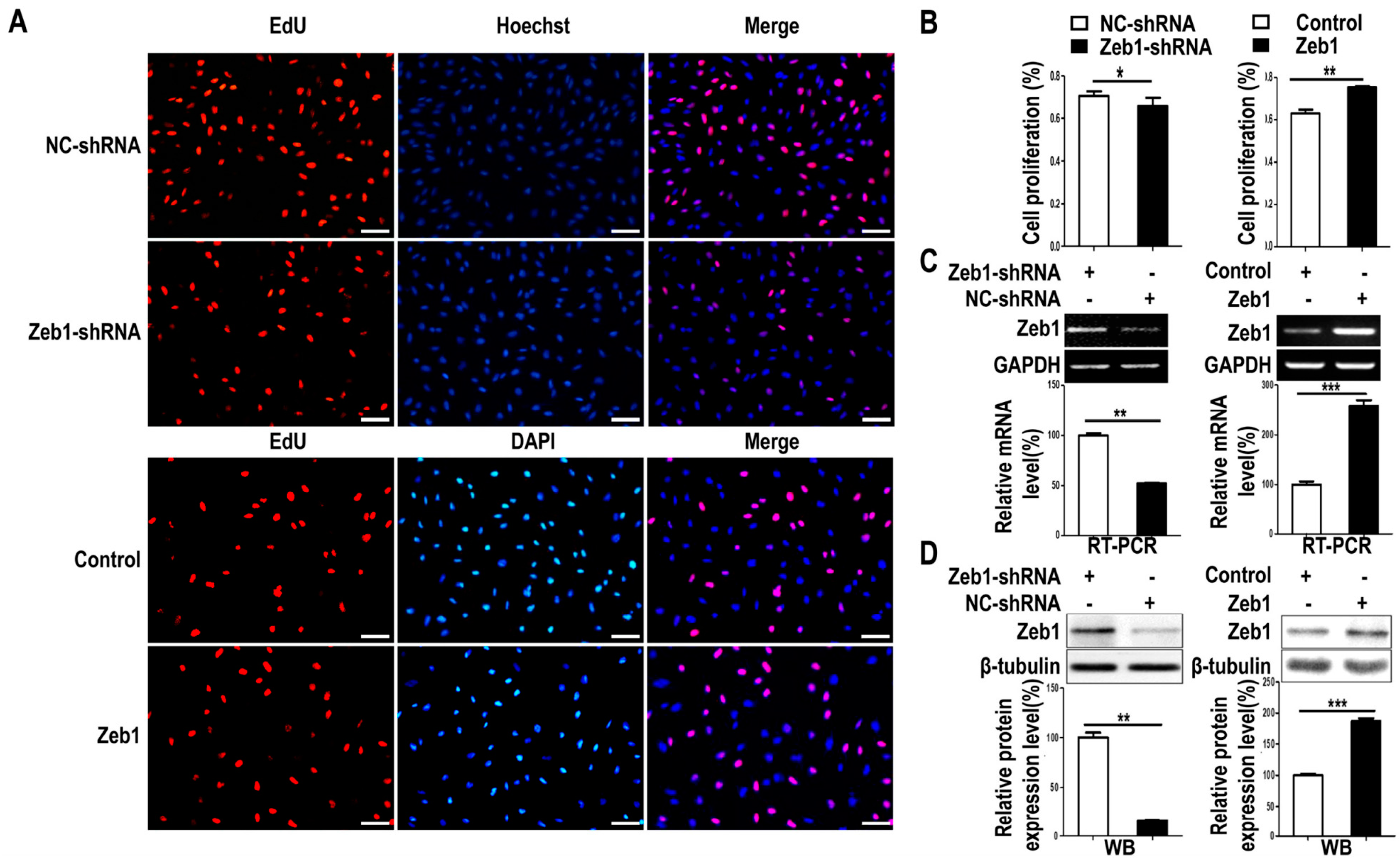
2.2. Zeb1 Promotes the Proliferation and Migration but Inhibits the Apoptosis of MM Cells
2.3. Zeb1 Binds to Six2 Promoter and Up-Regulates Six2 in Metanephric Mesenchymal Cell
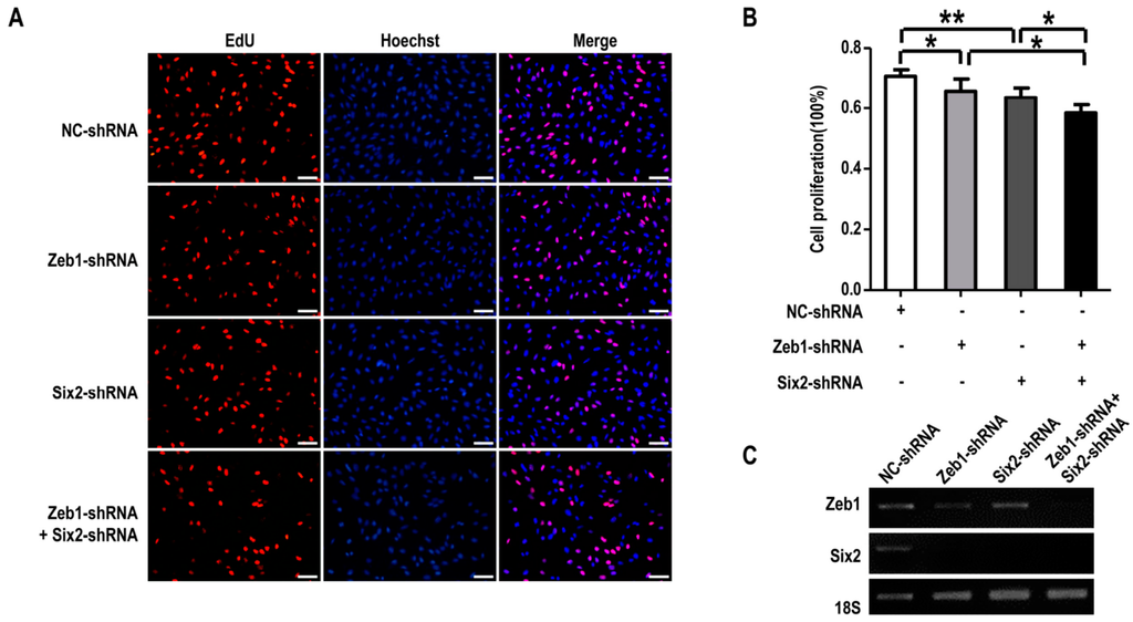
2.4. Zeb1 Regulates Cell Proliferation and Apoptosis of MM Cells by Working with Six2
2.5. The Expression Profile of Zeb1 and Six2 in Kidney Development
2.6. c-Myc Is Up-Regulated by Zeb1 in MM Cells
3. Discussion
4. Materials and Methods
4.1. Bioinformatic Analysis
4.2. Plasmids Construction
4.3. Cell Culture and Transfection
4.4. RNA Extraction and RT-PCR
4.5. Western Blotting
4.6. 5-Ethynyl-2′-deoxyuridine (EdU) Assay
4.7. MTT Assay
4.8. Flow Cytometry Assay and Reagent
4.9. Wound Healing Assay
4.10. Dual-Luciferase Assay
4.11. Embryonic Mouse Kidney Isolation
4.12. Statistical Analysis
5. Conclusions
Acknowledgments
Author Contributions
Conflicts of Interest
Abbreviations
| Zeb1 | Zinc finger E-box-binding homeobox 1 |
| MM | Metanephric mesenchymal |
| UB | Ureteric bud |
| PA | Pre-tubular aggregate |
| UT | Ureteric tree |
| RV | Renal vesicles |
| CM | Condensed/cap mesenchyme |
| TGF-β | Transforming growth factor-β |
| FITC | Fluorescein isothiocyanate fitc |
| HEK | Human embryonic kidney |
| MET | Mesenchymal-epithelial-transition |
| EMT | Epithelial- mesenchymal-transition |
| DMEM | Dulbecco’s modified Eagle’s medium |
Appendix A

References
- McCampbell, K.K.; Springer, K.N.; Wingert, R.A. Analysis of nephron composition and function in the adult zebrafish kidney. J. Vis. Exp. 2014, 9, e51644. [Google Scholar] [CrossRef] [PubMed]
- Vainio, S. How the developing mammalian kidney assembles its thousands of nephrons: Fgfs as stemness signals. Dev. Cell 2012, 22, 1125–1126. [Google Scholar] [CrossRef] [PubMed]
- Saxen, L.; Sariola, H. Early organogenesis of the kidney. Pediatr. Nephrol. 1987, 1, 385–392. [Google Scholar] [CrossRef] [PubMed]
- Nishita, M.; Qiao, S.; Miyamoto, M.; Okinaka, Y.; Yamada, M.; Hashimoto, R.; Iijima, K.; Otani, H.; Hartmann, C.; Nishinakamura, R.; et al. Role of Wnt5a-Ror2 signaling in morphogenesis of the metanephric mesenchyme during ureteric budding. Mol. Cell. Biol. 2014, 34, 3096–3105. [Google Scholar] [CrossRef] [PubMed]
- Pope, J.C.T.; Brock, J.W., 3rd.; Adams, M.C.; Stephens, F.D.; Ichikawa, I. How they begin and how they end: Classic and new theories for the development and deterioration of congenital anomalies of the kidney and urinary tract, CAKUT. J. Am. Soc. Nephrol. 1999, 10, 2018–2028. [Google Scholar] [PubMed]
- Tanigawa, S.; Sharma, N.; Hall, M.D.; Nishinakamura, R.; Perantoni, A.O. Preferential propagation of competent Six2+ nephronic progenitors by LIF/ROCKi treatment of the metanephric mesenchyme. Stem Cell Rep. 2015, 5, 435–447. [Google Scholar] [CrossRef] [PubMed]
- Kobayashi, A.; Valerius, M.T.; Mugford, J.W.; Carroll, T.J.; Self, M.; Oliver, G.; McMahon, A.P. Six2 defines and regulates a multipotent self-renewing nephron progenitor population throughout mammalian kidney development. Cell Stem Cell 2008, 3, 169–181. [Google Scholar] [CrossRef] [PubMed]
- lyu, Z.; Mao, Z.; Wang, H.; Fang, Y.; Chen, T.; Wan, Q.; Wang, M.; Wang, N.; Xiao, J.; Wei, H.; et al. MiR-181b targets Six2 and inhibits the proliferation of metanephric mesenchymal cells in vitro. Biochem. Biophys. Res. Commun. 2013, 440, 495–501. [Google Scholar] [CrossRef] [PubMed]
- Self, M.; Lagutin, O.V.; Bowling, B.; Hendrix, J.; Cai, Y.; Dressler, G.R.; Oliver, G. Six2 is required for suppression of nephrogenesis and progenitor renewal in the developing kidney. EMBO J. 2006, 25, 5214–5428. [Google Scholar] [CrossRef] [PubMed]
- Vannier, C.; Mock, K.; Brabletz, T.; Driever, W. Zeb1 regulates E-cadherin and Epcam (epithelial cell adhesion molecule) expression to control cell behavior in early zebrafish development. J. Biol. Chem. 2013, 288, 18643–18659. [Google Scholar] [CrossRef] [PubMed]
- Eggers, J.C.; Martino, V.; Reinbold, R.; Schafer, S.D.; Kiesel, L.; Starzinski-Powitz, A.; Schuring, A.N.; Kemper, B.; Greve, B.; Gotte, M. microRNA miR-200b affects proliferation, invasiveness and stemness of endometriotic cells by targeting ZEB1, ZEB2 and KLF4. Reprod. Biomed. Online 2016, 32, 434–445. [Google Scholar] [CrossRef] [PubMed]
- Tang, O.; Chen, X.M.; Shen, S.; Hahn, M.; Pollock, C.A. MiRNA-200b represses transforming growth factor-beta1-induced EMT and fibronectin expression in kidney proximal tubular cells. Am. J. Physiol. Ren. Physiol. 2013, 304, F1266–F1273. [Google Scholar] [CrossRef] [PubMed]
- Gong, S.G.; Eulenberg, R.L. Palatal development in Twirler mice. Cleft Palate Craniofac. J. 2001, 38, 622–628. [Google Scholar] [CrossRef]
- Nishimura, G.; Manabe, I.; Tsushima, K.; Fujiu, K.; Oishi, Y.; Imai, Y.; Maemura, K.; Miyagishi, M.; Higashi, Y.; Kondoh, H.; et al. DeltaEF1 mediates TGF-β signaling in vascular smooth muscle cell differentiation. Dev. Cell 2006, 11, 93–104. [Google Scholar] [CrossRef] [PubMed]
- Liu, Y.; El-Naggar, S.; Darling, D.S.; Higashi, Y.; Dean, D.C. Zeb1 links epithelial-mesenchymal transition and cellular senescence. Development 2008, 135, 579–588. [Google Scholar] [CrossRef] [PubMed]
- Senanayake, U.; Koller, K.; Pichler, M.; Leuschner, I.; Strohmaier, H.; Hadler, U.; Das, S.; Hoefler, G.; Guertl, B. The pluripotent renal stem cell regulator Six2 is activated in renal neoplasms and influences cellular proliferation and migration. Hum. Pathol. 2013, 44, 336–345. [Google Scholar] [CrossRef] [PubMed]
- Zhou, P.; Chen, T.; Fang, Y.; Wang, H.; Li, M.; Ma, P.; He, L.; Li, Q.; Liu, T.; Yang, X.; et al. Down-regulated Six2 by knockdown of neurofibromin results in apoptosis of metanephric mesenchyme cells in vitro. Mol. Cell. Biochem. 2014, 390, 205–213. [Google Scholar] [CrossRef] [PubMed]
- Reidy, K.J.; Rosenblum, N.D. Cell and molecular biology of kidney development. Semin. Nephrol. 2009, 29, 321–337. [Google Scholar] [CrossRef] [PubMed]
- Multiple Sequence Aligment by CLUSTALW. Available online: http://www.genome.jp/tools/clustalw/ (accessed on 24 September 2015).
- The Protein Database of National Center for Biotechnology Information. Available online: http://www.ncbi.nlm.nih.gov/protein. (accessed on 14 August 2015).
- Xu, J.; Wong, E.Y.; Cheng, C.; Li, J.; Sharkar, M.T.; Xu, C.Y.; Chen, B.; Sun, J.; Jing, D.; Xu, P.X. Eya1 interacts with Six2 and Myc to regulate expansion of the nephron progenitor pool during nephrogenesis. Dev. Cell 2014, 31, 434–447. [Google Scholar] [CrossRef] [PubMed]
- Yu, J.; Carroll, T.J.; McMahon, A.P. Sonic hedgehog regulates proliferation and differentiation of mesenchymal cells in the mouse metanephric kidney. Development 2002, 129, 5301–5312. [Google Scholar] [PubMed]
- Takeyama, Y.; Sato, M.; Horio, M.; Hase, T.; Yoshida, K.; Yokoyama, T.; Nakashima, H.; Hashimoto, N.; Sekido, Y.; Gazdar, A.F.; et al. Knockdown of ZEB1, a master epithelial-to-mesenchymal transition (EMT) gene, suppresses anchorage-independent cell growth of lung cancer cells. Cancer Lett. 2010, 296, 216–224. [Google Scholar] [CrossRef] [PubMed]
- Filios, S.R.; Xu, G.; Chen, J.; Hong, K.; Jing, G.; Shalev, A. MicroRNA-200 is induced by thioredoxin-interacting protein and regulates Zeb1 protein signaling and beta cell apoptosis. J. Biol. Chem. 2014, 289, 36275–36283. [Google Scholar] [CrossRef] [PubMed]
- Xu, J.; Liu, H.; Park, J.S.; Lan, Y.; Jiang, R. Osr1 acts downstream of and interacts synergistically with Six2 to maintain nephron progenitor cells during kidney organogenesis. Development 2014, 141, 1442–1452. [Google Scholar] [CrossRef] [PubMed]
- Crawford, E.D.; Wells, J.A. Caspase substrates and cellular remodeling. Annu. Rev. Biochem. 2011, 80, 1055–1087. [Google Scholar] [CrossRef] [PubMed]
- Pop, C.; Salvesen, G.S. Human caspases: Activation, specificity, and regulation. J. Biol. Chem. 2009, 284, 21777–21781. [Google Scholar] [CrossRef] [PubMed]
- Piatkov, K.I.; Brower, C.S.; Varshavsky, A. The N-end rule pathway counteracts cell death by destroying proapoptotic protein fragments. Proc. Natl. Acad. Sci. USA 2012, 109, E1839–E1847. [Google Scholar] [CrossRef] [PubMed]
- Eldeeb, M.A.; Fahlman, R.P. The anti-apoptotic form of tyrosine kinase Lyn that is generated by proteolysis is degraded by the N-end rule pathway. Oncotarget 2014, 5, 2714–2722. [Google Scholar] [CrossRef] [PubMed]
- Liu, Y.; Sanchez-Tillo, E.; Lu, X.; Clem, B.; Telang, S.; Jenson, A.B.; Cuatrecasas, M.; Chesney, J.; Postigo, A.; Dean, D.C. Rb1 family mutation is sufficient for sarcoma initiation. Nat. Commun. 2013. [Google Scholar] [CrossRef] [PubMed]
- Xu, B.; Lee, K.K.; Zhang, L.; Gerton, J.L. Stimulation of mTORC1 with L-leucine rescues defects associated with Roberts syndrome. PLoS Genet. 2013, 9, e1003857. [Google Scholar] [CrossRef] [PubMed]
- Bates, C.M. Kidney development: Regulatory molecules crucial to both mice and men. Mol. Genet. Metab. 2000, 71, 391–396. [Google Scholar] [CrossRef] [PubMed]
- Couillard, M.; Trudel, M. C-myc as a modulator of renal stem/progenitor cell population. Dev. Dyn. 2009, 238, 405–414. [Google Scholar] [CrossRef] [PubMed]
- Siemens, H.; Jackstadt, R.; Hunten, S.; Kaller, M.; Menssen, A.; Gotz, U.; Hermeking, H. miR-34 and SNAIL form a double-negative feedback loop to regulate epithelial-mesenchymal transitions. Cell Cycle 2011, 10, 4256–4271. [Google Scholar] [CrossRef] [PubMed]
- The GenitoUrinary Development Molecular Anatomy Project Database. Available online: http://www.gudmap.org/gudmap/pages/mastertablebrowse.html (accessed on 10 September 2015).
- The JASPAR Database. Available online: http://jaspar.genereg.net/cgi-bin/jaspar_db.pl. (accessed on 16 October 2015).
- Sun, H.; Li, Q.W.; Lv, X.Y.; Ai, J.Z.; Yang, Q.T.; Duan, J.J.; Bian, G.H.; Xiao, Y.; Wang, Y.D.; Zhang, Z.; et al. MicroRNA-17 post-transcriptionally regulates polycystic kidney disease-2 gene and promotes cell proliferation. Mol. Biol. Rep. 2010, 37, 2951–2958. [Google Scholar] [CrossRef] [PubMed]
- Balhana, R.; Stoker, N.G.; Sikder, M.H.; Chauviac, F.X.; Kendall, S.L. Rapid construction of mycobacterial mutagenesis vectors using ligation-independent cloning. J. Microbiol. Methods 2010, 83, 34–41. [Google Scholar] [CrossRef] [PubMed]
- MISSION shRNA Clones for individual genes. Available online: http://www.Sigmaaldrich.com/china-mainland/zh/life-science/functional-genomics-and-rnai/shrna.html (accessed on 3 December 2015).
- pLKO.1-ShRNA Construction. Available online: http://www.addgene.org/tools/protocols/plko/ (accessed on 12 December 2015).
- Valerius, M.T.; Patterson, L.T.; Witte, D.P.; Potter, S.S. Microarray analysis of novel cell lines representing two stages of metanephric mesenchyme differentiation. Mech. Dev. 2002, 112, 219–232. [Google Scholar] [CrossRef]
- McLaughlin, N.; Yao, X.; Li, Y.; Saifudeen, Z.; El-Dahr, S.S. Histone signature of metanephric mesenchyme cell lines. Epigenetics 2013, 8, 970–978. [Google Scholar] [CrossRef] [PubMed]
- Tanigawa, S.; Wang, H.; Yang, Y.; Sharma, N.; Tarasova, N.; Ajima, R.; Yamaguchi, T.P.; Rodriguez, L.G.; Perantoni, A.O. Wnt4 induces nephronic tubules in metanephric mesenchyme by a non-canonical mechanism. Dev. Biol. 2011, 352, 58–69. [Google Scholar] [CrossRef] [PubMed]
- Suwanjang, W.; Abramov, A.Y.; Charngkaew, K.; Govitrapong, P.; Chetsawang, B. Melatonin prevents cytosolic calcium overload, mitochondrial damage and cell death due to toxically high doses of dexamethasone-induced oxidative stress in human neuroblastoma SH-SY5Y cells. Neurochem. Int. 2016, 97, 34–41. [Google Scholar] [CrossRef] [PubMed]
- Zhang, C.; Li, L.; Zhao, B.; Jiao, A.; Li, X.; Sun, N.; Zhang, J. Ghrelin protects against dexamethasone-induced INS-1 cell apoptosis via ERK and p38MAPK signaling. Int. J. Endocrinol. 2016. [Google Scholar] [CrossRef] [PubMed]
- Guo, S.; Mao, L.; Ji, F.; Wang, S.; Xie, Y.; Fei, H.; Wang, X.D. Activating AMP-activated protein kinase by an alpha1 selective activator compound 13 attenuates dexamethasone-induced osteoblast cell death. Biochem. Biophys. Res. Commun. 2016, 471, 545–552. [Google Scholar] [CrossRef] [PubMed]
- Brown, A.C.; Blank, U.; Adams, D.C.; Karolak, M.J.; Fetting, J.L.; Hill, B.L.; Oxburgh, L. Isolation and culture of cells from the nephrogenic zone of the embryonic mouse kidney. J. Vis. Exp. 2011. [Google Scholar] [CrossRef] [PubMed]










© 2016 by the authors; licensee MDPI, Basel, Switzerland. This article is an open access article distributed under the terms and conditions of the Creative Commons Attribution (CC-BY) license (http://creativecommons.org/licenses/by/4.0/).
Share and Cite
Gu, Y.; Zhao, Y.; Zhou, Y.; Xie, Y.; Ju, P.; Long, Y.; Liu, J.; Ni, D.; Cao, F.; Lyu, Z.; et al. Zeb1 Is a Potential Regulator of Six2 in the Proliferation, Apoptosis and Migration of Metanephric Mesenchyme Cells. Int. J. Mol. Sci. 2016, 17, 1283. https://doi.org/10.3390/ijms17081283
Gu Y, Zhao Y, Zhou Y, Xie Y, Ju P, Long Y, Liu J, Ni D, Cao F, Lyu Z, et al. Zeb1 Is a Potential Regulator of Six2 in the Proliferation, Apoptosis and Migration of Metanephric Mesenchyme Cells. International Journal of Molecular Sciences. 2016; 17(8):1283. https://doi.org/10.3390/ijms17081283
Chicago/Turabian StyleGu, Yuping, Ya Zhao, Yuru Zhou, Yajun Xie, Pan Ju, Yaoshui Long, Jianing Liu, Dongsheng Ni, Fen Cao, Zhongshi Lyu, and et al. 2016. "Zeb1 Is a Potential Regulator of Six2 in the Proliferation, Apoptosis and Migration of Metanephric Mesenchyme Cells" International Journal of Molecular Sciences 17, no. 8: 1283. https://doi.org/10.3390/ijms17081283
APA StyleGu, Y., Zhao, Y., Zhou, Y., Xie, Y., Ju, P., Long, Y., Liu, J., Ni, D., Cao, F., Lyu, Z., Mao, Z., Hao, J., Li, Y., Wan, Q., Kanyomse, Q., Liu, Y., Ren, D., Ning, Y., Li, X., ... Li, B. (2016). Zeb1 Is a Potential Regulator of Six2 in the Proliferation, Apoptosis and Migration of Metanephric Mesenchyme Cells. International Journal of Molecular Sciences, 17(8), 1283. https://doi.org/10.3390/ijms17081283
