Myricetin Prevents Alveolar Bone Loss in an Experimental Ovariectomized Mouse Model of Periodontitis
Abstract
:1. Introduction
2. Results
2.1. Micro-Computed Tomography (Micro-CT) Analysis of Alveolar Bone
2.2. Histologcal and Histomorphometric Analysis of Alveolar Bone
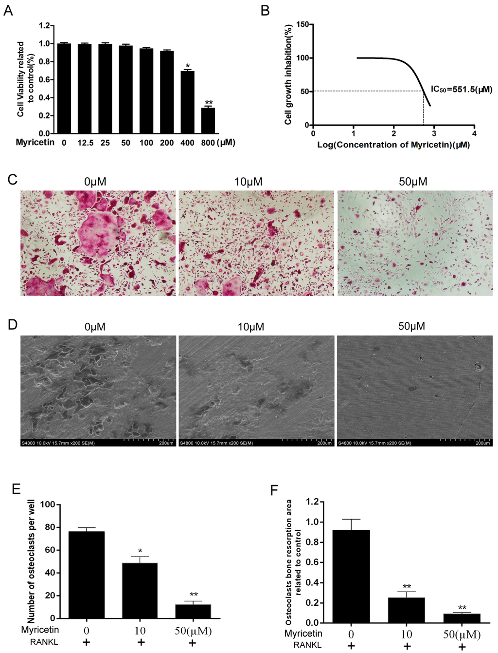
2.3. Myricetin Inhibited Receptor Activator of Nuclear Factor κ-B Ligand (RANKL)-Induced Osteoclast Formation without Cytotoxicity
2.4. Myricetin Attenuated Osteoclastic Bone Resorption
3. Discussion
4. Materials and Methods
4.1. Media and Reagents
4.2. Animals and Study Design
4.3. Micro-CT Scanning and Assessment of Alveolar Bone
4.4. Histological and Histomorphometric Analysis
4.5. Osteoclasts Culture
4.6. Cell Viability and Cytotoxicity Assay
4.7. TRAP Staining
4.8. Resorption Pit Assay
4.9. Statistical Analyses
5. Conclusions
Acknowledgments
Author Contributions
Conflicts of Interest
References
- Pihlstrom, B.L.; Michalowicz, B.S.; Johnson, N.W. Periodontal diseases. Lancet 2005, 366, 1809–1820. [Google Scholar] [CrossRef]
- El-Shinnawi, U.M.; El-Tantawy, S.I. The effect of alendronate sodium on alveolar bone loss in periodontitis (clinical trial). J. Int. Acad. Periodontol. 2003, 5, 5–10. [Google Scholar] [PubMed]
- Wactawski-Wende, J. Periodontal diseases and osteoporosis: Association and mechanisms. Ann. Periodontol. 2001, 6, 197–208. [Google Scholar] [CrossRef] [PubMed]
- Lerner, U.H. Inflammation-induced bone remodeling in periodontal disease and the influence of post-menopausal osteoporosis. J. Dent. Res. 2006, 85, 596–607. [Google Scholar] [CrossRef] [PubMed]
- Bartold, P.M.; Cantley, M.D.; Haynes, D.R. Mechanisms and control of pathologic bone loss in periodontitis. Periodontology 2010, 53, 55–69. [Google Scholar] [CrossRef] [PubMed]
- Hughes, D.E.; Dai, A.; Tiffee, J.C.; Li, H.H.; Mundy, G.R.; Boyce, B.F. Estrogen promotes apoptosis of murine osteoclasts mediated by TGF-β. Nat. Med. 1996, 2, 1132–1136. [Google Scholar] [CrossRef] [PubMed]
- Hussein, O.; Tiedemann, K.; Komarova, S.V. Breast cancer cells inhibit spontaneous and bisphosphonate-induced osteoclast apoptosis. Bone 2011, 48, 202–211. [Google Scholar] [CrossRef] [PubMed]
- Iqbal, J.; Sun, L.; Mechanick, J.I.; Zaidi, M. Anti-cancer actions of denosumab. Curr. Osteoporos. Rep. 2011, 9, 173–176. [Google Scholar] [CrossRef] [PubMed]
- Marx, R.E. The deception and fallacies of sponsored randomized prospective double-blinded clinical trials: The bisphosphonate research example. Int. J. Oral Maxillofac. Implants 2014, 29, e37–e44. [Google Scholar] [CrossRef] [PubMed]
- Maeda, S.S.; Lazaretti-Castro, M. An overview on the treatment of postmenopausal osteoporosis. Arq. Bras. Endocrinol. Metabol. 2014, 58, 162–171. [Google Scholar] [CrossRef] [PubMed]
- Hsu, Y.L.; Chang, J.K.; Tsai, C.H.; Chien, T.T.C.; Kuo, P.L. Myricetin induces human osteoblast differentiation through bone morphogenetic protein-2/p38 mitogen-activated protein kinase pathway. Biochem. Pharmacol. 2007, 73, 504–514. [Google Scholar] [CrossRef] [PubMed]
- Kuo, P.L. Myricetin inhibits the induction of anti-Fas IgM-, tumor necrosis factor-α- and interleukin-1β-mediated apoptosis by Fas pathway inhibition in human osteoblastic cell line MG-63. Life Sci. 2005, 77, 2964–2976. [Google Scholar] [CrossRef] [PubMed]
- Wu, C.; Wang, W.; Tian, B.; Liu, X.; Qu, X.; Zhai, Z.; Li, H.; Liu, F.; Fan, Q.; Tang, T.; et al. Myricetin prevents titanium particle-induced osteolysis in vivo and inhibits RANKL-induced osteoclastogenesis in vitro. Biochem. Pharmacol. 2015, 93, 59–71. [Google Scholar] [CrossRef] [PubMed]
- Yamaguchi, M.; Hamamoto, R.; Uchiyama, S.; Ishiyama, K. Effects of flavonoid on calcium content in femoral tissue culture and parathyroid hormone-stimulated osteoclastogenesis in bone marrow culture in vitro. Mol. Cell. Biochem. 2007, 303, 83–88. [Google Scholar] [CrossRef] [PubMed]
- Ko, S.Y. Myricetin suppresses LPS-induced MMP expression in human gingival fibroblasts and inhibits osteoclastogenesis by downregulating NFATc1 in RANKL-induced RAW 264.7 cells. Arch. Oral Biol. 2012, 57, 1623–1632. [Google Scholar] [CrossRef] [PubMed]
- Corbet, E.F.; Leung, W.K. Epidemiology of periodontitis in the Asia and Oceania regions. Periodontology 2011, 56, 25–64. [Google Scholar] [CrossRef] [PubMed]
- Dye, B.A. Global periodontal disease epidemiology. Periodontology 2012, 58, 10–25. [Google Scholar] [CrossRef] [PubMed]
- Kobayashi, M.; Matsumoto, C.; Hirata, M.; Tominari, T.; Inada, M.; Miyaura, C. The correlation between postmenopausal osteoporosis and inflammatory periodontitis regarding bone loss in experimental models. Exp. Anim. Tokyo 2012, 61, 183–187. [Google Scholar] [CrossRef]
- Tezal, M.; Wactawski-Wende, J.; Grossi, S.G.; Ho, A.W.; Dunford, R.; Genco, R.J. The relationship between bone mineral density and periodontitis in postmenopausal women. J. Periodontol. 2000, 71, 1492–1498. [Google Scholar] [CrossRef] [PubMed]
- Genco, R.J.; Borgnakke, W.S. Risk factors for periodontal disease. Periodontology 2013, 62, 59–94. [Google Scholar] [CrossRef] [PubMed]
- Zhang, D.; Chu, F.; Yang, Y.; Xia, L.; Zeng, D.; Uludag, H.; Zhang, X.; Qian, Y.; Jiang, X. Orthodontic tooth movement in alveolar cleft repaired with a tissue engineering bone: An experimental study in dogs. Tissue Eng. Part A 2011, 17, 1313–1325. [Google Scholar] [CrossRef] [PubMed]
- Huang, J.; Tian, B.; Chu, F.; Yang, C.; Zhao, J.; Jiang, X.; Qian, Y. Rapid maxillary expansion in alveolar cleft repaired with a tissue-engineered bone in a canine model. J. Mech. Behav. Biomed. Mater. 2015, 48, 86–99. [Google Scholar] [CrossRef] [PubMed]
- Brunsvold, M.A. Pathologic tooth migration. J. Periodontol. 2005, 76, 859–866. [Google Scholar] [CrossRef] [PubMed]
- Nakamura, T.; Sugimoto, T.; Nakano, T.; Kishimoto, H.; Ito, M.; Fukunaga, M.; Hagino, H.; Sone, T.; Yoshikawa, H.; Nishizawa, Y.; et al. Randomized Teriparatide [human parathyroid hormone (PTH) 1-34] Once-Weekly Efficacy Research (TOWER) trial for examining the reduction in new vertebral fractures in subjects with primary osteoporosis and high fracture risk. J. Clin. Endocrinol. Metab. 2012, 97, 3097–3106. [Google Scholar] [CrossRef] [PubMed]
- Jilka, R.L.; Hangoc, G.; Girasole, G.; Passeri, G.; Williams, D.C.; Abrams, J.S.; Boyce, B.; Broxmeyer, H.; Manolagas, S.C. Increased osteoclast development after estrogen loss: Mediation by interleukin-6. Science 1992, 257, 88–91. [Google Scholar] [CrossRef] [PubMed]
- Kawaguchi, H.; Pilbeam, C.C.; Vargas, S.J.; Morse, E.E.; Lorenzo, J.A.; Raisz, L.G. Ovariectomy enhances and estrogen replacement inhibits the activity of bone marrow factors that stimulate prostaglandin production in cultured mouse calvariae. J. Clin. Investig. 1995, 96, 539–548. [Google Scholar] [CrossRef] [PubMed]
- Kimble, R.B.; Bain, S.; Pacifici, R. The functional block of TNF but not of IL-6 prevents bone loss in ovariectomized mice. J. Bone Miner. Res. 1997, 12, 935–941. [Google Scholar] [CrossRef] [PubMed]
- Miyaura, C.; Kusano, K.; Masuzawa, T.; Chaki, O.; Onoe, Y.; Aoyagi, M.; Sasaki, T.; Tamura, T.; Koishihara, Y.; Ohsugi, Y.; et al. Endogenous bone-resorbing factors in estrogen deficiency: cooperative effects of IL-1 and IL-6. J. Bone Miner. Res. 1995, 10, 1365–1373. [Google Scholar] [CrossRef] [PubMed]
- Xu, X.C.; Chen, H.; Zhang, X.; Zhai, Z.J.; Liu, X.Q.; Qin, A.; Lu, E.Y. Simvastatin prevents alveolar bone loss in an experimental rat model of periodontitis after ovariectomy. J. Transl. Med. 2014, 12. [Google Scholar] [CrossRef] [PubMed]
- Hung, H.C.; Douglass, C.W. Meta-analysis of the effect of scaling and root planing, surgical treatment and antibiotic therapies on periodontal probing depth and attachment loss. J. Clin. Periodontol. 2002, 29, 975–986. [Google Scholar] [CrossRef] [PubMed]
- Teughels, W.; Dhondt, R.; Dekeyser, C.; Quirynen, M. Treatment of aggressive periodontitis. Periodontology 2014, 65, 107–133. [Google Scholar] [CrossRef] [PubMed]
- Checchi, L.; Montevecchi, M.; Gatto, M.R.; Trombelli, L. Retrospective study of tooth loss in 92 treated periodontal patients. J. Clin. Periodontol. 2002, 29, 651–656. [Google Scholar] [CrossRef] [PubMed]
- Christersson, L.A.; Slots, J.; Rosling, B.G.; Genco, R.J. Microbiological and clinical effects of surgical treatment of localized juvenile periodontitis. J. Clin. Periodontol. 1985, 12, 465–476. [Google Scholar] [CrossRef] [PubMed]
- Mabry, T.W.; Yukna, R.A.; Sepe, W.W. Freeze-dried bone allografts combined with tetracycline in the treatment of juvenile periodontitis. J. Periodontol. 1985, 56, 74–81. [Google Scholar] [CrossRef] [PubMed]
- Mengel, R.; Soffner, M.; Flores-de-Jacoby, L. Bioabsorbable membrane and bioactive glass in the treatment of intrabony defects in patients with generalized aggressive periodontitis: Results of a 12-month clinical and radiological study. J. Periodontol. 2003, 74, 899–908. [Google Scholar] [CrossRef] [PubMed]
- Zucchelli, G.; Brini, C.; de Sanctis, M. GTR treatment of intrabony defects in patients with early-onset and chronic adult periodontitis. Int. J. Periodontics Restor. Dent. 2002, 22, 323–333. [Google Scholar]
- Christersson, L.A.; Zambon, J.J. Suppression of subgingival Actinobacillus actinomycetemcomitans in localized juvenile periodontitis by systemic tetracycline. J. Clin. Periodontol. 1993, 20, 395–401. [Google Scholar] [CrossRef] [PubMed]
- Novak, M.J.; Polson, A.M.; Adair, S.M. Tetracycline therapy in patients with early juvenile periodontitis. J. Periodontol. 1988, 59, 366–372. [Google Scholar] [CrossRef] [PubMed]
- Novak, M.J.; Stamatelakys, C.; Adair, S.M. Resolution of early lesions of juvenile periodontitis with tetracycline therapy alone:Long-term observations of 4 cases. J. Periodontol. 1991, 62, 628–633. [Google Scholar] [CrossRef] [PubMed]
- Slots, J.; Rosling, B.G. Suppression of the periodontopathic microflora in localized juvenile periodontitis by systemic tetracycline. J. Clin. Periodontol. 1983, 10, 465–486. [Google Scholar] [CrossRef] [PubMed]
- Seto, H.; Toba, Y.; Takada, Y.; Kawakami, H.; Ohba, H.; Hama, H.; Horibe, M.; Nagata, T. Milk basic protein increases alveolar bone formation in rat experimental periodontitis. J. Periodontal Res. 2007, 42, 85–89. [Google Scholar] [CrossRef] [PubMed]
- Wedemeyer, C.; Xu, J.; Neuerburg, C.; Landgraeber, S.; Malyar, N.M.; von Knoch, F.; Gosheger, G.; von Knoch, M.; Löer, F.; Saxler, G. Particle-induced osteolysis in three-dimensional micro-computed tomography. Calcif. Tissue Int. 2007, 81, 394–402. [Google Scholar] [CrossRef] [PubMed]





© 2016 by the authors; licensee MDPI, Basel, Switzerland. This article is an open access article distributed under the terms and conditions of the Creative Commons by Attribution (CC-BY) license (http://creativecommons.org/licenses/by/4.0/).
Share and Cite
Huang, J.; Wu, C.; Tian, B.; Zhou, X.; Ma, N.; Qian, Y. Myricetin Prevents Alveolar Bone Loss in an Experimental Ovariectomized Mouse Model of Periodontitis. Int. J. Mol. Sci. 2016, 17, 422. https://doi.org/10.3390/ijms17030422
Huang J, Wu C, Tian B, Zhou X, Ma N, Qian Y. Myricetin Prevents Alveolar Bone Loss in an Experimental Ovariectomized Mouse Model of Periodontitis. International Journal of Molecular Sciences. 2016; 17(3):422. https://doi.org/10.3390/ijms17030422
Chicago/Turabian StyleHuang, Jialiang, Chuanlong Wu, Bo Tian, Xiao Zhou, Nian Ma, and Yufen Qian. 2016. "Myricetin Prevents Alveolar Bone Loss in an Experimental Ovariectomized Mouse Model of Periodontitis" International Journal of Molecular Sciences 17, no. 3: 422. https://doi.org/10.3390/ijms17030422
APA StyleHuang, J., Wu, C., Tian, B., Zhou, X., Ma, N., & Qian, Y. (2016). Myricetin Prevents Alveolar Bone Loss in an Experimental Ovariectomized Mouse Model of Periodontitis. International Journal of Molecular Sciences, 17(3), 422. https://doi.org/10.3390/ijms17030422
