From Functional Food to Therapeutic Prospect: Mechanistic Study of Gypenoside XVII in HeLa Cells
Abstract
1. Introduction
2. Results
2.1. Inhibition Effect of Gypenoside XVII on HeLa Cell Proliferation
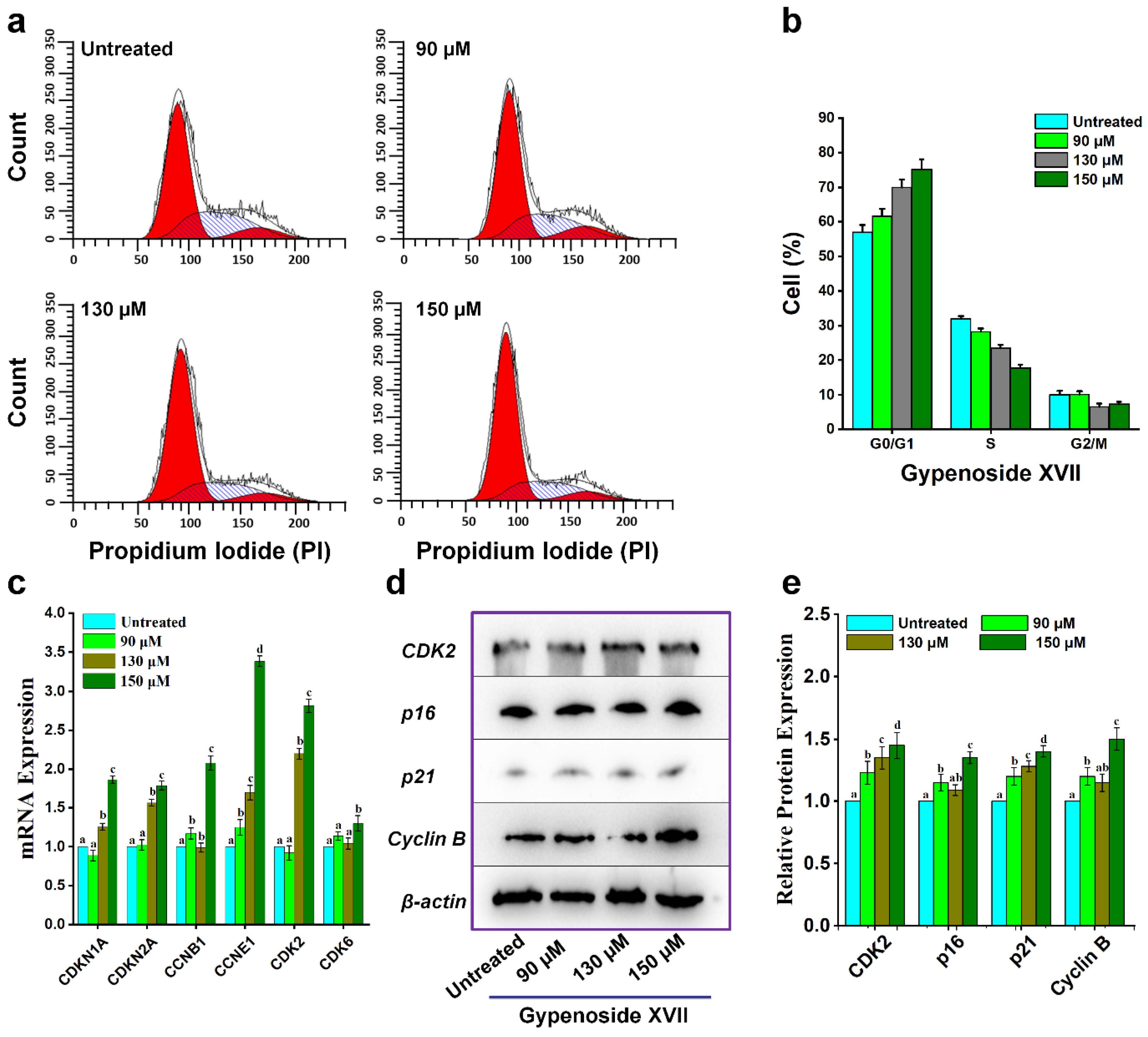
2.2. Effect of Gypenoside XVII on Cell Cycle
2.3. Effect of Gypenoside XVII on HeLa Cell Apoptosis
2.4. Effect of Gypenoside XVII on Mitochondrial Pathway
2.5. Effect of Gypenoside XVII on Death Receptor Pathway
2.6. Effect of Gypenoside XVII on Other Apoptosis-Related Genes
3. Discussion
4. Experimental Method
4.1. Chemicals and Reagents
4.2. Cell Preparation
4.3. MTT Assay
4.4. Cell Cycle Analysis
4.5. Cell Apoptosis
4.6. Measurement of Apoptotic Morphology
4.7. RT-qPCR Analysis
4.8. Western Blotting Analysis
4.9. Statistical Analysis
5. Conclusions
Supplementary Materials
Author Contributions
Funding
Institutional Review Board Statement
Informed Consent Statement
Data Availability Statement
Acknowledgments
Conflicts of Interest
References
- American Cancer Society. Global Cancer Facts & Figures 4th Edition. 2022. Available online: https://www.cancer.org/research/cancer-facts-statistics/global-cancer-facts-and-figures.html (accessed on 12 August 2025).
- Bray, F.; Laversanne, M.; Sung, H.; Ferlay, J.; Siegel, R.L.; Soerjomataram, I.; Jemal, A. Global cancer statistics 2022: GLOBOCAN estimates of incidence and mortality worldwide for 36 cancers in 185 countries. CA A Cancer J. Clin. 2024, 74, 229–263. [Google Scholar] [CrossRef]
- Ma, Y.-L.; Zhang, Y.-S.; Zhang, F.; Zhang, Y.-Y.; Thakur, K.; Zhang, J.-G.; Wei, Z.-J. Methyl protodioscin from Polygonatum sibiricum inhibits cervical cancer through cell cycle arrest and apoptosis induction. Food Chem. Toxicol. 2019, 132, 110655. [Google Scholar] [CrossRef]
- Sekar, P.K.C.; Thomas, S.M.; Veerabathiran, R. The future of cervical cancer prevention: Advances in research and technology. Explor. Med. 2024, 5, 384–400. [Google Scholar] [CrossRef]
- Ahmad, B.; Khan, S.; Nabi, G.; Gamallat, Y.; Su, P.; Jamalat, Y.; Duan, P.; Yao, L. Natural gypenosides: Targeting cancer through different molecular pathways. Cancer Manag. Res. 2019, 11, 2287–2297. [Google Scholar] [CrossRef] [PubMed]
- Bokelmann, J.M. Gynostemma/Jiaogulan (Gynostemma Pentaphyllum); Elsevier eBooks: Amsterdam, The Netherlands, 2022. [Google Scholar]
- Quang, H.T.; Thi, P.T.D.; Sang, D.N.; Tram, T.T.N.; Huy, N.D.; Dung, T.Q.; The, Q.T.T. Effects of Plant Elicitors on Growth and Gypenosides Biosynthesis in Cell Culture of Giao co lam (Gynostemma pentaphyllum). Molecules 2022, 27, 2972. [Google Scholar] [CrossRef]
- Wang, J.; Yang, J.-L.; Zhou, P.-P.; Meng, X.-H.; Shi, Y.-P. Further New Gypenosides from Jiaogulan (Gynostemma pentaphyllum). J. Agric. Food Chem. 2017, 65, 5926–5934. [Google Scholar] [CrossRef]
- Wang, Z.-X.; Yang, J.-M.; Zhang, Z.-B.; Zhu, X.-T.; Xiang, P.; Sun, J.; He, X.-H. Chemical constituents and biological activity of Gynostemma pentaphyllum: A review. J. South. Agric. 2023, 54, 1741–1752. [Google Scholar]
- Ji, X.; Shen, Y.; Guo, X. Isolation, structures, and bioactivities of the polysaccharides from Gynostemma pentaphyllum (Thunb.) Makino: A review. BioMed Res. Int. 2018, 2018, 6285134. [Google Scholar] [CrossRef] [PubMed]
- Su, C.; Li, N.; Ren, R.; Wang, Y.; Su, X.; Lu, F.; Zong, R.; Yang, L.; Ma, X. Progress in the medicinal value, bioactive compounds, and pharmacological activities of Gynostemma pentaphyllum. Molecules 2021, 26, 6249. [Google Scholar] [CrossRef]
- Ahmed, A.; Saleem, M.A.; Saeed, F.; Afzaal, M.; Imran, A.; Nadeem, M.; Ambreen, S.; Imran, M.; Hussain, M.; Al Jbawi, E. Gynostemma pentaphyllum an immortal herb with promising therapeutic potential: A comprehensive review on its phytochemistry and pharmacological perspective. Int. J. Food Prop. 2023, 26, 808–832. [Google Scholar] [CrossRef]
- Anuradha, B.; Vaibhav, C. Gynostemma pentaphyllum Extract Market: Trends & Growth Analysis. Market Research Report, 2024. Available online: https://www.wiseguyreports.com/reports/gynostemma-pentaphyllum-extract-market (accessed on 9 September 2025).
- Yuge, N.; Wei, Y.; Junli, L.; Wenbing, Y.; Liangli, Y. Characterization of a Novel Polysaccharide from Tetraploid Gynostemma pentaphyllum Makino. J. Agric. Food Chem. 2013, 61, 4882–4889. [Google Scholar] [CrossRef] [PubMed]
- Deng, Q.; Yang, X. Protective effects of Gynostemma pentaphyllum polysaccharides on PC12 cells impaired by MPP(+). Int. J. Biol. Macromol. 2014, 69, 171–175. [Google Scholar] [CrossRef]
- Ahn, Y.; Lee, H.S.; Lee, S.H.; Joa, K.L.; Lim, C.Y.; Ahn, Y.J.; Hong, K.B. Effects of gypenoside L-containing Gynostemma pentaphyllum extract on fatigue and physical performance: A double-blind, placebo-controlled, randomized trial. Phytother. Res. 2023, 37, 3069–3082. [Google Scholar] [CrossRef]
- Li, Y.; Ouyang, Q.; Li, X.; Alolgal, R.N.; Fan, Y.; Sun, Y.; Ma, G. The role of Gynostemma pentaphyllum in regulating hyperlipidemia. Am. J. Chin. Med. 2023, 51, 953–978. [Google Scholar] [CrossRef] [PubMed]
- Ren, D.; Zhao, Y.; Zheng, Q.; Alim, A.; Yang, X. Immunomodulatory effects of an acidic polysaccharide fraction from herbal Gynostemma pentaphyllum tea in RAW264.7 cells. Food Funct. 2019, 10, 2186–2197. [Google Scholar] [CrossRef]
- Zhang, Z.; Zhang, W.; Ji, Y.P.; Zhao, Y.; Wang, C.G.; Hu, J.F. Gynostemosides A-E, megastigmane glycosides from Gynostemma pentaphyllum. Phytochemistry 2010, 71, 693–700. [Google Scholar] [CrossRef]
- Liu, H.L.; Kao, T.H.; Chen, B.H. Determination of Carotenoids in the Chinese Medical Herb Jiao-Gu-Lan (Gynostemma pentaphyllum MAKINO) by Liquid Chromatography. Chromatographia 2004, 60, 411–417. [Google Scholar] [CrossRef]
- Huang, S.; Hung, C.; Wu, W.; Chen, B. Determination of chlorophylls and their derivatives in Gynostemma pentaphyllum Makino by liquid chromatography–mass spectrometry. J. Pharm. Biomed. Anal. 2008, 48, 105–112. [Google Scholar] [CrossRef] [PubMed]
- Wang, X.W.; Zhang, H.P.; Chen, F.; Wang, X.; Wen, W.Y. A new lignan from Gynostemma pentaphyllum. Chin. Chem. Lett. 2009, 20, 589–591. [Google Scholar] [CrossRef]
- Yang, X.; Zhao, Y.; Yang, Y.; Ruan, Y. Isolation and characterization of immunostimulatory polysaccharide from an herb tea, Gynostemma pentaphyllum Makino. J. Agric. Food Chem. 2008, 56, 6905–6909. [Google Scholar] [CrossRef]
- Bai, M.-S.; Gao, J.-M.; Fan, C.; Yang, S.-X.; Zhang, G.; Zheng, C.-D. Bioactive dammarane-type triterpenoids derived from the acid hydrolysate of Gynostemma pentaphyllum saponins. Food Chem. 2010, 119, 306–310. [Google Scholar] [CrossRef]
- Yan, H.; Wang, X.; Wang, Y.; Wang, P.; Xiao, Y. Antiproliferation and anti-migration induced by gypenosides in human colon cancer SW620 and esophageal cancer Eca-109 cells. Hum. Exp. Toxicol. 2014, 33, 522–533. [Google Scholar] [CrossRef]
- Yin, Q.; Chen, H.; Ma, R.-H.; Zhang, Y.-Y.; Liu, M.-M.; Thakur, K.; Zhang, J.-G.; Wei, Z.-J. Ginsenoside CK induces apoptosis of human cervical cancer HeLa cells by regulating autophagy and endoplasmic reticulum stress. Food Funct. 2021, 12, 5301–5316. [Google Scholar] [CrossRef]
- Tavakoli, F.; Jahanban-Esfahlan, R.; Seidi, K.; Jabbari, M.; Behzadi, R.; Pilehvar-Soltanahmadi, Y.; Zarghami, N. Effects of nano-encapsulated curcumin-chrysin on telomerase, MMPs and TIMPs gene expression in mouse B16F10 melanoma tumour model. Artif. Cells Nanomed. Biotechnol. 2018, 46, 75–86. [Google Scholar] [CrossRef]
- Xing, S.F.; Liu, L.H.; Zu, M.L.; Ding, X.F.; Cui, W.Y.; Chang, T.; Piao, X.L. The inhibitory effect of gypenoside stereoisomers, gypenoside L and gypenoside LI, isolated from Gynostemma pentaphyllum on the growth of human lung cancer A549 cells. J. Ethnopharmacol. 2018, 219, 161–172. [Google Scholar] [CrossRef] [PubMed]
- Wang, T.X.; Shi, M.M.; Jiang, J.G. Bioassay-guided isolation and identification of anticancer and antioxidant compounds from Gynostemma pentaphyllum (Thunb.) Makino. RSC Adv. 2018, 8, 23181–23190. [Google Scholar] [CrossRef]
- Hussain, S.S.; Zhang, F.; Zhang, Y.; Thakur, K.; Naudhani, M.; Cespedes-Acuña, C.L.; Wei, Z. Stevenleaf from Gynostemma Pentaphyllum inhibits human hepatoma cell (HepG2) through cell cycle arrest and apoptotic induction. Food Sci. Hum. Wellness 2020, 9, 295–303. [Google Scholar] [CrossRef]
- Darzynkiewicz, Z. Recent Advances in Cytometry; Academic Press: Cambridge, MA, USA, 2011. [Google Scholar]
- Crowley, L.C.; Marfell, B.J.; Scott, A.P.; Waterhouse, N.J. Measuring cell death by propidium iodide uptake and flow cytometry. Cold Spring Harb. Protoc. 2016, 2016, pdb.prot 087163. [Google Scholar] [CrossRef] [PubMed]
- Thompson, C.B. Apoptosis in the pathogenesis and treatment of disease. Science 1995, 267, 1456–1462. [Google Scholar] [CrossRef]
- Newman, D.J.; Cragg, G.M. Natural products as sources of new drugs over the nearly four decades from 01/1981 to 09/2019. J. Nat. Prod. 2020, 83, 770–803. [Google Scholar] [CrossRef]
- Green, D.R.; Kroemer, G. The pathophysiology of mitochondrial cell death. Science 2004, 305, 626–629. [Google Scholar] [CrossRef]
- Massagué, J. G1 cell-cycle control and cancer. Nature 2004, 432, 298–306. [Google Scholar] [CrossRef]
- Karimian, A.; Ahmadi, Y.; Yousefi, B. Multiple functions of p21 in cell cycle, apoptosis and transcriptional regulation after DNA damage. DNA Repair 2016, 42, 63–71. [Google Scholar] [CrossRef]
- Wang, J.; Liao, A.-M.; Thakur, K.; Zhang, J.-G.; Huang, J.-H.; Wei, Z.-J. Licochalcone B extracted from Glycyrrhiza uralensis fisch induces apoptotic effects in human hepatoma cell Hepg2. J. Agric. Food Chem. 2019, 67, 3341–3353. [Google Scholar] [CrossRef] [PubMed]
- Serrano, M.; Hannon, G.J.; Beach, D. A new regulatory motif in cell-cycle control causing specific inhibition of cyclin D/CDK4. Nature 1993, 366, 704–707. [Google Scholar] [CrossRef] [PubMed]
- Ruas, M.; Peters, G. The p16INK4a/CDKN2A tumor suppressor and its relatives. Biochim. Biophys. Acta-Rev. Cancer 1998, 1378, F115–F177. [Google Scholar] [CrossRef]
- Fan, J.P.; Kim, H.S.; Han, G.D. Induction of apoptosis by l-carnitine through regulation of two main pathways in Hepa1c1c 7 cells. Amino Acids 2009, 36, 365–372. [Google Scholar] [CrossRef] [PubMed]
- McCoy, M.K.; Tansey, M.G. TNF signaling inhibition in the CNS: Implications for normal brain function and neurodegenerative disease. J. Neuroinflamm. 2008, 5, 45. [Google Scholar] [CrossRef]
- Siddiqui, W.A.; Ahad, A.; Ahsan, H. The mystery of BCL2 family: Bcl-2 proteins and apoptosis: An update. Arch. Toxicol. 2015, 89, 289–317. [Google Scholar] [CrossRef]
- Pan, Z.; Zhang, X.; Yu, P.; Chen, X.; Lu, P.; Li, M.; Liu, X.; Li, Z.; Wei, F.; Wang, K.; et al. Cinobufagin induces cell cycle arrest at the G2/M phase and promotes apoptosis in malignant melanoma cells. Front. Oncol. 2019, 9, 853. [Google Scholar] [CrossRef]
- Sun, Y.-S.; Thakur, K.; Hu, F.; Zhang, J.-G.; Wei, Z.-J. Icariside II inhibits tumorigenesis via inhibiting AKT/Cyclin E/CDK 2 pathway and activating mitochondria-dependent pathway. Pharmacol. Res. 2020, 152, 104616. [Google Scholar] [CrossRef] [PubMed]
- Wang, J.; Zhang, Y.-S.; Thakur, K.; Hussain, S.S.; Zhang, J.-G.; Xiao, G.-R.; Wei, Z.-J. Licochalcone A from licorice root, an inhibitor of human hepatoma cell growth via induction of cell apoptosis and cell cycle arrest. Food Chem. Toxicol. 2018, 120, 407–417. [Google Scholar] [CrossRef] [PubMed]






| Genes | Primers | Sequences | Genes | Primers | Sequences |
|---|---|---|---|---|---|
| Caspase-3 | Forward | TGGACTGTGGCATTGAGAA | FADD | Forward | GGGAAGAAGACCTGTGTGCA |
| Reverse | CAGGTGCTGTGGAGTATGCA | Reverse | ATTCTCAGTGACTCCCGCAC | ||
| CDKN1A | Forward | GCGGAACAAGGAGTCAGACA | CCNE1 | Forward | GGATTATTGCACCATCCAGAGGCT |
| Reverse | GAACCAGGACACATGGGGAG | Reverse | CTTGTGTCGCCATATACCGGTCAA | ||
| CDKN2A | Forward | CTTCCTGGACACGCTGGT | CCNB1 | Forward | CTGCTGGGTGTAGGTCCTTG |
| Reverse | ATCTATGCGGGCATGGTTACT | Reverse | TGCCATGTTGATCTTCGCCT | ||
| CYCS | Forward | AGGAGGTGGAGGCAAAGGTA | PKCɛ | Forward | TGCCCCACAAGTTCGGTATC |
| Reverse | ATATTTGCACAGTGAAACATAGGA | Reverse | GCCGCTGTTGGTGATTTTGT | ||
| TNFRSF1A | Forward | CTCTCCCCTCCTCTCTGCTT | mTOR | Forward | TTATGGGCAGCAACGGACAT |
| Reverse | GGGTTGAGACTCGGGCATAG | Reverse | CTTCTCCCTGTAGTCCCGGA | ||
| CASP10 | Forward | CAGGGGCAGGAAGAGAACAG | JNK1 | Forward | ACATTGAGCAGAGCAGGCAT |
| Reverse | ACTAGGAAACGCTGCTCCAC | Reverse | GTCAGGAGCAGCACCATTCT | ||
| CASP8 | Forward | TATCCCGGATGGCTGACT | BCL2 | Forward | GGAGCGTCAACAGGGAGATG |
| Reverse | GACATCGCTCTCAGGCTC | Reverse | GATGCCGGTTCAGGTACTCAG | ||
| SMAD2 | Forward | GGCCTCACGTCATCTACTGCC | BBC3 | Forward | ATGCCTGCCTCACCTTCATC |
| Reverse | GGGTTACGGAA-GCGTGGCAGCAT | Reverse | TCAGCCAAAATCTCCCACCC | ||
| CDK6 | Forward | CGGGATCCACCATGGAGAAGGACGGCCTG | BAX | Forward | AGTAACATGGAGCTGCAGAGG |
| Reverse | CGGATCCATTGCTCAGGCTGTATTCAGCTCCGA | Reverse | ATGGTTCTGATCAGTTCCGG | ||
| CDK2 | Forward | CTTTGGAGTCCCTGTCCGTA | BAD | Forward | AGAGTTTGAGCCGAGTGAGC |
| Reverse | CGAAAGATCCGGAAGAGTTG | Reverse | CATCCCTTCGTCGTCCTCC | ||
| TNFRSF10B | Forward | CGTCCGCATAAATCAGCACG | β-actin | Forward | TGTGATGGTGGGAATGGGTCAG |
| Reverse | TCTGTCCCCGTTGTTCCATG | Reverse | TTTGATGTCACGCACGATTTCC |
Disclaimer/Publisher’s Note: The statements, opinions and data contained in all publications are solely those of the individual author(s) and contributor(s) and not of MDPI and/or the editor(s). MDPI and/or the editor(s) disclaim responsibility for any injury to people or property resulting from any ideas, methods, instructions or products referred to in the content. |
© 2026 by the authors. Licensee MDPI, Basel, Switzerland. This article is an open access article distributed under the terms and conditions of the Creative Commons Attribution (CC BY) license.
Share and Cite
Hussain, S.S.; Maisam, M.; Younas, S.; Wang, F.; Li, W. From Functional Food to Therapeutic Prospect: Mechanistic Study of Gypenoside XVII in HeLa Cells. Molecules 2026, 31, 214. https://doi.org/10.3390/molecules31020214
Hussain SS, Maisam M, Younas S, Wang F, Li W. From Functional Food to Therapeutic Prospect: Mechanistic Study of Gypenoside XVII in HeLa Cells. Molecules. 2026; 31(2):214. https://doi.org/10.3390/molecules31020214
Chicago/Turabian StyleHussain, Sayed Sajid, Muhammad Maisam, Shoaib Younas, Feng Wang, and Weijie Li. 2026. "From Functional Food to Therapeutic Prospect: Mechanistic Study of Gypenoside XVII in HeLa Cells" Molecules 31, no. 2: 214. https://doi.org/10.3390/molecules31020214
APA StyleHussain, S. S., Maisam, M., Younas, S., Wang, F., & Li, W. (2026). From Functional Food to Therapeutic Prospect: Mechanistic Study of Gypenoside XVII in HeLa Cells. Molecules, 31(2), 214. https://doi.org/10.3390/molecules31020214

