A Simplified Guide RNA Synthesis Protocol for SNAP- and Halo-Tag-Based RNA Editing Tools
Abstract
1. Introduction
2. Results
2.1. Simplified Synthesis Protocol of NHS-Activated Self-Labeling Moieties
2.2. Simplified Protocol for the Attachment of the Self-Labeling Moiety to the Guide RNA
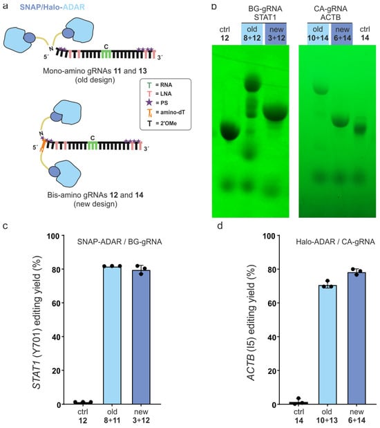
2.3. Benchmarking Guide RNAs from the Old Versus New Protocol for RNA Base Editing
3. Discussion
4. Methods
4.1. General Chemistry
4.2. Synthesis of BG-GLA-NHS (3)
4.3. Synthesis of CA-GLA-NHS (6)
4.4. Protocol for Attachment of Self-Labeling Moieties 3 (BG) and 6 (CA) to Guide RNAs
4.5. Analytical HPLC of Guide RNA Reactions
4.6. Analytical Urea PAGE of Guide RNA Reactions
4.7. Cell Culture, RNA Editing of Endogenous Targets
Supplementary Materials
Author Contributions
Funding
Institutional Review Board Statement
Informed Consent Statement
Data Availability Statement
Acknowledgments
Conflicts of Interest
References
- Perkovic, M.; Kunz, M.; Endesfelder, U.; Bunse, S.; Wigge, C.; Yu, Z.; Hodirnau, V.-V.; Scheffer, M.P.; Seybert, A.; Malkusch, S.; et al. Correlative light- and electron microscopy with chemical tags. J. Struct. Biol. 2014, 186, 205–213. [Google Scholar] [CrossRef]
- Levitz, J.; Pantoja, C.; Gaub, B.; Janovjak, H.; Reiner, A.; Hoagland, A.; Schoppik, D.; Kane, B.; Stawski, P.; Schier, A.F.; et al. Optical control of metabotropic glutamate receptors. Nat. Neurosci. 2013, 16, 507–516. [Google Scholar] [CrossRef] [PubMed]
- Broichhagen, J.; Damijonaitis, A.; Levitz, J.; Sokol, K.R.; Leippe, P.; Konrad, D.; Isacoff, E.Y.; Trauner, D. Orthogonal Optical Control of a G Protein-Coupled Receptor with a SNAP-Tethered Photochromic Ligand. ACS Cent. Sci. 2015, 1, 383–393. [Google Scholar] [CrossRef] [PubMed]
- Levitz, J.; Broichhagen, J.; Leippe, P.; Konrad, D.; Trauner, D.; Isacoff, E.Y. Dual optical control and mechanistic insights into photoswitchable group II and III metabotropic glutamate receptors. Proc. Natl. Acad. Sci. USA 2017, 114, E3546–E3554. [Google Scholar] [CrossRef] [PubMed]
- Lochte, S.; Waichman, S.; Beutel, O.; You, C.; Piehler, J. Live cell micropatterning reveals the dynamics of signaling complexes at the plasma membrane. J. Cell Biol. 2014, 207, 407–418. [Google Scholar] [CrossRef]
- Maurel, D.; Comps-Agrar, L.; Brock, C.; Rives, M.L.; Bourrier, E.; Ayoub, M.A.; Bazin, H.; Tinel, N.; Durroux, T.; Prezeau, L.; et al. Cell-surface protein-protein interaction analysis with time-resolved FRET and snap-tag technologies: Application to GPCR oligomerization. Nat. Methods 2008, 5, 561–567. [Google Scholar] [CrossRef]
- Sacca, B.; Meyer, R.; Erkelenz, M.; Kiko, K.; Arndt, A.; Schroeder, H.; Rabe, K.S.; Niemeyer, C.M. Orthogonal protein decoration of DNA origami. Angew. Chem. Int. Ed. Engl. 2010, 49, 9378–9383. [Google Scholar] [CrossRef]
- Timm, C.; Niemeyer, C.M. Assembly and purification of enzyme-functionalized DNA origami structures. Angew. Chem. Int. Ed. Engl. 2015, 54, 6745–6750. [Google Scholar] [CrossRef]
- Li, X.; Pritykin, Y.; Concepcion, C.P.; Lu, Y.; La Rocca, G.; Zhang, M.; King, B.; Cook, P.J.; Au, Y.W.; Popow, O.; et al. High-Resolution In Vivo Identification of miRNA Targets by Halo-Enhanced Ago2 Pull-Down. Mol. Cell 2020, 79, 167–179.e11. [Google Scholar] [CrossRef]
- Chidley, C.; Haruki, H.; Pedersen, M.G.; Muller, E.; Johnsson, K. A yeast-based screen reveals that sulfasalazine inhibits tetrahydrobiopterin biosynthesis. Nat. Chem. Biol. 2011, 7, 375–383. [Google Scholar] [CrossRef]
- Stafforst, T.; Schneider, M.F. An RNA-deaminase conjugate selectively repairs point mutations. Angew. Chem. Int. Ed. Engl. 2012, 51, 11166–11169. [Google Scholar] [CrossRef] [PubMed]
- Vogel, P.; Moschref, M.; Li, Q.; Merkle, T.; Selvasaravanan, K.D.; Li, J.B.; Stafforst, T. Efficient and precise editing of endogenous transcripts with SNAP-tagged ADARs. Nat. Methods 2018, 15, 535–538. [Google Scholar] [CrossRef] [PubMed]
- Keppler, A.; Gendreizig, S.; Gronemeyer, T.; Pick, H.; Vogel, H.; Johnsson, K. A general method for the covalent labeling of fusion proteins with small molecules in vivo. Nat. Biotechnol. 2003, 21, 86–89. [Google Scholar] [CrossRef]
- Gautier, A.; Juillerat, A.; Heinis, C.; Correa, I.R., Jr.; Kindermann, M.; Beaufils, F.; Johnsson, K. An engineered protein tag for multiprotein labeling in living cells. Chem. Biol. 2008, 15, 128–136. [Google Scholar] [CrossRef] [PubMed]
- Los, G.V.; Encell, L.P.; McDougall, M.G.; Hartzell, D.D.; Karassina, N.; Zimprich, C.; Wood, M.G.; Learish, R.; Ohana, R.F.; Urh, M.; et al. HaloTag: A novel protein labeling technology for cell imaging and protein analysis. ACS Chem. Biol. 2008, 3, 373–382. [Google Scholar] [CrossRef] [PubMed]
- Wilhelm, J.; Kuhn, S.; Tarnawski, M.; Gotthard, G.; Tunnermann, J.; Tanzer, T.; Karpenko, J.; Mertes, N.; Xue, L.; Uhrig, U.; et al. Kinetic and Structural Characterization of the Self-Labeling Protein Tags HaloTag7, SNAP-tag, and CLIP-tag. Biochemistry 2021, 60, 2560–2575. [Google Scholar] [CrossRef]
- Tseng, J.C.; Benink, H.A.; McDougall, M.G.; Chico-Calero, I.; Kung, A.L. In Vivo Fluorescent Labeling of Tumor Cells with the HaloTag(R) Technology. Curr. Chem. Genom. 2012, 6, 48–54. [Google Scholar] [CrossRef] [PubMed]
- Yang, G.; de Castro Reis, F.; Sundukova, M.; Pimpinella, S.; Asaro, A.; Castaldi, L.; Batti, L.; Bilbao, D.; Reymond, L.; Johnsson, K.; et al. Genetic targeting of chemical indicators in vivo. Nat. Methods 2015, 12, 137–139. [Google Scholar] [CrossRef]
- Stroppel, A.S.; Latifi, N.; Hanswillemenke, A.; Tasakis, R.N.; Papavasiliou, F.N.; Stafforst, T. Harnessing self-labeling enzymes for selective and concurrent A-to-I and C-to-U RNA base editing. Nucleic Acids Res. 2021, 49, e95. [Google Scholar] [CrossRef]
- Kolberg, K.; Puettmann, C.; Pardo, A.; Fitting, J.; Barth, S. SNAP-tag technology: A general introduction. Curr. Pharm. Des. 2013, 19, 5406–5413. [Google Scholar] [CrossRef]
- Chen, W.; Younis, M.H.; Zhao, Z.; Cai, W. Recent biomedical advances enabled by HaloTag technology. Biocell 2022, 46, 1789–1801. [Google Scholar] [CrossRef] [PubMed]
- Hoelzel, C.A.; Zhang, X. Visualizing and Manipulating Biological Processes by Using HaloTag and SNAP-Tag Technologies. Chembiochem 2020, 21, 1935–1946. [Google Scholar] [CrossRef] [PubMed]
- Robitaille, M.; Heroux, I.; Baragli, A.; Hebert, T.E. Novel tools for use in bioluminescence resonance energy transfer (BRET) assays. Methods Mol. Biol. 2009, 574, 215–234. [Google Scholar] [CrossRef]
- Haruki, H.; Gonzalez, M.R.; Johnsson, K. Exploiting ligand-protein conjugates to monitor ligand-receptor interactions. PLoS ONE 2012, 7, e37598. [Google Scholar] [CrossRef] [PubMed]
- Urh, M.; Hartzell, D.; Mendez, J.; Klaubert, D.H.; Wood, K. Methods for detection of protein-protein and protein-DNA interactions using HaloTag. Methods Mol. Biol. 2008, 421, 191–209. [Google Scholar] [CrossRef] [PubMed]
- Stroppel, A.S.; Lappalainen, R.; Stafforst, T. Controlling Site-Directed RNA Editing by Chemically Induced Dimerization. Chemistry 2021, 27, 12300–12304. [Google Scholar] [CrossRef] [PubMed]
- Ballister, E.R.; Aonbangkhen, C.; Mayo, A.M.; Lampson, M.A.; Chenoweth, D.M. Localized light-induced protein dimerization in living cells using a photocaged dimerizer. Nat. Commun. 2014, 5, 5475. [Google Scholar] [CrossRef]
- Buckley, D.L.; Crews, C.M. Small-molecule control of intracellular protein levels through modulation of the ubiquitin proteasome system. Angew. Chem. Int. Ed. Engl. 2014, 53, 2312–2330. [Google Scholar] [CrossRef] [PubMed]
- Buckley, D.L.; Raina, K.; Darricarrere, N.; Hines, J.; Gustafson, J.L.; Smith, I.E.; Miah, A.H.; Harling, J.D.; Crews, C.M. HaloPROTACS: Use of Small Molecule PROTACs to Induce Degradation of HaloTag Fusion Proteins. ACS Chem. Biol. 2015, 10, 1831–1837. [Google Scholar] [CrossRef]
- Hanswillemenke, A.; Hofacker, D.T.; Sorgenfrei, M.; Fruhner, C.; Franz-Wachtel, M.; Schwarzer, D.; Macek, B.; Stafforst, T. Profiling the interactome of oligonucleotide drugs by proximity biotinylation. Nat. Chem. Biol. 2024, 20, 555–565. [Google Scholar] [CrossRef]
- Latifi, N.; Mack, A.M.; Tellioglu, I.; Di Giorgio, S.; Stafforst, T. Precise and efficient C-to-U RNA base editing with SNAP-CDAR-S. Nucleic Acids Res. 2023, 51, e84. [Google Scholar] [CrossRef]
- Kiran Kumar, K.D.; Singh, S.; Schmelzle, S.M.; Vogel, P.; Fruhner, C.; Hanswillemenke, A.; Brun, A.; Wettengel, J.; Full, Y.; Funk, L.; et al. An improved SNAP-ADAR tool enables efficient RNA base editing to interfere with post-translational protein modification. Nat. Commun. 2024, 15, 6615. [Google Scholar] [CrossRef]
- Hanswillemenke, A.; Kuzdere, T.; Vogel, P.; Jekely, G.; Stafforst, T. Site-Directed RNA Editing in Vivo Can Be Triggered by the Light-Driven Assembly of an Artificial Riboprotein. J. Am. Chem. Soc. 2015, 137, 15875–15881. [Google Scholar] [CrossRef] [PubMed]
- Pfeiffer, L.S.; Stafforst, T. Precision RNA base editing with engineered and endogenous effectors. Nat. Biotechnol. 2023, 41, 1526–1542. [Google Scholar] [CrossRef]
- Hanswillemenke, A.; Stafforst, T. Protocols for the generation of caged guideRNAs for light-triggered RNA-targeting with SNAP-ADARs. Methods Enzymol. 2019, 624, 47–68. [Google Scholar] [CrossRef] [PubMed]
- Park, Y.; Shin, S.; Jin, H.; Park, J.; Hong, Y.; Choi, J.; Jung, B.; Song, H.; Seo, D. Single-Molecule Rotation for EGFR Conformational Dynamics in Live Cells. J. Am. Chem. Soc. 2018, 140, 15161–15165. [Google Scholar] [CrossRef]
- Reautschnig, P.; Wahn, N.; Wettengel, J.; Schulz, A.E.; Latifi, N.; Vogel, P.; Kang, T.W.; Pfeiffer, L.S.; Zarges, C.; Naumann, U.; et al. CLUSTER guide RNAs enable precise and efficient RNA editing with endogenous ADAR enzymes in vivo. Nat. Biotechnol. 2022, 40, 759–768. [Google Scholar] [CrossRef]
- Qu, L.; Yi, Z.; Zhu, S.; Wang, C.; Cao, Z.; Zhou, Z.; Yuan, P.; Yu, Y.; Tian, F.; Liu, Z.; et al. Programmable RNA editing by recruiting endogenous ADAR using engineered RNAs. Nat. Biotechnol. 2019, 37, 1059–1069. [Google Scholar] [CrossRef]
- Reautschnig, P.; Fruhner, C.; Wahn, N.; Wiegand, C.P.; Kragness, S.; Yung, J.F.; Hofacker, D.T.; Fisk, J.; Eidelman, M.; Waffenschmidt, N.; et al. Precise in vivo RNA base editing with a wobble-enhanced circular CLUSTER guide RNA. Nat. Biotechnol. 2024. [Google Scholar] [CrossRef]
- Yi, Z.; Qu, L.; Tang, H.; Liu, Z.; Liu, Y.; Tian, F.; Wang, C.; Zhang, X.; Feng, Z.; Yu, Y.; et al. Engineered circular ADAR-recruiting RNAs increase the efficiency and fidelity of RNA editing in vitro and in vivo. Nat. Biotechnol. 2022, 40, 946–955. [Google Scholar] [CrossRef] [PubMed]
- Yi, Z.; Zhao, Y.; Yi, Z.; Zhang, Y.; Tang, G.; Zhang, X.; Tang, H.; Zhang, W.; Zhao, Y.; Xu, H.; et al. Utilizing AAV-mediated LEAPER 2.0 for programmable RNA editing in non-human primates and nonsense mutation correction in humanized Hurler syndrome mice. Genome Biol. 2023, 24, 243. [Google Scholar] [CrossRef]
- Merkle, T.; Merz, S.; Reautschnig, P.; Blaha, A.; Li, Q.; Vogel, P.; Wettengel, J.; Li, J.B.; Stafforst, T. Precise RNA editing by recruiting endogenous ADARs with antisense oligonucleotides. Nat. Biotechnol. 2019, 37, 133–138. [Google Scholar] [CrossRef]
- Monian, P.; Shivalila, C.; Lu, G.; Shimizu, M.; Boulay, D.; Bussow, K.; Byrne, M.; Bezigian, A.; Chatterjee, A.; Chew, D.; et al. Endogenous ADAR-mediated RNA editing in non-human primates using stereopure chemically modified oligonucleotides. Nat. Biotechnol. 2022, 40, 1093–1102. [Google Scholar] [CrossRef]
- Summer, H.; Gramer, R.; Droge, P. Denaturing urea polyacrylamide gel electrophoresis (Urea PAGE). J. Vis. Exp. 2009, 32, 1485. [Google Scholar] [CrossRef]



| Guide RNA | Target | Sequence | ε260nm/mM−1cm−1 | |
| Mono-amino STAT1 | 11 | STAT1 Y701C | 5’-C6-amino-A*G*U{G}U{C}UUGAUACAUCCAGUU*C*{C}*U*{T} | 255 |
| Bis-amino STAT1 | 12 | STAT1 Y701C | 5’-C12-amino-*Y*G*U{G}U{C}UUGAUACAUCCAGUU*C*{C}*U*{T} | 250 |
| Mono-amino ACTB | 13 | ACTB I5V | 5’-C6-amino-C*U*CCGCGGCGACAUCAUC*A*U*C*C | 200 |
| Bis-amino ACTB | 14 | ACTB I5V | 5’-C12-amino-*Y*C*U*CCGCGGCGACAUCAUC*A*U*C*C | 215 |
Disclaimer/Publisher’s Note: The statements, opinions and data contained in all publications are solely those of the individual author(s) and contributor(s) and not of MDPI and/or the editor(s). MDPI and/or the editor(s) disclaim responsibility for any injury to people or property resulting from any ideas, methods, instructions or products referred to in the content. |
© 2025 by the authors. Licensee MDPI, Basel, Switzerland. This article is an open access article distributed under the terms and conditions of the Creative Commons Attribution (CC BY) license (https://creativecommons.org/licenses/by/4.0/).
Share and Cite
Hofacker, D.T.; Kalkuhl, S.; Schmid, J.F.; Singh, S.; Stafforst, T. A Simplified Guide RNA Synthesis Protocol for SNAP- and Halo-Tag-Based RNA Editing Tools. Molecules 2025, 30, 1049. https://doi.org/10.3390/molecules30051049
Hofacker DT, Kalkuhl S, Schmid JF, Singh S, Stafforst T. A Simplified Guide RNA Synthesis Protocol for SNAP- and Halo-Tag-Based RNA Editing Tools. Molecules. 2025; 30(5):1049. https://doi.org/10.3390/molecules30051049
Chicago/Turabian StyleHofacker, Daniel Tobias, Sebastian Kalkuhl, Jana Franziska Schmid, Shubhangi Singh, and Thorsten Stafforst. 2025. "A Simplified Guide RNA Synthesis Protocol for SNAP- and Halo-Tag-Based RNA Editing Tools" Molecules 30, no. 5: 1049. https://doi.org/10.3390/molecules30051049
APA StyleHofacker, D. T., Kalkuhl, S., Schmid, J. F., Singh, S., & Stafforst, T. (2025). A Simplified Guide RNA Synthesis Protocol for SNAP- and Halo-Tag-Based RNA Editing Tools. Molecules, 30(5), 1049. https://doi.org/10.3390/molecules30051049

