The Study of the Protection Mechanism of Calycosin-7-O-β-d-Glucoside Against Oxygen–Glucose Deprivation/Reperfusion in HT22 Cells Based on Non-Targeted Metabolomics and Network Analysis
Abstract
1. Introduction
2. Results
2.1. Effects of Different Oxygen–Glucose Deprivation (OGD) Times on the Viability of HT22 Cells
2.2. Non-Toxic Dose Range of CAG and Edaravone (EDA)
2.3. Confirm the Dosage of CAG and EDA
2.4. The Effect of CAG on the Viability of OGD/R-Injured HT22 Cells Was Studied by the CCK-8 Method
2.5. The Effect of CAG on ROS Levels in OGD/R-Injured HT22 Cells Was Detected by Flow Cytometry
2.6. The Effect of CAG on Apoptosis of OGD/R-Injured HT22 Cells Was Detected by Flow Cytometry
2.7. Determination of Glu, GABA, and NO Concentration
2.8. Cell Non-Targeted Metabolomics Studies
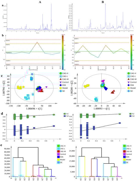
2.8.1. Multivariate Statistics of Cell Non-Targeted Metabolomics and Metabolic Profile Analysis
2.8.2. Differential Metabolite Analysis
2.8.3. Multivariate Exploratory ROC Analysis Result
2.8.4. Metabolic Pathway Analysis
2.8.5. Construction and Analysis of Differential Metabolite Bio-Information Network
2.8.6. Molecular Docking
3. Discussion
4. Materials and Methods
4.1. Materials
4.2. Methods
4.2.1. Establishment of OGD/R Cell Model
4.2.2. Determination of the Non-Toxicity Range of CAG and EDA
4.2.3. Determination of CAG and EDA Administration Dose
4.2.4. Effect of CAG on the Viability of OGD/R-Injured HT22 Cells Detected by CCK-8 Assay
4.2.5. Flow Cytometric Detection of the Effect of CAG on ROS Levels in OGD/R-Injured HT22 Cell
4.2.6. Flow Cytometry to Detect the Effect of CAG on the Apoptosis of HT22 Cells Injured by OGD/R
4.2.7. Colorimetric Measurement of Glu and GABA Concentration and Enzymatic Measurement of NO Concentration in HT22 Cells Supernatant
4.2.8. Non-Targeted Metabolomics of CAG-Protected OGD/R-Injured HT22 Cells by UPLC-Q/TOF-MS
4.2.9. Multivariate Statistical Analysis of Cell Non-Targeted Metabolomics, Differential Metabolite Screening, and Construction of Biological Information Network
4.3. Data Processing
5. Conclusions
Supplementary Materials
Author Contributions
Funding
Institutional Review Board Statement
Informed Consent Statement
Data Availability Statement
Conflicts of Interest
References
- Avan, A.; Digaleh, H.; Di Napoli, M.; Stranges, S.; Behrouz, R.; Shojaeianbabaei, G.; Amiri, A.; Tabrizi, R.; Mokhber, N.; Spence, J.D.; et al. Socioeconomic Status and Stroke Incidence, Prevalence, Mortality, and Worldwide Burden: An Ecological Analysis from the Global Burden of Disease Study 2017. BMC Med. 2019, 17, 1–30. [Google Scholar] [CrossRef] [PubMed]
 - Putaala, J. Ischemic Stroke in Young Adults. Contin. Lifelong Learn. Neurol. 2020, 26, 386–414. [Google Scholar] [CrossRef] [PubMed]
 - Zhou, M.; Wang, H.; Zeng, X.; Yin, P.; Zhu, J.; Chen, W.; Li, X.; Wang, L.; Wang, L.; Liu, Y.; et al. Mortality, Morbidity, and Risk Factors in China and Its Provinces, 1990–2017: A Systematic Analysis for the Global Burden of Disease Study 2017. Lancet 2019, 394, 1145–1158. [Google Scholar] [CrossRef] [PubMed]
 - Khoshnam, S.E.; Winlow, W.; Farzaneh, M.; Farbood, Y.; Moghaddam, H.F. Pathogenic Mechanisms Following Ischemic Stroke. Neurol. Sci. 2017, 38, 1167–1186. [Google Scholar] [CrossRef]
 - Qin, C.; Yang, S.; Chu, Y.H.; Zhang, H.; Pang, X.W.; Chen, L.; Zhou, L.Q.; Chen, M.; Tian, D.S.; Wang, W. Signaling Pathways Involved in Ischemic Stroke: Molecular Mechanisms and Therapeutic Interventions. Signal Transduct. Target. Ther. 2022, 7, 215. [Google Scholar] [CrossRef] [PubMed]
 - Haupt, M.; Gerner, S.T.; Bähr, M.; Doeppner, T.R. Neuroprotective Strategies for Ischemic Stroke—Future Perspectives. Int. J. Mol. Sci. 2023, 24, 4334. [Google Scholar] [CrossRef] [PubMed]
 - Lin, W.; Zhao, X.Y.; Cheng, J.W.; Li, L.T.; Jiang, Q.; Zhang, Y.X.; Han, F. Signaling Pathways in Brain Ischemia: Mechanisms and Therapeutic Implications. Pharmacol. Ther. 2023, 251, 108541. [Google Scholar] [CrossRef]
 - Goldberg, M.; Choi, D. Combined Oxygen and Glucose Deprivation in Cortical Cell Culture: Calcium-Dependent and Calcium-Independent Mechanisms of Neuronal Injury. J Neurosci 1993, 13, 3510–3524. [Google Scholar] [CrossRef]
 - Babu, M.; Singh, N.; Datta, A. In Vitro Oxygen Glucose Deprivation Model of Ischemic Stroke: A Proteomics-Driven Systems Biological Perspective. Mol. Neurobiol. 2022, 59, 2363–2377. [Google Scholar] [CrossRef]
 - Liu, R.Y.; Wang, Q.R.; He, L.X.; He, M. Preliminarily Discussion on the Angiogenesis Effect of Calycosin-7-Glucoside by Using Serum Pharmacology. World Sci. Technol. -Mod. Tradit. Chin. Med. 2021, 23, 4661–4668. [Google Scholar] [CrossRef]
 - Wu, Y.; Wang, M.; Liao, W.; Liang, J.; Wang, L. Protective Effect and Mechanism of Calycosin-7-0-3-Dglucoside through SlRT1 Pathway on Lschemic BrainInjury in Rats. Tradit. Chin. Drug Res. Clin. Pharmacol. 2022, 33, 1163–1169. [Google Scholar] [CrossRef]
 - Yan, X.L.; Wang, L.S.; Wang, S.X.; Yu, A.M.; Xu, E.P. SIRT1 Signaling Pathway Calycosin-7-0-β-D-Glucoside Attenuate Hippocampal Neurons Injury by Regulating. Tradit. Chin. Drug Res. Clin. Pharmacol. 2021, 32, 758–764. [Google Scholar] [CrossRef]
 - Wang, P.; Wang, Q.; Yang, B.; Zhao, S.; Kuang, H. The Progress of Metabolomics Study in Traditional Chinese Medicine Research. Am. J. Chin. Med. 2015, 43, 1281–1310. [Google Scholar] [CrossRef]
 - Zhang, A.; Sun, H.; Xu, H.; Qiu, S.; Wang, X. Cell Metabolomics. OMICS A J. Integr. Biol. 2013, 17, 495–501. [Google Scholar] [CrossRef]
 - Bindesh, S. Single-Cell Metabolomics by Mass Spectrometry. Autom. Irrig. Syst. Using Arduino Microcontroller 2011, 1908, 2–6. [Google Scholar] [CrossRef]
 - Macaulay, I.C.; Ponting, C.P.; Voet, T. Single-Cell Multiomics: Multiple Measurements from Single Cells. Trends Genet. 2017, 33, 155–168. [Google Scholar] [CrossRef] [PubMed]
 - Emara, S.; Amer, S.; Ali, A.; Abouleila, Y.; Oga, A.; Masujima, T. Single-Cell Metabolomics. Adv. Exp. Med. Biol. 2017, 965, 323–343. [Google Scholar] [CrossRef]
 - Aa, J.Y. Analysis of Metabolomic Data: Principal Component Analysis. Chin. J. Clin. Pharmacol. Ther. 2010, 15, 481–489. [Google Scholar]
 - Rahman, M.A.; Akond, M.; Babar, M.A.; Beecher, C.; Erickson, J.; Thomason, K.; De Jong, F.A.; Mason, R.E. LC-HRMS Based Non-Targeted Metabolomic Profiling of Wheat (Triticum aestivum L.) under Post-Anthesis Drought Stress. Am. J. Plant Sci. 2017, 08, 3024–3061. [Google Scholar] [CrossRef]
 - Hsin, K.Y.; Ghosh, S.; Kitano, H. Combining Machine Learning Systems and Multiple Docking Simulation Packages to Improve Docking Prediction Reliability for Network Pharmacology. PLoS ONE 2013, 8, e83922. [Google Scholar] [CrossRef]
 - Ren, M.; Wang, X.; Du, G.; Tian, J.; Liu, Y. Calycosin-7-O-β-d-Glucoside Attenuates Ischemia-Reperfusion Injury in Vivo via Activation of the PI3K/Akt Pathway. Mol. Med. Rep. 2016, 13, 633–640. [Google Scholar] [CrossRef]
 - Liu, Y.; Che, G.; Di, Z.; Sun, W.; Tian, J.; Ren, M. Calycosin-7-O-β-d-Glucoside Attenuates Myocardial Ischemia–Reperfusion Injury by Activating JAK2/STAT3 Signaling Pathway via the Regulation of IL-10 Secretion in Mice. Mol. Cell. Biochem. 2020, 463, 175–187. [Google Scholar] [CrossRef] [PubMed]
 - Mestas, J.; Hughes, C.C.W. Of Mice and Not Men: Differences between Mouse and Human Immunology. J. Immunol. 2004, 172, 2731–2738. [Google Scholar] [CrossRef] [PubMed]
 - Dávalos, A.; Castillo, J.; Serena, J.; Noya, M. Duration of Glutamate Release After Acute Ischemic Stroke. Stroke 2019, 28, 708–710. [Google Scholar] [CrossRef]
 - Shin, T.H.; Lee, D.Y.; Basith, S.; Manavalan, B.; Paik, M.J.; Rybinnik, I.; Mouradian, M.M.; Ahn, J.H.; Lee, G. Metabolome Changes in Cerebral Ischemia. Cells 2020, 9, 1630. [Google Scholar] [CrossRef] [PubMed]
 - Ramos-Zúñiga, R.; Velázquez-Santana, H.; Mercado-Pimentel, R.; Cerda-Camacho, F. Neuroprotection in Selective Focal Ischemia in Rats by Nitrates, an Alternative Redox Manipulation on Nitric Oxide: Experimental Model. Minim. Invasive Neurosurg. 1998, 41, 152–160. [Google Scholar] [CrossRef] [PubMed]
 - Kunz, A.; Iadecola, C. Cerebral Vascular Dysregulation in the Ischemic Brain. Handb. Clin. Neurol. 2008, 92, 283–305. [Google Scholar] [CrossRef]
 - León, Z.; García-Cañaveras, J.C.; Donato, M.T.; Lahoz, A. Mammalian Cell Metabolomics: Experimental Design and Sample Preparation. Electrophoresis 2013, 34, 2762–2775. [Google Scholar] [CrossRef]
 - Fu, S.; Gu, Y.; Jiang, J.Q.; Chen, X.; Xu, M.; Chen, X.; Shen, J. Calycosin-7-O-β-d-Glucoside Regulates Nitric Oxide /Caveolin-1/Matrix Metalloproteinases Pathway and Protects Blood-Brain Barrier Integrity in Experimental Cerebral Ischemia-Reperfusion Injury. J. Ethnopharmacol. 2014, 155, 692–701. [Google Scholar] [CrossRef]
 - Yu, D.H.; Bao, Y.M.; An, L.J.; Ming, Y. Protection of PC12 Cells against Superoxide-Induced Damage by Isoflavonoids from Astragalus Mongholicus. Biomed. Environ. Sci. 2009, 22, 50–54. [Google Scholar] [CrossRef]
 - Schieber, M.; Chandel, N.S. ROS Function in Redox Signaling and Oxidative Stress. Curr. Biol. 2014, 24, R453–R462. [Google Scholar] [CrossRef]
 - Yan, X.L.; Yu, A.M.; Zheng, H.Z.; Wang, S.X.; He, Y.Y.; Wang, L.S. Calycosin-7-O-β-D-Glucoside Attenuates OGD/R-Induced Damage by Preventing Oxidative Stress and Neuronal Apoptosis via the SIRT1/FOXO1/PGC-1α Pathway in HT22 Cells. Neural Plast. 2019, 2019, 8798069. [Google Scholar] [CrossRef]
 - Fisher, O.; Benson, R.A.; Imray, C.H. The Clinical Application of Purine Nucleosides as Biomarkers of Tissue Ischemia and Hypoxia in Humans in Vivo. Biomark. Med. 2018, 13, 953–965. [Google Scholar] [CrossRef]
 - Wang, L.; Li, Y.J.; Yang, X.; Yang, B.; Zhang, X.; Zhang, J.; Zhang, Q.; Cheng, X.D.; Wang, J.H.; Yu, N.W. Purinergic Signaling: A Potential Therapeutic Target for Ischemic Stroke. Purinergic Signal. 2023, 19, 173–183. [Google Scholar] [CrossRef]
 - Zhang, P.; Wang, R.; Qu, Y.; Guo, Z.N.; Zhen, Q.; Yang, Y. Serum Uric Acid Levels and Outcome of Acute Ischemic Stroke: A Dose-Response Meta-Analysis. Mol. Neurobiol. 2024, 61, 1704–1713. [Google Scholar] [CrossRef]
 - Sumner, L.W.; Amberg, A.; Barrett, D.; Beale, M.H.; Beger, R.; Daykin, C.A.; Fan, T.W.-M.; Fiehn, O.; Goodacre, R.; Griffin, J.L.; et al. Proposed minimum reporting standards for chemical analysis Chemical Analysis Working Group (CAWG) Metabolomics Standards Initiative (MSI). Metabolomics 2007, 3, 211–221. [Google Scholar] [CrossRef] [PubMed]
 - Zhang, C.; Zhou, S.; Chang, H.; Zhuang, F.; Shi, Y.; Chang, L.; Ai, W.; Du, J.; Liu, W.; Liu, H.; et al. Metabolomic Profiling Identified Serum Metabolite Biomarkers and Related Metabolic Pathways of Colorectal Cancer. Disease Markers 2021, 2021, 6858809. [Google Scholar] [CrossRef]
 - Zhang, R.; Qin, X.; Liu, Y. Exploration of the Intestinal Flora to Reveal the Important Contribution of Radix Astragali to Huangqi Jianzhong Tang in Treating Chronic Atrophic Gastritis Rats. J. Pharm. Biomed. Anal. 2024, 242, 116067. [Google Scholar] [CrossRef] [PubMed]
 - Autsavapromporn, N.; Duangya, A.; Klunklin, P.; Chitapanarux, I.; Kranrod, C.; Jaikang, C.; Monum, T.; Paemanee, A.; Tokonami, S. Serum Metabolomics Study to Screen Potential Biomarkers of Lung Cancer Risk in High Natural Background Radiation Areas of Thailand: A Pilot Study. Cancers 2024, 16, 4182. [Google Scholar] [CrossRef]
 - Pankratov, Y.; Lalo, U.; Verkhratsky, A.; North, R.A. Vesicular Release of ATP at Central Synapses. Pflug. Arch. Eur. J. Physiol. 2006, 452, 589–597. [Google Scholar] [CrossRef]
 - Rimbert, S.; Moreira, J.B.; Xapelli, S.; Lévi, S. Role of Purines in Brain Development, from Neuronal Proliferation to Synaptic Refinement. Neuropharmacology 2023, 237, 109640. [Google Scholar] [CrossRef]
 - Sears, S.M.S.; Hewett, S.J. Influence of Glutamate and GABA Transport on Brain Excitatory/Inhibitory Balance. Exp. Biol. Med. 2021, 246, 1069–1083. [Google Scholar] [CrossRef]
 - Klepinin, A.; Zhang, S.; Klepinina, L.; Rebane-Klemm, E.; Terzic, A.; Kaambre, T.; Dzeja, P. Adenylate Kinase and Metabolic Signaling in Cancer Cells. Front. Oncol. 2020, 10, 660. [Google Scholar] [CrossRef]
 - Sarkar, S.; Chakraborty, D.; Bhowmik, A.; Ghosh, M.K. Cerebral Ischemic Stroke: Cellular Fate and Therapeutic Opportunities. Front. Biosci. Landmark 2019, 24, 435–450. [Google Scholar] [CrossRef]
 - Yamaguchi, H.; Wang, H.G. The Protein Kinase PKB/Akt Regulates Cell Survival and Apoptosis by Inhibiting Bax Conformational Change. Oncogene 2001, 20, 7779–7786. [Google Scholar] [CrossRef]
 - Ashihara, H.; Stasolla, C.; Fujimura, T.; Crozier, A. Purine Salvage in Plants. Phytochemistry 2018, 147, 89–124. [Google Scholar] [CrossRef]
 - Rocconi, R.P.; Stanbery, L.; Tang, M.; Walter, A.; Monk, B.J.; Herzog, T.J.; Coleman, R.L.; Manning, L.; Wallraven, G.; Horvath, S.; et al. ENTPD1/CD39 as a Predictive Marker of Treatment Response to Gemogenovatucel-T as Maintenance Therapy in Newly Diagnosed Ovarian Cancer. Commun. Med. 2022, 2, 106. [Google Scholar] [CrossRef]
 - Gaudry, M.; Vairo, D.; Marlinge, M.; Gaubert, M.; Guiol, C.; Mottola, G.; Gariboldi, V.; Deharo, P.; Sadrin, S.; Maixent, J.M.; et al. Adenosine and Its Receptors: An Expected Tool for the Diagnosis and Treatment of Coronary Artery and Ischemic Heart Diseases. Int. J. Mol. Sci. 2020, 21, 5321. [Google Scholar] [CrossRef] [PubMed]
 - Pasquini, S.; Vincenzi, F.; Casetta, I.; Laudisi, M.; Merighi, S.; Gessi, S.; Borea, P.A.; Varani, K. Adenosinergic System Involvement in Ischemic Stroke Patients’ Lymphocytes. Cells 2020, 9, 1072. [Google Scholar] [CrossRef]
 - Xia, J.; Wishart, D.S. Using Metaboanalyst 3.0 for Comprehensive Metabolomics Data Analysis. Curr. Protoc. Bioinform. 2016, 2016, 14.10.1–14.10.91. [Google Scholar] [CrossRef] [PubMed]
 







| Ion Mode | R2 (cum) | Q2 (cum) | Source of Error | Sum of Square | Degree of Freedom | Mean Square | F | p | Standard Deviation | 
|---|---|---|---|---|---|---|---|---|---|
| Positive | 0.935 | 0.522 | Total | 294.00 | 294 | 1.00 | 1.53 | 5.60 × 10−3 | 1.00 | 
| Regression | 138.29 | 108 | 1.28 | 1.13 | |||||
| Residual | 155.71 | 186 | 0.84 | 0.91 | |||||
| Negative | 0.975 | 0.645 | Total | 294.00 | 294 | 1.00 | 2.24 | 5.72 × 10−7 | 1.00 | 
| Regression | 184.28 | 126 | 1.46 | 1.21 | |||||
| Residual | 109.72 | 168 | 0.65 | 0.81 | 
| Number | Name | tR/min | Measured (m/z) | Theoretical value(m/z) | Error/ppm | Adduct ions | Chemical Formula | MS/MS Fragments | VIP | Pcorr | AUC | Youden Index | FC | OGD/R /Control  | 
|---|---|---|---|---|---|---|---|---|---|---|---|---|---|---|
| 1 | Xanthosine 5′-phosphate | 2.059 | 363.0323 | 364.0420 | −6.67 | [M-H]− | C10H13N4O9P | 78.9562; 96.9694; 108.0213 | 6.29 | −0.65 | 1.000 | 1.000 | 0.004 | ↓ *** | 
| 2 | Uric acid | 1.506 | 167.0201 | 168.0283 | −5.89 | [M-H]− | C5H4N4O3 | 41.9997; 56.0136; 124.6946 | 1.11 | −0.81 | 1.000 | 1.000 | 0.053 | ↓ *** | 
| 3 | 2-Deoxyribose-5-phosphate | 2.326 | 213.0160 | 214.0242 | −4.62 | [M-H]− | C5H11O7P | 62.9671; 78.9587 | 2.83 | 0.74 | 0.918 | 0.714 | 3.529 | ↑ ** | 
| 4 | Xanthosine | 2.648 | 283.0686 | 284.0766 | 0.70 | [M-H]− | C10H12N4O6 | 80.0249; 108.0227; 151.0287 | 1.33 | −0.82 | 1.000 | 1.000 | 0.061 | ↓ * | 
| 5 | Guanosine 5′-monophosphate | 2.036 | 362.0513 | 363.0580 | 1.54 | [M-H]− | C10H14N5O8P | 78.9600; 133.0275 | 2.42 | −0.70 | 0.980 | 0.857 | 0.060 | ↓ *** | 
| 6 | Deoxyguanylic acid | 2.541 | 346.0566 | 347.0630 | 2.19 | [M-H]− | C10H14N5O7P | 78.9633; 107.0466; 96.9692; 134.0468 | 1.12 | −0.88 | 1.000 | 1.000 | 0.081 | ↓ *** | 
| 7 | Folic acid | 2.925 | 440.1311 | 441.1397 | −2.81 | [M-H]− | C19H19N7O6 | 66.0328; 105.0353; 132.0461 | 1.17 | 0.99 | 1.000 | 1.000 | 15.481 | ↑ *** | 
| 8 | Uridine 5′-monophosphate | 1.893 | 323.0295 | 324.0359 | 2.90 | [M-H]− | C9H13N2O9P | 78.9548; 96.9691 | 1.36 | −0.56 | 1.000 | 1.000 | 0.098 | ↓ ** | 
| 9 | Inosine 5′-monophosphate | 2.026 | 347.0410 | 348.0470 | 3.53 | [M-H]− | C10H13N4O8P | 65.0510; 78.9575; 94.9416; 135.0486 | 1.52 | −0.66 | 0.939 | 0.714 | 0.109 | ↓ ** | 
| 10 | Myo-Inositol | 1.386 | 179.0570 | 180.0634 | 4.78 | [M-H]− | C6H12O6 | 59.0139; 71.0138; 87.0082; 161.0450 | 1.05 | 0.64 | 0.980 | 0.857 | 14.032 | ↑ *** | 
| 11 | Adenosine Monophosphate | 1.987 | 346.0567 | 347.0630 | 2.42 | [M-H]− | C10H14N5O7P | 78.9563; 80.8462; 96.9713; 107.0540; 134.0437 | 2.15 | −0.67 | 0.959 | 0.857 | 0.096 | ↓ ** | 
| 12 | PG38:5 | 12.451 | 795.5240 | 796.5254 | 7.44 | [M-H]− | C44H77O10P | 59.0168; 78.9866; 96.9812; 152.5184; 171.0132 | 1.02 | −0.55 | 0.939 | 0.857 | 0.153 | ↓ ** | 
| 13 | Indole-3-acetic acid | 3.056 | 174.0576 | 175.0633 | 8.97 | [M-H]− | C10H9NO2 | 59.0133; 128.1500; 130.0657 | 1.81 | −0.75 | 0.980 | 0.857 | 0.128 | ↓ *** | 
| 14 | 1-Dodecanoyl-sn-glycero-3-phosphocholine | 8.570 | 438.2625 | 439.2700 | −0.32 | [M-H]− | C20H42NO7P | 78.9591; 199.1704 | 1.24 | −0.74 | 0.939 | 0.857 | 0.201 | ↓ *** | 
| 15 | PG36:3 | 12.539 | 771.5184 | 772.5254 | 0.36 | [M-H]− | C42H77O10P | 78.9602; 152.9912; 281.2478 | 1.54 | −0.55 | 0.939 | 0.857 | 0.084 | ↓ *** | 
| 16 | PG36:4 | 11.921 | 769.5031 | 770.5198 | 0.76 | [M-H]− | C42H75O10P | 78.9575; 152.9982; 279.2256 | 1.08 | −0.66 | 1.000 | 1.000 | 0.161 | ↓ ** | 
Disclaimer/Publisher’s Note: The statements, opinions and data contained in all publications are solely those of the individual author(s) and contributor(s) and not of MDPI and/or the editor(s). MDPI and/or the editor(s) disclaim responsibility for any injury to people or property resulting from any ideas, methods, instructions or products referred to in the content.  | 
© 2025 by the authors. Licensee MDPI, Basel, Switzerland. This article is an open access article distributed under the terms and conditions of the Creative Commons Attribution (CC BY) license (https://creativecommons.org/licenses/by/4.0/).
Share and Cite
Pei, D.; Huang, J.; Chen, S.; Deng, Q.; Nie, C.; Zhu, L.; Zhang, Y. The Study of the Protection Mechanism of Calycosin-7-O-β-d-Glucoside Against Oxygen–Glucose Deprivation/Reperfusion in HT22 Cells Based on Non-Targeted Metabolomics and Network Analysis. Molecules 2025, 30, 549. https://doi.org/10.3390/molecules30030549
Pei D, Huang J, Chen S, Deng Q, Nie C, Zhu L, Zhang Y. The Study of the Protection Mechanism of Calycosin-7-O-β-d-Glucoside Against Oxygen–Glucose Deprivation/Reperfusion in HT22 Cells Based on Non-Targeted Metabolomics and Network Analysis. Molecules. 2025; 30(3):549. https://doi.org/10.3390/molecules30030549
Chicago/Turabian StylePei, Die, Jieyi Huang, Shanru Chen, Qihui Deng, Cong Nie, Lixia Zhu, and Yingfeng Zhang. 2025. "The Study of the Protection Mechanism of Calycosin-7-O-β-d-Glucoside Against Oxygen–Glucose Deprivation/Reperfusion in HT22 Cells Based on Non-Targeted Metabolomics and Network Analysis" Molecules 30, no. 3: 549. https://doi.org/10.3390/molecules30030549
APA StylePei, D., Huang, J., Chen, S., Deng, Q., Nie, C., Zhu, L., & Zhang, Y. (2025). The Study of the Protection Mechanism of Calycosin-7-O-β-d-Glucoside Against Oxygen–Glucose Deprivation/Reperfusion in HT22 Cells Based on Non-Targeted Metabolomics and Network Analysis. Molecules, 30(3), 549. https://doi.org/10.3390/molecules30030549
        