Efficient and Selective Extraction of Prenylated Flavonoids from Sophora flavescens Using Ultrasound-Assisted Hydrophobic Ionic Liquid and Characterization of Extraction Mechanism
Abstract
1. Introduction
2. Results and Discussion
2.1. Selection of ILs
2.2. Optimization of Extraction Conditions by Single-Factor Experiments
2.3. Optimization of Extraction Conditions Based on Box-Behnken Design
2.4. Selectivity and Efficient Extraction Ability of [C8mim]BF4
2.5. Recovery of PFS and Recycling of ILs
2.6. Extraction Mechanism Exploration
2.6.1. Structural Changes After Extraction
2.6.2. Simulation of Interaction Between PFS and Extraction Medium Based on DFT
2.6.3. MD Simulation
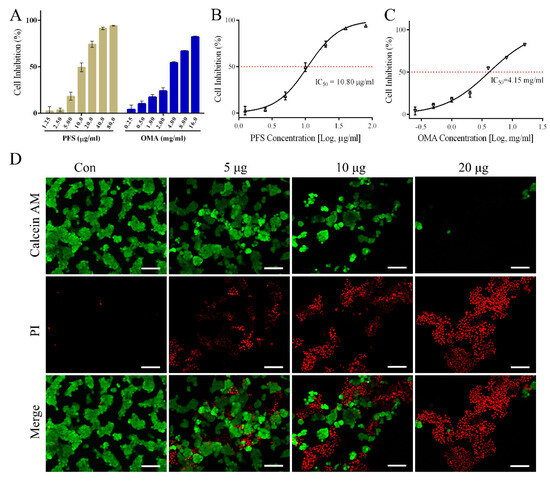
2.7. In Vitro Antitumor Activity of PFS
3. Materials and Methods
3.1. Materials and Chemicals
3.2. Extraction of PFS Based on ILs
3.3. Optimization of Extraction Conditions
3.3.1. Single-Factor Experimental Design
3.3.2. Response Surface Design
3.4. Extraction of PFS Based on Conventional Solvents
3.5. PFS Recovery Based on Chromatographic Separation
3.6. Chemical Profile Analysis of PFS-FP Based on UHPLC-Q-Orbitrap MS
3.7. Recyclability of ILs
3.8. Fourier Transforms Infrared (FT-IR) Spectroscopy
3.9. Scanning Electron Microscopy (SEM)
3.10. Quantum Chemical Calculations Based on Density Functional Theory (DFT)
3.11. Molecular Dynamics (MD) Simulation
3.12. Antitumor Activity of PFS In Vitro
3.12.1. Cell Culture
3.12.2. Cell Cytotoxic Assays
3.12.3. Calcein-AM/PI Double Staining
3.13. Statistical Analysis
4. Conclusions
Supplementary Materials
Author Contributions
Funding
Institutional Review Board Statement
Informed Consent Statement
Data Availability Statement
Conflicts of Interest
References
- Kong, S.; Liao, Q.; Liu, Y.; Luo, Y.; Fu, S.; Lin, L.; Li, H. Prenylated Flavonoids in Sophora flavescens: A Systematic Review of Their Phytochemistry and Pharmacology. Am. J. Chin. Med. 2024, 52, 1087–1135. [Google Scholar] [CrossRef] [PubMed]
- Cho, B.O.; Che, D.N.; Kim, J.S.; Kim, J.H.; Shin, J.Y.; Kang, H.J.; Jang, S.I. In vitro Anti-Inflammatory and Anti-Oxidative Stress Activities of Kushenol C Isolated from the Roots of Sophora flavescens. Molecules 2020, 25, 1768. [Google Scholar] [CrossRef] [PubMed]
- Li, J.; Lin, Y.; He, L.; Ou, R.; Chen, T.; Zhang, X.; Li, Q.; Zeng, Z.; Long, Q. Two New Isoprenoid Flavonoids from Sophora flavescens with Antioxidant and Cytotoxic Activities. Molecules 2021, 26, 7228. [Google Scholar] [CrossRef] [PubMed]
- Han, Y.; Zhang, X.; Kang, Y.; Gao, Y.; Li, X.; Qi, R.; Cai, R.; Qi, Y. Sophoraflavanone M, a prenylated flavonoid from Sophora flavescens Ait. suppresses pro-inflammatory mediators through both NF-κB and JNK/AP-1 signaling pathways in LPS-primed macrophages. Eur. J. Pharmacol. 2021, 907, 174246. [Google Scholar] [CrossRef] [PubMed]
- Li, J.; Zhang, X.; Shen, X.; Long, Q.; Xu, C.; Tan, C.; Lin, Y. Phytochemistry and biological properties of isoprenoid flavonoids from Sophora flavescens Ait. Fitoterapia 2020, 143, 104556. [Google Scholar] [CrossRef]
- Yang, Y.-N.; Zhu, H.; Yuan, X.; Zhang, X.; Feng, Z.-M.; Jiang, J.-S.; Zhang, P.-C. Seven new prenylated flavanones from the roots of Sophora flavescens and their anti-proliferative activities. Bioorg. Chem. 2021, 109, 104716. [Google Scholar] [CrossRef]
- Barron, D.; Ibrahim, R.K. Isoprenylated flavonoids—A survey. Phytochemistry 1996, 43, 921–982. [Google Scholar] [CrossRef]
- Rasul, A.; Yu, B.; Yang, L.F.; Ali, M.; Khan, M.; Ma, T.; Yang, H. Induction of mitochondria-mediated apoptosis in human gastric adenocarcinoma SGC-7901 cells by kuraridin and Nor-kurarinone isolated from Sophora flavescens. Asian Pac. J. Cancer Prev. APJCP 2011, 12, 2499–2504. [Google Scholar]
- Liu, G.; Dong, J.; Wang, H.; Hashi, Y.; Chen, S. Characterization of alkaloids in Sophora flavescens Ait. by high-performance liquid chromatography-electrospray ionization tandem mass spectrometry. J. Pharm. Biomed. Anal. 2011, 54, 1065–1072. [Google Scholar] [CrossRef]
- Long, G.; Wang, D.; Hu, G.; Wei, J.; Wang, A.; Jia, J. Chemical constituents of Sophora flavescens and its antitumor activities in vitro. Chin. Tradit. Herb. Drugs 2022, 53, 978–984. [Google Scholar]
- Ran, L.; Yang, C.; Xu, M.; Yi, Z.; Ren, D.; Yi, L. Enhanced aqueous two-phase extraction of proanthocyanidins from grape seeds by using ionic liquids as adjuvants. Sep. Purif. Technol. 2019, 226, 154–161. [Google Scholar] [CrossRef]
- Matsumoto, M.; Mochiduki, K.; Kondo, K. Toxicity of ionic liquids and organic solvents to lactic acid-producing bacteria. J. Biosci. Bioeng. 2004, 98, 344–347. [Google Scholar] [CrossRef] [PubMed]
- Lu, H.; Lu, Y.; Xu, D.; Wei, C.; Chen, M. Research on the acute toxicity of imidazolium ionic liquids on the brine shrimp. China Environ. Sci. 2011, 31, 454–460. [Google Scholar]
- Passos, H.; Freire, M.G.; Coutinho, J.A. Ionic liquid solutions as extractive solvents for value-added compounds from biomass. Green Chem. Int. J. Green Chem. Resour. GC 2014, 16, 4786–4815. [Google Scholar] [CrossRef] [PubMed]
- Huddleston, J.G.; Visser, A.E.; Reichert, W.M.; Willauer, H.D.; Broker, G.A.; Rogers, R.D. Characterization and comparison of hydrophilic and hydrophobic room temperature ionic liquids incorporating the imidazolium cation. Green Chem. 2001, 3, 156–164. [Google Scholar] [CrossRef]
- Fan, Y.; Chen, M.; Shentu, C.; El-Sepai, F.; Wang, K.; Zhu, Y.; Ye, M. Ionic liquids extraction of Para Red and Sudan dyes from chilli powder, chilli oil and food additive combined with high performance liquid chromatography. Anal. Chim. Acta 2009, 650, 65–69. [Google Scholar] [CrossRef]
- Ji, S.; Wang, Y.; Gao, S.; Shao, X.; Cui, W.; Du, Y.; Guo, M.; Tang, D. Highly efficient and selective extraction of minor bioactive natural products using pure ionic liquids: Application to prenylated flavonoids in licorice. J. Ind. Eng. Chem. 2019, 80, 352–360. [Google Scholar] [CrossRef]
- Nasirpour, N.; Mohammadpourfard, M.; Zeinali, H.S. Ionic liquids: Promising compounds for sustainable chemical processes and applications. Chem. Eng. Res. Des. 2020, 160, 264–300. [Google Scholar] [CrossRef]
- Ji, S.; Wang, Y.; Shao, X.; Zhu, C.; Lin, Y.; Gao, S.; Tang, D. Extraction and purification of triterpenoid saponins from licorice by ionic liquid based extraction combined with in situ alkaline aqueous biphasic systems. Sep. Purif. Technol. 2020, 247, 116953. [Google Scholar] [CrossRef]
- Shi, G.; Lin, L.; Liu, Y.; Chen, G.; Fu, S.; Luo, Y.; Yang, A.; Zhou, Y.; Wu, Y.; Li, H. Multi-objective optimization and extraction mechanism understanding of ionic liquid assisted in extracting essential oil from Forsythiae fructus. Alex. Eng. J. 2022, 61, 6897–6906. [Google Scholar] [CrossRef]
- Shi, G.; Lin, L.; Liu, Y.; Chen, G.; Yang, A.; Wu, Y.; Zhou, Y.; Li, H. Study on the Mechanism of Ionic Liquids Improving the Extraction Efficiency of Essential Oil Based on Experimental Optimization and Density Functional Theory: The Fennel (Foeniculi fructus) Essential Oil Case. Molecules 2021, 26, 3169. [Google Scholar] [CrossRef] [PubMed]
- Du, F.Y.; Xiao, X.H.; Luo, X.J.; Li, G.K. Application of ionic liquids in the microwave-assisted extraction of polyphenolic compounds from medicinal plants. Talanta 2009, 78, 1177–1184. [Google Scholar] [CrossRef] [PubMed]
- Guo, Z.; Lue, B.M.; Thomasen, K.; Meyer, A.S.; Xu, X. Predictions of flavonoid solubility in ionic liquids by COSMO-RS: Experimental verification, structural elucidation, and solvation characterization. Green Chem. 2007, 9, 1362–1373. [Google Scholar] [CrossRef]
- Vongsangnak, W.; Gua, J.; Chauvatcharin, S.; Zhong, J.-J. Towards efficient extraction of notoginseng saponins from cultured cells of Panax notoginseng. Biochem. Eng. J. 2004, 18, 115–120. [Google Scholar] [CrossRef]
- Bhargava, N.; Mor, R.S.; Kumar, K.; Sharanagat, V.S. Advances in application of ultrasound in food processing: A review. Ultrason. Sonochemistry 2021, 70, 105293. [Google Scholar] [CrossRef]
- Jiang, H.; Shi, D.; Wang, Y. Optimization of Extraction Process by Response Surface Methodology and Antioxidant Activity of Total Flavonoids from Acorus tatarinowii Schott. Food Sci. Technol. 2024, 49, 237–243. [Google Scholar]
- Usuki, T.; Yasuda, N.; Yoshizawa-Fujita, M.; Rikukawa, M. Extraction and isolation of shikimic acid from Ginkgo biloba leaves utilizing an ionic liquid that dissolves cellulose. Chem. Commun. 2011, 47, 10560–10562. [Google Scholar] [CrossRef]
- Kumar, K.; Srivastav, S.; Sharanagat, V.S. Ultrasound assisted extraction (UAE) of bioactive compounds from fruit and vegetable processing by-products: A review. Ultrason. Sonochemistry 2021, 70, 105325. [Google Scholar] [CrossRef]
- Gao, J.; Hu, D.; Shen, Y.; Zheng, Y.; Liang, Y. Optimization of ultrasonic-assisted polysaccharide extraction from Hyperici Perforati Herba using response surface methodology and assessment of its antioxidant activity. Int. J. Biol. Macromol. 2023, 225, 255–265. [Google Scholar] [CrossRef]
- Gan, C.-Y.; Abdul Manaf, N.H.; Latiff, A.A. Optimization of alcohol insoluble polysaccharides (AIPS) extraction from the Parkia speciosa pod using response surface methodology (RSM). Carbohydr. Polym. 2010, 79, 825–831. [Google Scholar] [CrossRef]
- Xue, H.-Y.; Li, J.-R.; Liu, Y.-G.; Gao, Q.; Wang, X.-W.; Zhang, J.-W.; Tanokura, M.; Xue, Y.-L. Optimization of the ultrafiltration-assisted extraction of Chinese yam polysaccharide using response surface methodology and its biological activity. Int. J. Biol. Macromol. 2019, 121, 1186–1193. [Google Scholar] [CrossRef] [PubMed]
- Zhang, Y.; Zhou, Z.; Zou, L.; Chi, R. Imidazolium-based ionic liquids with inorganic anions in the extraction of salidroside and tyrosol from Rhodiola: The role of cations and anions on the extraction mechanism. J. Mol. Liq. 2019, 275, 136–145. [Google Scholar] [CrossRef]
- Lu, T.; Chen, F. Quantitative analysis of molecular surface based on improved Marching Tetrahedra algorithm. J. Mol. Graph. Model. 2012, 38, 314–323. [Google Scholar] [CrossRef]
- Fu, H.; Wang, X.; Sang, H.; Hou, Y.; Chen, X.; Feng, X. Dissolution behavior of microcrystalline cellulose in DBU-based deep eutectic solvents: Insights from spectroscopic investigation and quantum chemical calculations. J. Mol. Liq. 2020, 299, 112140. [Google Scholar] [CrossRef]
- Emamian, S.; Lu, T.; Kruse, H.; Emamian, H. Exploring Nature and Predicting Strength of Hydrogen Bonds: A Correlation Analysis Between Atoms-in-Molecules Descriptors, Binding Energies, and Energy Components of Symmetry-Adapted Perturbation Theory. J. Comput. Chem. 2019, 40, 2868–2881. [Google Scholar] [CrossRef] [PubMed]
- Johnson, E.R.; Keinan, S.; Mori-Sánchez, P.; Contreras-García, J.; Cohen, A.J.; Yang, W. Revealing noncovalent interactions. J. Am. Chem. Soc. 2010, 132, 6498–6506. [Google Scholar] [CrossRef]
- Cao, B.; Du, J.; Cao, Z.; Sun, X.; Sun, H.; Fu, H. DFT study on the dissolution mechanisms of α-cyclodextrin and chitobiose in ionic liquid. Carbohydr. Polym. 2017, 169, 227–235. [Google Scholar] [CrossRef]
- Lin, J.; Lv, R. Theoretical study on interaction between imidazolyl ionic liquids and small molecules. J. Jinggangshan Univ. 2013, 34, 39–46. [Google Scholar]
- Ismahan, L.; Leila, N.; Fatiha, M.; Abdelkrim, G.; Mouna, C.; Nada, B.; Brahim, H. Computational study of inclusion complex of l-Glutamine/beta-Cycldextrin: Electronic and intermolecular interactions investigations. J. Mol. Struct. 2020, 1206, 127740. [Google Scholar] [CrossRef]
- Huang, W.-C.; Gu, P.-Y.; Fang, L.-W.; Huang, Y.-L.; Lin, C.-F.; Liou, C.-J. Sophoraflavanone G from Sophora flavescens induces apoptosis in triple-negative breast cancer cells. Phytomedicine 2019, 61, 152852. [Google Scholar] [CrossRef]
- Commission, C.P. Chinese Pharmacopoeia 2020 Edition; China Medical Science and Technology Press: Beijing, China, 2020. [Google Scholar]
- Becke, A.D. Density-functional exchange-energy approximation with correct asymptotic behavior. Phys. Rev. A Gen. Phys. 1988, 38, 3098–3100. [Google Scholar] [CrossRef]









| Std | Run | A: Solvent to Solid Ratio (mL/g) | B: Extraction Time (min) | C: Soaking Time (h) | D: Extraction Temperature (°C) | Y: Total Flavonoid (mg/g) |
|---|---|---|---|---|---|---|
| 1 | 6 | 20 | 30 | 6 | 60 | 7.04 |
| 2 | 20 | 40 | 30 | 6 | 60 | 6.94 |
| 3 | 12 | 20 | 50 | 6 | 60 | 6.88 |
| 4 | 27 | 40 | 50 | 6 | 60 | 6.74 |
| 5 | 26 | 30 | 40 | 4 | 40 | 6.98 |
| 6 | 17 | 30 | 40 | 8 | 40 | 7.06 |
| 7 | 19 | 30 | 40 | 4 | 80 | 6.94 |
| 8 | 21 | 30 | 40 | 8 | 80 | 7.09 |
| 9 | 7 | 20 | 40 | 6 | 40 | 7.21 |
| 10 | 2 | 40 | 40 | 6 | 40 | 6.74 |
| 11 | 10 | 20 | 40 | 6 | 80 | 6.89 |
| 12 | 8 | 40 | 40 | 6 | 80 | 6.97 |
| 13 | 3 | 30 | 30 | 4 | 60 | 6.97 |
| 14 | 22 | 30 | 50 | 4 | 60 | 6.97 |
| 15 | 5 | 30 | 30 | 8 | 60 | 7.09 |
| 16 | 13 | 30 | 50 | 8 | 60 | 6.79 |
| 17 | 9 | 20 | 40 | 4 | 60 | 7.03 |
| 18 | 25 | 40 | 40 | 4 | 60 | 6.78 |
| 19 | 23 | 20 | 40 | 8 | 60 | 7.14 |
| 20 | 14 | 40 | 40 | 8 | 60 | 6.74 |
| 21 | 11 | 30 | 30 | 6 | 40 | 7.00 |
| 22 | 1 | 30 | 50 | 6 | 40 | 6.94 |
| 23 | 16 | 30 | 30 | 6 | 80 | 6.97 |
| 24 | 24 | 30 | 50 | 6 | 80 | 6.71 |
| 25 | 18 | 30 | 40 | 6 | 60 | 7.35 |
| 26 | 29 | 30 | 40 | 6 | 60 | 7.25 |
| 27 | 4 | 30 | 40 | 6 | 60 | 7.37 |
| 28 | 28 | 30 | 40 | 6 | 60 | 7.32 |
| 29 | 15 | 30 | 40 | 6 | 60 | 7.33 |
| Source | Sum of Squares | df | Mean Square | F-Value | p-Value | |
|---|---|---|---|---|---|---|
| Model | 154.16 | 14 | 11.01 | 15.03 | <0.0001 | significant |
| A | 12.14 | 1 | 12.14 | 16.57 | 0.0011 | significant |
| B | 13.4 | 1 | 13.4 | 18.28 | 0.0008 | significant |
| C | 5.08 | 1 | 5.08 | 6.94 | 0.0196 | significant |
| D | 1.86 | 1 | 1.86 | 2.53 | 0.1338 | |
| AB | 0.0042 | 1 | 0.0042 | 0.0058 | 0.9405 | |
| AC | 1.59 | 1 | 1.59 | 2.17 | 0.1632 | |
| AD | 14.06 | 1 | 14.06 | 19.19 | 0.0006 | significant |
| BC | 4.08 | 1 | 4.08 | 5.57 | 0.0333 | significant |
| BD | 1.84 | 1 | 1.84 | 2.51 | 0.1358 | |
| CD | 0.245 | 1 | 0.245 | 0.3344 | 0.5723 | |
| A2 | 36.73 | 1 | 36.73 | 50.12 | <0.0001 | significant |
| B2 | 60.28 | 1 | 60.28 | 82.26 | <0.0001 | significant |
| C2 | 17.44 | 1 | 17.44 | 23.8 | 0.0002 | significant |
| D2 | 36.08 | 1 | 36.08 | 49.23 | <0.0001 | significant |
| Residual | 10.26 | 14 | 0.7328 | |||
| Lack of Fit | 7.76 | 10 | 0.7757 | 1.24 | 0.4515 | not significant |
| Pure Error | 2.5 | 4 | 0.6255 | |||
| Cor Total | 164.42 | 28 |
| σ+2 (kcal/mol)2 | σ−2 (kcal/mol)2 | σtot2 (kcal/mol)2 | |
|---|---|---|---|
| MeOH | 90.41 | 137.45 | 227.86 |
| Kurarinone | 180.33 | 88.46 | 268.78 |
| C8mim-BF4 | 151.10 | 360.45 | 511.55 |
| H-Bond | ρBCP (a.u). | V2ρBCP (a.u) | VCP (a.u) | ηBCP (a.u) | λ1 | λ2 | λ3 | EHB (kcal/mol) |
|---|---|---|---|---|---|---|---|---|
| F103… H72 | 0.0133 | 0.0503 | −0.0112 | 0.1961 | −0.0160 | −0.0155 | 0.0820 | −2.2417 |
| F101… H60 | 0.0141 | 0.0532 | −0.0123 | 0.1964 | −0.0168 | −0.0158 | 0.0859 | −2.4179 |
| F101… H41 | 0.0135 | 0.0536 | −0.0117 | 0.1804 | −0.0150 | −0.0148 | 0.0835 | −2.2864 |
| F102… H49 | 0.0411 | 0.1350 | −0.0403 | 0.2582 | −0.0713 | −0.0698 | 0.2761 | −8.4351 |
| O4… H77 | 0.0151 | 0.0469 | −0.0114 | 0.2114 | −0.0168 | −0.0158 | 0.0796 | −2.6466 |
| O1… H89 | 0.0121 | 0.0394 | −0.0088 | 0.1982 | −0.0128 | −0.0124 | 0.0647 | −1.9629 |
| F104… H68 | 0.0285 | 0.0960 | −0.0277 | 0.2320 | −0.0409 | −0.0396 | 0.1766 | −5.6349 |
Disclaimer/Publisher’s Note: The statements, opinions and data contained in all publications are solely those of the individual author(s) and contributor(s) and not of MDPI and/or the editor(s). MDPI and/or the editor(s) disclaim responsibility for any injury to people or property resulting from any ideas, methods, instructions or products referred to in the content. |
© 2025 by the authors. Licensee MDPI, Basel, Switzerland. This article is an open access article distributed under the terms and conditions of the Creative Commons Attribution (CC BY) license (https://creativecommons.org/licenses/by/4.0/).
Share and Cite
Kong, S.; Liao, Q.; Liu, Y.; Tang, R.; Lin, L.; Li, H. Efficient and Selective Extraction of Prenylated Flavonoids from Sophora flavescens Using Ultrasound-Assisted Hydrophobic Ionic Liquid and Characterization of Extraction Mechanism. Molecules 2025, 30, 500. https://doi.org/10.3390/molecules30030500
Kong S, Liao Q, Liu Y, Tang R, Lin L, Li H. Efficient and Selective Extraction of Prenylated Flavonoids from Sophora flavescens Using Ultrasound-Assisted Hydrophobic Ionic Liquid and Characterization of Extraction Mechanism. Molecules. 2025; 30(3):500. https://doi.org/10.3390/molecules30030500
Chicago/Turabian StyleKong, Shasha, Qian Liao, Yuling Liu, Ruying Tang, Longfei Lin, and Hui Li. 2025. "Efficient and Selective Extraction of Prenylated Flavonoids from Sophora flavescens Using Ultrasound-Assisted Hydrophobic Ionic Liquid and Characterization of Extraction Mechanism" Molecules 30, no. 3: 500. https://doi.org/10.3390/molecules30030500
APA StyleKong, S., Liao, Q., Liu, Y., Tang, R., Lin, L., & Li, H. (2025). Efficient and Selective Extraction of Prenylated Flavonoids from Sophora flavescens Using Ultrasound-Assisted Hydrophobic Ionic Liquid and Characterization of Extraction Mechanism. Molecules, 30(3), 500. https://doi.org/10.3390/molecules30030500
