Targeting the Galectin Axis in Osteoarthritis: Chondroprotective Effects of Dietary and Pharmacological Phytochemicals
Abstract
1. Introduction
2. Results
2.1. Phytochemicals Attenuate Galectin-Induced Upregulation of IL1B and MMP13 in Primary OA Chondrocytes
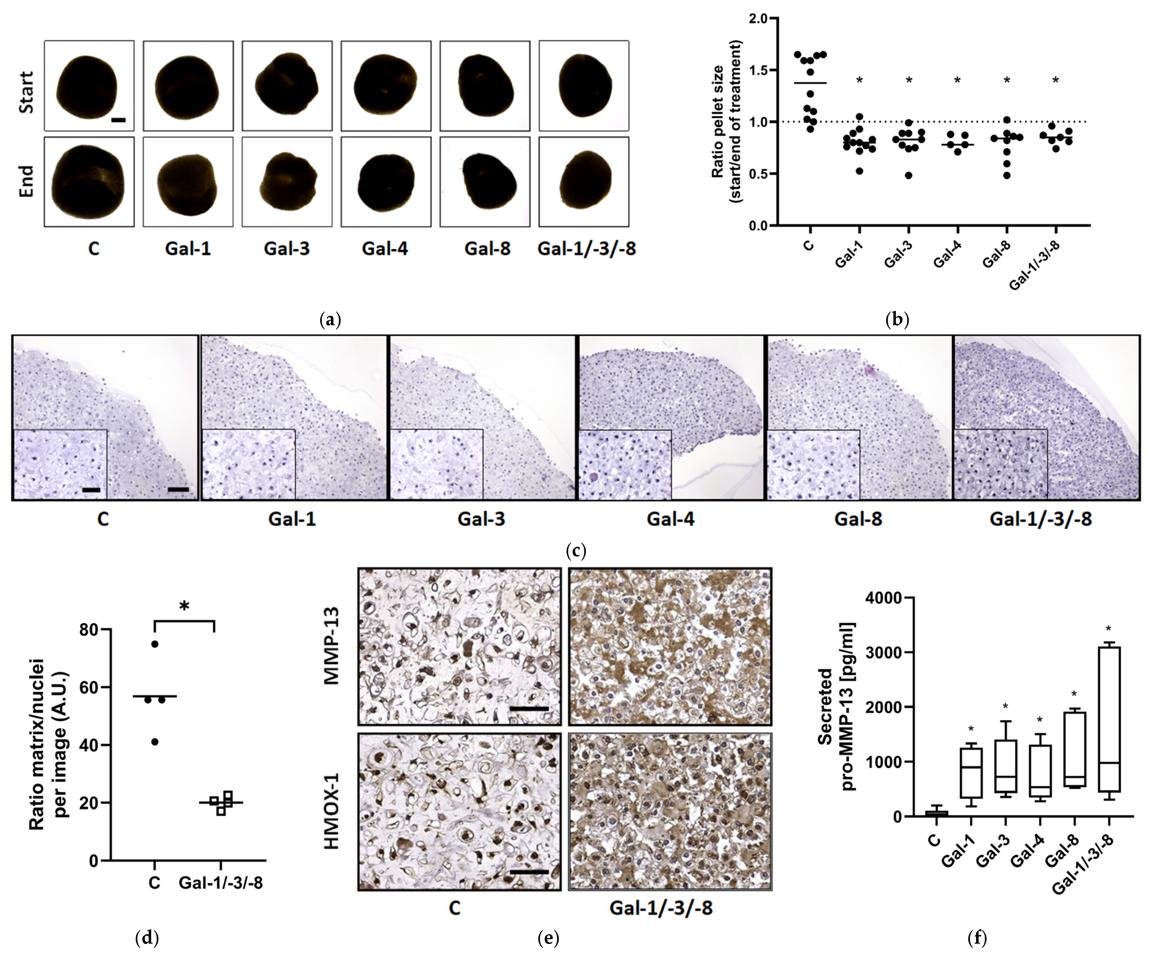
2.2. Distinct Galectins Influence Growth, Matrix Integrity, and OA Marker Expression in Pellet Cultures
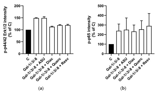
2.3. Phytochemicals Counteract Galectin-Induced Matrix Degradation in OA Cartilage Models
3. Discussion
4. Materials and Methods
4.1. Chondrocyte Isolation and Cell Culture
4.2. Galectins
4.3. Anti-Inflammatory Compounds
4.4. RT-qPCR
4.5. In-Cell Western (ICW) Assay
4.6. Histology and Immunohistochemistry
4.7. Enzyme-Linked Immunosorbent Assay (ELISA)
4.8. Statistics
5. Conclusions
Supplementary Materials
Author Contributions
Funding
Institutional Review Board Statement
Informed Consent Statement
Data Availability Statement
Acknowledgments
Conflicts of Interest
References
- Mobasheri, A.; Batt, M. An Update on the Pathophysiology of Osteoarthritis. Ann. Phys. Rehabil. Med. 2016, 59, 333–339. [Google Scholar] [CrossRef] [PubMed]
- Ghouri, A.; Conaghan, P.G. Prospects for Therapies in Osteoarthritis. Calcif. Tissue Int. 2021, 109, 339–350. [Google Scholar] [CrossRef] [PubMed]
- De Roover, A.; Escribano-Núñez, A.; Monteagudo, S.; Lories, R. Fundamentals of Osteoarthritis: Inflammatory Mediators in Osteoarthritis. Osteoarthr. Cartil. 2023, 31, 1303–1311. [Google Scholar] [CrossRef] [PubMed]
- Toegel, S.; Weinmann, D.; André, S.; Walzer, S.M.; Bilban, M.; Schmidt, S.; Chiari, C.; Windhager, R.; Krall, C.; Bennani-Baiti, I.M.; et al. Galectin-1 Couples Glycobiology to Inflammation in Osteoarthritis through the Activation of an NF-ΚB–Regulated Gene Network. J. Immunol. 2016, 196, 1910–1921. [Google Scholar] [CrossRef]
- Weinmann, D.; Schlangen, K.; André, S.; Schmidt, S.; Walzer, S.M.; Kubista, B.; Windhager, R.; Toegel, S.; Gabius, H.J. Galectin-3 Induces a pro-Degradative/Inflammatory Gene Signature in Human Chondrocytes, Teaming up with Galectin-1 in Osteoarthritis Pathogenesis. Sci. Rep. 2016, 6, 39112. [Google Scholar] [CrossRef]
- Weinmann, D.; Kenn, M.; Schmidt, S.; Schmidt, K.; Walzer, S.M.; Kubista, B.; Windhager, R.; Schreiner, W.; Toegel, S.; Gabius, H.J. Galectin-8 Induces Functional Disease Markers in Human Osteoarthritis and Cooperates with Galectins-1 and -3. Cell. Mol. Life Sci. 2018, 75, 4187–4205. [Google Scholar] [CrossRef]
- Pichler, K.M.; Fischer, A.; Alphonsus, J.; Chiari, C.; Schmitdt, S.; Kenn, M.; Schreiner, W.; Weinamnn, D.; Rothbauer, M.; Windhager, R.; et al. Galectin Network in Osteoarthritis: Galectin-4 Programs a Pathogenic Signature of Gene and Effector Expression in Human Chondrocytes in Vitro. Histochem. Cell Biol. 2022, 157, 139–151. [Google Scholar] [CrossRef]
- Elshamly, M.; Kinslechner, K.; Grohs, J.G.; Weinmann, D.; Walzer, S.M.; Windhager, R.; Gabius, H.; Toegel, S. Galectins-1 and -3 in Human Intervertebral Disc Degeneration: Non-Uniform Distribution Profiles and Activation of Disease Markers Involving NF-kB by Galectin-1. J. Orthop. Res. 2019, 37, 2204–2216. [Google Scholar] [CrossRef]
- Zhang, N.; Liu, Q.; Wang, D.; Wang, X.; Pan, Z.; Han, B.; He, G. Multifaceted Roles of Galectins: From Carbohydrate Binding to Targeted Cancer Therapy. Biomark. Res. 2025, 13, 49. [Google Scholar] [CrossRef]
- Laderach, D.J.; Compagno, D. Inhibition of Galectins in Cancer: Biological Challenges for Their Clinical Application. Front. Immunol. 2023, 13, 1104625. [Google Scholar] [CrossRef]
- Sabucedo-Suárez, A.; López-Peña, M.; Permuy, M.; Muñóz, F. Soybean and Avocado Unsaponifiables: A Review of Their Potential Use in the Treatment of Osteoarthritis. Front. Vet. Sci. 2024, 11, 1473688. [Google Scholar] [CrossRef]
- Kim, K.J.; Yoon, K.Y.; Yoon, H.S.; Oh, S.R.; Lee, B.Y. Brazilein Suppresses Inflammation through Inactivation of IRAK4-NF-ΚB Pathway in LPS-Induced Raw264.7 Macrophage Cells. Int. J. Mol. Sci. 2015, 16, 27589–27598. [Google Scholar] [CrossRef]
- Pelletier, J.P.; Yaron, M.; Haraoui, B.; Cohen, P.; Nahir, M.A.; Choquette, D.; Wigler, I.; Rosner, I.A.; Beaulieu, A.D. Efficacy and Safety of Diacerein in Osteoarthritis of the Knee: A Double-Blind, Placebo-Controlled Trial. Arthritis Rheum. 2000, 43, 2339–2348. [Google Scholar] [CrossRef] [PubMed]
- Wang, H.; Yan, Y.; Pathak, J.L.; Hong, W.; Zeng, J.; Qian, D.; Hao, B.; Li, H.; Gu, J.; Jaspers, R.T.; et al. Quercetin Prevents Osteoarthritis Progression Possibly via Regulation of Local and Systemic Inflammatory Cascades. J. Cell. Mol. Med. 2023, 27, 515–528. [Google Scholar] [CrossRef] [PubMed]
- Shakibaei, M.; Csaki, C.; Nebrich, S.; Mobasheri, A. Resveratrol Suppresses Interleukin-1β-Induced Inflammatory Signaling and Apoptosis in Human Articular Chondrocytes: Potential for Use as a Novel Nutraceutical for the Treatment of Osteoarthritis. Biochem. Pharmacol. 2008, 76, 1426–1439. [Google Scholar] [CrossRef]
- Chen, Y.; Su, D.; Zheng, J.; He, J.; Du, B.; Duan, R.; Liu, L.; Li, X. Intra-Articular Injection of Modified Citrus Pectin and Hyaluronate Gel Induces Synergistic Effects in Treating Osteoarthritis. Int. J. Biol. Macromol. 2024, 276, 133840. [Google Scholar] [CrossRef]
- Pichler, K.M.; Weinmann, D.; Schmidt, S.; Kubista, B.; Lass, R.; Martelanz, L.; Alphonsus, J.; Windhager, R.; Gabius, H.J.; Toegel, S. The Dysregulated Galectin Network Activates NF-ΚB to Induce Disease Markers and Matrix Degeneration in 3D Pellet Cultures of Osteoarthritic Chondrocytes. Calcif. Tissue Int. 2021, 108, 377–390. [Google Scholar] [CrossRef]
- Lv, D.; Hu, Z.; Lu, L.; Lu, H.; Xu, X. Three-Dimensional Cell Culture: A Powerful Tool in Tumor Research and Drug Discovery. Oncol. Lett. 2017, 14, 6999–7010. [Google Scholar] [CrossRef]
- Habanjar, O.; Diab-Assaf, M.; Caldefie-Chezet, F.; Delort, L. 3D Cell Culture Systems: Tumor Application, Advantages, and Disadvantages. Int. J. Mol. Sci. 2021, 22, 12200. [Google Scholar] [CrossRef]
- Breslin, S.; O’Driscoll, L. Three-Dimensional Cell Culture: The Missing Link in Drug Discovery. Drug Discov. Today 2013, 18, 240–249. [Google Scholar] [CrossRef]
- Wu, S.Q.; Otero, M.; Unger, F.M.; Goldring, M.B.; Phrutivorapongkul, A.; Chiari, C.; Kolb, A.; Viernstein, H.; Toegel, S. Anti-Inflammatory Activity of an Ethanolic Caesalpinia Sappan Extract in Human Chondrocytes and Macrophages. J. Ethnopharmacol. 2011, 138, 364–372. [Google Scholar] [CrossRef] [PubMed]
- Martel Pelletier, J.; Pelletier, J.P. Effects of Diacerein at the Molecular Level in the Osteoarthritis Disease Process. Ther. Adv. Musculoskelet. Dis. 2010, 2, 95–104. [Google Scholar] [CrossRef] [PubMed]
- Kim, H.J.; Braun, H.J.; Dragoo, J.L. The Effect of Resveratrol on Normal and Osteoarthritic Chondrocyte Metabolism. Bone Jt. Res. 2014, 3, 51. [Google Scholar] [CrossRef] [PubMed]
- Gu, H.; Jiao, Y.; Yu, X.; Li, X.; Wang, W.; Ding, L.; Liu, L. Resveratrol Inhibits the IL-1β-Induced Expression of MMP-13 and IL-6 in Human Articular Chondrocytes ViaTLR4/MyD88-Dependent and-Independent Signaling Cascades. Int. J. Mol. Med. 2017, 39, 734–740. [Google Scholar] [CrossRef]
- Leffler, H.; Carlsson, S.; Hedlund, M.; Qian, Y.; Poirier, F. Introduction to Galectins. Glycoconj. J. 2004, 19, 433–440. [Google Scholar] [CrossRef]
- Sarter, K.; André, S.; Kaltner, H.; Lensch, M.; Schulze, C.; Urbonaviciute, V.; Schett, G.; Herrmann, M.; Gabius, H.J. Detection and Chromatographic Removal of Lipopolysaccharide in Preparations of Multifunctional Galectins. Biochem. Biophys. Res. Commun. 2009, 379, 155–159. [Google Scholar] [CrossRef]
- Kopitz, J.; Fik, Z.; André, S.; Smetana, K.; Gabius, H.J. Single-Site Mutational Engineering and Following MonoPEGylation of the Human Lectin Galectin-2: Effects on Ligand Binding, Functional Aspects, and Clearance from Serum. Mol. Pharm. 2013, 10, 2054–2061. [Google Scholar] [CrossRef]
- Mueller, M.; Weinmann, D.; Toegel, S.; Holzer, W.; Unger, F.M.; Viernstein, H. Compounds from Caesalpinia Sappan with Anti-Inflammatory Properties in Macrophages and Chondrocytes. Food Funct. 2016, 7, 1671–1679. [Google Scholar] [CrossRef]
- Dong, S.; Li, X.; Xu, G.; Chen, L.; Zhao, J. Quercetin Attenuates the Symptoms of Osteoarthritis in Vitro and in Vivo by Suppressing Ferroptosis via Activation of AMPK/Nrf2/Gpx4 Signaling. Mol. Med. Rep. 2024, 31, 60. [Google Scholar] [CrossRef]
- Weinmann, D.; Mueller, M.; Walzer, S.M.; Hobusch, G.M.; Lass, R.; Gahleitner, C.; Viernstein, H.; Windhager, R.; Toegel, S. Brazilin Blocks Catabolic Processes in Human Osteoarthritic Chondrocytes via Inhibition of NFKB1/P50. J. Orthop. Res. 2018, 36, 2431–2438. [Google Scholar] [CrossRef]








Disclaimer/Publisher’s Note: The statements, opinions and data contained in all publications are solely those of the individual author(s) and contributor(s) and not of MDPI and/or the editor(s). MDPI and/or the editor(s) disclaim responsibility for any injury to people or property resulting from any ideas, methods, instructions or products referred to in the content. |
© 2025 by the authors. Licensee MDPI, Basel, Switzerland. This article is an open access article distributed under the terms and conditions of the Creative Commons Attribution (CC BY) license (https://creativecommons.org/licenses/by/4.0/).
Share and Cite
Pichler, K.M.; Kottinger, S.; Rodriguez Molina, B.; Alphonsus, J.; Schmidt, S.; Windhager, R.; Kaltner, H.; Rothbauer, M.; Toegel, S. Targeting the Galectin Axis in Osteoarthritis: Chondroprotective Effects of Dietary and Pharmacological Phytochemicals. Molecules 2025, 30, 4391. https://doi.org/10.3390/molecules30224391
Pichler KM, Kottinger S, Rodriguez Molina B, Alphonsus J, Schmidt S, Windhager R, Kaltner H, Rothbauer M, Toegel S. Targeting the Galectin Axis in Osteoarthritis: Chondroprotective Effects of Dietary and Pharmacological Phytochemicals. Molecules. 2025; 30(22):4391. https://doi.org/10.3390/molecules30224391
Chicago/Turabian StylePichler, Katharina M., Selina Kottinger, Bettina Rodriguez Molina, Jürgen Alphonsus, Sebastian Schmidt, Reinhard Windhager, Herbert Kaltner, Mario Rothbauer, and Stefan Toegel. 2025. "Targeting the Galectin Axis in Osteoarthritis: Chondroprotective Effects of Dietary and Pharmacological Phytochemicals" Molecules 30, no. 22: 4391. https://doi.org/10.3390/molecules30224391
APA StylePichler, K. M., Kottinger, S., Rodriguez Molina, B., Alphonsus, J., Schmidt, S., Windhager, R., Kaltner, H., Rothbauer, M., & Toegel, S. (2025). Targeting the Galectin Axis in Osteoarthritis: Chondroprotective Effects of Dietary and Pharmacological Phytochemicals. Molecules, 30(22), 4391. https://doi.org/10.3390/molecules30224391

