Passivation Mechanism of (18-Crown-6) Potassium on Complex Defects in SnO2 Electron Transport Layer of Solar Cells
Abstract
1. Introduction
2. Results and Discussion
2.1. Atomic Structures of the 18C6-K+ and SnO2
2.2. Adsorption Behavior of 18C6-K+ on the SnO2 (110) Surface
2.2.1. Stability of the Adsorption System
2.2.2. Electronic Properties of Adsorption System
2.3. Passivation Effect of 18C6-K+ on Surface Defects of SnO2
2.3.1. Defect Formation Energy
2.3.2. Electron Effective Mass
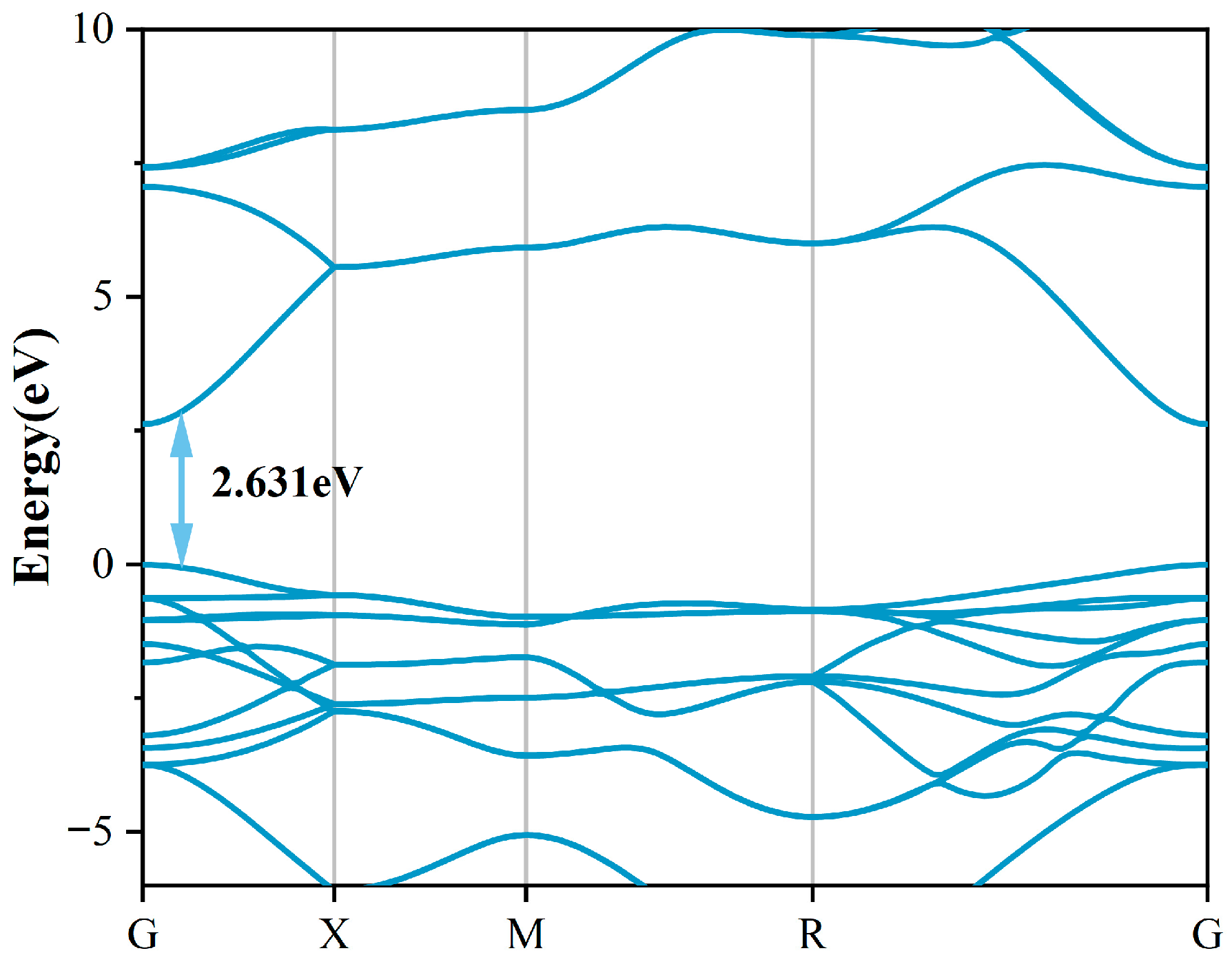
2.3.3. Density of States and Band Structure
2.3.4. Charge Density Difference
3. Computational Methods
4. Conclusions
Author Contributions
Funding
Institutional Review Board Statement
Informed Consent Statement
Data Availability Statement
Conflicts of Interest
References
- Das, S.; Jayaraman, V. SnO2: A comprehensive review on structures and gas sensors. Prog. Mater. Sci. 2014, 66, 112–255. [Google Scholar] [CrossRef]
- Ye, P.; Li, M.; Fu, W.; Wei, H.; E, W.; Xiao, X.; He, Y. Nb-doped ZrxSn1−xO2: Experimental and first-principles study. J. Appl. Phys. 2021, 130, 015702. [Google Scholar] [CrossRef]
- Batzill, M.; Diebold, U. The surface and materials science of tin oxide. Prog. Surf. Sci. 2005, 79, 47–154. [Google Scholar] [CrossRef]
- Lee, Y.; Paek, S.; Cho, K.T.; Oveisi, E.; Gao, P.; Lee, S.; Park, J.-S.; Zhang, Y.; Humphry-Baker, R.; Asiri, A.M.; et al. Enhanced charge collection with passivation of the tin oxide layer in planar perovskite solar cells. J. Mater. Chem. A 2017, 5, 12729–12734. [Google Scholar] [CrossRef]
- Zhao, W.; Lin, H.; Li, Y.; Wang, D.; Wang, J.; Liu, Z.; Yuan, N.; Ding, J.; Wang, Q.; Liu, S. Symmetrical Acceptor–Donor–Acceptor Molecule as a Versatile Defect Passivation Agent toward Efficient FA0.85MA0.15PbI3 Perovskite Solar Cells. Adv. Funct. Mater. 2022, 32, 2112032. [Google Scholar] [CrossRef]
- Sun, Y.; Liu, T.; Chang, Q.; Ma, C. Study on the intrinsic defects in tin oxide with first-principles method. J. Phys. Chem. Solids 2018, 115, 228–232. [Google Scholar] [CrossRef]
- Soe, K.T.; Thansamai, S.; Thongprong, N.; Ruengsrisang, W.; Muhammad, I.A.; Ketsombun, E.; Supruangnet, R.; Kaewprajak, A.; Kumnorkaew, P.; Saetang, V.; et al. Simultaneous Surface Modification and Defect Passivation on Tin Oxide–Perovskite Interfaces Using Pseudohalide Salt of Sodium Tetrafluoroborate. Sol. RRL 2023, 7, 2200964. [Google Scholar] [CrossRef]
- Zhang, Y.; Zhang, M.; Wang, M.; Liu, C.; Liu, Q.; Wang, W.; Zhang, Z.; Han, R.; Ji, N. Computational design and experimental validation of monometallic-doped SnO2 catalysts for selective catalytic oxidation of ammonia. Appl. Catal. B Environ. 2024, 340, 123256. [Google Scholar] [CrossRef]
- Wang, K.-P.; Dong, X.; Yuan, J.-Z.; Wen, B.; He, J.; Tong, C.-J.; Prezhdo, O.V. Self-Passivation at the SnO2/Perovskite Interface. ACS Energy Lett. 2025, 10, 1466–1473. [Google Scholar] [CrossRef]
- Geng, X.; Luo, G.; Zhang, Y.; Ren, P.; Zhang, L.; Ling, X.; Zeng, J.; Wu, X.; Xu, L.; Lin, P.; et al. Multifunctional Regulation of Chemical Bath Deposition Based SnO2 for Efficient Perovskite Solar Cells. Small 2025, 21, 2406696. [Google Scholar] [CrossRef]
- Fang, D.; Niu, T.; Chen, Z.; Zhang, J.; Zhang, Z.; Zhou, S.; Liu, H.; Chen, G.; Fu, N.; Xue, Q.; et al. Lignin carbon dots as effective dopants and passivators for SnO2 electron transport layers to achieve high-performance perovskite solar cells. J. Power Sources 2025, 634, 236497. [Google Scholar] [CrossRef]
- Zhang, F.; Duan, L.; Zhu, X.; Zhou, Z.; Yu, D.; Zhang, Z.; Yang, D. Magnesium Acetate Key Enhancers for Electron Transport Layers in Highly Efficient and Stable Perovskite Solar Cells. ACS Appl. Mater. Interfaces 2025, 17, 32566–32574. [Google Scholar] [CrossRef]
- Adnan, M.; Lee, W.; Irshad, Z.; Kim, S.; Yun, S.; Han, H.; Chang, H.S.; Lim, J. Managing Interfacial Defects and Charge-Carriers Dynamics by a Cesium-Doped SnO2 for Air Stable Perovskite Solar Cells. Small 2024, 20, 2402268. [Google Scholar] [CrossRef]
- Ghimbeu, C.M.; Lumbreras, M.; Siadat, M.; van Landschoot, R.C.; Schoonman, J. Electrostatic sprayed SnO2 and Cu-doped SnO2 films for H2S detection. Sens. Actuators B Chem. 2008, 133, 694–698. [Google Scholar] [CrossRef]
- Feng, X.; Lv, X.; Cao, J.; Tang, Y. Continuous Modification of Perovskite Film by a Eu Complex to Fabricate the Thermal and UV-Light-Stable Solar Cells. ACS Appl. Mater. Interfaces 2022, 14, 55538–55547. [Google Scholar] [CrossRef] [PubMed]
- Grini, S.; Sopiha, K.V.; Ross, N.; Liu, X.; Bjørheim, T.S.; Platzer-Björkman, C.; Persson, C.; Vines, L. Strong Interplay between Sodium and Oxygen in Kesterite Absorbers: Complex Formation, Incorporation, and Tailoring Depth Distributions. Adv. Energy Mater. 2019, 9, 1900740. [Google Scholar] [CrossRef]
- Skara, G.; Gimferrer, M.; De Proft, F.; Salvador, P.; Pinter, B. Scrutinizing the Noninnocence of Quinone Ligands in Ruthenium Complexes: Insights from Structural, Electronic, Energy, and Effective Oxidation State Analyses. Inorg. Chem. 2016, 55, 2185–2199. [Google Scholar] [CrossRef]
- Yang, B.; Suo, J.; Bogachuk, D.; Kaiser, W.; Baretzky, C.; Er-Raji, O.; Loukeris, G.; Alothman, A.A.; Mosconi, E.; Kohlstädt, M.; et al. A universal ligand for lead coordination and tailored crystal growth in perovskite solar cells. Energy Environ. Sci. 2024, 17, 1549–1558. [Google Scholar] [CrossRef]
- Yuan, J.; Zhang, D.; Deng, B.; Du, J.; Choy, W.C.H.; Tian, J. High Efficiency Inorganic Perovskite Solar Cells Based on Low Trap Density and High Carrier Mobility CsPbI3 Films. Adv. Funct. Mater. 2022, 32, 2209070. [Google Scholar] [CrossRef]
- Wang, K.; Liu, J.; Yin, J.; Aydin, E.; Harrison, G.T.; Liu, W.; Chen, S.; Mohammed, O.F.; De Wolf, S. Defect Passivation in Perovskite Solar Cells by Cyano-Based π-Conjugated Molecules for Improved Performance and Stability. Adv. Funct. Mater. 2020, 30, 2002861. [Google Scholar] [CrossRef]
- Koseki, D.; Senevirathne, C.A.M.; Senba, D.; Fujita, Y.; Lin, J.; Zhai, M.; Shang, J.; Raju, T.B.; Ida, S.; Watanabe, M.; et al. Elucidating the mechanism of perovskite surface passivation with organic molecules: The impact of π-conjugation length. J. Mater. Chem. A 2025, 13, 17783–17798. [Google Scholar] [CrossRef]
- Xiao, W.-Z.; Wang, L.-L.; Xu, L.; Wan, Q.; Zou, B.S. Magnetic properties in Nitrogen-doped SnO2 from first-principle study. Solid State Commun. 2009, 149, 1304–1307. [Google Scholar] [CrossRef]
- Lin, W.; Zhang, Y.-F.; Li, Y.; Ding, K.-N.; Li, J.-Q.; Xu, Y.-J. Structural characterizations and electronic properties of Ti-doped SnO2 surface: A first-principles study. J. Chem. Phys. 2006, 124, 054704. [Google Scholar] [CrossRef] [PubMed]
- Xu, J.; Huang, S.; Wang, Z. First principle study on the electronic structure of fluorine-doped SnO2. Solid State Commun. 2009, 149, 527–531. [Google Scholar] [CrossRef]
- Chen, Q.; Zeng, G.; Song, H.; Zheng, J.; Feng, L. Influence of SnO2 films with high resistance on the performance of CdTe solar cells. J. Mater. Sci. Mater. Electron. 2009, 20, 661–665. [Google Scholar]
- Duan, M.; Mi, X.; Xia, J.; Yang, Y.; Hu, R.; Li, X.; Zhang, Y.; Huang, F.; Qin, P. Oriented molecular modulation of SnO2 nanoparticles enabled bilateral passivation toward efficient and stable perovskite solar cells. J. Energy Chem. 2025, 109, 109–119. [Google Scholar] [CrossRef]
- Cheng, W.; Huang, P.; Gao, Z.; Chen, Y.; Ren, L.; Feng, Q.; Liu, X.; Ahmad, S.; Zhou, Z. Molecular Bridging of Buried Interface Flattens Grain Boundary Grooves and Imparts Stress Relaxation for Performance Enhancement and UV Stability in Perovskite Solar Cells. Adv. Energy Mater. 2025, 15, 2501296. [Google Scholar] [CrossRef]
- Dong, J.; Li, S.; Ji, W.; Li, K.; Yin, Z.; Liu, Y.; Xu, L.; Li, Y.; Ma, R. Modification of SnO2 buried interface with thiourea to enhance the performance of perovskite solar cells. Opt. Mater. 2024, 154, 115737. [Google Scholar] [CrossRef]
- Mohammed, M.K.A. Highly Efficient Perovskite Photovoltaics Enabled by Molecular Bridging at the SnO2/Perovskite Interface. Langmuir 2025, 41, 16960–16969. [Google Scholar] [CrossRef]
- Wang, F.; Li, Y.; Zhao, Y.; Zhang, Z.; Zheng, Y.; Zhang, S. Modifying the buried interface by a sulfamate enable efficient perovskite solar cells with high stability. Colloids Surf. A Physicochem. Eng. Asp. 2025, 705, 135622. [Google Scholar] [CrossRef]
- Zou, X.; Ding, K.; Zhang, Y.; Yao, S. Acetonitrile adsorption and decomposition on the SnO2 (110) surface: A first-principles computation. Theor. Chem. Acc. 2011, 128, 63–67. [Google Scholar] [CrossRef]
- Batzill, M. Surface Science Studies of Gas Sensing Materials: SnO2. Sensors 2006, 6, 1345–1366. [Google Scholar] [CrossRef]
- Lipsky, F.; Gouveia, A.F.; Sensato, F.R.; Oliva, M.; Longo, E.; San-Miguel, M.A.; Andrés, J. Effective sensing mechanisms of O2 and CO on SnO2 (110) surface: A DFT study. J. Mater. Chem. A 2025, 13, 918–927. [Google Scholar] [CrossRef]
- Kresse, G.; Furthmüller, J. Efficiency of ab-initio total energy calculations for metals and semiconductors using a plane-wave basis set. Comput. Mater. Sci. 1996, 6, 15–50. [Google Scholar] [CrossRef]
- Blöchl, P.E. Projector augmented-wave method. Phys. Rev. B 1994, 50, 17953–17979. [Google Scholar] [CrossRef] [PubMed]
- Perdew, J.P.; Burke, K.; Ernzerhof, M. Generalized Gradient Approximation Made Simple. Phys. Rev. Lett. 1996, 77, 3865–3868. [Google Scholar] [CrossRef] [PubMed]
- Wu, Y.; Chen, G.; Zhu, Y.; Yin, W.-J.; Yan, Y.; Al-Jassim, M.; Pennycook, S.J. LDA+U/GGA+U calculations of structural and electronic properties of CdTe: Dependence on the effective U parameter. Comput. Mater. Sci. 2015, 98, 18–23. [Google Scholar] [CrossRef]
- Shi, L.-B.; Dong, H.-K.; Qi, G.-Q. Density functional theory description of origin of ferromagnetism in Cu doped SnO2. J. Magn. Magn. Mater. 2013, 345, 215–221. [Google Scholar]
- De Padova, P.; Fanfoni, M.; Larciprete, R.; Mangiantini, M.; Priori, S.; Perfetti, P. A synchrotron radiation photoemission study of the oxidation of tin. Surf. Sci. 1994, 313, 379–391. [Google Scholar] [CrossRef]









| Passivation Molecule | Mechanism | Reference |
|---|---|---|
| O-phospho-L-serine monolithium salt | Phosphate/carboxyl groups coordinate with SnO2; improved conductivity and stability | [26] |
| Ectoine | Carboxyl groups bind with Sn4+/oxygen vacancies; imine groups coordinate with Pb2+, enhancing stability | [27] |
| Thiourea | -NH2 and S atoms with lone pairs interact with Sn4+/oxygen vacancy, improving efficiency | [28] |
| Phosphorylcholine chloride | Passivation of SnO2 and interface defects; PCE improvement | [10] |
| (2-aminoethyl) phosphonic acid | Phosphonic acid groups coordinate with SnO2, suppressed recombination; PCE increased from 19.65% to 28.36% | [29] |
| Sulfamate sodium 4-aminoazobenzene-4′-sulfonat | Passivation of SnO2 anion/cation vacancies; improved interfacial contact and stability | [30] |
| 18C6-K+ | Sn–ether/O–ether coordination; K+ charge transfer; suppressed complex defects, improved transport | This work |
| Defect Type | (eV) | (eV) | (eV) |
|---|---|---|---|
| pristine | −460.350 | −257.444 | −199.022 |
| Sni + SnO | −440.830 | −236.897 | −199.328 |
| Oi + OSn | −438.231 | −232.528 | −199.586 |
| Vo + Sni | −455.074 | −252.596 | −199.704 |
| VSn + SnO | −435.060 | −231.027 | −199.596 |
| VO + Sni | −441.539 | −241.095 | −199.856 |
| Sni | −454.403 | −251.881 | −199.023 |
| Defect Site | Adsorption Energy (eV) |
|---|---|
| Sni + SnO | −4.605 |
| Oi + OSn | −6.117 |
| VO + Sni | −2.774 |
| VSn + SnO | −4.437 |
| VO + Sni | −0.588 |
| Sni | −3.499 |
| Defect Type | Energy (eV) |
|---|---|
| Pristine structure | −460.350 |
| Sni + SnO | −440.830 |
| Oi + OSn | −438.231 |
| VO + Sni | −455.074 |
| VSn + SnO | −435.060 |
| VSn + Sni | −441.539 |
| Sni | −454.403 |
| Defect | Growth Conditions | Ef (eV) | |
|---|---|---|---|
| Without 18C6-K+ | With18C6-K+ | ||
| Sni + SnO | Snrich | 12.425 | 14.672 |
| Orich | 20.528 | 27.622 | |
| Oi + OSn | Snrich | 31.058 | 31.813 |
| Orich | 17.252 | 18.067 | |
| VO + Sni | Snrich | −3.646 | 0.428 |
| Orich | 5.252 | 9.327 | |
| VSn + SnO | Snrich | 18.029 | 20.443 |
| Orich | 22.876 | 25.293 | |
| VSn + Sni | Snrich | 12.558 | 18.821 |
| Orich | 12.557 | 18.821 | |
| Sni | Snrich | −0.745 | 5.947 |
| Orich | 3.306 | 9.998 | |
| Defect | Electron Effective Mass | |
|---|---|---|
| Without 18C6-K+ | With18C6-K+ | |
| VO + Sni | 15.240 | 0.009 |
| VSn + Sni | 10.668 | 0.005 |
| Oi + OSn | 42.671 | 0.011 |
| Sni | 15.240 | 0.882 |
| VSn + SnO | 8.890 | 0.004 |
| Sni + SnO | 42.671 | 0.005 |
| Adsorption Model | Atom | Bader Charge(e) | Adsorption Model | Atom | Bader Charge(e) |
|---|---|---|---|---|---|
| Sni + SnO | H | −0.15 | Oi + OSn | H | −0.05 |
| C | −0.49 | C | −0.34 | ||
| O | −1.14 | O | −0.14 | ||
| K | −0.9 | K | −0.91 | ||
| Sn | 2.5 | Sn | 2.34 | ||
| O(surface) | 1.29 | O(surface) | 1.23 | ||
| VO + Sni | H | −0.11 | VSn + SnO | H | −0.19 |
| C | −0.52 | C | −0.43 | ||
| O | −1.09 | O | −0.95 | ||
| K | −0.83 | K | −0.9 | ||
| Sn | 1.69 | Sn | 2.49 | ||
| O(surface) | 1.17 | O(surface) | 1.28 | ||
| VSn + Sni | H | −0.17 | Sni | H | −0.06 |
| C | −0.53 | C | −0.4 | ||
| O | −0.9 | O | −1.14 | ||
| K | −0.88 | K | −0.89 | ||
| Sn | 2.51 | Sn | −2.29 | ||
| O(surface) | 1.28 | O(surface) | 1.21 |
Disclaimer/Publisher’s Note: The statements, opinions and data contained in all publications are solely those of the individual author(s) and contributor(s) and not of MDPI and/or the editor(s). MDPI and/or the editor(s) disclaim responsibility for any injury to people or property resulting from any ideas, methods, instructions or products referred to in the content. |
© 2025 by the authors. Licensee MDPI, Basel, Switzerland. This article is an open access article distributed under the terms and conditions of the Creative Commons Attribution (CC BY) license (https://creativecommons.org/licenses/by/4.0/).
Share and Cite
Yang, S.; Zhang, Q.; Song, Q.; Zhuang, Y.; Wang, S.; Dou, Y.; Wang, J.; Zhao, X.; Zhang, L.; Zhang, H.; et al. Passivation Mechanism of (18-Crown-6) Potassium on Complex Defects in SnO2 Electron Transport Layer of Solar Cells. Molecules 2025, 30, 4081. https://doi.org/10.3390/molecules30204081
Yang S, Zhang Q, Song Q, Zhuang Y, Wang S, Dou Y, Wang J, Zhao X, Zhang L, Zhang H, et al. Passivation Mechanism of (18-Crown-6) Potassium on Complex Defects in SnO2 Electron Transport Layer of Solar Cells. Molecules. 2025; 30(20):4081. https://doi.org/10.3390/molecules30204081
Chicago/Turabian StyleYang, Shiyan, Qiuli Zhang, Qiaogang Song, Yu Zhuang, Shurong Wang, Youbo Dou, Jianjun Wang, Xintong Zhao, Longxian Zhang, Hongwen Zhang, and et al. 2025. "Passivation Mechanism of (18-Crown-6) Potassium on Complex Defects in SnO2 Electron Transport Layer of Solar Cells" Molecules 30, no. 20: 4081. https://doi.org/10.3390/molecules30204081
APA StyleYang, S., Zhang, Q., Song, Q., Zhuang, Y., Wang, S., Dou, Y., Wang, J., Zhao, X., Zhang, L., Zhang, H., Lu, W., Zhang, X., Wu, Y., & Jiang, X. (2025). Passivation Mechanism of (18-Crown-6) Potassium on Complex Defects in SnO2 Electron Transport Layer of Solar Cells. Molecules, 30(20), 4081. https://doi.org/10.3390/molecules30204081

