Abstract
An extensive thermochemical study of γ-undecanolactone and δ-undecanolactone has been developed using two complementary calorimetric techniques. The combustion energy of each compound was determined by static-bomb combustion calorimetry, and the corresponding enthalpy of vaporization was determined by high-temperature Calvet microcalorimetry, in which both properties of each compound are reported at T = 298.15 K. The standard molar enthalpy of formation in the gas phase of each lactone was derived by the combination of the experimental results. Additionally, high-level computational calculations were carried out, using composite ab initio G4 and G4(MP2) methods, as well as DFT M06-2X/6-311++G(d,p) approach, to estimate the corresponding enthalpy of formation in the gas phase. The experimental and computational results are in good agreement. The G4 and G4(MP2) methods show the best accordance with experimentally determined gas phase enthalpies of formation. The experimental results are discussed in terms of structural contributions to the energetic properties of the lactones studied, as well as to other alkylated γ- and δ-lactones, and empirical correlations are suggested for the estimation of the standard molar enthalpies of formation, at T = 298.15 K, for other alkylated γ- and δ-lactones, both in the liquid and gaseous phases, as well as for the respective enthalpies of vaporization. Finally, the thermochemistry of individual steps of lactone ring opening and successive decarboxylation mechanism, including the identification of transition states, was studied using the M06-2X/6-311++G(d,p) approach.
1. Introduction
Lactones are cyclic carboxylic esters derived from hydroxy carboxylic acids. The γ-lactones and the δ-lactones with 5- and 6-membered rings, respectively, represent the most diverse, chemically stable groups of naturally occurring lactones. They are present in fruits, vegetables, meat, milk, butter, cheese, and wine and substantially contribute to their aroma and flavor. Apart from their applications in food and cosmetic industries, γ- and δ-lactones can be employed as non-toxic solvents, as well as utilized in the production of bio-degradable polymers, or as fuels [1,2]. Additionally, lactones show a variety of biological activities, such as antimicrobial, anti-inflammatory, or antitumor [3].
The availability of data related to energetic properties of these compounds has primordial relevance for the characterization of their role in the processes where they are involved. Also, the insights into the effect of the alkyl chain length on their energetic properties offer valuable data for various processes involving lactones in chemistry and biological systems, namely in the valorization of biomass-derived intermediates [4,5]. Despite this, reports on most of these properties are scarce in the literature, having already led us to develop an experimental and computational thermochemical study of some biomass-derived cyclopentenones and lactones [6,7]. The experimental and theoretical works available in the literature are focused on particular chemical reactions of lactones and formed products.
Concerning these facts, in this work, we present a systematic experimental and theoretical study on the thermodynamic properties of two suitable model lactones for biomass valorization, γ-undecanolactone, γUL (IUPAC name: 5-heptyloxolan-2-one) and δ-undecanolactone, δUL (IUPAC name: 6-hexyloxan-2-one), whose structures are shown in Figure 1. The standard molar enthalpy of combustion in the liquid phase and the standard molar enthalpy of vaporization of each compound are determined calorimetrically: the combustion experiments are performed by static-bomb combustion calorimetry and the vaporization study is performed using a high-temperature Calvet microcalorimeter. Therefore, the standard molar enthalpy of formation in the gas phase, at 298.15 K, has been evaluated based on the experimental data obtained from the study of the compounds. In addition to this, we intended to study the correlation energy vs. the structure of the lactones studied, and other alkylated δ-and γ-lactones which are already available in the literature. The second aim of this work is to calculate the enthalpies of formation of the two lactones using the composite ab initio G4 and G4(MP2) methods, as well as the M06-2X DFT method recommended for thermochemistry calculations, and compare the discovered results with experimental ones. Investigation of thermochemistry of individual steps of lactone ring opening and successive decarboxylation mechanism, including the identification of transition states, using the M06-2X/6-311++G(d,p) approach, represents another aim of this work.
Figure 1.
Structural formulae of γ-undecanolactone and δ-undecanolactone.
2. Results and Discussion
2.1. Enthalpies of Formation in the Liquid Phase
The typical values of combustion experiments of each lactone studied are shown in Table 1. Results of all combustion experiments of each compound are given in the Supplementary Information (Tables S1 and S2).
Table 1.
Typical values of combustion experiments at T = 298.15 K and p° = 0.1 MPa.
The standard state correction, known as Washburn correction, ΔUΣ, is determined as recommended in the literature for organic compounds [8]. The internal energy for the isothermal bomb process, ΔU(IBP), is calculated using the Equation (1), where εcal is the energy equivalent of the calorimeter, εf is the energy equivalent of the content in the final state, ∆Tad is the corrected temperature rise obtained in each experiment, and ∆U(ign) is the electrical energy of ignition. The remaining terms have been previously described [8].
ΔU(IBP) = −(εcal + εf) ∆Tad + ∆U(ign),
γUL and δUL being structural isomers, have the same molecular formula. Thus, the respective standard massic energy of combustion is referred to in the combustion reaction described by the chemical Equation (2).
C11H20O2(l) + 15O2(g) → 11CO2(g) + 10H2O(l),
The individual values of standard massic energies of combustion, Δcu°, of each compound studied, as well as the mean values with the corresponding standard deviation of the mean, are collected in the Table 2.
Table 2.
Individual values of standard (p° = 0.1 MPa) massic energy of combustion of compounds studied, at T = 298.15 K.
The results of standard molar internal energies of combustion, , enthalpy of combustion, , and standard molar enthalpy of formation, , in the liquid phase, at T = 298.15 K, are reported in the Table 3. The uncertainties associated with the standard molar internal energy and enthalpy of combustion are twice the overall standard deviation of the mean and include the uncertainties in the calibration with benzoic acid, and in the auxiliary materials used in the combustion experiments [9,10]. To calculate from , the standard molar enthalpies of formation, at T = 298.15 K, were used for H2O(l), −(285.830 ± 0.040) kJ·mol–1 [11], and CO2(g), −(393.51 ± 0.13) kJ·mol–1 [11].
Table 3.
Standard (p° = 0.1 MPa) molar energy of combustion, , enthalpy of combustion, , and enthalpy of formation, , for the compounds studied, at T = 298.15 K a.
2.2. Enthalpies of Vaporization
For each compound studied, six experiments were carried out in the Calvet microcalorimeter at T~365 K, and the final results are shown in Table 4.
Table 4.
Standard (p° = 0.1 MPa) molar enthalpies of vaporization, , at T = 298.15 K for the compounds studied determined by Calvet microcalorimetry.
The standard molar enthalpy of vaporization, , of each lactone was calculated from Equation (3), where the term, , corresponds to the observed enthalpy of vaporization at the experimental temperature (T~365 K), and the term corresponds to the correction of the experimental temperature to T = 298.15 K. The last parameter (Equation (4)) is obtained using the gas phase molar heat capacities, , derived from statistical thermodynamics and the vibrational frequencies obtained at the B3LYP/6-31G(d) level [12], scaled by a factor of 0.9613 [13].
The values of are well fitted to third-order polynomials, which are represented in the Equations (5) and (6), for γ-undecanolactone (γUL) and δ-undecanolactone (δUL), respectively. More details about each value of standard molar heat capacity of the lactones studied are given in the Supplementary Information (Table S3).
2.3. Experimental Enthalpies of Formation in the Gas Phase
The standard (p° = 0.1 MPa) molar enthalpies of formation, at T = 298.15 K, in the gas phase, , of the lactones were calculated by combining the standard molar enthalpies of formation in the liquid phase and the standard molar enthalpies of vaporization; the results are summarized in the Table 5.
Table 5.
Derived standard (p° = 0.1 MPa) molar enthalpies of formation, in the gas phase, at T = 298.15 K, for the compounds studied.
The enthalpic increment for the presence of a methylene group was calculated for the system γ-pentanolactone/γ-hexanolactone [14], −24.4 kJ·mol–1. Thus, using the value of γ-nonanolactone and adding the energetic contribution of two methylene groups, it is possible to estimate the of the γ-undecanolactone, −538.9 kJ·mol–1, which is in agreement with the experimental results obtained in this work. The value of δ-undecanolactone was also estimated, −535.4 kJ·mol–1, summing the energetic contribution of two methylene groups (−24.4 kJ·mol–1) with the value of δ-nonanolactone [15]. These results give us confidence concerning the reliability of the experimental results obtained.
In parallel to the experimental study, the standard molar enthalpy of formation in the gas phase was calculated using quantum chemical calculations.
2.4. Enthalpies of Formation in the Gas Phase Derived from Theoretical Calculations
The investigation of the two lactones started with the identification of the lowest energy conformations. First, the optimum gas-phase geometries of the two lactone rings were optimized using the M06-2X/6-311++G(d,p) approach (Figure 2). Then, the geometry of the molecule with the CH3 group instead of the side chain was optimized. The rotational barrier of the attached CH3 group was computed as well. The found value of ca. 15 kJ·mol–1 is in accordance with the published barrier of the CH3 group in the methoxy group of anisole [16,17]. For the CH2–CH3 side chain, we also performed a 2D scan when both, the CH2 and CH3 fragments, were rotated, to find the lowest energy conformation. For each additional CH2 fragment, the rotational barrier remains ca. 15 kJ·mol–1. For species involved in working reactions, corresponding conformations were retained. Thus, the calculated reaction enthalpies and enthalpies of formation are not biased with the effect of conformational changes. From M06-2X/6-311++G(d,p), G4 or G4(MP2) total enthalpies, the reaction enthalpies of individual working reactions were found (Table 6 and Table 7). Using the available enthalpies of formation (Table S4) for the compounds in the working reactions, the enthalpies of formation for the lactone were obtained. From five values, the average, and its uncertainty, u95%, for the 95% confidence interval were found. In comparison to the experimentally determined enthalpies of formation, it can be concluded that the gas-phased M06-2X/6-311++G(d,p) enthalpies of formation of the two lactones are less negative than experimental ones. However, considering the uncertainties of theoretical and experimental values, M06-2X functional offers results in fair agreement with experiment. Although the composite ab initio G4 method gives results in excellent agreement with the experiment, the computational costs of the G4 calculations are ca. six times higher than M06-2X/6-311++G(d,p). Therefore, the G4(MP2) approach, which uses an approximation based on second-order perturbation theory to lower computational costs [18], may represent a rational choice for thermochemical calculations. With costs analogous to the M06-2X/6-311++G(d,p) method, the discovered results can be considered practically identical to the G4 ones. Although higher errors were reported [19] when the G4(MP2) method was applied to larger organic molecules, for the studied lactones, it provides reliable enthalpies of formation.
Figure 2.
The molecular structures of the most stable conformation of γUL and δUL in the gaseous phase, optimized by the M06-2X/6-311++G(d,p) level of theory. Visualizations were performed in Avogadro program [20].
Table 6.
Reaction enthalpies of working reactions, , and enthalpy of formation, values, in the gas phase, for γ-undecanolactone (γUL).
Table 7.
Reaction enthalpies of working reactions, , and enthalpy of formation, values, in the gas phase, for δ-undecanolactone (δUL).
For the estimation of the enthalpy of formation of γUL and δUL in the gas phase, a set of five working reactions, (7) to (11) and (12) to (16), respectively, were selected considering the experimental data available in the literature. The computational results at the M06-2X, G4 or G4(MP2) levels are summarized in Table 6 and Table 7. In general, the M06-2X method gives less negative values in comparison to the experimentally determined enthalpies of formation with deviations of 8–12 kJ·mol–1. In the case of γUL, Reaction (8) is the one with a result closest to the experimental value, with small deviations of 1.9 kJ·mol–1 and –1.4 kJ·mol–1, for the G4 and G4(MP2) methods, respectively. The other reactions give results less negative than the discovered experimental value. For δUL, the best agreement between experimental and computed enthalpy of formation shows Reaction (15) with deviations of 2.6 kJ·mol–1 for G4 method and 2.9 kJ·mol–1 for G4(MP2). The worst agreement shows Reaction (14), with roughly 10 kJ·mol–1 deviations for both methods. The results in Table 6 and Table 7 also indicate that the M06-2X functional may represent a rational choice for calculations of larger organic molecules.
2.5. Estimates of Formation and Vaporization Enthalpies of γ- and δ-Lactones
In this work, the estimation of enthalpies of formation in liquid and gaseous phases, as well as the enthalpies of vaporization of γ- and δ-undecanolactones, was carried out. For this purpose, empirical correlation models were obtained by fitting the experimental literature values available for each set of lactones [14,15], as well as the experimental results obtained in this work. Figure 3 presented the structures of lactones used in these correlations and the data are collected in Table 8 and Table 9 for γ- and δ-lactones, respectively.
Figure 3.
Structures of γ-lactones (left side) and δ-lactones (right side) used in the estimates.
Table 8.
The literature values of the standard (p° = 0.1 MPa) molar enthalpies, at T = 298.15 K of γ-lactones a.
Table 9.
The literature values of the standard (p° = 0.1 MPa) molar enthalpies, at T = 298.15 K of δ-lactones a.
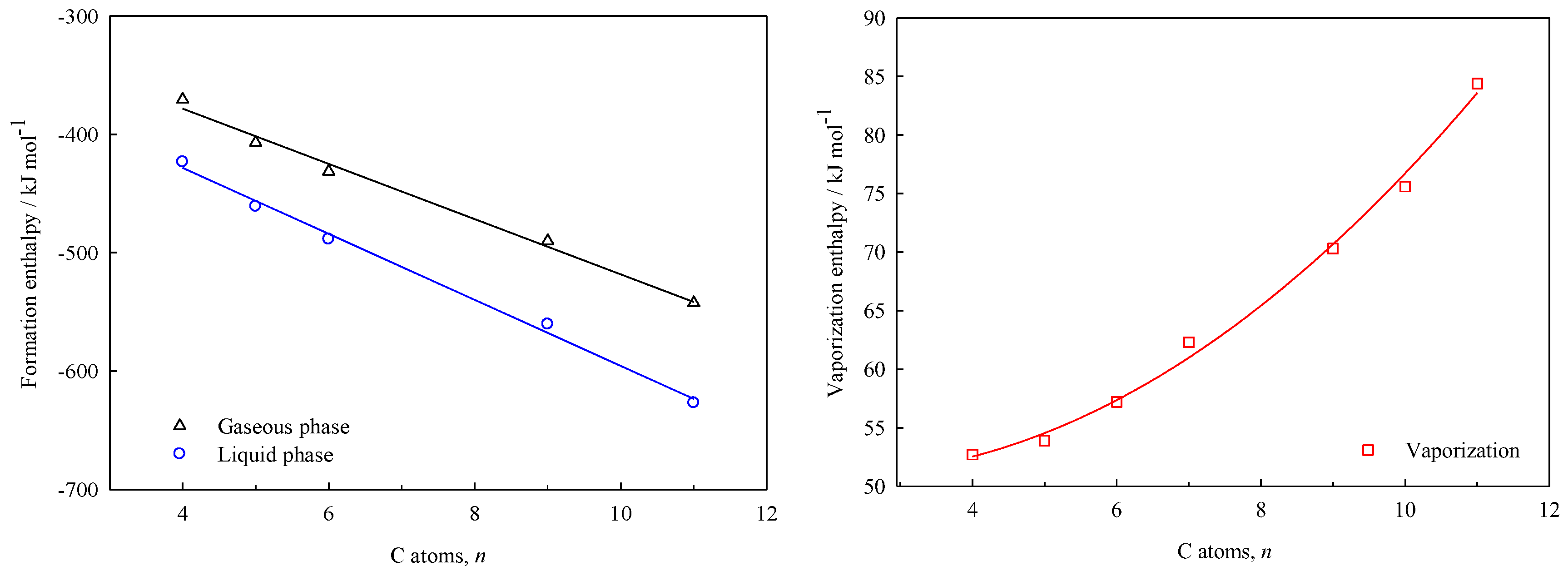
The plots of the enthalpies of formation in liquid and gaseous phases, as well as the enthalpies of vaporization vs. the number of carbon atoms (n) of each molecule, are shown in Figure 4 and Figure 5, for γ-lactones and δ-lactones, respectively.
Figure 4.
Plots of the standard molar enthalpies of γ-lactones with the respective number of carbon atoms in each structure (Table 8).
Figure 5.
Plots of the standard molar enthalpies of δ-lactones with the respective number of carbon atoms in each structure (Table 9).
The equations derived from the linear and non-linear fits depicted above, are shown in the Equations (17) to (19) for the γ-lactones, and the Equations (20) to (22) for the δ-lactones. This enables the estimation of the energetic properties (, , ) for others hydrocarbon-chain lactones that are not experimentally feasible to study, with a standard error of estimates maximum of 8 kJ·mol–1.
γ-lactones
δ-lactones
Finally, in Table 10, the estimated values of the standard molar enthalpies of formation in the liquid and gas phase of lactones with seven, eight and ten carbon atoms in their molecular structure are reported. Additionally, it includes the estimated enthalpy of vaporization values for the eight-carbon γ-lactone and the seven-carbon δ-lactone.
Table 10.
Standard (p° = 0.1 MPa) molar enthalpies estimated at T = 298.15 K of γ- and δ-lactones.
2.6. Ring-Opening Hydrogenation of Biomass-Derived Cyclic Oxygenates
Two five-membered ring lactones, i.e., γ-valerolactone and γ-caprolactone containing a methyl and ethyl group instead of a long alkyl side chain, were selected for the investigation of lactone ring opening and successive decarboxylation thermochemistry. These calculations were performed using the (SMD) M06-2X/6-311++G(d,p) and (SMD) G4 methods for aqueous solution. In general, the overall reaction can be formally divided into several steps: (1) protonation of carbonyl group O-atom; (2) ring opening, i.e., C–O bond cleavage; (3) deprotonation of the formed cation; and (4) decarboxylation (Figure 6). The reaction Gibbs free energies of individual steps are summarized in Table 11. We have also calculated the Gibbs free energies of ring O-atom protonation. However, the found results indicate that this process is considerably endergonic and cannot represent the thermodynamically preferred pathway. For the two lactones, the M06-2X method gives a Gibbs free energy of ring O-atom protonation ca. 80 kJ·mol–1, and G4 provided ca. 50 kJ·mol–1. For the overall reaction, the M06-2X reaction Gibbs free energy predicts a slightly endergonic character, while the G4 data indicate practically zero reaction Gibbs free energy. Data in Table 11 indicate that the length of side chain plays a negligible role in the thermochemistry of the studied reaction. For γ-valerolactone, the experimentally determined standard reaction enthalpy (44.7 ± 4.3 kJ·mol–1) and the reaction entropy (71.9 ± 9.1 J·mol–1·K–1) of lactone ring opening and the formation of pentenoic acid [24] give reaction Gibbs free energy of 23 kJ·mol–1 at 298.15 K. With respect to the uncertainty of experimental standard reaction enthalpy, this estimate is in fair agreement with the calculated reaction G4 and M06-2X Gibbs free energies of 29 kJ·mol–1 and 31 kJ·mol–1 (representing the sum of reaction Gibbs free energies of first three steps), respectively.
Figure 6.
Reaction scheme of final products formation.
Table 11.
Reaction Gibbs free energies, ∆G≠ in kJ·mol–1, of ring opening and successive decarboxylation of γ-valerolactone and γ-caprolactone in aqueous solution at 298.15 K.
We have also performed calculations to identify the transition states and to find the plausible reaction pathway leading to the formation of final products, i.e., alkene and CO2. Due to the geometry optimizations in the small basis set, composite ab initio methods are not appropriate for the calculations of potential energy surfaces and transition states. Therefore, M06-2X calculations were performed. The discovered reaction pathway is identical for both lactones. In Figure 7, the individual steps of the plausible mechanism are shown for γ-valerolactone.
Figure 7.
Plausible mechanism of lactone ring opening and successive decarboxylation.
After the protonation of carbonyl group O-atom, ring opening, i.e., C–O bond cleavage occurs. The ring O-atom moves in the opposite direction to the C-atom bearing the methyl group. This movement is caused by the change in dihedral angle defined by four ring C-atoms. For the ring-opening process, the transition state (TS1 in Figure 7), with the barrier of ∆G≠ = 93 kJ·mol–1, was identified. For γ-caprolactone, this barrier is lower by ca. 2 kJ·mol–1. The ring-opening process is endergonic with the M06-2X reaction Gibbs free energies of 83 and 85 kJ·mol–1 (Table 11) for γ-valerolactone and γ-caprolactone, respectively. After the ring opening, the formed cation undergoes H+ transfer to O-atom (their distance is ca. 2.5 Å). This step is exergonic (–40 kJ·mol–1) and results in the structure depicted in the right upper corner in Figure 7. For both lactones, this H+ transfer requires relatively low activation Gibbs energy of 23 kJ·mol–1. Then, exergonic (–34 kJ·mol–1) deprotonation from the second O-atom occurs. Successive decarboxylation involves H atom transfer and CO2 loss, see the arrows in TS2 in Figure 7. Corresponding reaction Gibbs free energy reached the value of –24 kJ·mol–1. The activation Gibbs free energy of 279 kJ·mol–1 obtained for the formation of TS2 transition state is identical for the two lactones. The high activation Gibbs free energy explains why the decarboxylation after the lactone ring opening proceeds as a catalyzed reaction at elevated temperatures [24,25,26]. The remaining results obtained for γ-caprolactone can be considered analogous to those for γ-valerolactone. Proton transfer from the C-atom to the neighboring O-atom and consecutive deprotonation are both exergonic with reaction Gibbs free energies of –43 kJ·mol–1 and –30 kJ·mol–1, respectively. The last step, i.e., the H atom transfer and CO2 abstraction, is slightly more exergonic with ∆rGo = –27 kJ·mol–1 in comparison to γ-valerolactone.
Because carboxylic acids in aqueous solutions can be deprotonated, we have also considered the abstraction of the CO2 molecule from the corresponding carboxylate anions with successive protonation of formed carbanions. The activation Gibbs free energy value related to corresponding transition state, TS3 in Figure 7, is significantly lower than the value found for TS2. In the case of γ-valerolactone, its value reached 217 kJ·mol–1. Although the formation of the carboxylate anion (77 kJ·mol–1) and the abstraction of CO2 molecule (200 kJ·mol–1) are endergonic, the large negative reaction Gibbs free energy of formed carbanion protonation (–301 kJ·mol–1) means that the overall process is exergonic with the reaction Gibbs free energy of –24 kJ·mol–1. Almost identical results were obtained for γ-caprolactone: the activation Gibbs free energy of TS3 formation reached the value of 215 kJ·mol–1; the reaction Gibbs free energies of carboxylate anion formation, CO2 abstraction, and carbanion protonation resulting in 2-pentene formation are 75 kJ·mol–1, 196 kJ·mol–1, and –298 kJ·mol–1, respectively.
We should also note that protonation of C3 carbon atom, instead of the C1 atom of carbanion, may lead to the formation of 1-butene from γ-valerolactone or 1-pentene from γ-caprolactone. This pathway is not thermodynamically favored, however; these protonations are only less exergonic by 12 kJ·mol–1.
In general, the computational data for the two studied model lactones clearly indicate that the energetics of the investigated processes can be considered practically identical and both reaction and activation. The Gibbs free energies may not depend on the length of the side chain. In general, the mechanism in Figure 7 is compatible with the one proposed in Bond et al. [24,26].
3. Materials and Methods
3.1. Materials
The samples of γUL (>99% from Sigma-Aldrich, Saint Louis, MO, USA) and δUL (>98% from Sigma-Aldrich) were purified by fractional distillation under reduced pressure and their purity was evaluated by GC equipped with a flame ionization detector. The sample of γUL has been purified by successive fractional distillations, although the maximum degree of purity obtained has been 0.988. The high purity of the compound was confirmed by the consistent results for combustion experiments and, in particular, by the carbon dioxide recovery ratios (average ratio of the mass of the recovered carbon dioxide to that calculated from the mass of sample: 1.0003 ± 0.0003).
A summary of purity control is shown in Table 12. Gas chromatography analysis was carried out on an Agilent (Santa Clara, CA, USA) 4890D gas-chromatography-flame ionization detector apparatus, with a HP-5 column (cross-linked 5% diphenyl and 95% dimethylpolysiloxane; 15 m × 0.530 mm i.d. with 1.5 μm film thickness); nitrogen was used as the carrier gas.
Table 12.
Mass fraction purity and density of the compounds studied.
3.2. Combustion Calorimetry
The experimental determination of standard (p° = 0.1 MPa) massic energy of combustion of each compound was carried out in a static-bomb calorimeter, using a twin valve bomb (internal volume is of 0.342 dm3) type 1108 of Parr Instruments Company, described in the literature [27,28].
The energy equivalent of the calorimeter, εcal = (16,002.6 ± 1.7) J·K–1, was obtained and corresponds to the average mass of the water added to the calorimeter (3119.6 g). The uncertainty quoted is the standard deviation of the mean of six calibration experiments. This procedure was performed by combustion of the benzoic acid (NIST SRM 39j) with a massic energy of combustion, under bomb conditions, of –(26,434 ± 3) J·g–1. The experiments were performed in an oxygen atmosphere at p = 3.04 MPa, with 1.00 cm3 of deionized water added to the bomb. The calorimeter temperatures were measured to ±0.1 mK, at time intervals of 10 s, using a quartz thermometer (HP-2804), and the initial temperature was as close as possible to 298.15 K.
For each compound, the standard massic energy of combustion, , was calculated by a similar procedure to that developed by Hubbard et al. [8]. The samples were burnt while enclosed in Melinex® bags (DuPont Teijin Films, Hopewell, VA, USA), which were made according to the technique described by Skinner et al. [29]; the massic energy of combustion of dry Melinex® and respective expanded uncertainty was –(22,902 ± 5) J·g–1. Further details about the experimental procedure are provided in Supplementary Information (Section S1).
3.3. Calvet Drop Microcalorimetry
The standard molar enthalpies of vaporization of the studied lactones were measured with a high-temperature Calvet microcalorimeter (Setaram HT 1000), using the “vacuum sublimation” drop method described by Skinner et al. [30]. This method was adapted to study of liquid compounds by Ribeiro da Silva [31]. The details of the equipment as well as the technique were previously reported in the literature [32].
In each experiment, the samples of 5 to 8 mg of the compounds, contained in glass capillary tubes, were simultaneously dropped at room temperature (~298.15 K) with the corresponding blank tube, into each microcalorimeter cell. The temperature of the reaction oven of the microcalorimeter was chosen according to the volatility of compounds. In this case, the experimental temperature used for vaporization of both lactones was T = 365.5 K. The calibration of microcalorimeter was carried out by the vaporization of undecane at the same temperature, obtaining an internal calibration constant equal to k = (1.058 ± 0.002) for γUL and k = (1.052 ± 0.001) for δUL.
The standard uncertainty corresponds to the combined standard uncertainty value, which includes the standard deviation of the mean and the standard uncertainty associated with the recommended value of enthalpy of vaporization of reference compound.
3.4. Computational Details
Density Functional Theory (DFT) calculations were performed using the Gaussian 16 program package [33]. The optimum gas phase geometries of all species involved in hypothetical working reactions were optimized using hybrid M06-2X [34] functional without any constraints (energy cut-off of 10−5 kJ·mol–1, final RMS energy gradient under 0.01 kJ·mol–1·Å−1). Application of sufficiently large 6-311++G(d,p) basis set [35,36] allows a reliable description of the investigated species. The optimum structures were confirmed to be real minima by vibrational analysis. Moreover, the composite ab initio G4 method [37] in the Gaussian 09 program package [38] was also employed for the calculation total enthalpies H(i). To obtain the reaction enthalpies, at T = 298.15 K, Equation (23) was used
where νi is the stoichiometric number of i-th reactant or product in the corresponding working reaction. Application of standard gas phase enthalpies of formation, , of the remaining compounds, allows us to calculate the enthalpy of formation values for the studied lactones from Equation (24).
Since the G4 method requires considerably high computational costs, we have also employed the G4(MP2) method [18] to compare the results and the reliability of the two methods for studied thermochemistry. Although the G4(MP2) method allows calculations that are 6–8 times faster, increased errors have been found when it is applied to larger organic molecules with 10 or more non-hydrogen atoms [19].
The thermochemistry of the individual steps of the lactone ring opening and successive decarboxylation mechanism, including the identification of transition states, was studied using the M06-2X/6-311++G(d,p) approach [34] because the M06-2X method was optimized for thermochemistry and kinetics calculations of organic compounds reactions.
4. Conclusions
The thermochemical experimental study of two long hydrocarbon-chain lactones was carried out using calorimetric techniques. The standard molar enthalpies of formation in the gas phase, and the liquid phase, and the enthalpies of vaporization of the γ- the δ-undecanolactones, are reported. In parallel, computational calculations at the M06-2X, G4 and G4(MP2) level of theory were performed, and the standard molar enthalpies of formation in the gas phase of the studied compounds show very good agreement with the experimental values.
Based on the experimental results obtained and considering the thermodynamic data available in the literature database, we were able to establish linear correlations between the number of carbon atoms and the standard molar enthalpies of formation in liquid and gas phases, as well as vaporization, of several γ- and δ-lactones. Therefore, an alternative approach to experimental and computational analyses for calculating those properties is suggested in this research work.
We have also performed theoretical investigation of lactone ring opening and consecutive decarboxylation of γ-valerolactone and γ-caprolactone at the molecular level to explore the thermochemistry of individual reaction steps and to estimate the reaction barriers for ring opening and decarboxylation steps. These findings further extend insights into the plausible mechanism suggested previously.
Finally, the obtained experimental and theoretical results may find applicability in the research field of green chemistry, because the studied compounds may represent organic solvents and show potential for biofuel applications.
Supplementary Materials
The following supporting information can be downloaded at: https://www.mdpi.com/article/10.3390/molecules30020399/s1. The data of all the combustion calorimetry experiments of lactones (Tables S1 and S2); the corresponding values of standard molar heat capacities in the gaseous phase of lactones (Table S3) and the computational and literature data necessary to perform the theoretical calculations (Table S4). Refs. [39,40,41,42,43] are cited in Supplementary Materials.
Author Contributions
Conceptualization, A.L.R.S. and M.D.M.C.R.d.S.; methodology, A.L.R.S., V.L., E.K. and M.D.M.C.R.d.S.; data curation, A.L.R.S. and G.P.L.; software, V.L. and E.K.; investigation, A.L.R.S., G.P.L., V.L. and E.K.; formal analysis, A.L.R.S., V.L. and E.K.; writing—original draft preparation, GLP, V.L. and E.K.; supervision, A.L.R.S.; writing—review and editing, A.L.R.S., V.L., E.K. and M.D.M.C.R.d.S.; funding acquisition, A.L.R.S. and M.D.M.C.R.d.S. All authors have read and agreed to the published version of the manuscript.
Funding
This work was supported by the Fundacão para a Ciência e Tecnologia (FCT) 529 (funded by national funds through the FCT/MCTES (PIDDAC)) to CIQUP, Faculty of Sciences, Uni-530 versity of Porto (Project UIDB/00081/2020, https://doi.org/10.54499/UIDB/00081/2020) and IMS-In-531 stitute of Molecular Sciences (LA/P/0056/2020)). G.P.L. thanks CIQUP/FCUP for his contract under 532 project CIQUP-UIDP/00081/2020 (https://doi.org/10.54499/UIDP/00081/2020) funded by FCT. 533 A.L.R.S. thanks FCT/MCTES for her contract under Stimulus of Scientific Employment 2017 (CEEC-534 IND/01161/2017). This work was also supported by Slovak Grant Agency (VEGA 1/0461/21).
Institutional Review Board Statement
Not applicable.
Informed Consent Statement
Not applicable.
Data Availability Statement
Data are contained within the article and Supplementary Materials.
Conflicts of Interest
The authors declare no conflicts of interest.
References
- Silva, R.; Coelho, E.; Aguiar, T.Q.; Domingues, L. Microbial Biosynthesis of Lactones: Gaps and Opportunities towards Sustainable Production. Appl. Sci. 2021, 11, 8500. [Google Scholar] [CrossRef]
- Alonso, D.M.; Wettstein, S.G.; Dumesic, J.A. Gamma-valerolactone, a sustainable platform molecule derived from lignocellulosic biomass. Green Chem. 2013, 15, 584. [Google Scholar] [CrossRef]
- Sartori, S.K.; Nogueira Diaz, M.A.; Diaz-Muñoz, G. Lactones: Classification, synthesis, biological activities, and industrial applications. Tetrahedron 2021, 84, 132001. [Google Scholar] [CrossRef]
- Lima, C.G.S.; Monteiro, J.L.; Lima, T.M.; Paixão, M.W.; Corrêa, A.G. Angelica Lactones: From Biomass-Derived Platform Chemicals to Value-Added Products. Chem. Sus. Chem. 2018, 11, 25–47. [Google Scholar] [CrossRef]
- Gomes, R.F.A.; Coelho, J.A.S.; Afonso, C.A.M. Direct Conversion of Activated 5-Hydroxymethylfurfural into δ-Lactone-Fused Cyclopentenones. Chem. Sus. Chem. 2019, 12, 420–425. [Google Scholar] [CrossRef] [PubMed]
- Silva, A.L.R.; Moura, C.; Ribeiro da Silva, M.D.M.C. Energetic vs structural study of two biomass degradation derivatives: 2-Cyclopentenone and 3-methyl-2-cyclopentenone. J. Chem. Thermodyn. 2019, 132, 390–396. [Google Scholar] [CrossRef]
- Ximello-Hernández, A.; Freitas, V.L.S.; Ribeiro da Silva, M.D.M.C. Assessment of thermochemical data of γ-butyrolactone from experimental and computational studies. J. Chem. Eng. Data 2020, 65, 1968–1975. [Google Scholar] [CrossRef]
- Hubbard, W.N.; Scott, D.W.; Waddington, G. Standard states and corrections for combustions in a bomb at constant volume. In Experimental Thermochemistry. Measurement of Heats of Reaction; Rossini, F.D., Ed.; Interscience Publishers Inc.: New York, NY, USA, 1956; pp. 75–128. [Google Scholar]
- Rossini, F.D. Assignment of uncertainties to thermochemical data. In Experimental Thermochemistry. Measurement of Heats of Reaction; Rossini, F.D., Ed.; Interscience Publishers Inc.: New York, NY, USA, 1956; pp. 297–325. [Google Scholar]
- Olofson, G. Assignment of uncertainties. In Combustion Calorimetry; Sunner, S., Mansson, M., Eds.; Pergamon Press: Oxford, UK, 1979; pp. 137–159. [Google Scholar]
- Cox, J.D.; Wagman, D.D.; Medvedev, V.A. CODATA Key Values for Thermodynamics; Hemisphere: New York, NY, USA, 1979. [Google Scholar]
- Irikura, K.K. National Institute of Standard and Technology; Thermo.pl: Gaithersburg, MD, USA, 2002. [Google Scholar]
- Merrick, J.P.; Moran, D.; Radom, L.J. An evaluation of harmonic vibrational frequency scale factors. Phys. Chem. A 2007, 111, 11683–11700. [Google Scholar] [CrossRef]
- Emel’yanenko, V.N.; Verevkin, S.P.; Burakova, E.N.; Roganov, G.N.; Georgieva, M.K. The thermodynamic properties of alkylated γ-lactones. Russ. J. Phys. Chem. A 2009, 83, 598–603. [Google Scholar] [CrossRef]
- Emel’yanenko, V.N.; Verevkin, S.P.; Burakova, E.N.; Roganov, G.N.; Georgieva, M.K. The thermodynamic properties of delta-lactones. Russ. J. Phys. Chem. A 2009, 83, 1271–1279. [Google Scholar] [CrossRef]
- Spellmeyer, D.C.; Grootenhuis, P.D.J.; Miller, M.D.; Kuyper, L.F.; Kollman, P.A. Theoretical investigations of the rotational barrier in anisole: An ab initio and molecular dynamics study. J. Phys. Chem. 1990, 94, 4483–4491. [Google Scholar] [CrossRef]
- Biela, M.; Kleinová, A.; Uhliar, M.; Klein, E. Investigation of substituent effect on O–C bond dissociation enthalpy of methoxy group in meta- and para-substituted anisoles. J. Mol. Graphics Model 2023, 122, 108465. [Google Scholar] [CrossRef] [PubMed]
- Curtiss, L.A.; Redfern, P.C.; Raghavachari, K.J. Gaussian-4 theory using reduced order perturbation theory. Chem. Phys. 2007, 127, 124105. [Google Scholar] [CrossRef] [PubMed]
- Dandu, N.K.; Assary, R.S.; Redfern, P.C.; Ward, L.; Foster, I.; Curtiss, L.A. Improving the Accuracy of Composite Methods: A G4MP2 Method with G4-like Accuracy and Implications for Machine Learning. J. Phys. Chem. A 2022, 126, 4528–4536. [Google Scholar] [CrossRef] [PubMed]
- Hanwell, M.D.; Curtis, D.E.; Lonie, D.C.; Vandermeersch, T.; Zurek, E.; Hutchison, G.R. Avogadro: An advanced semantic chemical editor, visualization, and analysis platform. J. Cheminform. 2012, 4, 17. [Google Scholar] [CrossRef]
- Emel’yanenko, V.N.; Kozlova, S.A.; Verevkin, S.P.; Roganov, G.N. Vapour pressures and enthalpies of vapourization of a series of the γ-lactones. J. Chem. Thermodyn. 2008, 40, 911–916. [Google Scholar] [CrossRef]
- Leitão, M.L.P.; Pilcher, G.; Meng-Yan, Y.; Brown, J.M.; Conn, A.D. Enthalpies of combustion of γ-butyrolactone, γ-valerolactone, and δ-valerolactone. J. Chem. Thermodyn. 1990, 22, 885–891. [Google Scholar] [CrossRef]
- Emel’yanenko, V.N.; Kozlova, S.A.; Verevkin, S.P.; Roganov, G.N. Vapour pressures and enthalpies of vaporization of a series of δ-lactones. J. Chem. Thermodyn. 2007, 39, 10–15. [Google Scholar] [CrossRef]
- Bond, J.Q.; Jungong, C.S.; Chatzidimitriou, A. Microkinetic analysis of ring opening and decarboxylation of γ-valerolactone over silica alumina. J. Catal. 2016, 344, 640–656. [Google Scholar] [CrossRef]
- Wang, H.; Wu, Y.; Guo, S.; Dong, C.; Ding, M. γ-Valerolactone converting to butene via ring-opening and decarboxylation steps over amorphous SiO2-Al2O3 catalyst. Mol. Catal. 2020, 497, 111218. [Google Scholar] [CrossRef]
- Bond, J.Q.; Wang, D.; Alonso, D.M.; Dumesic, J.A. Interconversion between γ-valerolactone and pentenoic acid combined with decarboxylation to form butene over silica/alumina. J. Catal. 2011, 281, 290–299. [Google Scholar] [CrossRef]
- Ribeiro da Silva, M.A.V.; Ribeiro da Silva, M.D.M.C.; Pilcher, G. The construction, calibration and use of a new high-precision static-bomb calorimeter. Rev. Port. Quím. 1984, 26, 163–172. [Google Scholar]
- Ribeiro da Silva, M.A.V.; Ribeiro da Silva, M.D.M.C.; Pilcher, G. Enthalpies of combustion of 1,2-dihydroxybenzene and of six alkylsubstituted 1,2-dihydroxybenzenes. J. Chem. Thermodyn. 1984, 16, 1149–1155. [Google Scholar] [CrossRef]
- Skinner, H.A.; Snelson, A. The heats of combustion of the four isomeric butyl alcohols. Trans. Faraday Soc. 1960, 56, 1776–1783. [Google Scholar] [CrossRef]
- Adedeji, F.A.; Brown, D.L.S.; Connor, J.A.; Leung, W.L.; Paz-Andrade, I.M.; Skinner, H.A. Thermochemistry of arene chromium tricarbonyls and the strenghts of arene-chromium bonds. J. Organomet. Chem. 1975, 97, 221–228. [Google Scholar] [CrossRef]
- Ribeiro da Silva, M.A.V.; Matos, M.A.R.M.; Amaral, L.M.P.F. Thermochemical study of 2-, 4-, 6-, and 8-methylquinoline. J. Chem. Thermodyn. 1995, 27, 565–574. [Google Scholar] [CrossRef]
- Santos, L.M.N.B.F.; Schröder, B.; Fernandes, O.O.P.; Ribeiro da Silva, M.A.V. Measurement of enthalpies of sublimation by drop method in a Calvet type calorimeter: Design and test of a new system. Thermochim. Acta 2004, 415, 15–20. [Google Scholar] [CrossRef]
- Frisch, M.J.; Trucks, G.W.; Schlegel, H.B.; Scuseria, G.E.; Robb, M.A.; Cheeseman, J.R.; Scalmani, G.; Barone, V.; Petersson, G.A.; Nakatsuji, H.; et al. Gaussian 16, Revision C.01; Gaussian, Inc.: Wallingford, CT, USA, 2016. [Google Scholar]
- Zhao, Y.; Truhlar, D.G. The M06 suite of density functionals for main group thermochemistry, thermochemical kinetics, noncovalent interactions, excited states, and transition elements: Two new functionals and systematic testing of four M06-class functionals and 12 other functionals. Theor. Chem. Account 2008, 120, 215–241. [Google Scholar]
- Hariharan, P.C.; Pople, J.A. The influence of polarization functions on molecular orbital hydrogenation energies. Theort. Chim. Acta 1973, 28, 213–222. [Google Scholar] [CrossRef]
- Rassolov, V.; Pople, J.A.; Ratner, M.; Windus, T.L. Windus, 6-31G* basis set for atoms K through Zn. J. Chem. Phys. 1998, 109, 1223–1229. [Google Scholar] [CrossRef]
- Curtiss, L.A.; Redfern, P.C.; Raghavachari, K.J. Gaussian-4 theory. Chem. Phys. 2007, 126, 084108. [Google Scholar] [CrossRef] [PubMed]
- Frisch, M.J.; Trucks, G.W.; Schlegel, H.B.; Scuseria, G.E.; Robb, M.A.; Cheeseman, J.R.; Scalmani, G.; Barone, V.; Petersson, G.A.; Nakatsuji, H.; et al. Gaussian 09, Revision D.01; Gaussian, Inc.: Wallingford, CT, USA, 2013. [Google Scholar]
- Coops, J.; Jessup, R.S.; van Nes, K. Calibration of calorimeters for reactions in a bomb at constant volume. In Experimental Thermochemistry. Measurement of Heats of Reaction; Rossini, F.D., Ed.; Interscience Publishers Inc.: New York, NY, USA, 1956; pp. 27–58. [Google Scholar]
- Washburn, E.W. Standard states for bomb calorimetry. J. Res. Nat. Bur. Stand. 1933, 10, 525–558. [Google Scholar] [CrossRef]
- Wagman, D.D.; Evans, W.H.; Parker, V.B.; Schumm, R.H.; Halow, I.; Bailey, S.M.; Churney, K.L.; Nutall, R.L. The NBS Tables of Chemical Thermodynamics Properties. J. Phys. Chem. Ref. Data II 1982, 11 (Suppl. S2), 181. [Google Scholar] [CrossRef]
- Hurst, J.E.; Harrison, B.K. Estimation of liquid and solid heat capacities using a modified Kopp’s rule. Chem. Eng. Comm. 1992, 112, 21–30. [Google Scholar] [CrossRef]
- Pedley, J.P. Thermochemical Data and Structures of Organic Compounds; Thermodynamics Research Centre: College Station, TX, USA, 1994. [Google Scholar]
Disclaimer/Publisher’s Note: The statements, opinions and data contained in all publications are solely those of the individual author(s) and contributor(s) and not of MDPI and/or the editor(s). MDPI and/or the editor(s) disclaim responsibility for any injury to people or property resulting from any ideas, methods, instructions or products referred to in the content. |
© 2025 by the authors. Licensee MDPI, Basel, Switzerland. This article is an open access article distributed under the terms and conditions of the Creative Commons Attribution (CC BY) license (https://creativecommons.org/licenses/by/4.0/).






