The Oncometabolite 2-Hydroxyglutarate Is Upregulated in Post-Prostatectomy PSA Recurrence of Prostate Cancer: A Metabolomic Analysis
Abstract
1. Introduction
2. Results
2.1. Clinicopathological Characteristics of Radical Prostatectomy Patients for This Study
2.2. Ethnicity and BMI Determine the Expression of Differentially Expressed Lipids in Prostatectomy-Derived Tissues from Patients with PCa
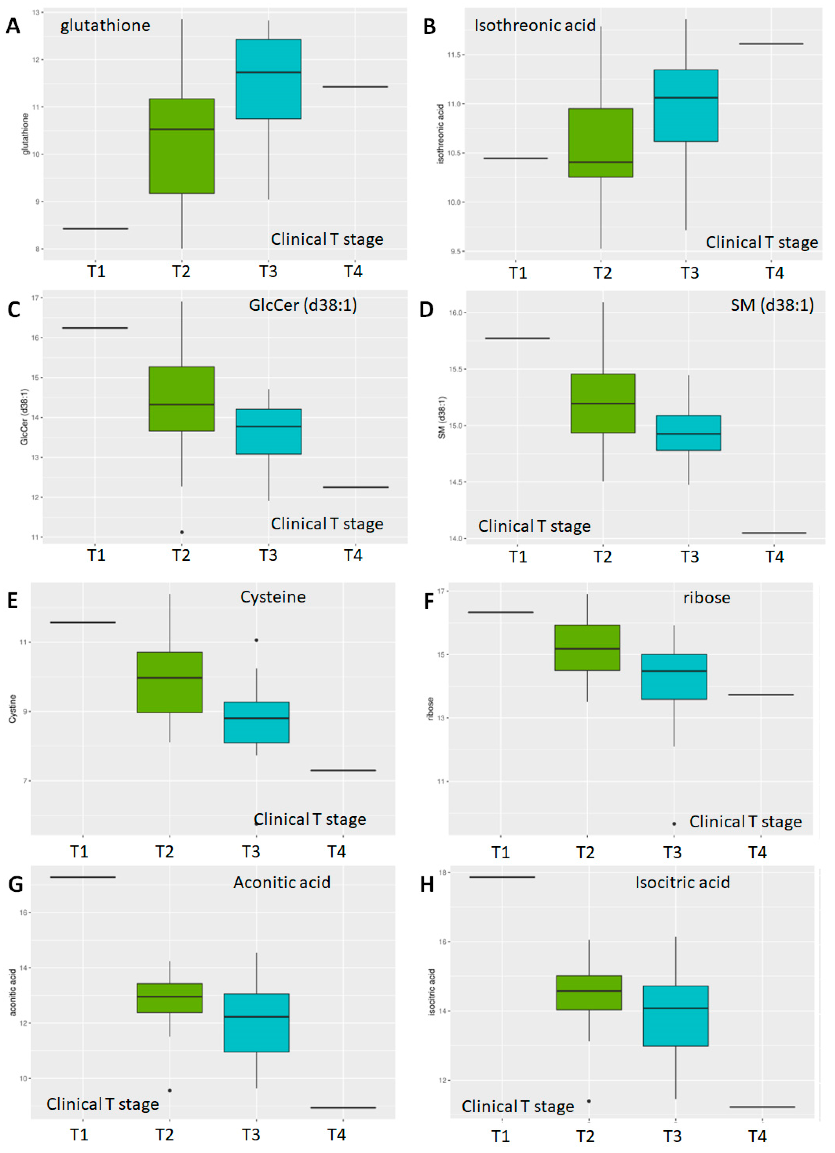
2.3. Decreased Lipid and Non-Lipid Metabolite Expression with Increased Gleason Score and Tumor Stage
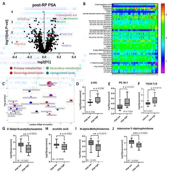
2.4. Differential Expression of Lipid and Non-Lipid Metabolites with Increasing Post-RP PSA
2.5. Identification of Significant Metabolites with Most Discriminatory Power to Distinguish Between Low vs. High Post-RP PSA
2.6. Validation of 2-Hydroxyglutarate as a Regulator of PCa Proliferation In Vitro
3. Discussion
4. Materials and Methods
5. Conclusions
Supplementary Materials
Author Contributions
Funding
Institutional Review Board Statement
Informed Consent Statement
Data Availability Statement
Acknowledgments
Conflicts of Interest
Abbreviations
| 1-MA | 1-Methyladenosine |
| 2-HG | 2-hydroxyglutaric acid |
| A5diol | Androstenediol |
| AC | Acetylcholine |
| adj P Val | Benjamini–Hochberg false discovery rate adjusted p-value |
| ADPR | Adenosine 5′-diphosphoribose |
| ADT | Androgen Deprivation Therapy |
| APO-A1V | Apolipoprotein A1V |
| AR | Androgen Receptor |
| AUC | Area under the ROC Curve |
| AveExpr | Average Expression |
| BCR | Biochemical recurrence |
| BLAST | Basic Local Alignment Search Tool |
| BMI | Body Mass Index |
| CE | Cholesteryl ester |
| Cer | Ceramide |
| ChemRICH | Chemical Similarity Enrichment Analysis |
| CI | Confidence Interval |
| CRPC | Castration resistant prostate cancer |
| CSH | Charged surface hybrid |
| D2HG | D-2-Hydroxyglutarate |
| DFS | Disease-free survival |
| DGLA | Dihomo-gamma-linolenic acid |
| DAG | Diacylglycerol |
| DHEA-S | Dehydroepiandrosterone-sulfate |
| ERK | Extracellular signal-regulated kinase |
| FA | Fatty acid |
| FC | Fold change |
| GC-TOF | Gas chromatography–time of flight |
| GlcCer | Glucosylceramide |
| GnRH | Gonadotropin Releasing Hormone |
| HILIC | Hydrophilic interactive liquid chromatography |
| IDH1 | Isocitrate dehydrogenase |
| IRB | Internal Review Board |
| KEGG | Kyoto Encyclopedia of Genes and Genomes |
| L2HG | L-2-hydroxyglutarate |
| LC | Liquid chromatography |
| LDHA | Lactate dehydrogenase A |
| LNCaP | Lymph Node metastasis of Cancer of the Prostate |
| LPC | Lysophosphatidylcholine |
| LPE | Lysophosphatidylethanolamine |
| MAPK | Mitogen-activated protein kinase |
| MDH | Malate dehydrogenase |
| MDS | Multidimensional Scaling |
| MS | Mass spectroscopy |
| MTT | 3-[4,5-Dimethylthiazol-2yl]-2,5-diphenyl-tetrazolium bromide |
| NAA | N-Acetylaspartate |
| NAAG | N-acetyl-aspartyl-glutamate |
| NAD+ | β-Nicotinamide adenine |
| NMR | Nuclear magnetic resonance |
| OR | Odds ratio |
| PA | Phosphatidic acid |
| PCa | Prostate cancer |
| PC | Phosphatidylcholines |
| PE | Phosphatidylethanolamine |
| PLA2 | Phospholipase A2 |
| PSA | Prostate specific antigen |
| PTEN | Phosphatase and tensin homolog |
| qPCR | Quantitative polymerase chain reaction |
| QqQ-LC | Triple quadrupole liquid chromatography |
| Q-TOF | Quadrupole Time-of-Flight |
| ROC | Receiver Operator Characteristic |
| RP | Radical prostatectomy |
| RT | Radiation therapy |
| SM | Sphingomyelin |
| TAG | Triacylglycerol |
| TCA | Tricarboxylic acid |
| TG | Triglycerides |
| TME | Tumor Microenvironment |
| TNC | Tenascin C |
| α-KG | α-ketoglutarate |
References
- Lonergan, P.E.; Tindall, D.J. Androgen receptor signaling in prostate cancer development and progression. J. Carcinog. 2011, 10, 20. [Google Scholar] [CrossRef]
- Kibel, A.S.; Ciezki, J.P.; Klein, E.A.; Reddy, C.A.; Lubahn, J.D.; Haslag-Minoff, J.; Deasy, J.O.; Michalski, J.M.; Kallogjeri, D.; Piccirillo, J.F.; et al. Survival among men with clinically localized prostate cancer treated with radical prostatectomy or radiation therapy in the prostate specific antigen era. J. Urol. 2012, 187, 1259–1265. [Google Scholar] [CrossRef]
- Paller, C.J.; Antonarakis, E.S. Management of biochemically recurrent prostate cancer after local therapy: Evolving standards of care and new directions. Clin. Adv. Hematol. Oncol. 2013, 11, 14–23. [Google Scholar]
- Perlmutter, M.A.; Lepor, H. Androgen deprivation therapy in the treatment of advanced prostate cancer. Rev. Urol. 2007, 9 (Suppl. 1), S3–S8. [Google Scholar]
- Fizazi, K.; Foulon, S.; Carles, J.; Roubaud, G.; McDermott, R.; Fléchon, A.; Tombal, B.; Supiot, S.; Berthold, D.; Ronchin, P.; et al. Abiraterone plus prednisone added to androgen deprivation therapy and docetaxel in de novo metastatic castration-sensitive prostate cancer (PEACE-1): A multicentre, open-label, randomised, phase 3 study with a 2 × 2 factorial design. Lancet 2022, 399, 1695–1707. [Google Scholar] [CrossRef] [PubMed]
- Davis, I.D.; Martin, A.J.; Stockler, M.R.; Begbie, S.; Chi, K.N.; Chowdhury, S.; Coskinas, X.; Frydenberg, M.; Hague, W.E.; Horvath, L.G.; et al. Enzalutamide with Standard First-Line Therapy in Metastatic Prostate Cancer. N. Engl. J. Med. 2019, 381, 121–131. [Google Scholar] [CrossRef]
- Chi, K.N.; Agarwal, N.; Bjartell, A.; Chung, B.H.; Pereira de Santana Gomes, A.J.; Given, R.; Juárez Soto, Á.; Merseburger, A.S.; Özgüroğlu, M.; Uemura, H.; et al. Apalutamide for Metastatic, Castration-Sensitive Prostate Cancer. N. Engl. J. Med. 2019, 381, 13–24. [Google Scholar] [CrossRef] [PubMed]
- Smith, M.R.; Hussain, M.; Saad, F.; Fizazi, K.; Sternberg, C.N.; Crawford, E.D.; Kopyltsov, E.; Park, C.H.; Alekseev, B.; Montesa-Pino, Á.; et al. Darolutamide and Survival in Metastatic, Hormone-Sensitive Prostate Cancer. N. Engl. J. Med. 2022, 386, 1132–1142. [Google Scholar] [CrossRef] [PubMed]
- Karantanos, T.; Corn, P.G.; Thompson, T.C. Prostate cancer progression after androgen deprivation therapy: Mechanisms of castrate resistance and novel therapeutic approaches. Oncogene 2013, 32, 5501–5511. [Google Scholar] [CrossRef]
- Rosenbaum, E.; Partin, A.; Eisenberger, M.A. Biochemical relapse after primary treatment for prostate cancer: Studies on natural history and therapeutic considerations. J. Natl. Compr. Cancer Netw. 2004, 2, 249–256. [Google Scholar] [CrossRef]
- Swindle, P.W.; Kattan, M.W.; Scardino, P.T. Markers and meaning of primary treatment failure. Urol. Clin. N. Am. 2003, 30, 377–401. [Google Scholar] [CrossRef] [PubMed]
- Blum, D.L.; Koyama, T.; M’Koma, A.E.; Iturregui, J.M.; Martinez-Ferrer, M.; Uwamariya, C.; Smith, J.A., Jr.; Clark, P.E.; Bhowmick, N.A. Chemokine markers predict biochemical recurrence of prostate cancer following prostatectomy. Clin. Cancer Res. 2008, 14, 7790–7797. [Google Scholar] [CrossRef] [PubMed]
- Savio, A.J.; Kamdar, S.; Jeyapala, R.; Olkhov-Mitsel, E.; Cuizon, C.; Finelli, A.; Zlotta, A.R.; Toi, A.; Fleshner, N.E.; van der Kwast, T.; et al. Methylation Markers in Prostate Biopsies Are Prognosticators for Late Biochemical Recurrence and Therapy after Surgery in Prostate Cancer Patients. J. Mol. Diagn. 2020, 22, 30–39. [Google Scholar] [CrossRef]
- Lucarelli, G.; Loizzo, D.; Ferro, M.; Rutigliano, M.; Vartolomei, M.D.; Cantiello, F.; Buonerba, C.; Di Lorenzo, G.; Terracciano, D.; De Cobelli, O.; et al. Metabolomic profiling for the identification of novel diagnostic markers and therapeutic targets in prostate cancer: An update. Expert. Rev. Mol. Diagn. 2019, 19, 377–387. [Google Scholar] [CrossRef] [PubMed]
- Lévesque, E.; Caron, P.; Lacombe, L.; Turcotte, V.; Simonyan, D.; Fradet, Y.; Aprikian, A.; Saad, F.; Carmel, M.; Chevalier, S.; et al. A Comprehensive Analysis of Steroid Hormones and Progression of Localized High-Risk Prostate Cancer. Cancer Epidemiol. Biomarkers Prev. 2019, 28, 701–706. [Google Scholar] [CrossRef] [PubMed]
- Kiebish, M.A.; Cullen, J.; Mishra, P.; Ali, A.; Milliman, E.; Rodrigues, L.O.; Chen, E.Y.; Tolstikov, V.; Zhang, L.; Panagopoulos, K.; et al. Multi-omic serum biomarkers for prognosis of disease progression in prostate cancer. J. Transl. Med. 2020, 18, 10. [Google Scholar] [CrossRef] [PubMed]
- Maxeiner, A.; Adkins, C.B.; Zhang, Y.; Taupitz, M.; Halpern, E.F.; McDougal, W.S.; Wu, C.L.; Cheng, L.L. Retrospective analysis of prostate cancer recurrence potential with tissue metabolomic profiles. Prostate 2010, 70, 710–717. [Google Scholar] [CrossRef] [PubMed]
- Jung, K.; Reszka, R.; Kamlage, B.; Bethan, B.; Stephan, C.; Lein, M.; Kristiansen, G. Tissue metabolite profiling identifies differentiating and prognostic biomarkers for prostate carcinoma. Int. J. Cancer 2013, 133, 2914–2924. [Google Scholar] [CrossRef]
- Xu, W.; Yang, H.; Liu, Y.; Yang, Y.; Wang, P.; Kim, S.H.; Ito, S.; Yang, C.; Wang, P.; Xiao, M.T.; et al. Oncometabolite 2-hydroxyglutarate is a competitive inhibitor of α-ketoglutarate-dependent dioxygenases. Cancer Cell 2011, 19, 17–30. [Google Scholar] [CrossRef]
- Budäus, L.; Schiffmann, J.; Graefen, M.; Huland, H.; Tennstedt, P.; Siegmann, A.; Böhmer, D.; Budach, V.; Bartkowiak, D.; Wiegel, T. Defining biochemical recurrence after radical prostatectomy and timing of early salvage radiotherapy: Informing the debate. Strahlenther. Onkol. 2017, 193, 692–699. [Google Scholar] [CrossRef]
- Vickers, A.J.; Mahal, B.; Ogunwobi, O.O. Racism Does Not Cause Prostate Cancer, It Causes Prostate Cancer Death. J. Clin. Oncol. 2023, 41, 2151–2154. [Google Scholar] [CrossRef]
- Du, X.; Hu, H. The Roles of 2-Hydroxyglutarate. Front. Cell Dev. Biol. 2021, 9, 651317. [Google Scholar] [CrossRef]
- Foskolou, I.P.; Cunha, P.P.; Sánchez-López, E.; Minogue, E.A.; Nicolet, B.P.; Guislain, A.; Jorgensen, C.; Kostidis, S.; Zandhuis, N.D.; Barbieri, L.; et al. The two enantiomers of 2-hydroxyglutarate differentially regulate cytotoxic T cell function. Cell Rep. 2023, 42, 113013. [Google Scholar] [CrossRef] [PubMed]
- Xu, H.; Sun, Y.; You, B.; Huang, C.P.; Ye, D.; Chang, C. Androgen receptor reverses the oncometabolite R-2-hydroxyglutarate-induced prostate cancer cell invasion via suppressing the circRNA-51217/miRNA-646/TGFβ1/p-Smad2/3 signaling. Cancer Lett. 2020, 472, 151–164. [Google Scholar] [CrossRef] [PubMed]
- Ghosh, P.M.; Malik, S.N.; Bedolla, R.G.; Wang, Y.; Mikhailova, M.; Prihoda, T.J.; Troyer, D.A.; Kreisberg, J.I. Signal transduction pathways in androgen-dependent and -independent prostate cancer cell proliferation. Endocr. Relat. Cancer 2005, 12, 119–134. [Google Scholar] [CrossRef] [PubMed]
- Jathal, M.K.; Siddiqui, S.; Vasilatis, D.M.; Durbin Johnson, B.P.; Drake, C.; Mooso, B.A.; D’Abronzo, L.S.; Batra, N.; Mudryj, M.; Ghosh, P.M. Androgen receptor transcriptional activity is required for heregulin-1β-mediated nuclear localization of the HER3/ErbB3 receptor tyrosine kinase. J. Biol. Chem. 2023, 299, 104973. [Google Scholar] [CrossRef]
- Bedolla, R.; Prihoda, T.J.; Kreisberg, J.I.; Malik, S.N.; Krishnegowda, N.K.; Troyer, D.A.; Ghosh, P.M. Determining risk of biochemical recurrence in prostate cancer by immunohistochemical detection of PTEN expression and Akt activation. Clin. Cancer Res. 2007, 13, 3860–3867. [Google Scholar] [CrossRef] [PubMed]
- Kreisberg, J.I.; Malik, S.N.; Prihoda, T.J.; Bedolla, R.G.; Troyer, D.A.; Kreisberg, S.; Ghosh, P.M. Phosphorylation of Akt (Ser473) is an excellent predictor of poor clinical outcome in prostate cancer. Cancer Res. 2004, 64, 5232–5236. [Google Scholar] [CrossRef] [PubMed]
- Zou, Y.; Sheng, G.; Yu, M.; Xie, G. The association between triglycerides and ectopic fat obesity: An inverted U-shaped curve. PLoS ONE 2020, 15, e0243068. [Google Scholar] [CrossRef]
- Campos-Perez, W.; Perez-Robles, M.; Rodriguez-Echevarria, R.; Rivera-Valdés, J.J.; Rodríguez-Navarro, F.M.; Rivera-Leon, E.A.; Martinez-Lopez, E. High dietary ω-6:ω-3 PUFA ratio and simple carbohydrates as a potential risk factors for gallstone disease: A cross-sectional study. Clin. Res. Hepatol. Gastroenterol. 2022, 46, 101802. [Google Scholar] [CrossRef]
- Aguilar-Lozano, A.; Palacios-González, B.; Guevara-Cruz, M.; Tovar, A.R.; Palma-Guzman, A.; Noriega, L.G. The type of diet consumed during prepuberty modulates plasma cholesterol, hepatic LXRα expression, and DNA methylation and hydroxymethylation during adulthood in male rats. PLoS ONE 2025, 20, e0315197. [Google Scholar] [CrossRef]
- Farooqui, A.A.; Farooqui, T. Phospholipids, Sphingolipids, and Cholesterol-Derived Lipid Mediators and Their Role in Neurological Disorders. Int. J. Mol. Sci. 2024, 25, 10672. [Google Scholar] [CrossRef] [PubMed]
- Baxter, A.A.; Hulett, M.D.; Poon, I.K. The phospholipid code: A key component of dying cell recognition, tumor progression and host-microbe interactions. Cell Death Differ. 2015, 22, 1893–1905. [Google Scholar] [CrossRef] [PubMed]
- Li, R.Z.; Wang, X.R.; Wang, J.; Xie, C.; Wang, X.X.; Pan, H.D.; Meng, W.Y.; Liang, T.L.; Li, J.X.; Yan, P.Y.; et al. The key role of sphingolipid metabolism in cancer: New therapeutic targets, diagnostic and prognostic values, and anti-tumor immunotherapy resistance. Front. Oncol. 2022, 12, 941643. [Google Scholar] [CrossRef] [PubMed]
- Murphy, R.A.; Wilke, M.S.; Perrine, M.; Pawlowicz, M.; Mourtzakis, M.; Lieffers, J.R.; Maneshgar, M.; Bruera, E.; Clandinin, M.T.; Baracos, V.E.; et al. Loss of adipose tissue and plasma phospholipids: Relationship to survival in advanced cancer patients. Clin. Nutr. 2010, 29, 482–487. [Google Scholar] [CrossRef] [PubMed]
- Allott, E.H.; Howard, L.E.; Cooperberg, M.R.; Kane, C.J.; Aronson, W.J.; Terris, M.K.; Amling, C.L.; Freedland, S.J. Serum lipid profile and risk of prostate cancer recurrence: Results from the SEARCH database. Cancer Epidemiol. Biomarkers Prev. 2014, 23, 2349–2356. [Google Scholar] [CrossRef] [PubMed]
- Eidelman, E.; Twum-Ampofo, J.; Ansari, J.; Siddiqui, M.M. The Metabolic Phenotype of Prostate Cancer. Front. Oncol. 2017, 7, 131. [Google Scholar] [CrossRef]
- Chmielewski, J.P.; Bowlby, S.C.; Wheeler, F.B.; Shi, L.; Sui, G.; Davis, A.L.; Howard, T.D.; D’Agostino, R.B., Jr.; Miller, L.D.; Sirintrapun, S.J.; et al. CD38 Inhibits Prostate Cancer Metabolism and Proliferation by Reducing Cellular NAD(+) Pools. Mol. Cancer Res. 2018, 16, 1687–1700. [Google Scholar] [CrossRef] [PubMed]
- Grahnert, A.; Grahnert, A.; Klein, C.; Schilling, E.; Wehrhahn, J.; Hauschildt, S. Review: NAD +: A modulator of immune functions. Innate Immun. 2011, 17, 212–233. [Google Scholar] [CrossRef] [PubMed]
- Mercadante, S.; Adile, C.; Ferrera, P.; Pallotti, M.C.; Ricci, M.; Bonanno, G.; Casuccio, A. Methadone as First-line Opioid for the Management of Cancer Pain. Oncologist 2022, 27, 323–327. [Google Scholar] [CrossRef]
- Leimanis, E.; Best, B.M.; Atayee, R.S.; Pesce, A.J. Evaluating the relationship of methadone concentrations and EDDP formation in chronic pain patients. J. Anal. Toxicol. 2012, 36, 239–249. [Google Scholar] [CrossRef]
- Lanznaster, D.; Dal-Cim, T.; Piermartiri, T.C.; Tasca, C.I. Guanosine: A Neuromodulator with Therapeutic Potential in Brain Disorders. Aging Dis. 2016, 7, 657–679. [Google Scholar] [CrossRef]
- Sy, M.; Newton, B.L.; Pawling, J.; Hayama, K.L.; Cordon, A.; Yu, Z.; Kuhle, J.; Dennis, J.W.; Brandt, A.U.; Demetriou, M. N-acetylglucosamine inhibits inflammation and neurodegeneration markers in multiple sclerosis: A mechanistic trial. J. Neuroinflamm. 2023, 20, 209. [Google Scholar] [CrossRef]
- Shahabi, A.; Satkunasivam, R.; Gill, I.S.; Lieskovsky, G.; Daneshmand, S.; Pinski, J.K.; Stern, M.C. Predictors of time to biochemical recurrence in a radical prostatectomy cohort within the PSA-era. Can. Urol. Assoc. J. 2016, 10, E17–E22. [Google Scholar] [CrossRef] [PubMed]
- Ortman, H.A.; Siegel, J.A. The effect of methadone on the hypothalamic pituitary gonadal axis and sexual function: A systematic review. Drug Alcohol Depend. 2020, 207, 107823. [Google Scholar] [CrossRef]
- Fu, M.; Liu, M.; Sauve, A.A.; Jiao, X.; Zhang, X.; Wu, X.; Powell, M.J.; Yang, T.; Gu, W.; Avantaggiati, M.L.; et al. Hormonal control of androgen receptor function through SIRT1. Mol. Cell Biol. 2006, 26, 8122–8135. [Google Scholar] [CrossRef] [PubMed]
- Mitsuhashi, N.; Mizuno, M.; Miyagawa, A.; Kato, J. Inhibitory effect of fatty acids on the binding of androgen receptor and R1881. Endocrinol. Jpn. 1988, 35, 93–96. [Google Scholar] [CrossRef]
- Clark, O.; Yen, K.; Mellinghoff, I.K. Molecular Pathways: Isocitrate Dehydrogenase Mutations in Cancer. Clin. Cancer Res. 2016, 22, 1837–1842. [Google Scholar] [CrossRef] [PubMed]
- Cardaci, S.; Ciriolo, M.R. TCA Cycle Defects and Cancer: When Metabolism Tunes Redox State. Int. J. Cell Biol. 2012, 2012, 161837. [Google Scholar] [CrossRef]
- Pujana-Vaquerizo, M.; Bozal-Basterra, L.; Carracedo, A. Metabolic adaptations in prostate cancer. Br. J. Cancer 2024, 131, 1250–1262. [Google Scholar] [CrossRef]
- Ahmad, F.; Cherukuri, M.K.; Choyke, P.L. Metabolic reprogramming in prostate cancer. Br. J. Cancer 2021, 125, 1185–1196. [Google Scholar] [CrossRef] [PubMed]
- Tsamouri, M.M.; Durbin-Johnson, B.P.; Culp, W.T.N.; Palm, C.A.; Parikh, M.; Kent, M.S.; Ghosh, P.M. Untargeted Metabolomics Identify a Panel of Urinary Biomarkers for the Diagnosis of Urothelial Carcinoma of the Bladder, as Compared to Urolithiasis with or without Urinary Tract Infection in Dogs. Metabolites 2022, 12, 200. [Google Scholar] [CrossRef]
- Babikir, H.; Wang, L.; Shamardani, K.; Catalan, F.; Sudhir, S.; Aghi, M.K.; Raleigh, D.R.; Phillips, J.J.; Diaz, A.A. ATRX regulates glial identity and the tumor microenvironment in IDH-mutant glioma. Genome Biol. 2021, 22, 311. [Google Scholar] [CrossRef]
- Jathal, M.K.; Mudryj, M.; Dall’Era, M.A.; Ghosh, P.M. Amiloride sensitizes prostate cancer cells to the reversible tyrosine kinase inhibitor lapatinib by modulating Erbb3 subcellular localization. Cell Mol. Life Sci. 2024, 82, 24. [Google Scholar] [CrossRef]
- Team, R.C. R: A Language and Environment for Statistical Computing. Available online: https://www.R-project.org/ (accessed on 8 September 2022).
- Ritchie, M.E.; Phipson, B.; Wu, D.; Hu, Y.; Law, C.W.; Shi, W.; Smyth, G.K. limma powers differential expression analyses for RNA-sequencing and microarray studies. Nucleic Acids Res. 2015, 43, e47. [Google Scholar] [CrossRef]
- Law, C.W.; Chen, Y.; Shi, W.; Smyth, G.K. voom: Precision weights unlock linear model analysis tools for RNA-seq read counts. Genome Biol. 2014, 15, R29. [Google Scholar] [CrossRef]
- Bolstad, B.M.; Irizarry, R.A.; Astrand, M.; Speed, T.P. A comparison of normalization methods for high density oligonucleotide array data based on variance and bias. Bioinformatics 2003, 19, 185–193. [Google Scholar] [CrossRef]
- Hook, V.; Kind, T.; Podvin, S.; Palazoglu, M.; Tran, C.; Toneff, T.; Samra, S.; Lietz, C.; Fiehn, O. Metabolomics Analyses of 14 Classical Neurotransmitters by GC-TOF with LC-MS Illustrates Secretion of 9 Cell-Cell Signaling Molecules from Sympathoadrenal Chromaffin Cells in the Presence of Lithium. ACS Chem. Neurosci. 2019, 10, 1369–1379. [Google Scholar] [CrossRef] [PubMed]
- Tian, W.; Zhang, W.; Wang, Y.; Jin, R.; Wang, Y.; Guo, H.; Tang, Y.; Yao, X. Recent advances of IDH1 mutant inhibitor in cancer therapy. Front. Pharmacol. 2022, 13, 982424. [Google Scholar] [CrossRef] [PubMed]










| Overall | ||
|---|---|---|
| Race | White | 40 (64.5%) |
| Black or African American | 5 (8.1%) | |
| Other | 3 (4.8%) | |
| Not Reported | 14 (22.6%) | |
| Ethnicity | Hispanic or Latino | 3 (4.8%) |
| Not Hispanic or Latino | 45 (72.6%) | |
| Not Reported/Unknown | 14 (22.5%) | |
| Smoking Status | Current | 2 (3.2%) |
| Former | 26 (41.9%) | |
| Chewed Tobacco (Former) | 1 (1.6%) | |
| Never | 32 (51.6%) | |
| Missing | 1 (1.6%) | |
| Age at Diagnosis (yrs) | Mean (SD) | 61.8 (7.33) |
| Median [Min, Max] | 63.5 [44.0, 76.0] | |
| Missing | 2 (3.2%) | |
| PSA at Diagnosis (ng/mL) | Mean (SD) | 10.7 (10.9) |
| Median [Min, Max] | 7.13 [1.00, 61.0] | |
| Missing | 5 (8.1%) | |
| Gleason Score | Low-grade (Gleason 6) | 2 (3.2%) |
| Intermediate (Gleason 7) | 36 (58.1%) | |
| High grade (Gleason 8, 9) | 21 (33.9%) | |
| Missing | 3 (4.8%) | |
| Clinical T Stage | 1 | 1 (1.6%) |
| 2 | 31 (50.0%) | |
| 3 | 26 (41.9%) | |
| 4 | 1 (1.6%) | |
| Missing | 3 (4.8%) | |
| BMI at Surgery | Mean (SD) | 29.8 (6.72) |
| Median [Min, Max] | 28.0 [20.0, 61.2] | |
| Missing | 3 (4.8%) | |
| Surgical Margin (Pos/Neg) | Neg | 38 (61.3%) |
| Pos | 20 (32.2%) | |
| Missing | 4 (6.5%) | |
| Post RP PSA | ≤0.1 | 36 (58.0%) |
| >0.1 | 13 (21.0%) | |
| Missing | 13 (21.0%) | |
| PSA Recurrence | No | 38 (61.3%) |
| Yes | 20 (32.2%) | |
| Missing | 4 (6.5%) |
| Identifier/Ret.Index | BinBase Name/Annotation | Log2FC | Fold Change | p-Value | adj.P.Val |
|---|---|---|---|---|---|
| 1.03_338.34 | Erucamide | 1.50 | 2.8284271 | 0.0000 | 0.0000 |
| 9.55_664.11 | β-Nicotinamide adenine dinucleotide | 1.23 | 2.3456699 | 0.0005 | 0.0375 |
| 6.40_336.18 | Hydroxychloroquine | 1.18 | 2.2657678 | 0.0000 | 0.0114 |
| 3.59_344.28 | Lauroyl-L-carnitine | 0.86 | 1.8150383 | 0.0002 | 0.0280 |
| 5.90_140.08 | Deferiprone | 0.75 | 1.6817928 | 0.0007 | 0.0478 |
| 603,912 | Phosphoethanolamine | 0.65 | 1.5691682 | 0.0005 | 0.0375 |
| 553,078 | Asparagine | 0.50 | 1.4142136 | 0.0000 | 0.0142 |
| 7.92_618.62_7.92_658.61 | Cer(d41:1) | −0.43 | 0.7422618 | 0.0002 | 0.0280 |
| 1.65_580.36 | LPC (18:1) | −0.50 | 0.7071068 | 0.0004 | 0.0375 |
| 6.73_800.66 | PC 38:2e; | −0.66 | 0.6328783 | 0.0001 | 0.0229 |
| 586,815 | Aconitic acid | −0.79 | 0.5783441 | 0.0005 | 0.0375 |
| 6.28_830.63_6.27_806.59 | PC (p-36:1) or PC (o-36:2) | −0.81 | 0.5703819 | 0.0001 | 0.0148 |
| Identifier/Ret.Index | BinBase Name/ Annotation | Log2FC | Fold Change | p-Value | adj.P.Val |
|---|---|---|---|---|---|
| 761,296 | glutathione | 1.09 | 2.1287 | 0.0001 | 0.0181 |
| 603,912 | phosphoethanolamine | 0.88 | 1.8403 | 0.0005 | 0.0378 |
| 633,423 | dehydroascorbic acid | 0.65 | 1.5691 | 0.0008 | 0.0485 |
| 489,385 | isothreonic acid | 0.49 | 1.4044 | 0.0002 | 0.0215 |
| 6.22_793.60_6.22_817.64 | SM (d38:1) | −0.33 | 0.7955 | 0.0003 | 0.0274 |
| 1.49_530.30_1.49_554.35 | LPC (16:0) | −0.59 | 0.6643 | 0.0008 | 0.0495 |
| 1.65_580.36 | LPC (18:1) | −0.63 | 0.6461 | 0.0007 | 0.0485 |
| 550,621 | arabinose | −1.02 | 0.4931 | 0.0006 | 0.0421 |
| 616,323 | isocitric acid | −1.02 | 0.4931 | 0.0002 | 0.0215 |
| 553,135 | ribose | −1.02 | 0.4931 | 0.0001 | 0.0181 |
| 9.02_89.11_9.01_72.08 | putrescine | −1.07 | 0.4763 | 0.0003 | 0.0310 |
| 6.48_790.59_6.47_814.64 | GlcCer (d38:1) | −1.08 | 0.4730 | 0.0001 | 0.0181 |
| 586,815 | aconitic acid | −1.19 | 0.4383 | 0.0001 | 0.0181 |
| 804,619 | cystine | −1.44 | 0.3685 | 0.0000 | 0.0155 |
| Identifier/Ret.Index | BinBase Name/Annotation | FC | AveExpr | p-Value | adj.P.Val |
|---|---|---|---|---|---|
| 506,306 | 2-hydroxyglutaric acid | 1.22 | 11.87 | 3.47 × 10−6 | 0.0005 |
| 1.83_310.22 | Methadone | 1.21 | 8.47 | 1.15 × 10−6 | 0.0005 |
| 10.80_876.81_10.81_897.73 | TG(52:2) B | 1.16 | 18.35 | 0.0012837 | 0.0157 |
| 8.96_785.61_9.00_764.66_9.00_769.63 | TG(44:2) | 1.14 | 10.52 | 0.00768123 | 0.0476 |
| 1.72_278.19 | EDDP | 1.14 | 8.01 | 1.76 × 10−5 | 0.0009 |
| 9.55_664.11 | β-Nicotinamide adenine dinucleotide | 1.14 | 10.5 | 0.00208183 | 0.0211 |
| 9.42_771.65_9.45_766.69_9.45_787.62 | TG(44:1) | 1.13 | 13.2 | 0.00166434 | 0.0188 |
| 10.83_871.72_10.80_855.74_10.80_850.79 | TG(50:1) | 1.12 | 18.5 | 0.00270858 | 0.0244 |
| 10.94_843.74_10.93_838.79 | TG(49:0) | 1.12 | 12.87 | 0.00187129 | 0.0195 |
| 10.00_972.80 | TAG 60:10; TAG 18:1–20:4–22:5; | 1.11 | 12.53 | 3.42 × 10−6 | 0.0005 |
| 10.50_886.79 | TAG 53:4; TAG 16:2–18:0–19:2; | 1.11 | 11.78 | 1.28 × 10−6 | 0.0005 |
| 9.84_844.74 | TAG 50:4; TAG 14:0–16:0–20:4; | 1.11 | 13.34 | 1.59 × 10−5 | 0.0009 |
| 1.03_338.34 | Erucamide | 1.11 | 15.32 | 0.00279158 | 0.0244 |
| 10.17_927.75_10.19_922.79 | TG(56:7) B | 1.11 | 15.74 | 9.33 × 10−5 | 0.0034 |
| 8.01_305.10 | N-Acetylaspartylglutamic acid | 1.11 | 8.41 | 0.00173386 | 0.0193 |
| 9.87_870.75 | TAG 52:5; TAG 16:3–18:1–18:1; | 1.11 | 14.18 | 4.86 × 10−5 | 0.002 |
| 9.93_998.82 | TAG 62:11; TAG 20:3–20:4–22:4; | 1.11 | 11.15 | 2.91 × 10−6 | 0.0005 |
| 4.30_704.52 | PC 30:1; | 1.11 | 14.35 | 2.52 × 10−6 | 0.0005 |
| 10.37_1000.83 | TAG 62:10; TAG 18:1–22:4–22:5; | 1.1 | 11.29 | 1.11 × 10−5 | 0.0007 |
| 1.16_482.33 | LPC(15:0) | 0.92 | 12.34 | 0.00056155 | 0.0109 |
| 1.57_522.36 | LPC(18:1) | 0.92 | 16.86 | 0.0018648 | 0.0195 |
| 1.65_580.36 | LPC (18:1) | 0.92 | 12.44 | 0.0002319 | 0.0066 |
| 2.22_482.33 | LPE (18:0) | 0.92 | 16.39 | 0.00032532 | 0.0082 |
| 567,437 | xylitol | 0.92 | 13.98 | 0.00268863 | 0.0244 |
| 2.32_480.31 | LPE 18:0; | 0.91 | 15.32 | 0.0003659 | 0.0083 |
| 7.13_126.10_7.13_109.07 | N-alpha-Methylhistamine | 0.91 | 12.31 | 0.00118441 | 0.0152 |
| 3.00_552.40 | LPC (20:0) | 0.91 | 12.35 | 0.00018095 | 0.0054 |
| 9.66_560.07 | Adenosine 5′-diphosphoribose | 0.9 | 10.19 | 0.00022747 | 0.0066 |
| 616,323 | Isocitric acid | 0.89 | 13.86 | 0.00074461 | 0.0125 |
| 586,815 | Aconitic acid | 0.89 | 12.24 | 0.00081344 | 0.0126 |
| 2.43_608.39 | LPC (20:1) | 0.89 | 10.25 | 0.00043379 | 0.0089 |
| 1.51_452.28 | LPE (16:0) | 0.88 | 14.2 | 9.59 × 10−5 | 0.0034 |
| 9.45_675.24 | 6′-Sialyl-N-acetyllactosamine | 0.87 | 8.49 | 7.11 × 10−5 | 0.0028 |
| 2.31_550.39 | LPC (20:1) | 0.87 | 14.15 | 4.01 × 10−5 | 0.0017 |
| 6.07_772.63 | PC(p-36:1)/PC(o-36:2) A | 0.87 | 14.39 | 0.00517676 | 0.0364 |
| 1.74_548.37 | LPC (20:2) | 0.87 | 13.15 | 5.78 × 10−6 | 0.0006 |
| 3.12_508.34 | LPE 20:0 | 0.87 | 10.79 | 0.0010802 | 0.0148 |
| 2.47_506.32 | LPE 20:1 | 0.85 | 11.19 | 0.00280752 | 0.0244 |
| Pearson R | 95% Confidence Interval | R Squared | P (Two-Tailed) | |
|---|---|---|---|---|
| PSAvs.2-hydroxyglutaric acid | 0.759 | 0.6075 to 0.8573 | 0.5761 | <0.0001 |
| PSAvs.PC 30:1 | 0.7321 | 0.5678 to 0.8403 | 0.536 | <0.0001 |
| PSAvs.TAG 62:11; TAG 20:3–20:4–22:4 | 0.6747 | 0.4856 to 0.8034 | 0.4552 | <0.0001 |
| PSAvs.TAG 62:10; TAG 18:1–22:4–22:5 | 0.6457 | 0.4454 to 0.7845 | 0.4169 | <0.0001 |
| PSAvs.TAG 53:4; TAG 16:2–18:0–19:2 | 0.6165 | 0.4056 to 0.7651 | 0.3801 | <0.0001 |
| PSAvs.TAG 60:10; TAG 18:1–20:4–22:5 | 0.6151 | 0.4037 to 0.7641 | 0.3783 | <0.0001 |
| PSAvs.TAG 50:4; TAG 14:0–16:0–20:4 | 0.5712 | 0.3455 to 0.7345 | 0.3263 | <0.0001 |
| PSAvs.TAG 52:5; TAG 16:3–18:1–18:1 | 0.5133 | 0.2713 to 0.6943 | 0.2635 | 0.0002 |
| PSAvs.TG(56:7) B | 0.4951 | 0.2485 to 0.6814 | 0.2451 | 0.0003 |
| PSAvs.TG(44:1) | 0.3155 | 0.03763 to 0.5481 | 0.09953 | 0.0272 |
| PSAvs.N-alpha-Methylhistamine | −0.503 | −0.6870 to −0.2583 | 0.253 | 0.0002 |
| PSAvs.6′-Sialyl-N-acetyllactosamine | −0.5347 | −0.7093 to −0.2984 | 0.2859 | <0.0001 |
| PSAvs.LPE (16:0) | −0.6136 | −0.7631 to −0.4018 | 0.3765 | <0.0001 |
| PSAvs.Adenosine 5′-diphosphoribose | −0.6165 | −0.7650 to −0.4056 | 0.38 | <0.0001 |
| PSAvs.aconitic acid | −0.7032 | −0.8219 to −0.5260 | 0.4944 | <0.0001 |
| Identifier/Ret.Index | BinBase Name/Annotation | Classification | Function |
|---|---|---|---|
| 506,306 | 2-hydroxyglutaric acid | organic acid | |
| 1.83_310.22 | Methadone | synthetic opioid | pain relief, treat opioid use |
| 1.72_278.19 | EDDP | synthetic opioid | metabolite of methadone |
| 9.55_664.11 | β-Nicotinamide adenine (NAD+) | coenzyme | produce energy, DNA repair |
| 1.03_338.34 | Erucamide | fatty acid | a wax used in food packaging |
| 8.01_305.10 | N-Acetylaspartylglutamic acid | neuropeptide | peptide neurotransmitter |
| 567,437 | xylitol | sugar alcohol | sugar substitute |
| 7.13_126.10_7.13_109.07 | N-alpha-Methylhistamine | aralkylamino | migraine pain relief |
| 9.66_560.07 | Adenosine 5′-diphosphoribose | nucleotide sugar | NAD intermediary |
| 616,323 | Isocitric acid | organic acid | found in most fruit juices |
| 586,815 | Aconitic acid | organic acid | |
| 9.45_675.24 | 6′-Sialyl-N-acetyllactosamine | oligosaccharide |
Disclaimer/Publisher’s Note: The statements, opinions and data contained in all publications are solely those of the individual author(s) and contributor(s) and not of MDPI and/or the editor(s). MDPI and/or the editor(s) disclaim responsibility for any injury to people or property resulting from any ideas, methods, instructions or products referred to in the content. |
© 2025 by the authors. Licensee MDPI, Basel, Switzerland. This article is an open access article distributed under the terms and conditions of the Creative Commons Attribution (CC BY) license (https://creativecommons.org/licenses/by/4.0/).
Share and Cite
Hairston, D.W.S.; Sridharan-Weaver, S.; Gandhi, A.; Batra, N.; Durbin-Johnson, B.P.; Dall’Era, M.A.; Ghosh, P.M. The Oncometabolite 2-Hydroxyglutarate Is Upregulated in Post-Prostatectomy PSA Recurrence of Prostate Cancer: A Metabolomic Analysis. Molecules 2025, 30, 3316. https://doi.org/10.3390/molecules30163316
Hairston DWS, Sridharan-Weaver S, Gandhi A, Batra N, Durbin-Johnson BP, Dall’Era MA, Ghosh PM. The Oncometabolite 2-Hydroxyglutarate Is Upregulated in Post-Prostatectomy PSA Recurrence of Prostate Cancer: A Metabolomic Analysis. Molecules. 2025; 30(16):3316. https://doi.org/10.3390/molecules30163316
Chicago/Turabian StyleHairston, Dontrel W. Spencer, Shamira Sridharan-Weaver, Abheek Gandhi, Neelu Batra, Blythe P. Durbin-Johnson, Marc A. Dall’Era, and Paramita M. Ghosh. 2025. "The Oncometabolite 2-Hydroxyglutarate Is Upregulated in Post-Prostatectomy PSA Recurrence of Prostate Cancer: A Metabolomic Analysis" Molecules 30, no. 16: 3316. https://doi.org/10.3390/molecules30163316
APA StyleHairston, D. W. S., Sridharan-Weaver, S., Gandhi, A., Batra, N., Durbin-Johnson, B. P., Dall’Era, M. A., & Ghosh, P. M. (2025). The Oncometabolite 2-Hydroxyglutarate Is Upregulated in Post-Prostatectomy PSA Recurrence of Prostate Cancer: A Metabolomic Analysis. Molecules, 30(16), 3316. https://doi.org/10.3390/molecules30163316

