Fabrication of Gliadin–Carboxymethyl Chitosan Composite Nanoparticles to Improve the Stability and Antioxidant Activity of Curcumin
Abstract
1. Introduction
2. Results
2.1. Optimization of the Gliadin–CMCS NPs
2.2. Characterization of the GCC NPs
2.3. FTIR, XRD, and DSC of GCC NPs
2.4. Cur Release in the Simulated Gastrointestinal Digestion
2.5. pH Stability
2.6. Ionic Strength Stability
2.7. Photochemical and Thermal Stability
2.8. Storage Stability
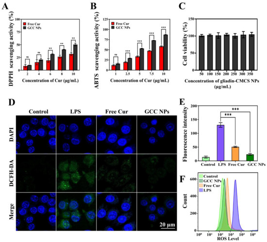
2.9. Antioxidant Activity
2.9.1. DPPH and ABTS Radical Scavenging Capacity
2.9.2. Determination of Intracellular ROS
3. Materials and Methods
3.1. Materials
3.2. Preparation of Nanoparticles
3.3. Particle Size, Polydispersity Index (PDI), and Zeta Potential
3.4. Transmission Electron Microscopy (TEM)
3.5. Encapsulation Efficiency (EE) and Loading Capacity (LC)
3.6. Fourier Transform Infrared Spectroscopy (FTIR)
3.7. X-Ray Diffraction (XRD)
3.8. Differential Scanning Calorimetry (DSC)
3.9. Simulated Gastrointestinal Digestion
3.10. Evaluation of the Stability of the Nanoparticles
3.10.1. pH and Salt Stability
3.10.2. Photochemical Stability
3.10.3. Thermal Stability
3.10.4. Long-Term Storage Stability
3.11. Antioxidant Activity Evaluation
3.11.1. DPPH Radical Scavenging Activity
3.11.2. ABTS Radical Scavenging Activity
3.12. Cell Viability Assay
3.13. Determination of Intracellular Reactive Oxygen Species (ROS)
3.14. Statistical Analysis
4. Conclusions
Author Contributions
Funding
Institutional Review Board Statement
Informed Consent Statement
Data Availability Statement
Conflicts of Interest
Abbreviations
| Cur | curcumin |
| CMCS | carboxymethyl chitosan |
| GCC NPs | curcumin-loaded gliadin–CMCS composite nanoparticles |
| EE | encapsulation efficiency |
| LC | loading capacity |
| ABTS | 2,2′-azino-bis (3-ethylbenzothiazoline-6-sulfonic acid) |
| DPPH | 1,1-diphenyl-2-picrylhydrazyl |
| TEM | transmission electron microscopy |
| FTIR | Fourier transform infrared spectroscopy |
| XRD | X-ray diffraction |
| SIF | simulated intestinal fluids |
| SGF | simulated gastric fluids |
| DLS | dynamic light scattering |
| PDI | polydispersity index |
| SC50 | concentration of sample able to scavenge 50% of radicals |
| CCK-8 | cell counting kit-8 |
| DCFH-DA | 2′,7′-Dichlorodihydrofluorescein diacetate |
References
- Sun, C.; Xu, C.; Mao, L.; Wang, D.; Yang, J.; Gao, Y. Preparation, characterization and stability of curcumin-loaded zein-shellac composite colloidal particles. Food Chem. 2017, 228, 656–667. [Google Scholar] [CrossRef] [PubMed]
- Ding, R.; Zhang, M.; Zhu, Q.; Qu, Y.; Jia, X.; Yin, L. Curcumin loaded Zein-alginate nanogels with “core-shell” structure: Formation, characterization and simulated digestion. Int. J. Biol. Macromol. 2023, 251, 126201. [Google Scholar] [CrossRef] [PubMed]
- Jin, Y.; Yang, S.; Li, F.; Zhang, Y.; Zhao, T.; Cheng, S.; Mei, X. Fabrication of hordein/chitosan nanoparticles for encapsulation of curcumin. J. Food Eng. 2024, 371, 111994. [Google Scholar] [CrossRef]
- Yu, F.; Chen, J.; Wei, Z.; Zhu, P.; Qing, Q.; Li, B.; Chen, H.; Lin, W.; Yang, H.; Qi, Z.; et al. Preparation of carrier-free astaxanthin nanoparticles with improved antioxidant capacity. Front. Nutr. 2022, 9, 1022323. [Google Scholar] [CrossRef]
- Esposito, D.; Conte, C.; d’Angelo, I.; Miro, A.; Ungaro, F.; Quaglia, F. Mucoadhesive zein/beta-cyclodextrin nanoparticles for the buccal delivery of curcumin. Int. J. Pharm. 2020, 586, 119587. [Google Scholar] [CrossRef]
- Tong, Z.; Zhang, L.; Liao, W.; Wang, Y.; Gao, Y. Extraction, identification and application of gliadin from gluten: Impact of pH on physicochemical properties of unloaded- and lutein-loaded gliadin nanoparticles. Int. J. Biol. Macromol. 2023, 253 Pt 3, 126638. [Google Scholar] [CrossRef]
- Guo, S.; Zhao, Y.; Luo, S.; Mu, D.; Li, X.; Zhong, X.; Jiang, S.; Zheng, Z. Encapsulation of curcumin in soluble soybean polysaccharide-coated gliadin nanoparticles: Interaction, stability, antioxidant capacity, and bioaccessibility. J. Sci. Food Agric. 2022, 102, 5121–5131. [Google Scholar] [CrossRef]
- Zhong, W.; Zhi, Z.; Zhao, J.; Li, D.; Yu, S.; Duan, M.; Xu, J.; Tong, C.; Pang, J.; Wu, C. Oxidized Chitin Nanocrystals Greatly Strengthen the Stability of Resveratrol-Loaded Gliadin Nanoparticles. J. Agric. Food Chem. 2022, 70, 13778–13786. [Google Scholar] [CrossRef]
- Wang, L.; Wei, Z.; Xue, C.; Tang, Q.; Zhang, T.; Chang, Y.; Wang, Y. Fucoxanthin-loaded nanoparticles composed of gliadin and chondroitin sulfate: Synthesis, characterization and stability. Food Chem. 2022, 379, 132163. [Google Scholar] [CrossRef]
- Shen, C.; Chen, W.; Li, C.; Chen, X.; Cui, H.; Lin, L. Pickering emulsion stabilized by gliadin/soybean polysaccharide composite colloidal nanoparticle: Physicochemical properties and its application on washing of fresh-cut cabbage. Food Res. Int. 2022, 161, 111886. [Google Scholar] [CrossRef]
- Bu, N.; Zhou, N.; Cao, G.; Mu, R.; Pang, J.; Ma, C.; Wang, L. Konjac glucomannan/carboxymethyl chitosan film embedding gliadin/casein nanoparticles for grape preservation. Int. J. Biol. Macromol. 2023, 249, 126131. [Google Scholar] [CrossRef] [PubMed]
- Fang, M.; Wang, J.; Fang, S.; Zuo, X. Fabrication of carboxymethyl chitosan films for cheese packaging containing gliadin-carboxymethyl chitosan nanoparticles co-encapsulating natamycin and theaflavins. Int. J. Biol. Macromol. 2023, 246, 125685. [Google Scholar] [CrossRef] [PubMed]
- Yu, N.; Cheng, B.; Liu, Y.; Wu, W.; Li, R.K.Y.; Liang, Z.; Cheng, F.; Zhao, H. High-Strength and High-Toughness Supramolecular Materials for Self-Healing Triboelectric Nanogenerator. Small 2024, 20, e2405700. [Google Scholar] [CrossRef] [PubMed]
- Teng, Z.; Luo, Y.; Wang, Q. Carboxymethyl chitosan-soy protein complex nanoparticles for the encapsulation and controlled release of vitamin D3. Food Chem. 2013, 141, 524–532. [Google Scholar] [CrossRef]
- Zheng, W.; Chen, Z.P.; Yang, Y.H.; Yang, R.; Yang, T.D.; Lai, P.L.; Chen, T.L.; Qiu, S.L.; Wang, S.Y.; Liao, L. Improved stabilization of coix seed oil in a nanocage-coating framework based on gliadin-carboxymethyl chitosan-Ca(2). Carbohydr. Polym. 2021, 257, 117557. [Google Scholar] [CrossRef]
- Xu, W.; McClements, D.J.; Zhang, Z.; Zhang, R.; Qiu, C.; Zhao, J.; Jin, Z.; Chen, L. Effect of tannic acid modification on antioxidant activity, antibacterial activity, environmental stability and release characteristics of quercetin loaded zein-carboxymethyl chitosan nanoparticles. Int. J. Biol. Macromol. 2024, 280 Pt 2, 135853. [Google Scholar] [CrossRef]
- Huang, L.-Q.; Huang, H.-X.; Yu, N.; Chen, C.-Z.; Liu, Y.; Hu, G.-H.; Du, J.; Zhao, H. High-Strength and Excellent Self-Healing Polyurethane Elastomer Based on Rigid Chain Segment Reinforcement. Macromolecules 2025, 58, 1425–1434. [Google Scholar] [CrossRef]
- Teng, F.; Liu, Y.; Peng, R.; Wang, Z.; Xu, J.; Yang, Y. Preparation of polysaccharide-surfactant modified gliadin nanoparticles and loading with resveratrol. Int. J. Biol. Macromol. 2025, 302, 140541. [Google Scholar] [CrossRef]
- André de Almeida Campos, L.; Francisco Silva Neto, A.; Cecília Souza Noronha, M.; Ferreira de Lima, M.; Macário Ferro Cavalcanti, I.; Stela Santos-Magalhães, N. Zein nanoparticles for drug delivery: Preparation methods and biological applications. Int. J. Pharm. 2023, 635, 122754. [Google Scholar] [CrossRef]
- Liu, Q.; Cheng, J.; Sun, X.; Guo, M. Preparation, characterization, and antioxidant activity of zein nanoparticles stabilized by whey protein nanofibrils. Int. J. Biol. Macromol. 2021, 167, 862–870. [Google Scholar] [CrossRef]
- Wang, M.; Fu, Y.; Chen, G.; Shi, Y.; Li, X.; Zhang, H.; Shen, Y. Fabrication and characterization of carboxymethyl chitosan and tea polyphenols coating on zein nanoparticles to encapsulate β-carotene by anti-solvent precipitation method. Food Hydrocoll. 2018, 77, 577–587. [Google Scholar] [CrossRef]
- Zhang, D.; Jiang, F.; Ling, J.; Ouyang, X.K.; Wang, Y.G. Delivery of curcumin using a zein-xanthan gum nanocomplex: Fabrication, characterization, and in vitro release properties. Colloids Surf. B Biointerfaces 2021, 204, 111827. [Google Scholar] [CrossRef] [PubMed]
- Yang, S.; Liu, L.; Chen, H.; Wei, Y.; Dai, L.; Liu, J.; Yuan, F.; Mao, L.; Li, Z.; Chen, F.; et al. Impact of different crosslinking agents on functional properties of curcumin-loaded gliadin-chitosan composite nanoparticles. Food Hydrocoll. 2021, 112, 106258. [Google Scholar] [CrossRef]
- Yang, S.; Dai, L.; Sun, C.; Gao, Y. Characterization of curcumin loaded gliadin-lecithin composite nanoparticles fabricated by antisolvent precipitation in different blending sequences. Food Hydrocoll. 2018, 85, 185–194. [Google Scholar] [CrossRef]
- Ghobadi-Oghaz, N.; Asoodeh, A.; Mohammadi, M. Fabrication, characterization and in vitro cell exposure study of zein-chitosan nanoparticles for co-delivery of curcumin and berberine. Int. J. Biol. Macromol. 2022, 204, 576–586. [Google Scholar] [CrossRef]
- Ao, M.; Yu, F.; Li, Y.; Zhong, M.; Tang, Y.; Yang, H.; Wu, X.; Zhuang, Y.; Wang, H.; Sun, X.; et al. Carrier-free nanoparticles of camptothecin prodrug for chemo-photothermal therapy: The making, in vitro and in vivo testing. J. Nanobiotechnol. 2021, 19, 350. [Google Scholar] [CrossRef]
- Yang, J.; Lin, J.; Chen, X.; Rong, L.; Shen, M.; Wang, Y.; Xie, J. Mesona chinensis polysaccharide/zein nanoparticles to improve the bioaccesibility and in vitro bioactivities of curcumin. Carbohydr. Polym. 2022, 295, 119875. [Google Scholar] [CrossRef]
- Hu, K.; Huang, X.; Gao, Y.; Huang, X.; Xiao, H.; McClements, D.J. Core–shell biopolymer nanoparticle delivery systems: Synthesis and characterization of curcumin fortified zein–pectin nanoparticles. Food Chem. 2015, 182, 275–281. [Google Scholar] [CrossRef]
- Zou, Y.; Qian, Y.; Rong, X.; Cao, K.; McClements, D.J.; Hu, K. Encapsulation of quercetin in biopolymer-coated zein nanoparticles: Formation, stability, antioxidant capacity, and bioaccessibility. Food Hydrocoll. 2021, 120, 106980. [Google Scholar] [CrossRef]
- Dai, L.; Li, R.; Wei, Y.; Sun, C.; Mao, L.; Gao, Y. Fabrication of zein and rhamnolipid complex nanoparticles to enhance the stability and in vitro release of curcumin. Food Hydrocoll. 2018, 77, 617–628. [Google Scholar] [CrossRef]
- Wu, X.; Hu, Q.; Liang, X.; Fang, S. Fabrication of colloidal stable gliadin-casein nanoparticles for the encapsulation of natamycin: Molecular interactions and antifungal application on cherry tomato. Food Chem. 2022, 391, 133288. [Google Scholar] [CrossRef] [PubMed]
- Peng, S.; Zhou, L.; Cai, Q.; Zou, L.; Liu, C.; Liu, W.; McClements, D.J. Utilization of biopolymers to stabilize curcumin nanoparticles prepared by the pH-shift method: Caseinate, whey protein, soy protein and gum Arabic. Food Hydrocoll. 2020, 107, 105963. [Google Scholar] [CrossRef]
- Zhang, X.; Wei, Z.; Sun, Y.; Luo, T.; Xue, C. Preparation of core–shell hordein/pectin nanoparticles as quercetin delivery matrices: Physicochemical properties and colon-specific release analyses. Food Res. Int. 2023, 170, 112971. [Google Scholar] [CrossRef] [PubMed]
- Liu, Q.; Jing, Y.; Han, C.; Zhang, H.; Tian, Y. Encapsulation of curcumin in zein/caseinate/sodium alginate nanoparticles with improved physicochemical and controlled release properties. Food Hydrocoll. 2019, 93, 432–442. [Google Scholar] [CrossRef]
- Chen, S.; Ma, Y.; Dai, L.; Liao, W.; Zhang, L.; Liu, J.; Gao, Y. Fabrication, characterization, stability and re-dispersibility of curcumin-loaded gliadin-rhamnolipid composite nanoparticles using pH-driven method. Food Hydrocoll. 2021, 118, 106758. [Google Scholar] [CrossRef]
- Yu, F.; Luo, H.; Wang, Y.; Wei, Z.; Li, B.; Zhao, Y.; Wu, P.; Wang, J.; Yang, H.; Gao, J.; et al. Preparation of curcumin-loaded chitosan/lecithin nanoparticles with increased anti-oxidant activity and in vivo bioavailability. Int. J. Biol. Macromol. 2024, 281 Pt 4, 136659. [Google Scholar] [CrossRef]
- Wei, Y.; Zhan, X.; Dai, L.; Zhang, L.; Mao, L.; Yuan, F.; Liu, J.; Gao, Y. Formation mechanism and environmental stability of whey protein isolate-zein core-shell complex nanoparticles using the pH-shifting method. LWT 2021, 139, 110605. [Google Scholar] [CrossRef]
- Yu, F.; Wei, Z.; Chen, J.; Long, Y.; Qing, Q.; Li, B.; Zhang, X.; Chen, H.; Lan, T.; Zhu, P.; et al. Preparation of curcumin-loaded MPEG-PTMC nanoparticles: Physicochemical properties, antioxidant activity, and in vivo pharmacokinetic behavior. Powder Technol. 2023, 423, 118492. [Google Scholar] [CrossRef]
- Sun, X.; Zhang, J.; Chen, Y.; Mi, Y.; Tan, W.; Li, Q.; Dong, F.; Guo, Z. Synthesis, Characterization, and the Antioxidant Activity of Carboxymethyl Chitosan Derivatives Containing Thiourea Salts. Polymers 2019, 11, 1810. [Google Scholar] [CrossRef]
- Wang, L.; Gulati, P.; Santra, D.; Rose, D.; Zhang, Y. Nanoparticles prepared by proso millet protein as novel curcumin delivery system. Food Chem. 2018, 240, 1039–1046. [Google Scholar] [CrossRef]
- Wu, J.; Chen, J.; Wei, Z.; Zhu, P.; Li, B.; Qing, Q.; Chen, H.; Lin, W.; Lin, J.; Hong, X.; et al. Fabrication, Evaluation, and Antioxidant Properties of Carrier-Free Curcumin Nanoparticles. Molecules 2023, 28, 1298. [Google Scholar] [CrossRef]







Disclaimer/Publisher’s Note: The statements, opinions and data contained in all publications are solely those of the individual author(s) and contributor(s) and not of MDPI and/or the editor(s). MDPI and/or the editor(s) disclaim responsibility for any injury to people or property resulting from any ideas, methods, instructions or products referred to in the content. |
© 2025 by the authors. Licensee MDPI, Basel, Switzerland. This article is an open access article distributed under the terms and conditions of the Creative Commons Attribution (CC BY) license (https://creativecommons.org/licenses/by/4.0/).
Share and Cite
Zhang, X.; Mo, M.; Yu, H.; Yang, H.; Liu, X.; Xu, Y.; Zheng, X.; Wei, J.; Yu, F.; Chen, X. Fabrication of Gliadin–Carboxymethyl Chitosan Composite Nanoparticles to Improve the Stability and Antioxidant Activity of Curcumin. Molecules 2025, 30, 2414. https://doi.org/10.3390/molecules30112414
Zhang X, Mo M, Yu H, Yang H, Liu X, Xu Y, Zheng X, Wei J, Yu F, Chen X. Fabrication of Gliadin–Carboxymethyl Chitosan Composite Nanoparticles to Improve the Stability and Antioxidant Activity of Curcumin. Molecules. 2025; 30(11):2414. https://doi.org/10.3390/molecules30112414
Chicago/Turabian StyleZhang, Xinyue, Mengdie Mo, Haiqi Yu, Hua Yang, Xu Liu, Yaping Xu, Xiaohui Zheng, Jie Wei, Fei Yu, and Xiaodong Chen. 2025. "Fabrication of Gliadin–Carboxymethyl Chitosan Composite Nanoparticles to Improve the Stability and Antioxidant Activity of Curcumin" Molecules 30, no. 11: 2414. https://doi.org/10.3390/molecules30112414
APA StyleZhang, X., Mo, M., Yu, H., Yang, H., Liu, X., Xu, Y., Zheng, X., Wei, J., Yu, F., & Chen, X. (2025). Fabrication of Gliadin–Carboxymethyl Chitosan Composite Nanoparticles to Improve the Stability and Antioxidant Activity of Curcumin. Molecules, 30(11), 2414. https://doi.org/10.3390/molecules30112414

