FXR Activation Accelerates Early Phase of Osteoblast Differentiation Through COX-2-PGE2-EP4 Axis in BMP-2-Induced Mouse Mesenchymal Stem Cells
Abstract
1. Introduction
2. Results
2.1. Synthesis of FXR Agonist and Validation of Binding Ability and Specificity to FXR
2.2. Activation of Osteoblast Differentiation by FXR Agonist in BMP-2-Induced Mouse ST-2 MSCs
2.3. Expression of FXR and Osteogenesis-Related Genes During Osteoblast Differentiation in BMP-2/FXR Agonist-Treated Mouse ST-2 MSCs
2.4. Expression of PGE2 Synthase and Production of PGE2 During Osteoblast Differentiation of BMP-2/FXR Agonist-Treated Mouse ST-2 MSCs
2.5. Suppression of FXR Agonist-Activated Osteoblast Differentiation by COX Inhibitor in BMP-2/FXR Agonist-Treated Mouse ST-2 MSCs
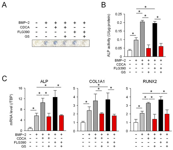
2.6. Suppression of FXR Agonist-Activated Osteoblast Differentiation by EP4 Receptor Antagonist in BMP-2/FXR Agonist-Treated Mouse ST-2 MSCs
2.7. Activation of Early Phase of Osteoblast Differentiation by COX-2-Mediated PGE2 in BMP-2/FXR Agonist-Treated Mouse ST-2 MSCs
3. Discussion
4. Materials and Methods
4.1. Materials
4.2. Coactivator Recruitment Assay
4.3. Luciferase Reporter Assay
4.4. Cell Culture
4.5. Cell Viability Assay
4.6. RNA Analysis
4.7. ALP Staining
4.8. ALP Activity
4.9. Measurement of PGE2
4.10. Statistical Analysis
5. Conclusions
Supplementary Materials
Author Contributions
Funding
Institutional Review Board Statement
Informed Consent Statement
Data Availability Statement
Acknowledgments
Conflicts of Interest
References
- Siddiqui, J.A.; Partridge, N.C. Physiological bone remodeling: Systemic regulation and growth factor involvement. Physiology 2016, 31, 233–245. [Google Scholar] [CrossRef] [PubMed]
- Hu, L.; Yin, C.; Zhao, F.; Ali, A.; Ma, J.; Qian, A. Mesenchymal stem cells: Cell fate decision to osteoblast or adipocyte and application in osteoporosis treatment. Int. J. Mol. Sci. 2018, 19, 360. [Google Scholar] [CrossRef] [PubMed]
- Rutkovskiy, A.; Stenslokken, K.O.; Vaage, I.J. Osteoblast differentiation at a glance. Med. Sci. Monit. Basic Res. 2016, 22, 95–106. [Google Scholar] [CrossRef] [PubMed]
- Wu, M.; Chen, G.; Li, Y.P. TGF-β and BMP signaling in osteoblast, skeletal development, and bone formation, homeostasis and disease. Bone Res. 2016, 4, 16009. [Google Scholar] [CrossRef] [PubMed]
- Chen, G.; Deng, C.; Li, Y.P. TGF-β and BMP signaling in osteoblast differentiation and bone formation. Int. J. Biol. Sci. 2012, 8, 272–288. [Google Scholar] [CrossRef]
- Forman, B.M.; Goode, E.; Chen, J.; Oro, A.E.; Bradley, D.J.; Perlmann, T.; Noonan, D.J.; Burka, L.T.; McMorris, T.; Lamph, W.W.; et al. Identification of a nuclear receptor that is activated by farnesol metabolites. Cell 1995, 81, 687–693. [Google Scholar] [CrossRef]
- Han, C.Y. Update on FXR biology: Promising therapeutic target? Int. J. Mol. Sci. 2018, 19, 2069. [Google Scholar] [CrossRef]
- Makishima, M.; Okamoto, A.Y.; Repa, J.J.; Tu, H.; Learned, R.M.; Luk, A.; Hull, M.V.; Lustig, K.D.; Mangelsdorf, D.J.; Shan, B. Identification of a nuclear receptor for bile acids. Science 1999, 284, 1362–1365. [Google Scholar] [CrossRef]
- Parks, D.J.; Blanchard, S.G.; Bledsoe, R.K.; Chandra, G.; Consler, T.G.; Kliewer, S.A.; Stimmel, J.B.; Willson, T.M.; Zavacki, A.M.; Moore, D.D.; et al. Bile acids: Natural ligands for an orphan nuclear receptor. Science 1999, 284, 1365–1368. [Google Scholar] [CrossRef]
- Wang, H.; Chen, J.; Hollister, K.; Sowers, L.C.; Forman, B.M. Endogenous bile acids are ligands for the nuclear receptor FXR/BAR. Mol. Cell 1999, 3, 543–553. [Google Scholar] [CrossRef]
- Id Boufker, H.; Lagneaux, L.; Fayyad-Kazan, H.; Badran, B.; Najar, M.; Wiedig, M.; Ghanem, G.; Laurent, G.; Body, J.J.; Journe, F. Role of farnesoid X receptor (FXR) in the process of differentiation of bone marrow stromal cells into osteoblasts. Bone 2011, 49, 1219–1231. [Google Scholar] [CrossRef] [PubMed]
- Fujimori, K.; Iguchi, Y.; Yamashita, Y.; Gohda, K.; Teno, N. Synthesis of novel farnesoid X receptor agonists and validation of their efficacy in activating differentiation of mouse bone marrow-derived mesenchymal stem cells into osteoblasts. Molecules 2019, 24, 4155. [Google Scholar] [CrossRef] [PubMed]
- Cho, S.W.; An, J.H.; Park, H.; Yang, J.Y.; Choi, H.J.; Kim, S.W.; Park, Y.J.; Kim, S.Y.; Yim, M.; Baek, W.Y.; et al. Positive regulation of osteogenesis by bile acid through FXR. J. Bone Miner. Res. 2013, 28, 2109–2121. [Google Scholar] [CrossRef] [PubMed]
- Blackwell, K.A.; Raisz, L.G.; Pilbeam, C.C. Prostaglandins in bone: Bad cop, good cop? Trends Endocrinol. Metab. 2010, 21, 294–301. [Google Scholar] [CrossRef]
- Nagata, T.; Kaho, K.; Nishikawa, S.; Shinohara, H.; Wakano, Y.; Ishida, H. Effect of prostaglandin E2 on mineralization of bone nodules formed by fetal rat calvarial cells. Calcif. Tissue Int. 1994, 55, 451–457. [Google Scholar] [CrossRef]
- Scutt, A.; Bertram, P. Bone marrow cells are targets for the anabolic actions of prostaglandin E2 on bone: Induction of a transition from nonadherent to adherent osteoblast precursors. J. Bone Miner. Res. 1995, 10, 474–487. [Google Scholar] [CrossRef]
- Agas, D.; Marchetti, L.; Hurley, M.M.; Sabbieti, M.G. Prostaglandin F2α: A bone remodeling mediator. J. Cell. Physiol. 2013, 228, 25–29. [Google Scholar] [CrossRef]
- Damrongsri, D.; Geva, S.; Salvi, G.E.; Cooper, L.F.; Limwongse, V.; Offenbacher, S. Effects of Δ12-prostaglandin J2 on bone regeneration and growth factor expression in rats. Clin. Oral Implant. Res. 2006, 17, 48–57. [Google Scholar] [CrossRef]
- Xiong, Z.; Luo, P.; Zhou, J.; Tan, M. 15-Deoxy-Δ12,14-prostaglandin J2 as a potential regulator of bone metabolism via PPARγ-dependent and independent pathways: A review. Drug Des. Devel. Ther. 2019, 13, 1879–1888. [Google Scholar] [CrossRef]
- Kanayama, S.; Kaito, T.; Kitaguchi, K.; Ishiguro, H.; Hashimoto, K.; Chijimatsu, R.; Otsuru, S.; Takenaka, S.; Makino, T.; Sakai, Y.; et al. ONO-1301 enhances in vitro osteoblast differentiation and in vivo bone formation induced by bone morphogenetic protein. Spine 2018, 43, E616–E624. [Google Scholar] [CrossRef]
- Tai, H.; Miyaura, C.; Pilbeam, C.C.; Tamura, T.; Ohsugi, Y.; Koishihara, Y.; Kubodera, N.; Kawaguchi, H.; Raisz, L.G.; Suda, T. Transcriptional induction of cyclooxygenase-2 in osteoblasts is involved in interleukin-6-induced osteoclast formation. Endocrinology 1997, 138, 2372–2379. [Google Scholar] [CrossRef] [PubMed]
- Aisa, M.C.; Datti, A.; Orlacchio, A.; Di Renzo, G.C. COX inhibitors and bone: A safer impact on osteoblasts by NO-releasing NSAIDs. Life Sci. 2018, 208, 10–19. [Google Scholar] [CrossRef] [PubMed]
- De Luna-Bertos, E.; Ramos-Torrecillas, J.; Garcia-Martinez, O.; Guildford, A.; Santin, M.; Ruiz, C. Therapeutic doses of nonsteroidal anti-inflammatory drugs inhibit osteosarcoma MG-63 osteoblast-like cells maturation, viability, and biomineralization potential. Sci. World J. 2013, 2013, 809891. [Google Scholar] [CrossRef]
- Zhang, X.; Schwarz, E.M.; Young, D.A.; Puzas, J.E.; Rosier, R.N.; O’Keefe, R.J. Cyclooxygenase-2 regulates mesenchymal cell differentiation into the osteoblast lineage and is critically involved in bone repair. J. Clin. Investig. 2002, 109, 1405–1415. [Google Scholar] [CrossRef]
- Chen, B.; You, W.J.; Xue, S.; Qin, H.; Zhao, X.J.; Zhang, M.; Liu, X.Q.; Zhu, S.Y.; Jiang, H.D. Overexpression of farnesoid X receptor in small airways contributes to epithelial to mesenchymal transition and COX-2 expression in chronic obstructive pulmonary disease. J. Thorac. Dis. 2016, 8, 3063–3074. [Google Scholar] [CrossRef]
- Sun, L.; Cai, J.; Gonzalez, F.J. The role of farnesoid X receptor in metabolic diseases, and gastrointestinal and liver cancer. Nat. Rev. Gastroenterol. Hepatol. 2021, 18, 335–347. [Google Scholar] [CrossRef]
- Jiang, L.; Zhang, H.; Xiao, D.; Wei, H.; Chen, Y. Farnesoid X receptor (FXR): Structures and ligands. Comput. Struct. Biotechnol. J. 2021, 19, 2148–2159. [Google Scholar] [CrossRef]
- Masuda, A.; Gohda, K.; Iguchi, Y.; Fujimori, K.; Yamashita, Y.; Oda, K.; Une, M.; Teno, N. N1-Substituted benzimidazole scaffold for farnesoid X receptor (FXR) agonists accompanying prominent selectivity against vitamin D receptor (VDR). Bioorg. Med. Chem. 2020, 28, 115512. [Google Scholar] [CrossRef]
- Teno, N.; Iguchi, Y.; Oda, K.; Yamashita, Y.; Masuda, A.; Fujimori, K.; Une, M.; Gohda, K. Discovery of orally active and nonsteroidal farnesoid X receptor (FXR) antagonist with propensity for accumulation and responsiveness in ileum. ACS Med. Chem. Lett. 2021, 12, 420–425. [Google Scholar] [CrossRef]
- Iguchi, Y.; Yamashita, Y.; Gohda, K.; Oda, K.; Fujimori, K.; Sera, Y.; Imanaka, T.; Yamaguchi, M.; Une, M.; Teno, N. FXR antagonist FLG249 lowers hepatic triacylglycerol and serum cholesterol level in high-fat diet-induced obese mice. Biol. Pharm. Bull. 2024, 47, 1429–1436. [Google Scholar] [CrossRef]
- Yamashita, Y.; Gohda, K.; Iguchi, Y.; Fujimori, K.; Oda, K.; Masuda, A.; Une, M.; Teno, N. Discovery of FXR/PPARγ dual partial agonist. Bioorg. Med. Chem. 2023, 85, 117238. [Google Scholar] [CrossRef] [PubMed]
- Yoshida, K.; Oida, H.; Kobayashi, T.; Maruyama, T.; Tanaka, M.; Katayama, T.; Yamaguchi, K.; Segi, E.; Tsuboyama, T.; Matsushita, M.; et al. Stimulation of bone formation and prevention of bone loss by prostaglandin E EP4 receptor activation. Proc. Natl. Acad. Sci. USA. 2002, 99, 4580–4585. [Google Scholar] [CrossRef] [PubMed]
- Li, M.; Thompson, D.D.; Paralkar, V.M. Prostaglandin E2 receptors in bone formation. Int. Orthop. 2007, 31, 767–772. [Google Scholar] [CrossRef]
- Park, M.J.; Kim, K.H.; Kim, H.Y.; Kim, K.; Cheong, J. Bile acid induces expression of COX-2 through the homeodomain transcription factor CDX1 and orphan nuclear receptor SHP in human gastric cancer cells. Carcinogenesis 2008, 29, 2385–2393. [Google Scholar] [CrossRef]
- Sugimoto, Y.; Narumiya, S. Prostaglandin E receptors. J. Biol. Chem. 2007, 282, 11613–11617. [Google Scholar] [CrossRef]
- Massafra, V.; Pellicciari, R.; Gioiello, A.; van Mil, S.W.C. Progress and challenges of selective farnesoid X receptor modulation. Pharmacol. Ther. 2018, 191, 162–177. [Google Scholar] [CrossRef]
- Bolamperti, S.; Villa, I.; Rubinacci, A. Bone remodeling: An operational process ensuring survival and bone mechanical competence. Bone Res. 2022, 10, 48. [Google Scholar] [CrossRef]
- Infante, A.; Rodriguez, C.I. Osteogenesis and aging: Lessons from mesenchymal stem cells. Stem Cell Res. Ther. 2018, 9, 244. [Google Scholar] [CrossRef]
- Zhu, S.; Chen, W.; Masson, A.; Li, Y.P. Cell signaling and transcriptional regulation of osteoblast lineage commitment, differentiation, bone formation, and homeostasis. Cell Discov. 2024, 10, 71. [Google Scholar] [CrossRef]
- Matsubara, T.; Kida, K.; Yamaguchi, A.; Hata, K.; Ichida, F.; Meguro, H.; Aburatani, H.; Nishimura, R.; Yoneda, T. BMP2 regulates osterix through Msx2 and Runx2 during osteoblast differentiation. J. Biol. Chem. 2008, 283, 29119–29125. [Google Scholar] [CrossRef]
- Imai, Y.; Youn, M.Y.; Inoue, K.; Takada, I.; Kouzmenko, A.; Kato, S. Nuclear receptors in bone physiology and diseases. Physiol. Rev. 2013, 93, 481–523. [Google Scholar] [CrossRef] [PubMed]
- Jeong, B.C.; Lee, Y.S.; Bae, I.H.; Lee, C.H.; Shin, H.I.; Ha, H.J.; Franceschi, R.T.; Choi, H.S.; Koh, J.T. The orphan nuclear receptor SHP is a positive regulator of osteoblastic bone formation. J. Bone Miner. Res. 2010, 25, 262–274. [Google Scholar] [CrossRef] [PubMed]
- Arikawa, T.; Omura, K.; Morita, I. Regulation of bone morphogenetic protein-2 expression by endogenous prostaglandin E2 in human mesenchymal stem cells. J. Cell. Physiol. 2004, 200, 400–406. [Google Scholar] [CrossRef] [PubMed]
- Ho, M.L.; Chang, J.K.; Chuang, L.Y.; Hsu, H.K.; Wang, G.J. Effects of nonsteroidal anti-inflammatory drugs and prostaglandins on osteoblastic functions. Biochem. Pharmacol. 1999, 58, 983–990. [Google Scholar] [CrossRef]
- Yoon, D.S.; Yoo, J.H.; Kim, Y.H.; Paik, S.; Han, C.D.; Lee, J.W. The effects of COX-2 inhibitor during osteogenic differentiation of bone marrow-derived human mesenchymal stem cells. Stem Cells Dev. 2010, 19, 1523–1533. [Google Scholar] [CrossRef]
- Kaneki, H.; Takasugi, I.; Fujieda, M.; Kiriu, M.; Mizuochi, S.; Ide, H. Prostaglandin E2 stimulates the formation of mineralized bone nodules by a cAMP-independent mechanism in the culture of adult rat calvarial osteoblasts. J. Cell. Biochem. 1999, 73, 36–48. [Google Scholar] [CrossRef]
- Tang, L.Y.; Kimmel, D.B.; Jee, W.S.; Yee, J.A. Functional characterization of prostaglandin E2 inducible osteogenic colony forming units in cultures of cells isolated from the neonatal rat calvarium. J. Cell. Physiol. 1996, 166, 76–83. [Google Scholar] [CrossRef]
- Weinreb, M.; Suponitzky, I.; Keila, S. Systemic administration of an anabolic dose of PGE2 in young rats increases the osteogenic capacity of bone marrow. Bone 1997, 20, 521–526. [Google Scholar] [CrossRef]
- Suponitzky, I.; Weinreb, M. Differential effects of systemic prostaglandin E2 on bone mass in rat long bones and calvariae. J. Endocrinol. 1998, 156, 51–57. [Google Scholar] [CrossRef][Green Version]
- Keila, S.; Kelner, A.; Weinreb, M. Systemic prostaglandin E2 increases cancellous bone formation and mass in aging rats and stimulates their bone marrow osteogenic capacity in vivo and in vitro. J. Endocrinol. 2001, 168, 131–139. [Google Scholar] [CrossRef]
- Feigenson, M.; Eliseev, R.A.; Jonason, J.H.; Mills, B.N.; O’Keefe, R.J. PGE2 receptor subtype 1 (EP1) regulates mesenchymal stromal cell osteogenic differentiation by modulating cellular energy metabolism. J. Cell. Biochem. 2017, 118, 4383–4393. [Google Scholar] [CrossRef] [PubMed]
- Weinreb, M.; Machwate, M.; Shir, N.; Abramovitz, M.; Rodan, G.A.; Harada, S. Expression of the prostaglandin E2 (PGE2) receptor subtype EP4 and its regulation by PGE2 in osteoblastic cell lines and adult rat bone tissue. Bone 2001, 28, 275–281. [Google Scholar] [CrossRef] [PubMed]
- Suda, M.; Tanaka, K.; Natsui, K.; Usui, T.; Tanaka, I.; Fukushima, M.; Shigeno, C.; Konishi, J.; Narumiya, S.; Ichikawa, A.; et al. Prostaglandin E receptor subtypes in mouse osteoblastic cell line. Endocrinology 1996, 137, 1698–1705. [Google Scholar] [CrossRef] [PubMed][Green Version]
- Weinreb, M.; Grosskopf, A.; Shir, N. The anabolic effect of PGE2 in rat bone marrow cultures is mediated via the EP4 receptor subtype. Am. J. Physiol. 1999, 276, E376–E383. [Google Scholar] [CrossRef]
- Sarrazin, P.; Bkaily, G.; Hache, R.; Patry, C.; Dumais, R.; Rocha, F.A.; de Brum-Fernandes, A.J. Characterization of the prostaglandin receptors in human osteoblasts in culture. Prostaglandins Leukot. Essent. Fat. Acids 2001, 64, 203–210. [Google Scholar] [CrossRef]
- Hayashi, K.; Fotovati, A.; Ali, S.A.; Oda, K.; Oida, H.; Naito, M. Prostaglandin EP4 receptor agonist augments fixation of hydroxyapatite-coated implants in a rat model of osteoporosis. J. Bone Jt. Surg. Br. 2005, 87, 1150–1156. [Google Scholar] [CrossRef]
- Ito, M.; Nakayama, K.; Konaka, A.; Sakata, K.; Ikeda, K.; Maruyama, T. Effects of a prostaglandin EP4 agonist, ONO-4819, and risedronate on trabecular microstructure and bone strength in mature ovariectomized rats. Bone 2006, 39, 453–459. [Google Scholar] [CrossRef]
- Shamir, D.; Keila, S.; Weinreb, M. A selective EP4 receptor antagonist abrogates the stimulation of osteoblast recruitment from bone marrow stromal cells by prostaglandin E2 in vivo and in vitro. Bone 2004, 34, 157–162. [Google Scholar] [CrossRef]
- Nakagawa, K.; Imai, Y.; Ohta, Y.; Takaoka, K. Prostaglandin E2 EP4 agonist (ONO-4819) accelerates BMP-induced osteoblastic differentiation. Bone 2007, 41, 543–548. [Google Scholar] [CrossRef]
- Ninomiya, T.; Hosoya, A.; Hiraga, T.; Koide, M.; Yamaguchi, K.; Oida, H.; Arai, Y.; Sahara, N.; Nakamura, H.; Ozawa, H. Prostaglandin E2 receptor EP4-selective agonist (ONO-4819) increases bone formation by modulating mesenchymal cell differentiation. Eur. J. Pharmacol. 2011, 650, 396–402. [Google Scholar] [CrossRef]
- Livak, K.J.; Schmittgen, T.D. Analysis of relative gene expression data using real-time quantitative PCR and the 2−ΔΔCT method. Methods 2001, 25, 402–408. [Google Scholar] [CrossRef] [PubMed]
- Dekel, S.; Lenthall, G.; Francis, M.J. Release of prostaglandins from bone and muscle after tibial fracture. An experimental study in rabbits. J. Bone Jt. Surg. Br. 1981, 63, 185–189. [Google Scholar] [CrossRef] [PubMed]









| Gene | Accession No. | Forward Primer | Reverse Primer |
|---|---|---|---|
| ALP | NM_007431 | 5′-AACCCAGACACAAGCATTCC-3′ | 5′-GAGAGCGAAGGGTCAGTCAG-3′ |
| COL1A1 | NM_007742 | 5′-CATGTTCAGCTTTGTGGACCT-3′ | 5′-GCAGCTGACTTCAGGGATGT-3′ |
| RUNX2 | NM_009820 | 5′-GCACCGACAGTCCCAACT-3′ | 5′-CTCCGAGGGCTACAACCTT -3′ |
| FXR | NM_001163700 | 5′-GGAGAGGAAGACTCAGTCCAGA-3′ | 5′-GCCTGGACGACAGAGCTAAA-3′ |
| COX-1 | NM_008969 | 5′-CCTCTTTCCAGGAGCTCACA-3′ | 5′-TCGATGTCACCGTACAGCTC-3′ |
| COX-2 | NM_011198 | 5′-GATGCTCTTCCGAGCTGTG-3′ | 5′-GGATTGGAACAGCAAGGATTT-3′ |
| mPGES-1 | NM_022415 | 5′-GCACACTGCTGGTCATCAAG-3′ | 5′-ACGTTTCAGCGCATCCTC-3′ |
| EP1 | NM_013641 | 5′-GAGCCAGGGAGTAGCTGGA-3′ | 5′-GCTCATATCAGTGGCCAAGAG-3′ |
| EP4 | NM_001136079 | 5′-CCTAACCCCACCCTACAGGT-3′ | 5′-AGAAGGACGCGTTGACTCC-3′ |
| TBP | NM_013684 | 5′-GTGATGTGAAGTTCCCCATAAGG-3′ | 5′-CTACTGAACTGCTGGTGGGTCA-3′ |
Disclaimer/Publisher’s Note: The statements, opinions and data contained in all publications are solely those of the individual author(s) and contributor(s) and not of MDPI and/or the editor(s). MDPI and/or the editor(s) disclaim responsibility for any injury to people or property resulting from any ideas, methods, instructions or products referred to in the content. |
© 2024 by the authors. Licensee MDPI, Basel, Switzerland. This article is an open access article distributed under the terms and conditions of the Creative Commons Attribution (CC BY) license (https://creativecommons.org/licenses/by/4.0/).
Share and Cite
Fujimori, K.; Iguchi, Y.; Yamashita, Y.; Gohda, K.; Teno, N. FXR Activation Accelerates Early Phase of Osteoblast Differentiation Through COX-2-PGE2-EP4 Axis in BMP-2-Induced Mouse Mesenchymal Stem Cells. Molecules 2025, 30, 58. https://doi.org/10.3390/molecules30010058
Fujimori K, Iguchi Y, Yamashita Y, Gohda K, Teno N. FXR Activation Accelerates Early Phase of Osteoblast Differentiation Through COX-2-PGE2-EP4 Axis in BMP-2-Induced Mouse Mesenchymal Stem Cells. Molecules. 2025; 30(1):58. https://doi.org/10.3390/molecules30010058
Chicago/Turabian StyleFujimori, Ko, Yusuke Iguchi, Yukiko Yamashita, Keigo Gohda, and Naoki Teno. 2025. "FXR Activation Accelerates Early Phase of Osteoblast Differentiation Through COX-2-PGE2-EP4 Axis in BMP-2-Induced Mouse Mesenchymal Stem Cells" Molecules 30, no. 1: 58. https://doi.org/10.3390/molecules30010058
APA StyleFujimori, K., Iguchi, Y., Yamashita, Y., Gohda, K., & Teno, N. (2025). FXR Activation Accelerates Early Phase of Osteoblast Differentiation Through COX-2-PGE2-EP4 Axis in BMP-2-Induced Mouse Mesenchymal Stem Cells. Molecules, 30(1), 58. https://doi.org/10.3390/molecules30010058

