Inosine Prevents Colorectal Cancer Progression by Inducing M1 Phenotypic Polarization of Macrophages
Abstract
1. Introduction
2. Results
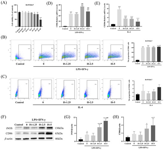
2.1. Inosine Promoted Macrophage M1 Phenotypic Polarization
2.2. Inosine Inhibited CT26 Cell Progression and Metastasis by Affecting Macrophage Polarization
2.3. Inosine Inhibited Solid Tumors of Colorectal Cancer
2.4. Inosine Affected Ki-67 Expression in Colorectal Tumor Tissues
2.5. Inosine Promoted M1 Macrophage Anti-Tumor Effects in Colorectal Tumor Tissues
3. Discussion
4. Materials and Methods
4.1. Materials
4.2. Cell-Based In Vitro Pharmacological Assays
4.2.1. Cell Culture and Polarization Induction of Macrophages
4.2.2. Co-Culture Experiment
4.2.3. Cell Viability
4.2.4. Reverse Transcription Quantitative Polymerase Chain Reaction (RT-qPCR)
4.2.5. Western Blot
4.2.6. Macrophages Polarization Detection by Flow Cytometry
4.2.7. Wound Healing Assay
4.3. Animal
4.3.1. Experimental Models and Drug Administration
4.3.2. Tumor Inhibition Rate and Tumor Histology in Mice
4.3.3. ELISA Assay
4.3.4. Immunohistochemical Assay
4.3.5. Immunofluorescence Assay
4.4. Statistical Analysis
5. Conclusions
Author Contributions
Funding
Institutional Review Board Statement
Data Availability Statement
Conflicts of Interest
References
- Cheruku, S.; Rao, V.; Pandey, R.; Chamallamudi, M.R.; Velayutham, R.; Kumar, N. Tumor-associated macrophages employ immunoediting mechanisms in colorectal tumor progression: Current research in macrophage repolarization immunotherapy. Int. Immunopharmacol. 2023, 116, 109569. [Google Scholar] [CrossRef]
- Shen, J.B.; Qian, N.L.; Xu, G.L.; Dou, X.Q.; An, Y.; Yang, C.M.; Liu, Y.J.; Liu, Y.H.; Pan, X.J.; Wang, J.J.; et al. IMT030122, A novel engineered EpCAM/CD3/4-1BB tri-specific antibody, enhances T-cell recruitment and demonstrates anti-tumor activity in mouse models of colorectal cancer. Int. Immunopharmacol. 2024, 137, 112424. [Google Scholar] [CrossRef]
- Bray, F.; Laversanne, M.; Sung, H.; Ferlay, J.; Siegel, R.L.; Soerjomataram, I.; Jemal, A. Global cancer statistics 2022: GLOBOCAN estimates of incidence and mortality worldwide for 36 cancers in 185 countries. CA Cancer J. Clin. 2024, 74, 229–263. [Google Scholar] [CrossRef] [PubMed]
- Patel, S.G.; Karlitz, J.J.; Yen, T.; Lieu, C.H.; Boland, C.R. The rising tide of early-onset colorectal cancer: A comprehensive review of epidemiology, clinical features, biology, risk factors, prevention, and early detection. The lancet. Nat. Rev. Gastro. Hepat. 2022, 7, 262–274. [Google Scholar] [CrossRef]
- Wang, Y.N.; Zeng, Z.L.; Lu, J.; Wang, Y.; Liu, Z.X.; He, M.M.; Zhao, Q.; Wang, Z.X.; Li, T.; Lu, Y.X.; et al. CPT1A-mediated fatty acid oxidation promotes colorectal cancer cell metastasis by inhibiting anoikis. Oncogene 2018, 37, 6025–6040. [Google Scholar] [CrossRef]
- Paauwe, M.; Schoonderwoerd, M.J.A.; Helderman, R.F.C.P.; Harryvan, T.J.; Groenewoud, A.; van Pelt, G.W.; Bor, R.; Hemmer, D.M.; Versteeg, H.H.; Snaar-Jagalska, B.E.; et al. Endoglin expression on cancer-associated fibroblasts regulates invasion and stimulates colorectal cancer metastasis. Clin. Cancer Res. 2018, 24, 6331–6344. [Google Scholar] [CrossRef]
- Guo, G.; Tan, Z.B.; Liu, Y.P.; Shi, F.Y.; She, J.J. The therapeutic potential of stem cell-derived exosomes in the ulcerative colitis and colorectal cancer. Stem Cell Res. Ther. 2022, 13, 138. [Google Scholar] [CrossRef] [PubMed]
- Anand, U.; Dey, A.; Chandel, A.K.S.; Sanyal, R.; Mishra, A.; Pandey, D.K.; De Falco, V.; Upadhyay, A.; Kandimalla, R.; Chaudhary, A.; et al. Cancer chemotherapy and beyond: Current status, drug candidates, associated risks and progress in targeted therapeutics. Genes Dis. 2023, 10, 1367–1401. [Google Scholar] [CrossRef] [PubMed]
- Sadeghi, M.; Amari, A.; Asadirad, A.; Nemati, M.; Khodadadi, A. F1 fraction isolated from Mesobuthus eupeus scorpion venom induces macrophage polarization toward M1 phenotype and exerts anti-tumoral effects on the CT26 tumor cell line. Int. Immunopharmacol. 2024, 132, 111960. [Google Scholar] [CrossRef]
- Liu, Q.P.; Chen, Y.Y.; An, P.; Rahman, K.; Luan, X.; Zhang, H. Natural products targeting macrophages in tumor microenvironment are a source of potential antitumor agents. Phytomedicine 2023, 109, 154612. [Google Scholar] [CrossRef]
- Mao, X.Q.; Xu, J.; Wang, W.; Liang, C.; Hua, J.; Liu, J.; Zhang, B.; Meng, Q.C.; Yu, X.J.; Shi, S. Crosstalk between cancer-associated fibroblasts and immune cells in the tumor microenvironment: New findings and future perspectives. Mol. Cancer 2021, 20, 131. [Google Scholar] [CrossRef] [PubMed]
- Zhang, Q.; Wang, J.L.; Yadav, D.K.; Bai, X.L.; Liang, T.B. Glucose Metabolism: The metabolic signature of tumor associated macrophage. Front. Immunol. 2021, 12, 702580. [Google Scholar] [CrossRef] [PubMed]
- Qian, B.Z.; Pollard, J.W. Macrophage diversity enhances tumor progression and metastasis. Cell 2010, 141, 39–51. [Google Scholar] [CrossRef] [PubMed]
- Cendrowicz, E.; Sas, Z.; Bremer, E.; Rygiel, T.P. The role of macrophages in cancer development and therapy. Cancers 2021, 13, 1946. [Google Scholar] [CrossRef]
- Li, Y.; Cai, L.; Wang, H.; Wu, P.; Gu, W.; Chen, Y.; Hao, H.; Tang, K.; Yi, P.; Liu, M.; et al. Pleiotropic regulation of macrophage polarization and tumorigenesis by formyl peptide receptor-2. Oncogene 2011, 30, 3887–3899. [Google Scholar] [CrossRef]
- Liu, Y.F.; Wang, R.S. Immunotherapy targeting tumor-associated macrophages. Front. Med. 2020, 7, 583708. [Google Scholar] [CrossRef] [PubMed]
- Locati, M.; Mantovani, A.; Sica, A. Macrophage activation and polarization as an adaptive component of innate immunity. Adv. Immunol. 2013, 120, 163–184. [Google Scholar]
- Klichinsky, M.; Ruella, M.; Shestova, O.; Lu, X.M.; Best, A.; Zeeman, M.; Schmierer, M.; Gabrusiewicz, K.; Anderson, N.R.; Petty, N.E.; et al. Human chimeric antigen receptor macrophages for cancer immunotherapy. Nat. Biotechnol. 2020, 38, 947–953. [Google Scholar] [CrossRef] [PubMed]
- Shields, C.W.; Evans, M.A.; Wang, L.L.; Baugh, N.; Iyer, S.; Wu, D.; Zhao, Z.; Pusuluri, A.; Ukidve, A.; Pan, D.C.; et al. Cellular backpacks for macrophage immunotherapy. Sci. Adv. 2020, 6, eaaz6579. [Google Scholar] [CrossRef] [PubMed]
- Ge, Z.; Ding, S.Z. The crosstalk between tumor-associated macrophages (TAMs) and tumor cells and the corresponding targeted therapy. Front. Oncol. 2020, 10, 590941. [Google Scholar] [CrossRef] [PubMed]
- Shanmugam, M.K.; Lee, J.H.; Chai, E.Z.; Kanchi, M.M.; Kar, S.; Arfuso, F.; Dharmarajan, A.; Kumar, A.P.; Ramar, P.S.; Looi, C.Y.; et al. Cancer prevention and therapy through the modulation of transcription factors by bioactive natural compounds. Semin. Cancer Biol. 2016, 40, 35–47. [Google Scholar] [CrossRef] [PubMed]
- Klysz, D.D.; Fowler, C.; Malipatlolla, M.; Stuani, L.; Freitas, K.A.; Chen, Y.; Meier, S.; Daniel, B.; Sandor, K.; Xu, P.; et al. Inosine induces stemness features in CAR-T cells and enhances potency. Cancer Cell 2024, 42, 266–282.e8. [Google Scholar] [CrossRef] [PubMed]
- Zhang, L.; Jiang, L.; Yu, L.; Li, Q.; Tian, X.J.; He, J.Q.; Zeng, L.; Yang, Y.Q.; Wang, C.R.; Wei, Y.H.; et al. Inhibition of UBA6 by inosine augments tumour immunogenicity and responses. Nat. Commun. 2022, 13, 5413. [Google Scholar] [CrossRef]
- Van Cutsem, E.; Cervantes, A.; Adam, R.; Sobrero, A.; Van Krieken, J.H.; Aderka, D.; Aranda Aguilar, E.; Bardelli, A.; Benson, A.; Bodoky, G.; et al. ESMO consensus guidelines for the management of patients with metastatic colorectal cancer. Annals Oncol. 2016, 27, 1386–1422. [Google Scholar] [CrossRef]
- Mager, L.F.; Burkhard, R.; Pett, N.; Cooke, N.C.A.; Brown, K.; Ramay, H.; Paik, S.; Stagg, J.; Groves, R.A.; Gallo, M.; et al. Microbiome-derived inosine modulates response to checkpoint inhibitor immunotherapy. Science 2020, 369, 1481–1489. [Google Scholar] [CrossRef]
- Wang, T.T.; Gnanaprakasam, J.N.R.; Chen, X.Y.; Kang, S.W.; Xu, X.Q.; Sun, H.; Liu, L.L.; Rodgers, H.; Miller, E.; Cassel, T.A.; et al. Inosine is an alternative carbon source for CD8 + -T-cell function under glucose restriction. Nat. Metab. 2020, 2, 635–647. [Google Scholar] [CrossRef] [PubMed]
- Arneth, B. Tumor microenvironment. Medicina 2019, 56, 15. [Google Scholar] [CrossRef]
- Vitale, I.; Manic, G.; Coussens, L.M.; Kroemer, G.; Galluzzi, L. Macrophages and metabolism in the tumor microenvironment. Cell Metab. 2019, 30, 36–50. [Google Scholar] [CrossRef] [PubMed]
- Mantovani, A.; Allavena, P.; Sica, A.; Balkwill, F. Cancer-related inflammation. Nature 2008, 454, 436–444. [Google Scholar] [CrossRef]
- Italiani, P.; Boraschi, D. From monocytes to M1/M2 macrophages: Phenotypical vs. functional differentiation. Front. Immunol. 2014, 5, 514. [Google Scholar] [CrossRef]
- Pechkovsky, D.V.; Prasse, A.; Kollert, F.; Engel, K.M.; Dentler, J.; Luttmann, W.; Friedrich, K.; Müller-Quernheim, J.; Zissel, G. Alternatively activated alveolar macrophages in pulmonary fibrosis-mediator production and intracellular signal transduction. Clin. Immunol. 2010, 137, 89–101. [Google Scholar] [CrossRef] [PubMed]
- van Dalen, F.J.; van Stevendaal, M.H.M.E.; Fennemann, F.L.; Verdoes, M.; Ilina, O. Molecular repolarisation of tumour-associated macrophages. Molecules 2018, 24, 9. [Google Scholar] [CrossRef] [PubMed]
- Raggi, F.; Pelassa, S.; Pierobon, D.; Penco, F.; Gattorno, M.; Novelli, F.; Eva, A.; Varesio, L.; Giovarelli, M.; Bosco, M.C. Regulation of human macrophage M1-M2 polarization balance by hypoxia and the triggering receptor expressed on myeloid cells-1. Front. Immunol. 2017, 8, 1097. [Google Scholar] [CrossRef]
- Gao, S.S.; Zhou, J.; Liu, N.; Wang, L.J.; Gao, Q.Y.; Wu, Y.; Zhao, Q.; Liu, P.N.; Wang, S.; Liu, Y.; et al. Curcumin induces M2 macrophage polarization by secretion IL-4 and/or IL-13. J. Mol. Cell. Cardiol. 2015, 85, 131–139. [Google Scholar] [CrossRef] [PubMed]
- Ho, T.T.B.; Nasti, A.; Seki, A.; Komura, T.; Inui, H.; Kozaka, T.; Kitamura, Y.; Shiba, K.; Yamashita, T.; Yamashita, T.; et al. Combination of gemcitabine and anti-PD-1 antibody enhances the anticancer effect of M1 macrophages and the Th1 response in a murine model of pancreatic cancer liver metastasis. J. Immunother. Cancer 2020, 8, e001367. [Google Scholar] [CrossRef]
- Genard, G.; Lucas, S.; Michiels, C. Reprogramming of tumor-associated macrophages with anticancer therapies: Radiotherapy versus chemo- and immunotherapies. Front. Immunol. 2017, 8, 828. [Google Scholar] [CrossRef]
- Balkwill, F. TNF-alpha in promotion and progression of cancer. Cancer Metastasis Rev. 2006, 25, 409–416. [Google Scholar] [CrossRef] [PubMed]
- Kaneko, N.; Kurata, M.; Yamamoto, T.; Morikawa, S.; Masumoto, J. The role of interleukin-1 in general pathology. Inflamm. Regen. 2019, 39, 12. [Google Scholar] [CrossRef] [PubMed]
- Martins, S.F.; Amorim, R.; Mota, S.C.; Costa, L.; Pardal, F.; Rodrigues, M.; Longatto-Filho, A. Ki-67 expression in CRC lymph node metastasis does not predict survival. BioMed Res. Int. 2015, 2015, 131685. [Google Scholar] [CrossRef]
- Li, J.J.; Liu, Z.Y.; Wu, X.P.; Lee, S.M.; Seto, S.W.; Zhang, J.M.; Zhou, G.C.; Leung, G.P. Anti-metastatic effects of AGS-30 on breast cancer through the inhibition of M2-like macrophage polarization. Biomed. Pharmacother. 2024, 172, 116269. [Google Scholar] [CrossRef] [PubMed]




| Primer Name | Forward Primer | Reverse Primer |
|---|---|---|
| CD86 | AGCACTATTTGGGCACAGAGAAAC | GTGAAGTCGTAGAGTCCAGTTGTTC |
| CD206 | CCTGAACAGCAACTTGACCAATAATG | GTTCTCCAGTAGCCATCAACATCC |
| GAPDH | GCAAATTCAACGGCACAGTCAAG | TCGCTCCTGGAAGATGGTGATG |
Disclaimer/Publisher’s Note: The statements, opinions and data contained in all publications are solely those of the individual author(s) and contributor(s) and not of MDPI and/or the editor(s). MDPI and/or the editor(s) disclaim responsibility for any injury to people or property resulting from any ideas, methods, instructions or products referred to in the content. |
© 2024 by the authors. Licensee MDPI, Basel, Switzerland. This article is an open access article distributed under the terms and conditions of the Creative Commons Attribution (CC BY) license (https://creativecommons.org/licenses/by/4.0/).
Share and Cite
Ma, Y.; Qian, X.; Yu, Q.; Dong, Y.; Wang, J.; Liu, H.; Xiao, H. Inosine Prevents Colorectal Cancer Progression by Inducing M1 Phenotypic Polarization of Macrophages. Molecules 2025, 30, 123. https://doi.org/10.3390/molecules30010123
Ma Y, Qian X, Yu Q, Dong Y, Wang J, Liu H, Xiao H. Inosine Prevents Colorectal Cancer Progression by Inducing M1 Phenotypic Polarization of Macrophages. Molecules. 2025; 30(1):123. https://doi.org/10.3390/molecules30010123
Chicago/Turabian StyleMa, Yuchen, Xiaoli Qian, Qun Yu, Yadan Dong, Jiapeng Wang, Heng Liu, and Huai Xiao. 2025. "Inosine Prevents Colorectal Cancer Progression by Inducing M1 Phenotypic Polarization of Macrophages" Molecules 30, no. 1: 123. https://doi.org/10.3390/molecules30010123
APA StyleMa, Y., Qian, X., Yu, Q., Dong, Y., Wang, J., Liu, H., & Xiao, H. (2025). Inosine Prevents Colorectal Cancer Progression by Inducing M1 Phenotypic Polarization of Macrophages. Molecules, 30(1), 123. https://doi.org/10.3390/molecules30010123

