A Rapid Self−Assembling Peptide Hydrogel for Delivery of TFF3 to Promote Gastric Mucosal Injury Repair
Abstract
1. Introduction
2. Results
2.1. Characteristics of Rqdl10 Hydrogel
2.2. Rqdl10 Hydrogel Delivery of TFF3
2.3. Biocompatibility of Rqdl10
2.4. TFF3@Rqdl10 Promoted Cell Proliferation and Migration
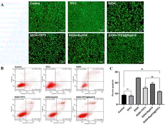
2.5. In Vitro Anti-Apoptosis and Anti-Inflammatory Activity of TFF3@Rqdl10
2.6. In Vivo Anti-Apoptosis and Anti-Inflammatory Activity of TFF3@Rqdl10
3. Discussion
4. Materials and Methods
4.1. Synthesis of Rqdl10
4.2. Hydrogel Preparation
4.3. Characterization of Rqdl10 Hydrogel
4.4. Controlled Release of TFF3 by Rqdl10 Hydrogel In Vitro
4.5. Analysis of Pepsin Sequestration by Rqdl10 Hydrogel In Vitro
4.6. In Vitro Imaging of Cy5.5−TFF3 in Rqdl10 Hydrogel
4.7. In Vivo Imaging of Cy5.5−TFF3, FITC−Rqdl10 Hydrogel, and Cy5.5−TFF3@Rqdl10 in Mice
4.8. Cell Culture and Treatment
4.9. Cell Scratch Assay
4.10. Evaluation of Anti-Apoptosis Effects In Vitro
4.11. Acetic Acid-Induced Gastric Injury in Rats
4.12. Western Blotting
4.13. Statistical Analysis
5. Conclusions
Author Contributions
Funding
Institutional Review Board Statement
Informed Consent Statement
Data Availability Statement
Conflicts of Interest
References
- Van Vlierberghe, S.; Dubruel, P.; Schacht, E. Biopolymer-based hydrogels as scaffolds for tissue engineering applications: A review. Biomacromolecules 2011, 12, 1387–1408. [Google Scholar] [CrossRef] [PubMed]
 - Mañas-Torres, M.C.; Gila-Vilchez, C.; Vazquez-Perez, F.J.; Kuzhir, P.; Momier, D.; Scimeca, J.C.; Borderie, A.; Goracci, M.; Burel-Vandenbos, F.; Blanco-Elices, C.; et al. Injectable Magnetic-Responsive Short-Peptide Supramolecular Hydrogels: Ex Vivo and In Vivo Evaluation. ACS Appl. Mater. Interfaces 2021, 13, 49692–49704. [Google Scholar] [CrossRef] [PubMed]
 - Bidarra, S.J.; Barrias, C.C.; Granja, P.L. Injectable alginate hydrogels for cell delivery in tissue engineering. Acta Biomater. 2014, 10, 1646–1662. [Google Scholar] [CrossRef] [PubMed]
 - Tian, R.; Chen, J.; Niu, R. The development of low-molecular weight hydrogels for applications in cancer therapy. Nanoscale 2014, 6, 3474–3482. [Google Scholar] [CrossRef] [PubMed]
 - Vashist, A.; Vashist, A.; Gupta, Y.K.; Ahmad, S. Recent advances in hydrogel based drug delivery systems for the human body. J. Mater. Chem. B 2014, 2, 147–166. [Google Scholar] [CrossRef]
 - Lin, C.C.; Anseth, K.S. PEG hydrogels for the controlled release of biomolecules in regenerative medicine. Pharm. Res. 2009, 26, 631–643. [Google Scholar] [CrossRef] [PubMed]
 - Gelain, F.; Luo, Z.; Zhang, S. Self-Assembling Peptide EAK16 and RADA16 Nanofiber Scaffold Hydrogel. Chem. Rev. 2020, 120, 13434–13460. [Google Scholar] [CrossRef] [PubMed]
 - Lomander, A.; Hwang, W.; Zhang, S. Hierarchical self-assembly of a coiled-coil peptide into fractal structure. Nano Lett. 2005, 5, 1255–1260. [Google Scholar] [CrossRef] [PubMed]
 - Chen, C.; Gu, Y.; Deng, L.; Han, S.; Sun, X.; Chen, Y.; Lu, J.R.; Xu, H. Tuning gelation kinetics and mechanical rigidity of β-hairpin peptide hydrogels via hydrophobic amino acid substitutions. ACS Appl. Mater. Interfaces 2014, 6, 14360–14368. [Google Scholar] [CrossRef]
 - Mazza, M.; Patel, A.; Pons, R.; Bussy, C.; Kostarelos, K. Peptide nanofibres as molecular transporters: From self-assembly to in vivo degradation. Faraday Discuss. 2013, 166, 181–194. [Google Scholar] [CrossRef][Green Version]
 - Cui, H.; Xu, B. Supramolecular medicine. Chem. Soc. Rev. 2017, 46, 6430–6432. [Google Scholar] [CrossRef]
 - Zhao, C.; Chen, H.; Wang, F.; Zhang, X. Amphiphilic self-assembly peptides: Rational strategies to design and delivery for drugs in biomedical applications. Colloids Surf. B Biointerfaces 2021, 208, 112040. [Google Scholar] [CrossRef] [PubMed]
 - Hsieh, P.C.; MacGillivray, C.; Gannon, J.; Cruz, F.U.; Lee, R.T. Local controlled intramyocardial delivery of platelet-derived growth factor improves postinfarction ventricular function without pulmonary toxicity. Circulation 2006, 114, 637–644. [Google Scholar] [CrossRef] [PubMed]
 - Lin, Y.D.; Luo, C.Y.; Hu, Y.N.; Yeh, M.L.; Hsueh, Y.C.; Chang, M.Y.; Tsai, D.C.; Wang, J.N.; Tang, M.J.; Wei, E.I.; et al. Instructive nanofiber scaffolds with VEGF create a microenvironment for arteriogenesis and cardiac repair. Sci. Transl. Med. 2012, 4, 146ra109. [Google Scholar] [CrossRef] [PubMed]
 - Phipps, M.C.; Monte, F.; Mehta, M.; Kim, H.K. Intraosseous Delivery of Bone Morphogenic Protein-2 Using a Self-Assembling Peptide Hydrogel. Biomacromolecules 2016, 17, 2329–2336. [Google Scholar] [CrossRef] [PubMed]
 - Lanas, A.; Chan, F.K.L. Peptic ulcer disease. Lancet 2017, 390, 613–624. [Google Scholar] [CrossRef] [PubMed]
 - Sverdén, E.; Agréus, L.; Dunn, J.M.; Lagergren, J. Peptic ulcer disease. BMJ 2019, 367, l5495. [Google Scholar] [CrossRef] [PubMed]
 - Kamada, T.; Satoh, K.; Itoh, T.; Ito, M.; Iwamoto, J.; Okimoto, T.; Kanno, T.; Sugimoto, M.; Chiba, T.; Nomura, S.; et al. Evidence-based clinical practice guidelines for peptic ulcer disease 2020. J. Gastroenterol. 2021, 56, 303–322. [Google Scholar] [CrossRef]
 - Duan, Z.; Yu, S.; Wang, S.; Deng, H.; Guo, L.; Yang, H.; Xie, H. Protective Effects of Piperine on Ethanol-Induced Gastric Mucosa Injury by Oxidative Stress Inhibition. Nutrients 2022, 14, 4744. [Google Scholar] [CrossRef]
 - Sands, B.E.; Podolsky, D.K. The trefoil peptide family. Annu. Rev. Physiol. 1996, 58, 253–273. [Google Scholar] [CrossRef]
 - Thim, L.; May, F.E. Structure of mammalian trefoil factors and functional insights. Cell. Mol. Life Sci. 2005, 62, 2956–2973. [Google Scholar] [CrossRef]
 - Kouznetsova, I.; Peitz, U.; Vieth, M.; Meyer, F.; Vestergaard, E.M.; Malfertheiner, P.; Roessner, A.; Lippert, H.; Hoffmann, W. A gradient of TFF3 (trefoil factor family 3) peptide synthesis within the normal human gastric mucosa. Cell Tissue Res. 2004, 316, 155–165. [Google Scholar] [CrossRef]
 - Alison, M.R.; Chinery, R.; Poulsom, R.; Ashwood, P.; Longcroft, J.M.; Wright, N.A. Experimental ulceration leads to sequential expression of spasmolytic polypeptide, intestinal trefoil factor, epidermal growth factor and transforming growth factor alpha mRNAs in rat stomach. J. Pathol. 1995, 175, 405–414. [Google Scholar] [CrossRef] [PubMed]
 - Yu, K.; Jiang, S.F.; Lin, M.F.; Wu, J.B.; Lin, J. Extraction and purification of biologically active intestinal trefoil factor from human meconium. Lab. Investig. 2004, 84, 390–392. [Google Scholar] [CrossRef]
 - Chinery, R.; Playford, R.J. Combined intestinal trefoil factor and epidermal growth factor is prophylactic against indomethacin−induced gastric damage in the rat. Clin. Sci. 1995, 88, 401–403. [Google Scholar] [CrossRef]
 - Huang, Y.; Wang, M.M.; Yang, Z.Z.; Ren, Y.; Zhang, W.; Sun, Z.R.; Nie, S.N. Pretreatment with intestinal trefoil factor alleviates stress-induced gastric mucosal damage via Akt signaling. World J. Gastroenterol. 2020, 26, 7619–7632. [Google Scholar] [CrossRef]
 - Sun, Z.; Liu, H.; Yang, Z.; Shao, D.; Zhang, W.; Ren, Y.; Sun, B.; Lin, J.; Xu, M.; Nie, S. Intestinal trefoil factor activates the PI3K/Akt signaling pathway to protect gastric mucosal epithelium from damage. Int. J. Oncol. 2014, 45, 1123–1132. [Google Scholar] [CrossRef]
 - Babyatsky, M.W.; deBeaumont, M.; Thim, L.; Podolsky, D.K. Oral trefoil peptides protect against ethanol- and indomethacin-induced gastric injury in rats. Gastroenterology 1996, 110, 489–497. [Google Scholar] [CrossRef] [PubMed]
 - Poulsen, S.S.; Kissow, H.; Hare, K.; Hartmann, B.; Thim, L. Luminal and parenteral TFF2 and TFF3 dimer and monomer in two models of experimental colitis in the rat. Regul. Pept. 2005, 126, 163–171. [Google Scholar] [CrossRef]
 - Lemercinier, X.; Muskett, F.W.; Cheeseman, B.; McIntosh, P.B.; Thim, L.; Carr, M.D. High-resolution solution structure of human intestinal trefoil factor and functional insights from detailed structural comparisons with the other members of the trefoil family of mammalian cell motility factors. Biochemistry 2001, 40, 9552–9559. [Google Scholar] [CrossRef]
 - Taupin, D.; Podolsky, D.K. Trefoil factors: Initiators of mucosal healing. Nat. Rev. Mol. Cell Biol. 2003, 4, 721–732. [Google Scholar] [CrossRef] [PubMed]
 - Poulsen, S.S.; Thulesen, J.; Hartmann, B.; Kissow, H.L.; Nexø, E.; Thim, L. Injected TFF1 and TFF3 bind to TFF2-immunoreactive cells in the gastrointestinal tract in rats. Regul. Pept. 2003, 115, 91–99. [Google Scholar] [CrossRef]
 - Kjellev, S.; Vestergaard, E.M.; Nexø, E.; Thygesen, P.; Eghøj, M.S.; Jeppesen, P.B.; Thim, L.; Pedersen, N.B.; Poulsen, S.S. Pharmacokinetics of trefoil peptides and their stability in gastrointestinal contents. Peptides 2007, 28, 1197–1206. [Google Scholar] [CrossRef] [PubMed]
 - Houben, T.; Harder, S.; Schlüter, H.; Kalbacher, H.; Hoffmann, W. Different Forms of TFF3 in the Human Saliva: Heterodimerization with IgG Fc Binding Protein (FCGBP). Int. J. Mol. Sci. 2019, 20, 5000. [Google Scholar] [CrossRef] [PubMed]
 - Braga Emidio, N.; Meli, R.; Tran, H.N.T.; Baik, H.; Morisset-Lopez, S.; Elliott, A.G.; Blaskovich, M.A.T.; Spiller, S.; Beck-Sickinger, A.G.; Schroeder, C.I.; et al. Chemical Synthesis of TFF3 Reveals Novel Mechanistic Insights and a Gut-Stable Metabolite. J. Med. Chem. 2021, 64, 9484–9495. [Google Scholar] [CrossRef]
 - Karavasili, C.; Fatouros, D.G. Self-assembling peptides as vectors for local drug delivery and tissue engineering applications. Adv. Drug Deliv. Rev. 2021, 174, 387–405. [Google Scholar] [CrossRef] [PubMed]
 - Choi, J.I.; Raghavendran, H.R.; Sung, N.Y.; Kim, J.H.; Chun, B.S.; Ahn, D.H.; Choi, H.S.; Kang, K.W.; Lee, J.W. Effect of fucoidan on aspirin-induced stomach ulceration in rats. Chem. Biol. Interact. 2010, 183, 249–254. [Google Scholar] [CrossRef]
 - Qi, X.; Wei, W.; Li, J.; Su, T.; Pan, X.; Zuo, G.; Zhang, J.; Dong, W. Design of Salecan-containing semi-IPN hydrogel for amoxicillin delivery. Mater. Sci. Eng. C Mater. Biol. Appl. 2017, 75, 487–494. [Google Scholar] [CrossRef] [PubMed]
 - Chen, S.; Hao, X.; Liang, X.; Zhang, Q.; Zhang, C.; Zhou, G.; Shen, S.; Jia, G.; Zhang, J. Inorganic Nanomaterials as Carriers for Drug Delivery. J. Biomed. Nanotechnol. 2016, 12, 1–27. [Google Scholar] [CrossRef]
 - Kotrchová, L.; Kostka, L.; Etrych, T. Drug carriers with star polymer structures. Physiol. Res. 2018, 67 (Suppl. S2), S293–S303. [Google Scholar] [CrossRef]
 - Almeida, B.; Nag, O.K.; Rogers, K.E.; Delehanty, J.B. Recent Progress in Bioconjugation Strategies for Liposome-Mediated Drug Delivery. Molecules 2020, 25, 5672. [Google Scholar] [CrossRef]
 - Ertl, H.C. Viral vectors as vaccine carriers. Curr. Opin. Virol. 2016, 21, 1–8. [Google Scholar] [CrossRef] [PubMed]
 - Eskandari, S.; Guerin, T.; Toth, I.; Stephenson, R.J. Recent advances in self-assembled peptides: Implications for targeted drug delivery and vaccine engineering. Adv. Drug Deliv. Rev. 2017, 110–111, 169–187. [Google Scholar] [CrossRef] [PubMed]
 - Zhou, X.R.; Cao, Y.; Zhang, Q.; Tian, X.B.; Dong, H.; Chen, L.; Luo, S.Z. Self-assembly nanostructure controlled sustained release, activity and stability of peptide drugs. Int. J. Pharm. 2017, 528, 723–731. [Google Scholar] [CrossRef] [PubMed]
 - Qu, J.; Peng, S.; Wang, R.; Yang, S.T.; Zhou, Q.H.; Lin, J. Stepwise pH-sensitive and biodegradable polypeptide hybrid micelles for enhanced cellular internalization and efficient nuclear drug delivery. Colloids Surf. B Biointerfaces 2019, 181, 315–324. [Google Scholar] [CrossRef] [PubMed]
 - Yu, Z.; Xu, Q.; Dong, C.; Lee, S.S.; Gao, L.; Li, Y.; D’Ortenzio, M.; Wu, J. Self-Assembling Peptide Nanofibrous Hydrogel as a Versatile Drug Delivery Platform. Curr. Pharm. Des. 2015, 21, 4342–4354. [Google Scholar] [CrossRef] [PubMed]
 - Hagen, S.J. Mucosal defense: Gastroduodenal injury and repair mechanisms. Curr. Opin. Gastroenterol. 2021, 37, 609–614. [Google Scholar] [CrossRef] [PubMed]
 - Von Herbay, A.; Rudi, J. Role of apoptosis in gastric epithelial turnover. Microsc. Res. Tech. 2000, 48, 303–311. [Google Scholar] [CrossRef]
 - Szabó, I.; Tarnawski, A.S. Apoptosis in the gastric mucosa: Molecular mechanisms, basic and clinical implications. J. Physiol. Pharmacol. 2000, 51, 3–15. [Google Scholar]
 - Shi, G.Y.; Zhao, L.L.; Zhang, K.; Zhou, H.X.; Liu, A.H.; Li, J.; Li, G.; Zhu, L.H. Effects of BCL2 transfection on the cell cycle and proliferation of human GES-1 cells. Genet. Mol. Res. 2015, 14, 12022–12029. [Google Scholar] [CrossRef]
 - Zhang, Y.; Yuan, Z.; Chai, J.; Zhu, D.; Miao, X.; Zhou, J.; Gu, X. ALDH2 ameliorates ethanol−induced gastric ulcer through suppressing NLPR3 inflammasome activation and ferroptosis. Arch. Biochem. Biophys. 2023, 743, 109621. [Google Scholar] [CrossRef] [PubMed]
 - Oishi, Y.; Manabe, I. Macrophages in inflammation, repair and regeneration. Int. Immunol. 2018, 30, 511–528. [Google Scholar] [CrossRef] [PubMed]
 - Eming, S.A.; Wynn, T.A.; Martin, P. Inflammation and metabolism in tissue repair and regeneration. Science 2017, 356, 1026–1030. [Google Scholar] [CrossRef] [PubMed]
 - Kobayashi, K.; Kashima, K.; Higuchi, K.; Arakawa, T. [The mechanisms of gastrointestinal mucosal injury and repair]. Nihon Rinsho. 1998, 56, 2215–2222. [Google Scholar] [PubMed]
 - Kang, J.Y.; Teng, C.H.; Chen, F.C. Effect of capsaicin and cimetidine on the healing of acetic acid induced gastric ulceration in the rat. Gut 1996, 38, 832–836. [Google Scholar] [CrossRef]
 








Disclaimer/Publisher’s Note: The statements, opinions and data contained in all publications are solely those of the individual author(s) and contributor(s) and not of MDPI and/or the editor(s). MDPI and/or the editor(s) disclaim responsibility for any injury to people or property resulting from any ideas, methods, instructions or products referred to in the content.  | 
© 2024 by the authors. Licensee MDPI, Basel, Switzerland. This article is an open access article distributed under the terms and conditions of the Creative Commons Attribution (CC BY) license (https://creativecommons.org/licenses/by/4.0/).
Share and Cite
Chen, J.; Luo, J.; Su, D.; Lu, N.; Zhao, J.; Luo, Z. A Rapid Self−Assembling Peptide Hydrogel for Delivery of TFF3 to Promote Gastric Mucosal Injury Repair. Molecules 2024, 29, 1944. https://doi.org/10.3390/molecules29091944
Chen J, Luo J, Su D, Lu N, Zhao J, Luo Z. A Rapid Self−Assembling Peptide Hydrogel for Delivery of TFF3 to Promote Gastric Mucosal Injury Repair. Molecules. 2024; 29(9):1944. https://doi.org/10.3390/molecules29091944
Chicago/Turabian StyleChen, Jialei, Jing Luo, Di Su, Na Lu, Jiawei Zhao, and Zhongli Luo. 2024. "A Rapid Self−Assembling Peptide Hydrogel for Delivery of TFF3 to Promote Gastric Mucosal Injury Repair" Molecules 29, no. 9: 1944. https://doi.org/10.3390/molecules29091944
APA StyleChen, J., Luo, J., Su, D., Lu, N., Zhao, J., & Luo, Z. (2024). A Rapid Self−Assembling Peptide Hydrogel for Delivery of TFF3 to Promote Gastric Mucosal Injury Repair. Molecules, 29(9), 1944. https://doi.org/10.3390/molecules29091944
        
