Fermentation Characteristics of Fermented Milk with Streptococcus thermophilus CICC 6063 and Lactobacillus helveticus CICC 6064 and Volatile Compound Dynamic Profiles during Fermentation and Storage
Abstract
1. Introduction
2. Results
2.1. Physicochemical Characteristics of Fermented Milk in Different Inoculum Ratios
2.2. Rheological Properties of Fermented Milk at Different Inoculum Ratios
2.3. Sensory Characteristics of Fermented Milk at Different Inoculum Ratios
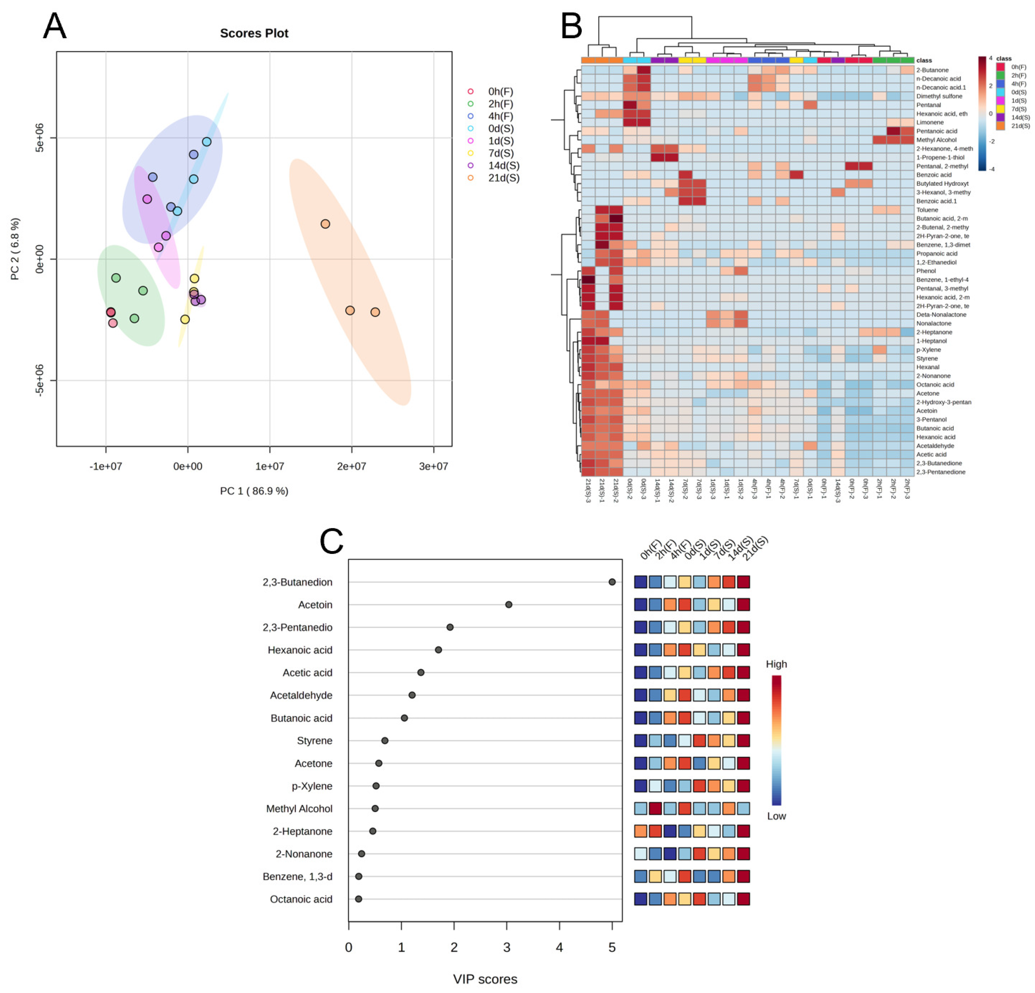
2.4. Volatile Compounds Profiles during Fermentation and Storage
2.5. Analysis of Volatile Compounds during Fermentation and Storage
3. Discussion
4. Materials and Methods
4.1. Materials
4.2. Preparation of Fermented Milk
4.3. pH Value, Titratable Acidity Determination, and Enumeration of Viable Cells
4.4. Rheological Property Analysis
4.5. Electronic Nose Analysis
4.6. Sensory Evaluation
4.7. Analysis of Volatile Flavor Compounds by SPME-GC-MS
4.8. Qualitative and Semi-Quantitative Analysis
4.9. Statistical Analysis
5. Conclusions
Author Contributions
Funding
Institutional Review Board Statement
Informed Consent Statement
Data Availability Statement
Acknowledgments
Conflicts of Interest
References
- Codex Alimentarius. Milk and Milk Products; FAO/WHO: Rome, Italy, 2011. [Google Scholar]
- Dysvik, A.; Liland, K.H.; Myhrer, K.S.; Westereng, B.; Rukke, E.O.; De Rouck, G.; Wicklund, T. Pre-fermentation with lactic acid bacteria in sour beer production. J. Inst. Brew. 2019, 125, 342–356. [Google Scholar] [CrossRef]
- Marco, M.L.; Sanders, M.E.; Gänzle, M.; Arrieta, M.C.; Cotter, P.D.; De Vuyst, L.; Hill, C.; Holzapfel, W.; Lebeer, S.; Merenstein, D.; et al. The International Scientific Association for Probiotics and Prebiotics (ISAPP) consensus statement on fermented foods. Nat. Rev. Gastroenterol. Hepatol. 2021, 18, 196–208. [Google Scholar] [CrossRef] [PubMed]
- Del Rio, B.; Linares, D.M.; Ladero, V.; Redruello, B.; Fernández, M.; Martin, M.C.; Alvarez, M.A. Putrescine production via the agmatine deiminase pathway increases the growth of Lactococcus lactis and causes the alkalinization of the culture medium. Appl. Microbiol. Biotechnol. 2015, 99, 897–905. [Google Scholar] [CrossRef]
- Leroy, F.; De Vuyst, L. Lactic acid bacteria as functional starter cultures for the food fermentation industry. Trends Food Sci. Technol. 2004, 15, 67–78. [Google Scholar] [CrossRef]
- Gao, S.; Jiang, Y.; Zhang, X.; Cui, S.; Liu, X.; Zhao, J.; Zhang, H.; Chen, W. Comparative Peptidomics Analysis of Milk Fermented by Lactobacillus helveticus. Foods 2022, 11, 3885. [Google Scholar] [CrossRef]
- Taverniti, V.; Guglielmetti, S. Health-promoting properties of Lactobacillus helveticus. Front. Microbiol. 2012, 3, 392. [Google Scholar] [CrossRef] [PubMed]
- Hassan, M.U.; Nayab, H.; Shafique, F.; Williamson, M.P.; Almansouri, T.S.; Asim, N.; Shafi, N.; Attacha, S.; Khalid, M.; Ali, N.; et al. Probiotic properties of Lactobacillus helveticus and Lactobacillus plantarum isolated from traditional Pakistani yoghurt. BioMed Res. Int. 2020, 2020, 8889198. [Google Scholar] [CrossRef]
- Narva, M.; Nevala, R.; Poussa, T.; Korpela, R. The effect of Lactobacillus helveticus fermented milk on acute changes in calcium metabolism in postmenopausal women. Eur. J. Nutr. 2004, 43, 61–68. [Google Scholar] [CrossRef]
- Rul, F. Yogurt: Microbiology, Organoleptic Properties and Probiotic Potential; CRC Press: Boca Raton, FL, USA, 2017. [Google Scholar]
- Hati, S.; Patel, N.; Mandal, S. Comparative growth behaviour and biofunctionality of lactic acid bacteria during fermentation of soy milk and bovine milk. Probiotics Antimicrob. Proteins 2018, 10, 277–283. [Google Scholar] [CrossRef]
- Guan, C.; Chen, X.; Zhao, R.; Yuan, Y.; Huang, X.; Su, J.; Ding, X.; Chen, X.; Huang, Y.; Gu, R. A weak post-acidification Lactobacillus helveticus UV mutant with improved textural properties. Food Sci. Nutr. 2021, 9, 469–479. [Google Scholar] [CrossRef]
- Ayad, E.H.; Verheul, A.; Engels, W.J.; Wouters, J.; Smit, G. Enhanced flavour formation by combination of selected lactococci from industrial and artisanal origin with focus on completion of a metabolic pathway. J. Appl. Microbiol. 2001, 90, 59–67. [Google Scholar] [CrossRef]
- Fang, X.; Guo, L.; Chen, H.; Ke, W.; Guo, W.; Guo, X.; Zhang, Y. Characteristics of volatile flavor components in traditional fermented yak milk produced in different ecoregions of the Qinghai-Tibetan plateau. J. Dairy Sci. 2020, 103, 191–200. [Google Scholar] [CrossRef] [PubMed]
- Krastanov, A.; Yeboah, P.J.; Wijemanna, N.D.; Eddin, A.S.; Ayivi, R.D.; Ibrahim, S.A. Volatile Aromatic Flavor Compounds in Yogurt: A Review. In Current Issues and Advances in the Dairy Industry; IntechOpen: London, UK, 2023. [Google Scholar]
- Zareba, D.; Ziarno, M.; Obiedzinski, M. Volatile profile of non-fermented milk and milk fermented by Bifidobacterium animalis subsp. lactis. Int. J. Food Prop. 2012, 15, 1010–1021. [Google Scholar] [CrossRef]
- Delgado, F.J.; González-Crespo, J.; Cava, R.; García-Parra, J.; Ramírez, R. Characterisation by SPME–GC–MS of the volatile profile of a Spanish soft cheese PDO Torta del Casar during ripening. Food Chem. 2010, 118, 182–189. [Google Scholar] [CrossRef]
- Sieuwerts, S.; Molenaar, D.; van Hijum, S.A.; Beerthuyzen, M.; Stevens, M.J.; Janssen, P.W.; Ingham, C.J.; de Bok, F.A.; de Vos, W.M.; van Hylckama Vlieg, J.E. Mixed-culture transcriptome analysis reveals the molecular basis of mixed-culture growth in Streptococcus thermophilus and Lactobacillus bulgaricus. Appl. Environ. Microbiol. 2010, 76, 7775–7784. [Google Scholar] [CrossRef]
- Wang, J.; Liu, Y.; Lan, F.; Wang, J. Screening of the Best Strain for Naked Oat Fermentation Beverage and its Production Process Study. In Proceedings of the 2012 International Conference on Applied Biotechnology (ICAB 2012), Tianjin, China, 18–19 October 2012; Springer: Berlin/Heidelberg, Germany, 2014; Volume 1, pp. 181–191. [Google Scholar]
- Cain, W.S. Odor intensity: Mixtures and masking. Chem. Senses 1975, 1, 339–352. [Google Scholar] [CrossRef]
- Khattab, A.R.; Guirguis, H.A.; Tawfik, S.M.; Farag, M.A. Cheese ripening: A review on modern technologies towards flavor enhancement, process acceleration and improved quality assessment. Trends Food Sci. Technol. 2019, 88, 343–360. [Google Scholar] [CrossRef]
- Monge, M.E.; Negri, R.M.; Giacomazza, D.; Bulone, D. Correlation between rheological properties and limonene release in pectin gels using an electronic nose. Food Hydrocoll. 2008, 22, 916–924. [Google Scholar] [CrossRef]
- Rault, A.; Bouix, M.; Béal, C. Fermentation pH influences the physiological-state dynamics of Lactobacillus bulgaricus CFL1 during pH-controlled culture. Appl. Environ. Microbiol. 2009, 75, 4374–4381. [Google Scholar] [CrossRef]
- Tian, H.; Shen, Y.; Yu, H.; He, Y.; Chen, C. Effects of 4 probiotic strains in coculture with traditional starters on the flavor profile of yogurt. J. Food Sci. 2017, 82, 1693–1701. [Google Scholar] [CrossRef]
- Shah, N.; Prajapati, J. Effect of carbon dioxide on sensory attributes, physico-chemical parameters and viability of Probiotic L. helveticus MTCC 5463 in fermented milk. J. Food Sci. Technol. 2014, 51, 3886–3893. [Google Scholar] [CrossRef]
- Lazaridou, A.; Serafeimidou, A.; Biliaderis, C.G.; Moschakis, T.; Tzanetakis, N. Structure development and acidification kinetics in fermented milk containing oat β-glucan, a yogurt culture and a probiotic strain. Food Hydrocoll. 2014, 39, 204–214. [Google Scholar] [CrossRef]
- Yang, S.; Li, W.; Bai, M.; Wang, J.; Sun, Z. Analysis of cofermentation characteristics of Lactobacillus bulgaricus and Streptococcus thermophilus based on microrheology. Food Bioeng. 2022, 1, 233–240. [Google Scholar] [CrossRef]
- Zhang, Y.; Li, Y.; Wang, P.; Tian, Y.; Liang, Q.; Ren, F. Rennet-induced coagulation properties of yak casein micelles: A comparison with cow casein micelles. Food Res. Int. 2017, 102, 25–31. [Google Scholar] [CrossRef] [PubMed]
- Zhong, Z.; Hu, R.; Zhao, J.; Liu, W.; Kwok, L.Y.; Sun, Z.; Zhang, H.; Chen, Y. Acetate kinase and peptidases are associated with the proteolytic activity of Lactobacillus helveticus isolated from fermented food. Food Microbiol. 2021, 94, 103651. [Google Scholar] [CrossRef] [PubMed]
- Titapiccolo, G.I.; Corredig, M.; Alexander, M. Acid coagulation behavior of homogenized milk: Effect of interacting and non-interacting droplets observed by rheology and diffusing wave spectroscopy. Dairy Sci. Technol. 2011, 91, 185–201. [Google Scholar] [CrossRef]
- Cheng, H. Volatile flavor compounds in yogurt: A review. Crit. Rev. Food Sci. Nutr. 2010, 50, 938–950. [Google Scholar] [CrossRef] [PubMed]
- Zhang, L.; Mi, S.; Liu, R.; Sang, Y.; Wang, X. Evaluation of volatile compounds in milks fermented using traditional starter cultures and probiotics based on odor activity value and chemometric techniques. Molecules 2020, 25, 1129. [Google Scholar] [CrossRef]
- Wang, B.; Xu, S. Effects of different commercial lipases on the volatile profile of lipolysed milk fat. Flavour Fragr. J. 2009, 24, 335–340. [Google Scholar] [CrossRef]
- Cadwallader, K.R.; Singh, T.K.; Jerrell, J.P. Streamlined Analysis of Short-, Medium-, and Long-Chain Free Fatty Acids in Dairy Products; ACS Publications: Washington, DC, USA, 2007. [Google Scholar]
- Liu, C.; Xu, X.; Shi, Y.; Wang, C. Nutritional value and current research status of goat milk. J. Dairy Sci. Technol 2013, 36, 25–28. [Google Scholar]
- Brányik, T.; Silva, D.P.; Baszczyňski, M.; Lehnert, R.; e Silva, J.B.A. A review of methods of low alcohol and alcohol-free beer production. J. Food Eng. 2012, 108, 493–506. [Google Scholar] [CrossRef]
- Baranowska, M. Intensification of the synthesis of flavour compounds in yogurt by milk enrichment with their precursors. Pol. J. Food Nutr. Sci. 2006, 15, 5. [Google Scholar]
- Bongers, R.S.; Hoefnagel, M.H.; Kleerebezem, M. High-level acetaldehyde production in Lactococcus lactis by metabolic engineering. Appl. Environ. Microbiol. 2005, 71, 1109–1113. [Google Scholar] [CrossRef]
- Villavicencio, J.D.; Zoffoli, J.P.; Plotto, A.; Contreras, C. Aroma compounds are responsible for an herbaceous off-flavor in the sweet cherry (Prunus avium L.) Cv. regina during fruit development. Agronomy 2021, 11, 2020. [Google Scholar] [CrossRef]
- Dan, T.; Ren, W.; Liu, Y.; Tian, J.; Chen, H.; Li, T.; Liu, W. Volatile flavor compounds profile and fermentation characteristics of milk fermented by Lactobacillus delbrueckii subsp. bulgaricus. Front. Microbiol. 2019, 10, 2183. [Google Scholar] [CrossRef]
- Rincon-Delgadillo, M.; Lopez-Hernandez, A.; Wijaya, I.; Rankin, S. Diacetyl levels and volatile profiles of commercial starter distillates and selected dairy foods. J. Dairy Sci. 2012, 95, 1128–1139. [Google Scholar] [CrossRef] [PubMed]
- Vedamuthu, E.R. Starter cultures for yogurt and fermented milks. In Manufacturing Yogurt and Fermented Milks; John Wiley & Sons: Hoboken, NJ, USA, 2013; pp. 115–148. [Google Scholar]
- Zhao, M.; Li, H.; Zhang, D.; Li, J.; Wen, R.; Ma, H.; Zou, T.; Hou, Y.; Song, H. Variation of Aroma Components of Pasteurized Yogurt with Different Process Combination before and after Aging by DHS/GC-O-MS. Molecules 2023, 28, 1975. [Google Scholar] [CrossRef] [PubMed]
- Comasio, A.; Harth, H.; Weckx, S.; De Vuyst, L. The addition of citrate stimulates the production of acetoin and diacetyl by a citrate-positive Lactobacillus crustorum strain during wheat sourdough fermentation. Int. J. Food Microbiol. 2019, 289, 88–105. [Google Scholar] [CrossRef]
- Molimard, P.; Spinnler, H.E. Compounds involved in the flavor of surface mold-ripened cheeses: Origins and properties. J. Dairy Sci. 1996, 79, 169–184. [Google Scholar] [CrossRef]
- Dan, T.; Wang, D.; Jin, R.; Zhang, H.; Zhou, T.; Sun, T. Characterization of volatile compounds in fermented milk using solid-phase microextraction methods coupled with gas chromatography-mass spectrometry. J. Dairy Sci. 2017, 100, 2488–2500. [Google Scholar] [CrossRef]
- Hu, Y.; Zhang, L.; Wen, R.; Chen, Q.; Kong, B. Role of lactic acid bacteria in flavor development in traditional Chinese fermented foods: A review. Crit. Rev. Food Sci. Nutr. 2022, 62, 2741–2755. [Google Scholar] [CrossRef]
- Curioni, P.; Bosset, J. Key odorants in various cheese types as determined by gas chromatography-olfactometry. Int. Dairy J. 2002, 12, 959–984. [Google Scholar] [CrossRef]
- Kenny, O.; FitzGerald, R.; O’Cuinn, G.; Beresford, T.; Jordan, K. Autolysis of selected Lactobacillus helveticus adjunct strains during Cheddar cheese ripening. Int. Dairy J. 2006, 16, 797–804. [Google Scholar] [CrossRef]
- Lortal, S.; Chapot-Chartier, M.P. Role, mechanisms and control of lactic acid bacteria lysis in cheese. Int. Dairy J. 2005, 15, 857–871. [Google Scholar] [CrossRef]
- Routray, W.; Mishra, H.N. Scientific and technical aspects of yogurt aroma and taste: A review. Compr. Rev. Food Sci. Food Saf. 2011, 10, 208–220. [Google Scholar] [CrossRef]
- ISO 26323:2009(E); Milk Products—Determination of the Acidification Activity of Dairy Cultures by Continuous pH Measurement (CpH). ISO and IDF: Geneva, Switzerland, 2009.
- GB5009.239-2016; Food Safety National Standard for the Determination of Food Acidity. National Health and Family Planning Commission: Beijing, China, 2016.
- GB4789.35-2016; National Standard for Food Safety Food Microbiology Inspection Lactic Acid Bacteria Inspection. National Health and Family Planning Commission and State Food and Drug Administration: Beijing, China, 2016.
- Xu, M.; Ye, L.; Wang, J.; Wei, Z.; Cheng, S. Quality tracing of peanuts using an array of metal-oxide based gas sensors combined with chemometrics methods. Postharvest Biol. Technol. 2017, 128, 98–104. [Google Scholar] [CrossRef]
- Zhang, Z.; Guo, S.; Wu, T.; Yang, Y.; Yu, X.; Yao, S. Inoculum size of co-fermentative culture affects the sensory quality and volatile metabolome of fermented milk over storage. J. Dairy Sci. 2022, 105, 5654–5668. [Google Scholar] [CrossRef]
- Zeng, H.; Wang, Y.; Han, H.; Cao, Y.; Wang, B. Changes in Key Aroma Compounds and Esterase Activity of Monascus-Fermented Cheese across a 30-Day Ripening Period. Foods 2022, 11, 4026. [Google Scholar] [CrossRef] [PubMed]
- Dan, T.; Hu, H.; Li, T.; Dai, A.; He, B.; Wang, Y. Screening of mixed-species starter cultures for increasing flavour during fermentation of milk. Int. Dairy J. 2022, 135, 105473. [Google Scholar] [CrossRef]





| Volatile Compound | RT 1 | RI 2 | RI 3 | Method 4 | µg/L | |||||||
|---|---|---|---|---|---|---|---|---|---|---|---|---|
| 0 h (F) 5 | 2 h (F) | 4 h (F) | 0 d (S) 6 | 1 d (S) | 7 d (S) | 14 d (S) | 21 d (S) | |||||
| Carboxylic acid compounds | ||||||||||||
| Acetic acid | 23.51 | 1408 | 1461 | MS, RI | 0.39 ± 0.03 | 4.25 ± 2.92 | 27.68 ± 7.06 | 39.44 ± 12.65 | 12.71 ± 1.22 | 34.53 ± 2.51 | 42.38 ± 0.91 | 35.62 ± 0.93 |
| Propanoic acid | 27.111 | 1516 | 1540 | MS, RI | - | - | 0.18 ± 0 | 0.32 ± 0.1 | 0.11 ± 0 | 0.17 ± 0.05 | 0.17 ± 0 | 0.16 ± 0.01 |
| Butanoic acid | 30.655 | 1605 | 1647 | MS, RI | - | 4.19 ± 4.17 | 34.75 ± 6.65 | 50.45 ± 14.54 | 15.42 ± 1.17 | 25.69 ± 4.15 | 26.67 ± 1.1 | 31.56 ± 0.82 |
| 2-Methyl-hexanoic acid | 32.183 | 1645 | nf | MS | - | - | - | - | 0.09 ± 0 | - | - | 0.34 ± 0 |
| 2-Methyl-butanoic acid | 32.242 | 1647 | 1652 | MS, RI | - | - | - | - | - | 0.15 ± 0 | - | 0.4 ± 0.15 |
| Hexanoic acid | 38.709 | 1822 | 1861 | MS, RI | - | 13.85 ± 0 | 60.05 ± 11.77 | 90.84 ± 35.89 | 28.92 ± 3.44 | 37 ± 3.63 | 37.12 ± 3.47 | 55.67 ± 3.65 |
| Pentanoic acid | 38.735 | 1822 | 1762 | MS, RI | - | 2.84 ± 0.62 | - | 0.54 ± 0.22 | 0.28 ± 0.2 | - | 0.12 ± 0.05 | 0.21 ± 0.01 |
| Octanoic acid | 45.911 | 2036 | 2072 | MS, RI | - | 3.06 ± 2.6 | 10.81 ± 3.11 | 14.34 ± 6.93 | 6.8 ± 0.85 | 4.97 ± 0.83 | 5.71 ± 0.68 | 6.34 ± 1.45 |
| n-Decanoic acid | 52.46 | 2248 | 2314 | MS, RI | - | - | 1.15 ± 0.41 | 2.47 ± 0.35 | - | - | - | - |
| Benzoic acid | 57.177 | 2413 | 2457 | MS, RI | - | - | 3.63 ± 0 | 3.3 ± 0.48 | - | 7.41 ± 0 | - | - |
| Aldehydes | ||||||||||||
| Acetaldehyde | 3.497 | STD | 714 | MS | - | 5.59 ± 0 | 20.26 ± 5.27 | 74.39 ± 56.32 | 8.35 ± 5.89 | 5.93 ± 0.58 | 41.32 ± 10.56 | 35.62 ± 0 |
| Pentanal | 8.955 | 1056 | 1100 | MS, RI | - | - | 0.31 ± 0 | 1.11 ± 0.33 | - | - | - | - |
| Hexanal | 9.087 | 1061 | 1079 | MS, RI | - | - | 0.78 ± 0.27 | - | - | - | - | 2.4 ± 0.23 |
| 3-Methyl-pentanal | 9.207 | 1065 | nf | MS | 1.1 ± 0 | - | - | - | - | - | - | 1.23 ± 0 |
| 2-Methyl-2-butenal | 13.622 | 1195 | 1104 | MS, RI | 0.15 ± 0 | - | - | - | - | 0.31 ± 0 | 0.72 ± 0 | 1.11 ± 0 |
| 2-Methyl-pentanal | 21.114 | 1370 | nf | MS | 6.26 ± 0 | - | 2.32 ± 0 | - | - | - | - | - |
| 2-Methyl-hexanal | 21.306 | 1375 | nf | MS | - | - | - | - | - | - | 4.77 ± 0 | - |
| Nonanal | 23.814 | 1410 | 1390 | MS, RI | - | - | - | - | - | - | - | 0.76 ± 0 |
| Furfural | 23.865 | 1410 | 1468 | MS, RI | - | - | 0.22 ± 0 | - | - | - | - | - |
| Benzaldehyde | 26.316 | 1428 | 1520 | MS, RI | - | - | - | 1.94 ± 0 | - | - | - | - |
| Ketones | ||||||||||||
| Acetone | 4.237 | STD | 814 | MS | - | 18.81 ± 0 | 23.45 ± 0 | 42.99 ± 0 | 2.51 ± 0 | 14.85 ± 0 | 13.63 ± 0 | 22.63 ± 0 |
| 2-Butanone | 4.994 | STD | 881 | MS | - | 2.06 ± 1.36 | 2.04 ± 0.86 | 4.02 ± 2.56 | - | 1.42 ± 0 | - | - |
| 2,3-Butanedione | 6.418 | STD | 971 | MS | - | 52.39 ± 0 | 49.75 ± 36.67 | 111.51 ± 9.48 | 32.44 ± 0 | 129 ± 1.94 | 122.87 ± 6.89 | 135.28 ± 24.24 |
| 2,3-Pentanedione | 8.311 | 1033 | 1062 | MS, RI | - | 6.08 ± 1.85 | 12.93 ± 2.91 | 21.8 ± 2.99 | 9.18 ± 0.35 | 37.25 ± 5.72 | 45.01 ± 0.47 | 51.36 ± 3.78 |
| 2-Heptanone | 12.604 | 1167 | 1184 | MS, RI | 64.9 ± 26.76 | 108.5 ± 0 | 28.79 ± 2.37 | 41.34 ± 13.74 | 22.85 ± 0.23 | 31.77 ± 2.88 | 28.91 ± 2.84 | 39.17 ± 5.93 |
| Acetoin | 16.66 | 1267 | 1280 | MS, RI | - | 76.26 ± 28.11 | 153.22 ± 38.03 | 231.14 ± 45.89 | 58.65 ± 3.37 | 109.48 ± 19.04 | 97.74 ± 1.95 | 104.88 ± 6.01 |
| Cyclohexanone | 16.945 | 1274 | 1282 | MS, RI | - | - | - | - | - | - | - | 0.73 ± 0 |
| 2-Hydroxy-3-pentanone | 19.702 | 1338 | 1380 | MS, RI | - | 3.21 ± 0 | 4.95 ± 0.79 | 6.57 ± 1.61 | 2.42 ± 0.25 | 4.19 ± 0.03 | 4.18 ± 0 | 5.69 ± 0.26 |
| 4-Methyl-2-hexanone | 21.205 | 1372 | nf | MS | - | - | - | - | - | 1.39 ± 0 | 3.03 ± 0 | 1.02 ± 0 |
| 2-Nonanone | 21.441 | 1378 | 1386 | MS, RI | 2.91 ± 0 | 1.46 ± 0 | - | 2.99 ± 0 | 4.57 ± 0.92 | 3.99 ± 1.55 | 3.95 ± 0 | 7.79 ± 0.92 |
| Alcohols | ||||||||||||
| Methyl alcohol | 3.669 | STD | 888 | MS | - | 97.33 ± 0 | - | 20.41 ± 0 | - | - | 8.35 ± 2.54 | - |
| 2-Methyl-1-pentanol | 17.213 | 1281 | nf | MS | - | - | - | - | - | - | - | 0.19 ± 0 |
| 3-Penten-2-ol | 18.304 | 1306 | 1170 | MS, RI | - | - | 0.82 ± 0 | - | - | - | - | - |
| 3-Pentanol | 19.017 | 1323 | 1108 | MS, RI | - | - | 4.17 ± 1.34 | 6.29 ± 1.7 | 2.39 ± 0.18 | 3.86 ± 0.78 | 4.09 ± 0.1 | 5.48 ± 0.4 |
| 2-Hexanol | 19.721 | 1339 | 1226 | MS, RI | - | - | - | - | - | 3.47 ± 0 | - | - |
| 1,2-Ethanediol | 20.355 | 1353 | 1621 | MS, RI | - | - | - | 1.61 ± 0.32 | 0.43 ± 0.05 | 0.58 ± 0 | 0.64 ± 0.08 | 0.83 ± 0.03 |
| Benzaldehyde | 26.316 | 1428 | 1520 | MS, RI | - | - | - | 1.94 | - | - | - | - |
| Linalool | 27.563 | 1527 | 1549 | MS, RI | - | - | - | - | - | - | - | 0.18 ± 0 |
| 1-Propene-1-thiol | 41.706 | 1908 | nf | MS | - | - | - | - | 0.05 ± 0 | 0.03 ± 0 | 2.58 ± 0 | 0.06 ± 0 |
| 1,4-Butanediol | 41.75 | 1909 | nf | MS | - | - | - | 0.77 ± 0 | - | - | - | - |
| 3-Methyl-3-hexanol | 43.237 | 1954 | nf | MS | - | - | - | - | - | 0.02 ± 0 | 0.02 ± 0 | - |
| Esters | ||||||||||||
| Ethyl acetate | 8.77 | 1049 | nf | MS | - | 0.16 ± 0 | - | - | - | - | - | - |
| Ethyl hexanoate | 14.494 | 1216 | 1246 | MS, RI | - | - | - | 2.12 ± 0 | - | 0.19 ± 0 | - | 0.36 ± 0 |
| Ethyl orthoformate | 29.256 | 1570 | nf | MS | - | - | - | - | - | 0.04 ± 0 | - | - |
| -Nonalactone | 50.4 | 2179 | nf | MS | - | - | - | - | 0.42 ± 0.1 | - | - | 0.35 ± 0.01 |
| 2H-Pyran-2-one, tetrahydro-6-pentyl- | 50.435 | 2180 | 1999 | MS, RI | - | - | - | - | - | - | 0.21 ± 0.01 | 0.37 ± 0 |
| Others | ||||||||||||
| Toluene | 7.28 | STD | 1037 | MS | - | 2.09 ± 0 | - | - | - | - | - | 1.32 ± 0 |
| p-Xylene | 10.532 | 1110 | 1164 | MS, RI | - | 29.83 ± 30.25 | 12.41 ± 5.51 | 18.13 ± 3.89 | 8.74 ± 1.93 | 14.87 ± 3.51 | 13.86 ± 3.21 | 17.04 ± 4.02 |
| 1,3-Dimethyl-benzene | 10.919 | 1121 | 1141 | MS, RI | - | 12.01 ± 0 | 8.28 ± 4.67 | 16.18 ± 9.71 | - | - | 8.67 ± 0 | 11.84 ± 4.84 |
| Limonene | 13.047 | 1179 | 1198 | MS, RI | - | 2.91 ± 0 | - | 8.86 ± 0 | - | - | - | - |
| 1-Ethyl-4-methyl-benzene | 14.106 | 1207 | 1216 | MS, RI | - | - | - | - | - | - | - | 1.39 ± 0.5 |
| Styrene | 15.405 | 1238 | 1259 | MS, RI | 1.8 ± 1.29 | 20.24 ± 11.45 | 14.34 ± 4.11 | 21.29 ± 7.97 | 14.99 ± 0.97 | 18.22 ± 4.9 | 16.79 ± 2.2 | 22.01 ± 3.41 |
| Mesitylene | 16.363 | 1261 | 1237 | MS, RI | - | - | - | - | - | - | - | 1.14 |
| Dimethyl sulfone | 40.667 | 1878 | 1912 | MS, RI | - | 0.42 ± 0.26 | 0.35 ± 0.28 | 0.91 ± 0.36 | 0.22 ± 0.15 | 0.59 ± 0.11 | 0.41 ± 0.03 | 0.21 ± 0.02 |
| Butylated Hydroxytoluene | 40.851 | 1883 | 1920 | MS, RI | 0.31 ± 0 | - | - | - | - | 0.32 ± 0 | 0.1 ± 0 | - |
| Phenol | 43.943 | 1975 | 1987 | MS, RI | 0.06 ± 0 | - | - | - | 0.1 ± 0.04 | - | - | 0.1 ± 0 |
| Internal standard | ||||||||||||
| 3-Heptanone, 2-methyl- | 11.987 | 1150 | nf | MS | 81.60 | 81.60 | 81.60 | 81.60 | 81.60 | 81.60 | 81.60 | 81.60 |
Disclaimer/Publisher’s Note: The statements, opinions and data contained in all publications are solely those of the individual author(s) and contributor(s) and not of MDPI and/or the editor(s). MDPI and/or the editor(s) disclaim responsibility for any injury to people or property resulting from any ideas, methods, instructions or products referred to in the content. |
© 2024 by the authors. Licensee MDPI, Basel, Switzerland. This article is an open access article distributed under the terms and conditions of the Creative Commons Attribution (CC BY) license (https://creativecommons.org/licenses/by/4.0/).
Share and Cite
Zhao, X.; Ge, Y.; Yu, X.; Liu, C.; Li, H.; Wang, X.; Yao, S. Fermentation Characteristics of Fermented Milk with Streptococcus thermophilus CICC 6063 and Lactobacillus helveticus CICC 6064 and Volatile Compound Dynamic Profiles during Fermentation and Storage. Molecules 2024, 29, 1257. https://doi.org/10.3390/molecules29061257
Zhao X, Ge Y, Yu X, Liu C, Li H, Wang X, Yao S. Fermentation Characteristics of Fermented Milk with Streptococcus thermophilus CICC 6063 and Lactobacillus helveticus CICC 6064 and Volatile Compound Dynamic Profiles during Fermentation and Storage. Molecules. 2024; 29(6):1257. https://doi.org/10.3390/molecules29061257
Chicago/Turabian StyleZhao, Xiaoxin, Yuanyuan Ge, Xuejian Yu, Chong Liu, Haizhi Li, Xi Wang, and Su Yao. 2024. "Fermentation Characteristics of Fermented Milk with Streptococcus thermophilus CICC 6063 and Lactobacillus helveticus CICC 6064 and Volatile Compound Dynamic Profiles during Fermentation and Storage" Molecules 29, no. 6: 1257. https://doi.org/10.3390/molecules29061257
APA StyleZhao, X., Ge, Y., Yu, X., Liu, C., Li, H., Wang, X., & Yao, S. (2024). Fermentation Characteristics of Fermented Milk with Streptococcus thermophilus CICC 6063 and Lactobacillus helveticus CICC 6064 and Volatile Compound Dynamic Profiles during Fermentation and Storage. Molecules, 29(6), 1257. https://doi.org/10.3390/molecules29061257

