Preparation and Evaluation of Folate Modified PEG-PLLA Nanoparticles Loaded with Lycorine for Glioma Treatment
Abstract
1. Introduction
2. Results and Discussion
2.1. Preparation and Characterization of FA-PEG-PLLA
2.2. Preparation and Characterization of Nanoparticles
2.2.1. Response Surface Analysis
2.2.2. Prescription Optimization and Characterization of Nanoparticles
2.3. Hemolytic Assay
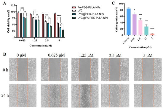
2.4. Cytotoxicity and Cell Migration Assay
2.5. Cell Apoptosis Assays
2.6. Reactive Oxygen Species (ROS) Experiments and Western Blot Analysis
3. Materials and Methods
3.1. Materials
3.2. Synthesis and Characterization of FA-PEG-PLLA
3.2.1. Synthesis of PEG-PLLA
3.2.2. Synthesis of FA-PEG-PLLA
3.2.3. Characterization of FA-PEG-PLLA
3.3. Preparation and Characterization of Nanoparticles
3.3.1. Preparation of Nanoparticles
3.3.2. Characterization of Nanoparticles
Particle Size, Zeta Potential, Encapsulation Rate, and Drug Loading
In Vitro Lycorine Release Profiles
3.4. Hemolytic Assay
3.5. Cell Culture
3.6. MTT Assay
3.7. Cell Scratch Assays
3.8. Cell Apoptosis Assays
3.9. Reactive Oxygen Species (ROS) Experiments
3.10. Western Blot Analysis
3.11. Statistical Analysis
4. Conclusions
5. Future Perspective
Supplementary Materials
Author Contributions
Funding
Institutional Review Board Statement
Informed Consent Statement
Data Availability Statement
Conflicts of Interest
References
- Adamson, D.C.; Rasheed, B.A.K.; McLendon, R.E.; Bigner, D.D. Central nervous system. Cancer Biomark. 2011, 9, 193–210. [Google Scholar] [CrossRef]
- Lapointe, S.; Perry, A.; Butowski, N.A. Primary brain tumours in adults. Lancet 2018, 392, 432–446. [Google Scholar] [CrossRef]
- Chen, X.; Yan, Y.; Zhou, J.; Huo, L.; Qian, L.; Zeng, S.; Li, Z.; Wei, J.; Xu, Z.; Gong, Z. Clinical prognostic value of isocitrate dehydrogenase mutation, O-6-methylguanine-DNA methyltransferase promoter methylation, and 1p19q co-deletion in glioma patients. Ann. Transl. Med. 2019, 7, 541. [Google Scholar] [CrossRef]
- Galanski, M.; Jakupec, M.A.; Keppler, B.K. Update of the Preclinical Situation of Anticancer Platinum Complexes: Novel Design Strategies and Innovative Analytical Approaches. Curr. Med. Chem. 2005, 12, 2075–2094. [Google Scholar] [CrossRef]
- Liu, J.; Sun, S.; Zhou, C.; Sun, Z.; Wang, Q.; Sun, C. In vitro and in vivo anticancer activity of Lycorine in prostate cancer by inhibiting NF-κB signaling pathway. J. Cancer 2022, 13, 3151–3159. [Google Scholar] [CrossRef] [PubMed]
- Yang, L.; Zhang, J.H.; Zhang, X.L.; Lao, G.J.; Su, G.M.; Wang, L.; Li, Y.L.; Ye, W.C.; He, J. Tandem mass tag-based quantitative proteomic analysis of lycorine treatment in highly pathogenic avian influenza H5N1 virus infection. PeerJ 2019, 7, e7697. [Google Scholar] [CrossRef]
- Roy, M.; Liang, L.; Xiao, X.; Feng, P.; Ye, M.; Liu, J. Lycorine: A prospective natural lead for anticancer drug discovery. Biomed. Pharmacother. 2018, 107, 615–624. [Google Scholar] [CrossRef]
- Lamoral-Theys, D.; Andolfi, A.; Van Goietsenoven, G.; Cimmino, A.; Le Calvé, B.; Wauthoz, N.; Mégalizzi, V.; Gras, T.; Bruyère, C.; Dubois, J.; et al. Lycorine, the Main Phenanthridine Amaryllidaceae Alkaloid, Exhibits Significant Anti-Tumor Activity in Cancer Cells that Display Resistance to Proapoptotic Stimuli: An Investigation of Structure-Activity Relationship and Mechanistic Insight. J. Med. Chem. 2011, 52, 6244–6256. [Google Scholar] [CrossRef] [PubMed]
- Liu, J.; Hu, W.-X.; He, L.-F.; Ye, M.; Li, Y. Effects of lycorine on HL-60 cells via arresting cell cycle and inducing apoptosis. FEBS Lett. 2004, 578, 245–250. [Google Scholar] [CrossRef]
- Ying, X.; Huang, A.; Xing, Y.; Lan, L.; Yi, Z.; He, P. Lycorine inhibits breast cancer growth and metastasis via inducing apoptosis and blocking Src/FAK-involved pathway. Sci. China Life Sci. 2017, 60, 417–428. [Google Scholar] [CrossRef] [PubMed]
- Hu, M.; Peng, S.; He, Y.; Qin, M.; Cong, X.; Xing, Y.; Liu, M.; Yi, Z. Lycorine is a novel inhibitor of the growth and metastasis of hormone-refractory prostate cancer. Oncotarget 2015, 6, 15348–15361. [Google Scholar] [CrossRef]
- Liu, X.S.; Jiang, J.; Jiao, X.Y.; Wu, Y.E.; Lin, J.H.; Cai, Y.M. Lycorine induces apoptosis and down-regulation of Mcl-1 in human leukemia cells. Cancer Lett. 2009, 274, 16–24. [Google Scholar] [CrossRef]
- Shen, J.; Zhang, T.; Cheng, Z.; Zhu, N.; Wang, H.; Lin, L.; Wang, Z.; Yi, H.; Hu, M. Lycorine inhibits glioblastoma multiforme growth through EGFR suppression. J. Exp. Clin. Cancer Res. 2018, 37, 2–19. [Google Scholar] [CrossRef] [PubMed]
- Werner, M.E.; Cummings, N.D.; Sethi, M.; Wang, E.C.; Sukumar, R.; Moore, D.T.; Wang, A.Z. Preclinical evaluation of Genexol-PM, a nanoparticle formulation of paclitaxel, as a novel radiosensitizer for the treatment of non-small cell lung cancer. Int. J. Radiat. Oncol. Biol. Phys. 2013, 86, 463–468. [Google Scholar] [CrossRef] [PubMed]
- Xiao, R.Z.; Zeng, Z.W.; Zhou, G.L.; Wang, J.J.; Li, F.Z.; Wang, A.M. Recent advances in PEG-PLA block copolymer nanoparticles. Int. J. Nanomed. 2010, 5, 1057–1065. [Google Scholar] [CrossRef]
- Torchilin, V.P. Micellar nanocarriers: Pharmaceutical perspectives. Pharm. Res. 2007, 24, 1–16. [Google Scholar] [CrossRef] [PubMed]
- Torchilin, V.P. Targeted Pharmaceutical Nanocarriers for Cancer Therapy and Imaging. AAPS J. 2007, 9, 128–147. [Google Scholar] [CrossRef] [PubMed]
- Wang, J.; Li, S.; Han, Y.; Guan, J.; Chung, S.; Wang, C.; Li, D. Poly(Ethylene Glycol)-Polylactide Micelles for Cancer Therapy. Front. Pharmacol. 2018, 9, 202. [Google Scholar] [CrossRef] [PubMed]
- Bellotti, E.; Cascone, M.G.; Barbani, N.; Rossin, D.; Rastaldo, R.; Giachino, C.; Cristallini, C. Targeting Cancer Cells Overexpressing Folate Receptors with New Terpolymer-Based Nanocapsules: Toward a Novel Targeted DNA Delivery System for Cancer Therapy. Biomedicines 2021, 9, 1275. [Google Scholar] [CrossRef]
- Wang, F.; Wang, Y.; Ma, Q.; Cao, Y.; Yu, B. Development and characterization of folic acid-conjugated chitosan nanoparticles for targeted and controlled delivery of gemcitabinein lung cancer therapeutics. Artif. Cells Nanomed. Biotechnol. 2016, 45, 1530–1538. [Google Scholar] [CrossRef]
- Gavas, S.; Quazi, S.; Karpinski, T.M. Nanoparticles for Cancer Therapy: Current Progress and Challenges. Nanoscale Res. Lett. 2021, 16, 173. [Google Scholar] [CrossRef]
- Mani, I.; Singh, V. Receptor biology: Challenges and opportunities. In Receptor Endocytosis and Signalling in Health and Disease—Part B; Progress in Molecular Biology and Translational Science; Academic Press: Cambridge, MA, USA, 2023; pp. 337–349. [Google Scholar]
- Jang, E.H.; Shim, M.K.; Kim, G.L.; Kim, S.; Kang, H.; Kim, J.H. Hypoxia-responsive folic acid conjugated glycol chitosan nanoparticle for enhanced tumor targeting treatment. Int. J. Pharm. 2020, 580, 119237. [Google Scholar] [CrossRef]
- Mohammed, A.Y.; Dyab, A.K.F.; Taha, F.; Abd El-Mageed, A.I.A. Encapsulation of folic acid (vitamin B9) into sporopollenin microcapsules: Physico-chemical characterisation, in vitro controlled release and photoprotection study. Mater. Sci. Eng. C Mater. Biol. Appl. 2021, 128, 112271. [Google Scholar] [CrossRef]
- Chen, J.; Wu, Q.; Luo, L.; Wang, Y.; Zhong, Y.; Dai, H.B.; Sun, D.; Luo, M.L.; Wu, W.; Wang, G.X. Dual tumor-targeted poly(lactic-co-glycolic acid)-polyethylene glycol-folic acid nanoparticles: A novel biodegradable nanocarrier for secure and efficient antitumor drug delivery. Int. J. Nanomed. 2017, 12, 5745–5760. [Google Scholar] [CrossRef]
- Jalili-Nik, M.; Sadeghi, M.M.; Mohtashami, E.; Mollazadeh, H.; Afshari, A.R.; Sahebkar, A. Zerumbone Promotes Cytotoxicity in Human Malignant Glioblastoma Cells through Reactive Oxygen Species (ROS) Generation. Oxid. Med. Cell Longev. 2020, 2020, 3237983. [Google Scholar] [CrossRef]
- Nawaz, T.; Iqbal, M.; Khan, B.A.; Nawaz, A.; Hussain, T.; Hosny, K.M.; Abualsunun, W.A.; Rizg, W.Y. Development and Optimization of Acriflavine-Loaded Polycaprolactone Nanoparticles Using Box–Behnken Design for Burn Wound Healing Applications. Polymers 2021, 14, 101. [Google Scholar] [CrossRef] [PubMed]
- Mahmoud, B.S.; McConville, C. Box–Behnken Design of Experiments of Polycaprolactone Nanoparticles Loaded with Irinotecan Hydrochloride. Pharmaceutics 2023, 15, 1271. [Google Scholar] [CrossRef] [PubMed]
- Ding, L.; Jiang, P.; Xu, X.; Lu, W.; Yang, C.; Zhou, P.; Liu, S. Resveratrol promotes HSV-2 replication by increasing histone acetylation and activating NF-κB. Biochem. Pharmacol. 2020, 171, 113691. [Google Scholar] [CrossRef] [PubMed]













| Source | Encapsulation Rate | Particle Size | ||||
|---|---|---|---|---|---|---|
| F-Value | p-Value | F-Value | p-Value | |||
| Model | 3.72 | 0.0098 | significant | 4.18 | 0.0057 | significant |
| A: SDS concentration | 0.0237 | 0.8799 | 10.06 | 0.0068 | ||
| B: carrier mass | 14.13 | 0.0021 | 1.61 | 0.2248 | ||
| C: organic phase volume | 0.0801 | 0.7813 | 2.74 | 0.1202 | ||
| D: ultrasonic power | 1.02 | 0.3302 | 5.73 | 0.0313 | ||
| AB | 0.0288 | 0.8677 | 0.1015 | 0.7548 | ||
| AC | 0.0041 | 0.9498 | 0.0028 | 0.9582 | ||
| AD | 0.0810 | 0.7801 | 1.59 | 0.2273 | ||
| BC | 0.0088 | 0.9266 | 1.06 | 0.3205 | ||
| BD | 0.1432 | 0.7108 | 0.0603 | 0.8096 | ||
| CD | 0.0060 | 0.9394 | 0.0002 | 0.9885 | ||
| A2 | 23.15 | 0.0003 | 2.47 | 0.1381 | ||
| B2 | 5.75 | 0.0310 | 0.9165 | 0.3546 | ||
| C2 | 18.75 | 0.0007 | 0.1105 | 0.7446 | ||
| D2 | 4.34 | 0.0560 | 32.89 | <0.0001 | ||
| Lack of Fit | 3.57 | 0.1158 | not significant | 1.50 | 0.3717 | not significant |
| Evaluation Index | Predicted Value | Measured Value | Deviation Rate% |
|---|---|---|---|
| Encapsulation rate/% | 84.77 | 83.58 | −1.40 |
| Particle size/nm | 46.23 | 49.71 | 7.52 |
| Factors | Level | ||
|---|---|---|---|
| −1 | 0 | 1 | |
| A: SDS concentration | 1% | 2% | 3% |
| B: carrier mass | 0.01 g | 0.05 g | 0.1 g |
| C: organic phase volume | 2 mL | 3 mL | 4 mL |
| D: ultrasonic power | 20% | 30% | 40% |
| Std | Run | Factor 1 A: SDS Concentration% | Factor 2 B: Carrier Mass/g | Factor 3 C: Organic Phase Volume/mL | Factor 4 D: Ultrasonic Power% | Response 1: Encapsulation Rate% | Response 2: Particle Size/nm |
|---|---|---|---|---|---|---|---|
| 13 | 1 | 2 | 0.01 | 2 | 30 | 90.52 | 73.34 |
| 1 | 2 | 1 | 0.01 | 3 | 30 | 90.57 | 71.12 |
| 27 | 3 | 2 | 0.03 | 3 | 30 | 67.25 | 73.67 |
| 14 | 4 | 2 | 0.05 | 2 | 30 | 81.29 | 66.39 |
| 18 | 5 | 3 | 0.03 | 2 | 30 | 80.93 | 59.84 |
| 20 | 6 | 3 | 0.03 | 4 | 30 | 83.20 | 70.24 |
| 16 | 7 | 2 | 0.05 | 4 | 30 | 76.75 | 90.48 |
| 10 | 8 | 3 | 0.03 | 3 | 20 | 83.91 | 51.90 |
| 19 | 9 | 1 | 0.03 | 4 | 30 | 82.11 | 97.24 |
| 4 | 10 | 3 | 0.05 | 3 | 30 | 78.94 | 55.80 |
| 3 | 11 | 1 | 0.05 | 3 | 30 | 82.21 | 73.60 |
| 2 | 12 | 3 | 0.01 | 3 | 30 | 89.47 | 47.12 |
| 8 | 13 | 2 | 0.03 | 4 | 40 | 81.20 | 62.77 |
| 17 | 14 | 1 | 0.03 | 2 | 30 | 80.66 | 87.88 |
| 6 | 15 | 2 | 0.03 | 4 | 20 | 84.35 | 43.07 |
| 21 | 16 | 2 | 0.01 | 3 | 20 | 83.20 | 45.38 |
| 5 | 17 | 2 | 0.03 | 2 | 20 | 85.90 | 39.22 |
| 28 | 18 | 2 | 0.03 | 3 | 30 | 59.55 | 68.72 |
| 24 | 19 | 2 | 0.05 | 3 | 40 | 54.43 | 72.91 |
| 12 | 20 | 3 | 0.03 | 3 | 40 | 84.60 | 45.65 |
| 11 | 21 | 1 | 0.03 | 3 | 40 | 82.98 | 63.06 |
| 25 | 22 | 2 | 0.03 | 3 | 30 | 64.12 | 76.18 |
| 29 | 23 | 2 | 0.03 | 3 | 30 | 61.91 | 81.46 |
| 7 | 24 | 2 | 0.03 | 2 | 40 | 81.76 | 58.64 |
| 26 | 25 | 2 | 0.03 | 3 | 30 | 68.85 | 90.66 |
| 23 | 26 | 2 | 0.01 | 3 | 40 | 79.22 | 57.76 |
| 9 | 27 | 1 | 0.03 | 3 | 20 | 85.93 | 44.71 |
| 22 | 28 | 2 | 0.05 | 3 | 20 | 63.25 | 55.75 |
| 15 | 29 | 2 | 0.01 | 4 | 30 | 87.18 | 77.36 |
Disclaimer/Publisher’s Note: The statements, opinions and data contained in all publications are solely those of the individual author(s) and contributor(s) and not of MDPI and/or the editor(s). MDPI and/or the editor(s) disclaim responsibility for any injury to people or property resulting from any ideas, methods, instructions or products referred to in the content. |
© 2024 by the authors. Licensee MDPI, Basel, Switzerland. This article is an open access article distributed under the terms and conditions of the Creative Commons Attribution (CC BY) license (https://creativecommons.org/licenses/by/4.0/).
Share and Cite
Ding, J.; Su, J.; Luo, B.; Ding, L. Preparation and Evaluation of Folate Modified PEG-PLLA Nanoparticles Loaded with Lycorine for Glioma Treatment. Molecules 2024, 29, 1081. https://doi.org/10.3390/molecules29051081
Ding J, Su J, Luo B, Ding L. Preparation and Evaluation of Folate Modified PEG-PLLA Nanoparticles Loaded with Lycorine for Glioma Treatment. Molecules. 2024; 29(5):1081. https://doi.org/10.3390/molecules29051081
Chicago/Turabian StyleDing, Jieqiong, Jie Su, Binhua Luo, and Liqiong Ding. 2024. "Preparation and Evaluation of Folate Modified PEG-PLLA Nanoparticles Loaded with Lycorine for Glioma Treatment" Molecules 29, no. 5: 1081. https://doi.org/10.3390/molecules29051081
APA StyleDing, J., Su, J., Luo, B., & Ding, L. (2024). Preparation and Evaluation of Folate Modified PEG-PLLA Nanoparticles Loaded with Lycorine for Glioma Treatment. Molecules, 29(5), 1081. https://doi.org/10.3390/molecules29051081
