Edgeworthia gardneri (Wall.) Meisn. Ethanolic Extract Attenuates Endothelial Activation and Alleviates Cardiac Ischemia-Reperfusion Injury
Abstract
1. Introduction
2. Results
2.1. Identification of Chemical Constituents in EG Extract
- Fatty acids and their derivatives: ethyllinolenate (1), tridecanoic acid (2), pentadecanoic acid (3), and hexadecanoic acid (24).
- Flavonoids: kaempferol (4), astragalin (5), apigenin (6), daidzein (7), and kaempferol 3-O-rutinoside (25).
- Polypeptides: Pro-lle (8), GIn-Asp (9), Cys (Trioxidation)-Pro (10), and Glu-His (11).
- Coumarins: daphnoretin (12), and dihydrokaempferol (13).
- Amino acid: dl-arginine (14).
- Aldehyde: palmital (15).
- Phenylpropanoid: femlic acid (26).
- Other compounds: adenosine (16), xanthene-9-carboxylic acid (17), mevalonic acid (18), 1,4-benzenediol, 2-methyl-(19), sebacic acid (20), jasmonic acid (21), salicylic acid (22), dimethyl phthalate (23), 9S,11R,15S-trihydroxy-5Z-prostenoic acid (27), and 3-hydroxy-3-methylglutaric acid (28).
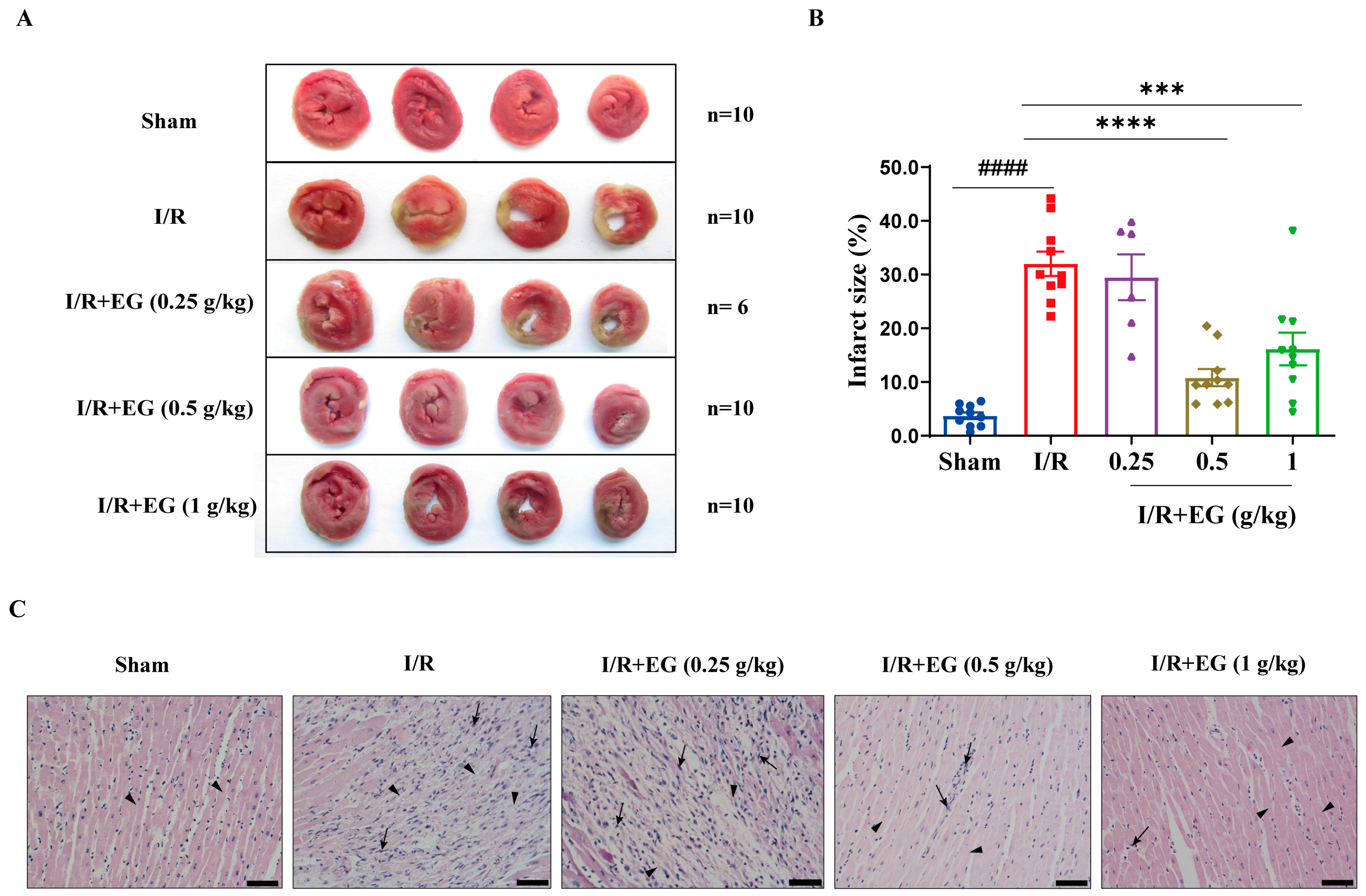
2.2. EG Extract Attenuates Cardiac I/R Injury In Vivo
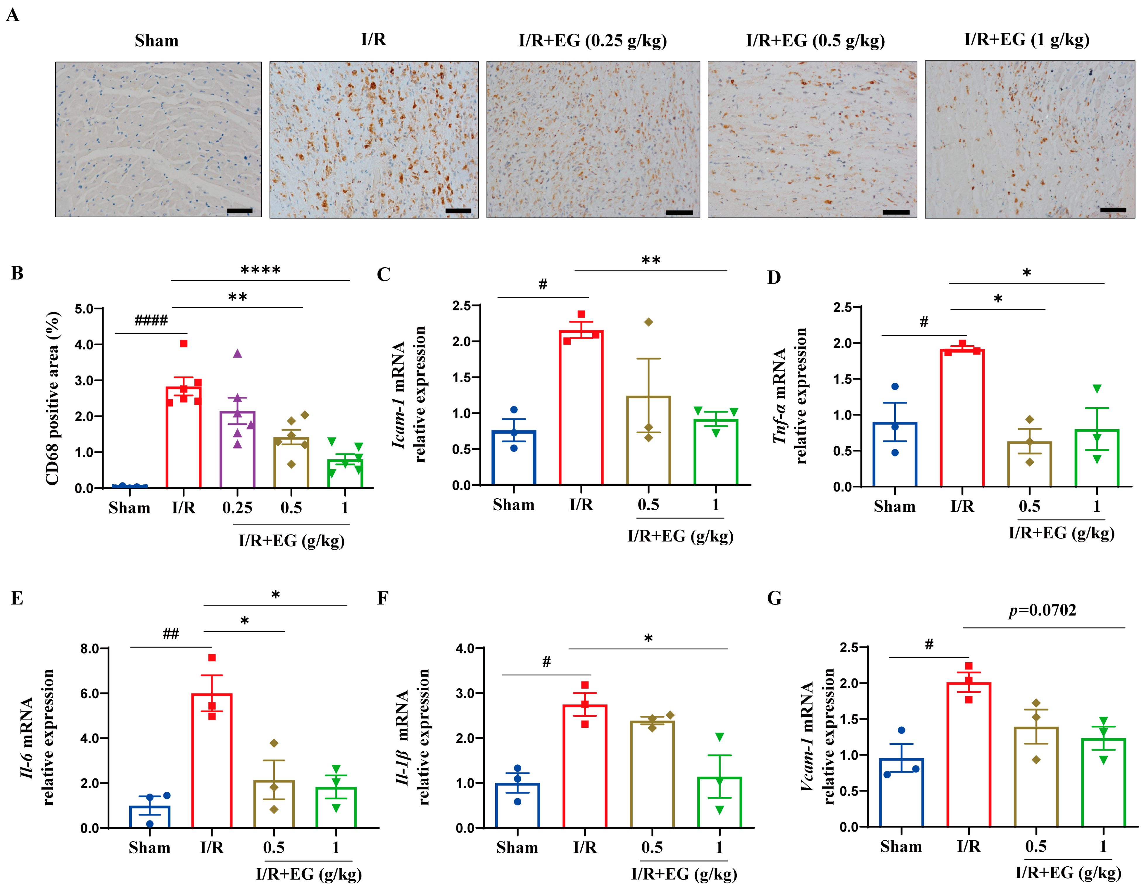
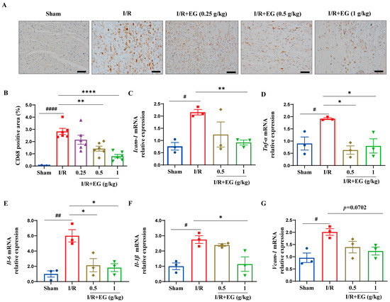
2.3. EG Extract Suppresses I/R-Evoked Cardiac Inflammation In Vivo
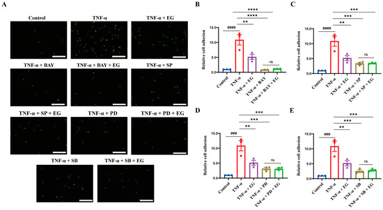
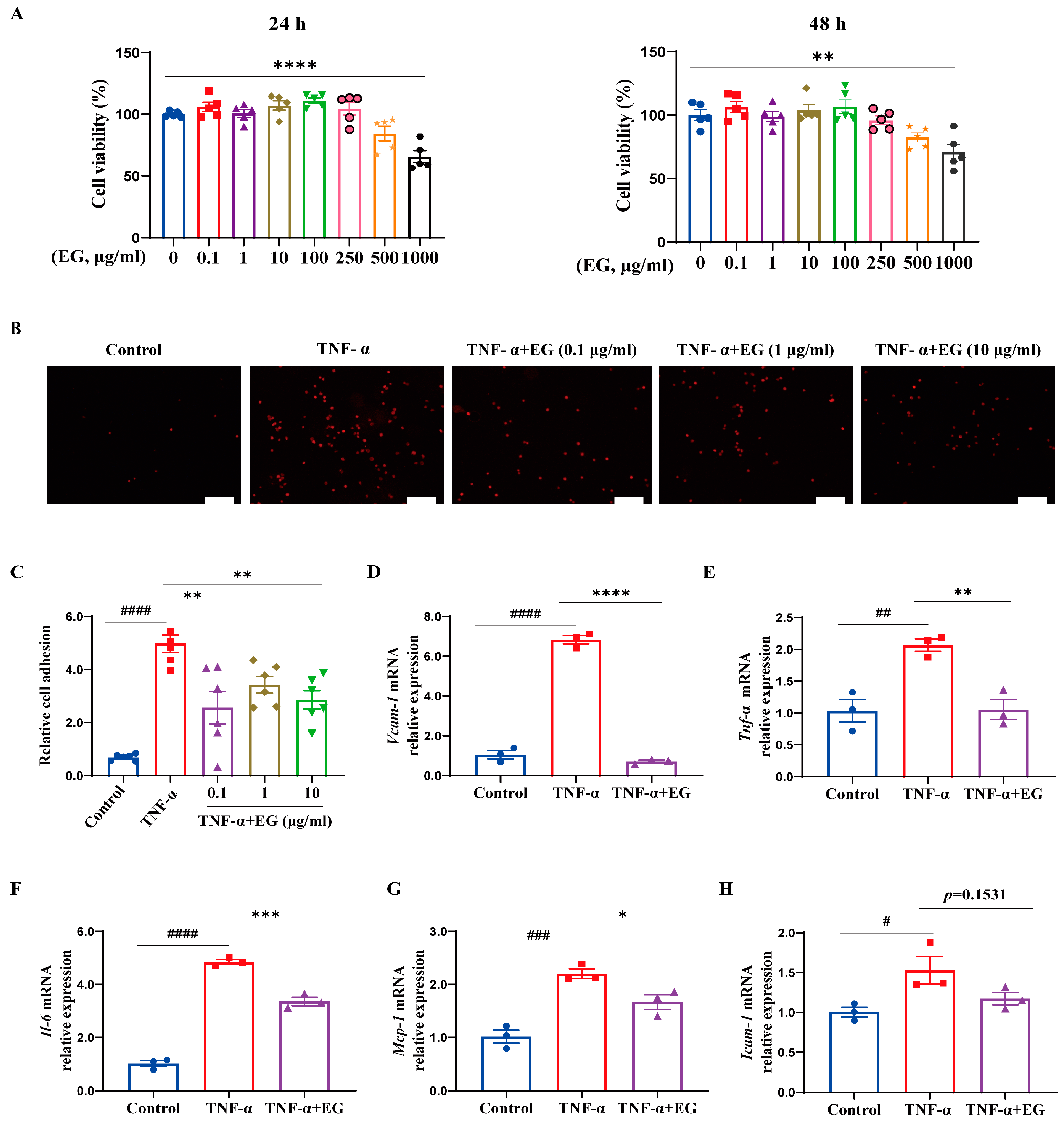
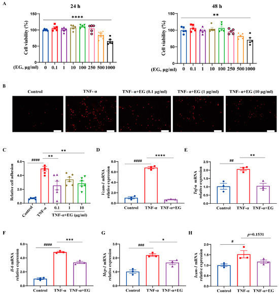
2.4. EG Extract Inhibits the Inflammatory Responses in Activated ECs
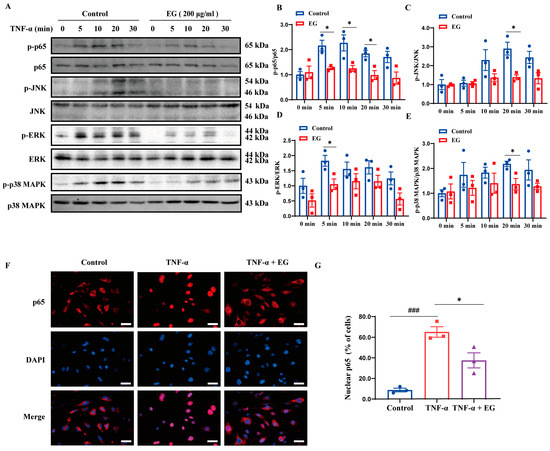
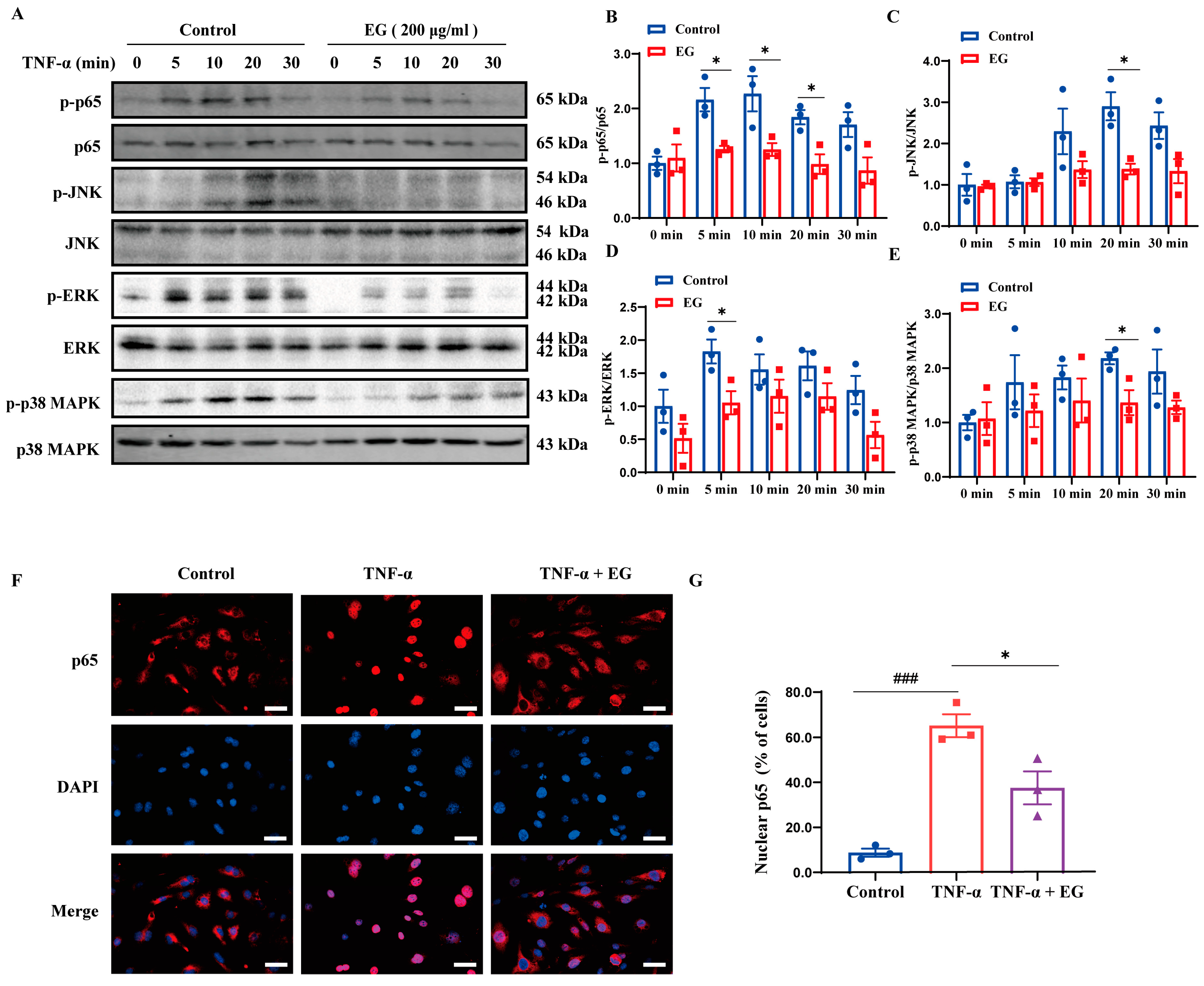
2.5. EG Extract Diminishes EC-Mediated Inflammation by Dampening NF-κB and MAPK Activation
3. Discussion
4. Materials and Methods
4.1. Plant Materials, Chemicals, and Reagents
4.2. Preparation of EG Ethanolic Extract
4.3. Electrospray Ionization (ESI)-Mass Spectrometry (MS) Analysis
4.4. Animals
4.5. Myocardial I/R Injury Model
4.6. Infarct Size Determination
4.7. Histological Analysis, Immunohistochemistry, and Immunofluorescence
4.8. Human Umbilical Vein Endothelial Cell (HUVEC) Culture
4.9. Cell Viability Assay and Induction of Endothelial Inflammation
4.10. Monocyte Adhesion Assay
4.11. Quantitative Real-Time PCR (qRT-PCR)
4.12. Western Blotting
4.13. Statistical Analysis
5. Conclusions
Supplementary Materials
Author Contributions
Funding
Institutional Review Board Statement
Informed Consent Statement
Data Availability Statement
Acknowledgments
Conflicts of Interest
References
- Tsao, C.W.; Aday, A.W.; Almarzooq, Z.I.; Alonso, A.; Beaton, A.Z.; Bittencourt, M.S.; Boehme, A.K.; Buxton, A.E.; Carson, A.P.; Commodore-Mensah, Y.; et al. Heart Disease and Stroke Statistics-2022 Update: A Report from the American Heart Association. Circulation 2022, 145, e153–e639. [Google Scholar] [PubMed]
- Binder, A.; Ali, A.; Chawla, R.; Aziz, H.A.; Abbate, A.; Jovin, I.S. Myocardial protection from ischemia-reperfusion injury post coronary revascularization. Expert. Rev. Cardiovasc. Ther. 2015, 13, 1045–1057. [Google Scholar] [CrossRef]
- Heusch, G.; Gersh, B.J. The pathophysiology of acute myocardial infarction and strategies of protection beyond reperfusion: A continual challenge. Eur. Heart J. 2017, 38, 774–784. [Google Scholar] [CrossRef] [PubMed]
- Algoet, M.; Janssens, S.; Himmelreich, U.; Gsell, W.; Pusovnik, M.; den Eynde, J.V.; Oosterlinck, W. Myocardial ischemia-reperfusion injury and the influence of inflammation. Trends Cardiovasc. Med. 2023, 33, 357–366. [Google Scholar] [CrossRef]
- Eltzschig, H.K.; Eckle, T. Ischemia and reperfusion--from mechanism to translation. Nat. Med. 2011, 17, 1391–1401. [Google Scholar] [CrossRef] [PubMed]
- Wu, Y.; Liu, H.; Wang, X. Cardioprotection of pharmacological postconditioning on myocardial ischemia/reperfusion injury. Life Sci. 2021, 264, 118628. [Google Scholar] [CrossRef] [PubMed]
- Hayward, R.; Campbell, B.; Shin, Y.K.; Scalia, R.; Lefer, A.M. Recombinant soluble P-selectin glycoprotein ligand-1 protects against myocardial ischemic reperfusion injury in cats. Cardiovasc. Res. 1999, 41, 65–76. [Google Scholar] [CrossRef]
- Ma, X.L.; Tsao, P.S.; Lefer, A.M. Antibody to CD-18 exerts endothelial and cardiac protective effects in myocardial ischemia and reperfusion. J. Clin. Investig. 1991, 88, 1237–1243. [Google Scholar] [CrossRef]
- Zhao, Z.Q.; Lefer, D.J.; Sato, H.; Hart, K.K.; Jefforda, P.R.; Vinten-Johansen, J. Monoclonal antibody to ICAM-1 preserves postischemic blood flow and reduces infarct size after ischemia-reperfusion in rabbit. J. Leukoc. Biol. 1997, 62, 292–300. [Google Scholar] [CrossRef]
- Vakeva, A.P.; Agah, A.; Rollins, S.A.; Matis, L.A.; Li, L.; Stahl, G.L. Myocardial infarction and apoptosis after myocardial ischemia and reperfusion: Role of the terminal complement components and inhibition by anti-C5 therapy. Circulation 1998, 97, 2259–2267. [Google Scholar] [CrossRef]
- Pinto, A.R.; Ilinykh, A.; Ivey, M.J.; Kuwabara, J.T.; D’Antoni, M.L.; Debuque, R. Revisiting Cardiac Cellular Composition. Circ. Res. 2016, 118, 400–409. [Google Scholar] [CrossRef]
- Yang, Q.; He, G.; Underwood, M.J.; Yu, C. Cellular and molecular mechanisms of endothelial ischemia/reperfusion injury: Perspectives and implications for postischemic myocardial protection. Am. J. Transl. Res. 2016, 8, 765–777. [Google Scholar] [PubMed]
- Yan, L.; Cheng, B.C.; Zhang, S.; Luo, G.; Zhang, C.; Wang, Q.; Fu, X.Q.; Wang, Y.W.; Zhang, Y. Tibetan Medicine for Diabetes Mellitus: Overview of Pharmacological Perspectives. Front. Pharmacol. 2021, 12, 748500. [Google Scholar] [CrossRef] [PubMed]
- Zhang, Z.; Xu, H.; Zhao, H.; Geng, Y.; Ren, Y.; Guo, L.; Shi, J.; Xu, Z. Edgeworthia gardneri (Wall.) Meisn. water extract improves diabetes and modulates gut microbiota. J. Ethnopharmacol. 2019, 239, 111854. [Google Scholar] [CrossRef] [PubMed]
- Zhang, Y.; Yan, L.S.; Ding, Y.; Cheng, B.C.Y.; Luo, G.; Kong, J.; Liu, T.H.; Zhang, S.F. Edgeworthia gardneri (Wall.) Meisn. Water Extract Ameliorates Palmitate Induced Insulin Resistance by Regulating IRS1/GSK3β/FoxO1 Signaling Pathway in Human HepG2 Hepatocytes. Front. Pharmacol. 2020, 10, 1666. [Google Scholar] [CrossRef] [PubMed]
- Gao, D.; Zhang, Y.; Yang, F.; Li, F.; Zhang, Q.; Xia, Z. The flower of Edgeworthia gardneri (wall.) Meisn. suppresses adipogenesis through modulation of the AMPK pathway in 3T3-L1 adipocytes. J. Ethnopharmacol. 2016, 191, 379–386. [Google Scholar] [CrossRef]
- Gao, D.; Zhang, Y.; Xu, P.; Lin, Y.; Yang, F.; Liu, J.; Zhu, H.W.; Xia, Z.N. In vitro evaluation of dual agonists for PPARγ/β from the flower of Edgeworthia gardneri (wall.) Meisn. J. Ethnopharmacol. 2015, 162, 14–19. [Google Scholar] [CrossRef] [PubMed]
- Zhang, C.; Qin, L.; Wang, H.; Sun, B.; Zhao, D.; Zhang, Q.; Zhong, F.; Wu, L.; Liu, T. Efficacy of aqueous extract of flower of Edgeworthia gardneri (Wall.) Meisn on glucose and lipid metabolism in KK/Upj-Ay/J mice. J. Tradit. Chin. Med. 2022, 42, 187–193. [Google Scholar]
- Tang, L.; Kuang, C.; Shan, D.; Shi, M.; Li, J.; Qiu, L.; Yu, J. The ethanol extract of Edgeworthia gardneri (Wall.) Meisn attenuates macrophage foam cell formation and atherogenesis in ApoE-/- mice. Front. Cardiovasc. Med. 2022, 9, 1023438. [Google Scholar] [CrossRef]
- Wei, D.; Tang, L.; Su, L.; Zeng, S.; Telushi, A.; Lang, X.; Zhang, Y.; Qin, M.; Qiu, L.; Zhong, C.; et al. Edgeworthia gardneri (Wall.) Meisn. extract protects against myocardial infarction by inhibiting NF-κB- and MAPK-mediated endothelial inflammation. Front. Cardiovasc. Med. 2022, 9, 1013013. [Google Scholar] [CrossRef]
- Ong, S.; Hernández-Reséndiz, S.; Crespo-Avilan, G.E.; Mukhametshina, R.T.; Kwek, X.; Cabrera-Fuentes, H.A.; Hausenloy, D.J. Inflammation following acute myocardial infarction: Multiple players, dynamic roles, and novel therapeutic opportunities. Pharmacol. Ther. 2018, 186, 73–87. [Google Scholar] [CrossRef]
- Liu, J.; Wang, H.; Li, J. Inflammation and Inflammatory Cells in Myocardial Infarction and Reperfusion Injury: A Double-Edged Sword. Clin. Med. Insights Cardiol. 2016, 10, 79–84. [Google Scholar] [CrossRef]
- Prabhu, S.D.; Frangogiannis, N.G. The Biological Basis for Cardiac Repair After Myocardial Infarction: From Inflammation to Fibrosis. Circ. Res. 2016, 119, 91–112. [Google Scholar] [CrossRef]
- Newton, K.; Dixit, V.M. Signaling in innate immunity and inflammation. Cold Spring Harb. Perspect. Biol. 2012, 4, a006049. [Google Scholar] [CrossRef] [PubMed]
- Timmers, L.; Pasterkamp, G.; de Hoog, V.C.; Arslan, F.; Appelman, Y.; de Kleijn, D.P.V. The innate immune response in reperfused myocardium. Cardiovasc. Res. 2012, 94, 276–283. [Google Scholar] [CrossRef] [PubMed]
- Yao, Y.; Li, F.; Zhang, M.; Jin, L.; Xie, P.; Liu, D.; Zhang, J.; Hu, X.; Lv, F.; Shang, H.; et al. Targeting CaMKII-δ9 Ameliorates Cardiac Ischemia/Reperfusion Injury by Inhibiting Myocardial Inflammation. Circ. Res. 2022, 130, 887–903. [Google Scholar] [CrossRef] [PubMed]
- Ruparelia, N.; Chai, J.T.; Fisher, E.A.; Choudhury, R.P. Inflammatory processes in cardiovascular disease: A route to targeted therapies. Nat. Rev. Cardiol. 2017, 14, 133–144. [Google Scholar] [CrossRef] [PubMed]
- Valikeserlis, I.; Athanasiou, A.; Stakos, D. Cellular mechanisms and pathways in myocardial reperfusion injury. Coron. Artery Dis. 2021, 32, 567–577. [Google Scholar] [CrossRef] [PubMed]
- Zhong, L.; Simard, M.J.; Huot, J. Endothelial microRNAs regulating the NF-κB pathway and cell adhesion molecules during inflammation. FASEB J. 2018, 32, 4070–4084. [Google Scholar] [CrossRef]
- Fei, Y.; Sun, L.; Yuan, C.; Jiang, M.; Lou, Q.; Xu, Y. CFTR ameliorates high glucose-induced oxidative stress and inflammation by mediating the NF-κB and MAPK signaling pathways in endothelial cells. Int. J. Mol. Med. 2018, 41, 3501–3508. [Google Scholar] [CrossRef]
- Movahed, M.; Brockie, S.; Hong, J.; Fehlings, M.G. Transcriptomic Hallmarks of Ischemia-Reperfusion Injury. Cells 2021, 10, 1838. [Google Scholar] [CrossRef]
- Dong, P.; Liu, K.; Han, H. The Role of NF-κB in Myocardial Ischemia/Reperfusion Injury. Curr. Protein Pept. Sci. 2022, 23, 535–547. [Google Scholar]
- Lv, S.; Ju, C.; Peng, J.; Liang, M.; Zhu, F.; Wang, C.; Huang, K.; Cheng, M.; Zhang, F. 25-Hydroxycholesterol protects against myocardial ischemia-reperfusion injury via inhibiting PARP activity. Int. J. Biol. Sci. 2020, 16, 298–308. [Google Scholar] [CrossRef] [PubMed]
- Chen, W.; Zhang, Y.; Wang, Z.; Tan, M.; Lin, J.; Qian, X.; Li, H.; Jiang, T. Dapagliflozin alleviates myocardial ischemia/reperfusion injury by reducing ferroptosis via MAPK signaling inhibition. Front. Pharmacol. 2023, 14, 1078205. [Google Scholar] [CrossRef]
- Yao, H.; Sun, J.; Wei, J.; Zhang, X.; Chen, B.; Lin, Y. Kaempferol Protects Blood Vessels from Damage Induced by Oxidative Stress and Inflammation in Association with the Nrf2/HO-1 Signaling Pathway. Front. Pharmacol. 2020, 11, 1118. [Google Scholar] [CrossRef]
- Zhou, Q.; Cheng, K.; Gong, J.; Li, E.; Wang, M. Apigenin and its methylglyoxal-adduct inhibit advanced glycation end products-induced oxidative stress and inflammation in endothelial cells. Biochem. Pharmacol. 2019, 166, 231–241. [Google Scholar] [CrossRef]
- Chua, P.K.; Yanagihara, R.; Melish, M.E.; Nerurkar, V.R. Modulation of adhesion molecules and monocyte chemoattractant protein by tumor necrosis factor-alpha and salicylic acid in primary human coronary artery endothelial cells. Cell Mol. Biol. 2003, 49, 1157–1166. [Google Scholar] [PubMed]
- Tan, J.N.; Husain, K.; Jubri, Z.; Chan, K.M.; Jantan, I.; Fauzi, N.M. Gynura procumbens (Lour.) Merr. extract attenuates monocyte adherence to endothelial cells through suppression of the NF-κB signaling pathway. J. Ethnopharmacol. 2022, 294, 115391. [Google Scholar] [CrossRef] [PubMed]
- Park, M.H.; Ju, J.; Kim, M.; Han, J. The protective effect of daidzein on high glucose-induced oxidative stress in human umbilical vein endothelial cells. Z. Naturforsch C J. Biosci. 2016, 71, 21–28. [Google Scholar] [CrossRef] [PubMed]
- Xu, Y.; Wang, Y.; Yan, S.; Yang, Q.; Zhou, Y.; Zeng, X.; Liu, Z.; An, X.; Toque, H.A.; Dong, Z.; et al. Regulation of endothelial intracellular adenosine via adenosine kinase epigenetically modulates vascular inflammation. Nat. Commun. 2017, 8, 943. [Google Scholar] [CrossRef]
- Zhou, J.; Wang, Q. Daphnoretin relieves IL-1β-mediated chondrocytes apoptosis via repressing endoplasmic reticulum stress and NLRP3 inflammasome. J. Orthop. Surg. Res. 2022, 17, 487. [Google Scholar] [CrossRef] [PubMed]
- Wang, Q.; Zhang, L.; Pang, P. Dihydrokaempferol attenuates LPS-induced inflammation and apoptosis in WI-38 cells. Allergol. Immunopathol. 2023, 51, 23–29. [Google Scholar] [CrossRef] [PubMed]
- Jarocka-Karpowicz, I.; Markowska, A. Therapeutic Potential of Jasmonic Acid and Its Derivatives. Int. J. Mol. Sci. 2021, 22, 8437. [Google Scholar] [CrossRef]
- Hu, W.; Dai, D.K.; Zheng, B.Z.; Duan, R.; Chan, G.K.; Dong, T.T.; Qin, Q.W.; Tsim, K.W.K. The binding of kaempferol-3-O-rutinoside to vascular endothelial growth factor potentiates anti-inflammatory efficiencies in lipopolysaccharide-treated mouse macrophage RAW264.7 cells. Phytomedicine 2021, 80, 153400. [Google Scholar] [CrossRef]
- Suchal, K.; Malik, S.; Gamad, N.; Malhotra, R.K.; Goyal, S.N.; Chaudhary, U.; Bhatia, J.; Ojha, S.; Arya, D.S. Kaempferol Attenuates Myocardial Ischemic Injury via Inhibition of MAPK Signaling Pathway in Experimental Model of Myocardial Ischemia-Reperfusion Injury. Oxid. Med. Cell. Longev. 2016, 2016, 7580731. [Google Scholar] [CrossRef]
- Qu, D.; Han, J.; Ren, H.; Yang, W.; Zhang, X.; Zheng, Q. Cardioprotective Effects of Astragalin against Myocardial Ischemia/Reperfusion Injury in Isolated Rat Heart. Oxid. Med. Cell. Longev. 2016, 2016, 8194690. [Google Scholar] [CrossRef] [PubMed]
- Yang, X.; Yang, J.; Hu, J.; Li, X.; Zhang, X.; Li, Z. Apigenin attenuates myocardial ischemia/reperfusion injury via the inactivation of p38 mitogen-activated protein kinase. Mol. Med. Rep. 2015, 12, 6873–6878. [Google Scholar] [CrossRef]
- Kim, J.W.; Jin, Y.C.; Kim, Y.M.; Rhie, S.; Kim, H.J.; Seo, H.G.; Lee, J.H.; Ha, Y.L.; Chang, K.C. Daidzein administration in vivo reduces myocardial injury in a rat ischemia/reperfusion model by inhibiting NF-kappaB activation. Life Sci. 2009, 84, 227–234. [Google Scholar] [CrossRef]
- Chi, H.; Chen, M.; Yang, X.; Lin, X.; Sun, H.; Zhao, W.; Qi, D.; Dong, J.-L.; Cai, J. Progress in Therapies for Myocardial Ischemia Reperfusion Injury. Curr. Drug Targets. 2017, 18, 1712–1721. [Google Scholar] [CrossRef]
- Liu, X.K.; Tosaki, A.; Engleman, R.M.; Das, D.K. Salicylate reduces ventricular dysfunction and arrhythmias during reperfusion in isolated rat hearts. J. Cardiovasc. Pharmacol. 1992, 19, 209–215. [Google Scholar] [CrossRef]
- Han, J.; Li, Q.; Pan, C.; Sun, K.; Fan, J. Effects and mechanisms of QiShenYiQi pills and major ingredients on myocardial microcirculatory disturbance, cardiac injury and fibrosis induced by ischemia-reperfusion. Pharmacol. Res. 2019, 147, 104386. [Google Scholar] [CrossRef] [PubMed]
- Schupp, T.; Akin, I.; Behnes, M. Pharmacological Treatment Following Myocardial Infarction: How Large Is the Gap between Guideline Recommendations and Routine Clinical Care? J. Am. Heart Assoc. 2021, 10, e021799. [Google Scholar] [CrossRef]
- Medzikovic, L.; Azem, T.; Sun, W.; Rejali, P.; Esdin, L.; Rahman, S.; Dehghanitafti, A.; Aryan, L.; Eghbali, M. Sex Differences in Therapies against Myocardial Ischemia-Reperfusion Injury: From Basic Science to Clinical Perspectives. Cells 2023, 12, 2077. [Google Scholar] [CrossRef]
- Yang, Z.; Yi, Y.; Gao, C.; Hou, D.; Hu, J.; Zhao, M. Isolation of inulin-type oligosaccharides from Chinese traditional medicine: Morinda officinalis How and their characterization using ESI-MS/MS. J. Sep. Sci. 2010, 33, 120–125. [Google Scholar] [CrossRef] [PubMed]







| No. | Compound | Formula | Molecular Mass | Charge Form | m/z | Major MS/MS Fragments | Peak Intensity | Relative Ratio (%) |
|---|---|---|---|---|---|---|---|---|
| 1 | Ethyllinolenate | C20H34O2 | 306 | [M + H]+ | 307 | 123.59, 185.16, 221.2, 233.07, 261.16, 277.17, 289.14 | 2677 | 6.46 |
| 2 | Tridecanoic acid | C13H26O2 | 214 | [M + H]+ | 215 | 159.06 | 3910 | 9.44 |
| 3 | Pentadecanoic acid | C15H30O2 | 242 | [M + H − H2O]+ | 225 | 95.04, 169.1, 181.17, 193.09, 197.22, 207.09 | 3886 | 9.38 |
| 4 | Kaempferol | C15H10O6 | 286 | [M + H]+ | 287 | 213.21, 231.1, 241.1, 269.15 | 3490 | 8.42 |
| 5 | Astragalin | C21H20O11 | 448 | [M + Na]+ | 471 | 185.1, 309.04, 453.22 | 4327 | 10.44 |
| 6 | Apigenin | C15H10O5 | 270 | [M + H]+ | 271 | 145.2, 197.09, 215.17, 243.06, 253.25 | 3139 | 7.58 |
| 7 | Daidzein | C15H10O4 | 254 | [M + H]+ | 255 | 137.8, 199.11, 227.23 | 5841 | 14.10 |
| 8 | Pro-lle | C11H20N2O3 | 228 | [M + H − H2O]+ | 211 | 126.09, 183.11, 194.33 | 4888 | 11.80 |
| 9 | GIn-Asp | C9H15N3O6 | 261 | [M + H − H2O]+ | 244 | 180.09, 226.27, 235.43 | 5993 | 14.46 |
| 10 | Cys(Trioxidation)-Pro | C8H14N2O6S | 267 | [M + H]+ | 268 | 222.11, 250.3 | 4783 | 11.54 |
| 11 | GLu-His | C11H16N4O5 | 284 | [M + H]+ | 285 | 249.26, 257.33, 267.07 | 2454 | 5.92 |
| 12 | Daphnoretin | C19H12O7 | 352 | [M + H]+ | 353 | 164.02, 179.02, 338.11 | 41,433 | 100.00 |
| 13 | Dihydrokaempferol | C15H12O6 | 288 | [M + H]+ | 289 | 195.31, 243.15, 271.29 | 4031 | 9.73 |
| 14 | dl-arginine | C6H14N4O2 | 174 | [M + H]+ | 175 | 60.13, 116.08, 130.16, 158.13 | 11,556 | 27.89 |
| 15 | Palmital | C16H32O | 240 | [M + H]+ | 241 | 197.19, 211.25, 223.15, | 2562 | 6.18 |
| 16 | Adenosine | C10H13N5O4 | 267 | [M + H]+ | 268 | 85.01, 136.14, 178.12 | 4783 | 11.54 |
| 17 | Xanthene-9-carboxylic acid | C14H10O3 | 226 | [M + H]+ | 227 | 100.92, 155.05, 181.23, 209.14, 217.59 | 7490 | 18.08 |
| 18 | Mevalonic acid | C6H12O4 | 148 | [M + H]+ | 149 | 121.01, | 2280 | 5.50 |
| 19 | 1,4-Benzenediol, 2-methyl- | C7H8O2 | 124 | [M + H]+ | 125 | 81.1, 107.04 | 2321 | 5.60 |
| 20 | Sebacic acid | C10H18O4 | 202 | [M + H − H2O]+ | 185 | 139.05, 149.24, 157.08, 167.02 | 31,738 | 76.60 |
| 21 | Jasmonic acid | C12H18O3 | 210 | [M + H − H2O]+ | 193 | 157.28, 175.15 | 5934 | 14.32 |
| 22 | Salicylic acid | C7H6O3 | 138 | [M + H]+ | 139 | 69.19, 111.05, 121.19 | 6156 | 14.86 |
| 23 | Dimethyl phthalate | C10H10O4 | 194 | [M + H − CH4O]+ | 163 | 119.21, 133.01 | 3348 | 8.08 |
| 24 | Hexadecanoic acid | C16H32O2 | 256 | [M − H]− | 255 | 227.25, 237.25 | 37,768 | 97.08 |
| 25 | Kaempferol 3-O-rutinoside | C27H30O15 | 594 | [M − H]− | 593 | 229.16, 257.15, 285.05, 327.14, 357.21 | 38,902 | 100.00 |
| 26 | Femlic acid | C10H10O4 | 194 | [M − H]− | 193 | 134.12, 149.05 | 626 | 1.61 |
| 27 | 9S,11R,15S-trihydroxy-5Z-prostanoic acid | C20H36O5 | 356 | [M − H]− | 355 | 193.06, 201.11, 293.34, 311.18, 319.2, 337.11 | 2144 | 5.51 |
| 28 | 3-Hydroxy-3-methylglutaric acid | C6H10O5 | 162 | [M − H]− | 161 | 57.07, 99.03, 117.11, 143.17 | 3936 | 10.12 |
Disclaimer/Publisher’s Note: The statements, opinions and data contained in all publications are solely those of the individual author(s) and contributor(s) and not of MDPI and/or the editor(s). MDPI and/or the editor(s) disclaim responsibility for any injury to people or property resulting from any ideas, methods, instructions or products referred to in the content. |
© 2024 by the authors. Licensee MDPI, Basel, Switzerland. This article is an open access article distributed under the terms and conditions of the Creative Commons Attribution (CC BY) license (https://creativecommons.org/licenses/by/4.0/).
Share and Cite
Lang, X.; Zhong, C.; Su, L.; Qin, M.; Xie, Y.; Shan, D.; Cui, Y.; Shi, M.; Li, M.; Quan, H.; et al. Edgeworthia gardneri (Wall.) Meisn. Ethanolic Extract Attenuates Endothelial Activation and Alleviates Cardiac Ischemia-Reperfusion Injury. Molecules 2024, 29, 1068. https://doi.org/10.3390/molecules29051068
Lang X, Zhong C, Su L, Qin M, Xie Y, Shan D, Cui Y, Shi M, Li M, Quan H, et al. Edgeworthia gardneri (Wall.) Meisn. Ethanolic Extract Attenuates Endothelial Activation and Alleviates Cardiac Ischemia-Reperfusion Injury. Molecules. 2024; 29(5):1068. https://doi.org/10.3390/molecules29051068
Chicago/Turabian StyleLang, Xiaoya, Chao Zhong, Lingqing Su, Manman Qin, Yanfei Xie, Dan Shan, Yaru Cui, Min Shi, Min Li, Hexiu Quan, and et al. 2024. "Edgeworthia gardneri (Wall.) Meisn. Ethanolic Extract Attenuates Endothelial Activation and Alleviates Cardiac Ischemia-Reperfusion Injury" Molecules 29, no. 5: 1068. https://doi.org/10.3390/molecules29051068
APA StyleLang, X., Zhong, C., Su, L., Qin, M., Xie, Y., Shan, D., Cui, Y., Shi, M., Li, M., Quan, H., Qiu, L., Zhong, G., & Yu, J. (2024). Edgeworthia gardneri (Wall.) Meisn. Ethanolic Extract Attenuates Endothelial Activation and Alleviates Cardiac Ischemia-Reperfusion Injury. Molecules, 29(5), 1068. https://doi.org/10.3390/molecules29051068

