Ultra-High-Performance Liquid Chromatography–Electrospray Ionization–High-Resolution Mass Spectrometry for Distinguishing the Origin of Ellagic Acid Extracts: Pomegranate Peels or Gallnuts
Abstract
1. Introduction
2. Results and Discussions
2.1. Qualitative Analysis of Crude Extracts from Pomegranate Peels and Gallnuts by UPLC-ESI-HR-MS/MS
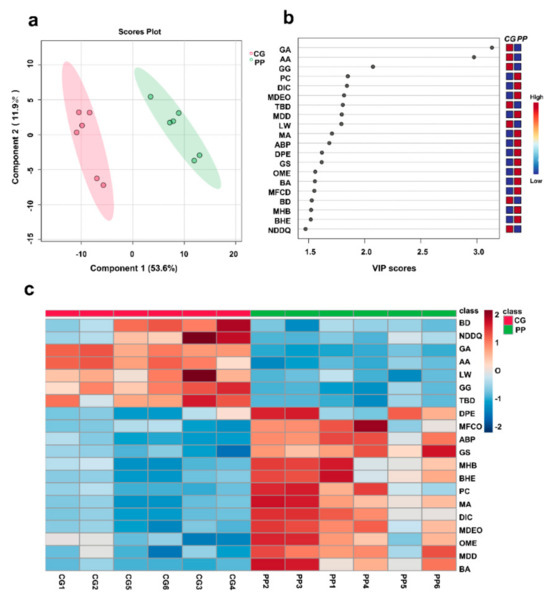
2.2. Identification of a Biomarker for the Discrimination of Ellagic Acid Extracted from Pomegranate Peel or Gallnuts
2.3. Quantitative Analysis of Anacardic Acid and Ginkgolic Acid (C15:1)
3. Materials and Methods
3.1. Materials and Reagents
3.2. Solution Preparation of Crude Extracts and Health Care Products
3.3. Preparation of Standard Solution
3.4. Ultra-High-Performance Liquid Chromatography–Electrospray Ionization–High-Resolution Mass Spectrometry (UHPLC-ESI-HR-MS)
3.5. Data Processing for the Identification of Ellagic Acid Extracts from Pomegranate Peels or Gallnuts
4. Conclusions
Supplementary Materials
Author Contributions
Funding
Institutional Review Board Statement
Informed Consent Statement
Data Availability Statement
Conflicts of Interest
References
- Sharifi-Rad, J.A.-O.; Quispe, C.; Castillo, C.M.S.; Caroca, R.; Lazo-Vélez, M.A.; Antonyak, H.; Polishchuk, A.; Lysiuk, R.; Oliinyk, P.; De Masi, L.A.-O.; et al. Ellagic Acid: A Review on Its Natural Sources, Chemical Stability, and Therapeutic Potential. Oxidative Med. Cell. Longev. 2022, 2022, 848084. [Google Scholar] [CrossRef]
- Ríos, J.L.; Giner, R.M.; Marín, M.; Recio, M.C. A Pharmacological Update of Ellagic Acid. Planta Med. 2018, 84, 1068–1093. [Google Scholar] [CrossRef] [PubMed]
- Zhu, H.A.-O.; Yan, Y.A.-O.; Jiang, Y.; Meng, X. Ellagic Acid and Its Anti-Aging Effects on Central Nervous System. Int. J. Mol. Sci. 2022, 23, 10937. [Google Scholar] [CrossRef] [PubMed]
- Baccarin, T.; Lemos-Senna, E. Potential Application of Nanoemulsions for Skin Delivery of Pomegranate Peel Polyphenols. AAPS PharmSciTech 2017, 18, 3307–3314. [Google Scholar] [CrossRef] [PubMed]
- Quave, C.L.; Estévez-Carmona, M.; Compadre, C.M.; Hobby, G.; Hendrickson, H.; Beenken, K.E.; Smeltzer, M.S. Ellagic acid derivatives from Rubus ulmifolius inhibit Staphylococcus aureus biofilm formation and improve response to antibiotics. PLoS ONE 2012, 7, e28737. [Google Scholar] [CrossRef] [PubMed]
- Savic, I.M.; Jocic, E.; Nikolic, V.D.; Popsavin, M.M.; Rakic, S.J.; Savic-Gajic, I.M. The effect of complexation with cyclodextrins on the antioxidant and antimicrobial activity of ellagic acid. Pharm. Dev. Technol. 2019, 24, 410–418. [Google Scholar] [CrossRef] [PubMed]
- Dornelles, G.A.-O.; de Oliveira, J.S.; de Almeida, E.J.R.; Mello, C.B.E.; BR, E.R.; da Silva, C.B.; Petry, L.D.S.; Pillat, M.M.; Palma, T.V.; de Andrade, C.M. Ellagic Acid Inhibits Neuroinflammation and Cognitive Impairment Induced by Lipopolysaccharides. Neurochem. Res. 2020, 45, 2456–2473. [Google Scholar] [CrossRef]
- Gupta, A.; Kumar, R.; Ganguly, R.; Singh, A.K.; Rana, H.K.; Pandey, A.K. Antioxidant, anti-inflammatory and hepatoprotective activities of Terminalia bellirica and its bioactive component ellagic acid against diclofenac induced oxidative stress and hepatotoxicity. Toxicol. Rep. 2021, 8, 44–52. [Google Scholar] [CrossRef]
- Gil, T.Y.; Hong, C.H.; An, H.J. Anti-Inflammatory Effects of Ellagic Acid on Keratinocytes via MAPK and STAT Pathways. Int. J. Mol. Sci. 2021, 22, 1277. [Google Scholar] [CrossRef]
- Bae, J.Y.; Choi, J.S.; Kang, S.W.; Lee, Y.J.; Park, J.; Kang, Y.H. Dietary compound ellagic acid alleviates skin wrinkle and inflammation induced by UV-B irradiation. Exp. Dermatol. 2010, 19, e182–e190. [Google Scholar] [CrossRef]
- Wang, Y.; Ren, F.; Li, B.; Song, Z.; Chen, P.; Ouyang, L. Ellagic acid exerts antitumor effects via the PI3K signaling pathway in endometrial cancer. J. Cancer 2019, 10, 3303–3314. [Google Scholar] [CrossRef] [PubMed]
- Polce, S.A.; Burke, C.; França, L.A.-O.; Kramer, B.; de Andrade Paes, A.A.-O.; Carrillo-Sepulveda, M.A. Ellagic Acid Alleviates Hepatic Oxidative Stress and Insulin Resistance in Diabetic Female Rats. Nutrients 2018, 10, 531. [Google Scholar] [CrossRef] [PubMed]
- Lin, C.; Wei, D.; Xin, D.; Pan, J.; Huang, M. Ellagic acid inhibits proliferation and migration of cardiac fibroblasts by down-regulating expression of HDAC1. J. Toxicol. Sci. 2019, 44, 425–433. [Google Scholar] [CrossRef] [PubMed]
- Boggia, R.; Turrini, F.; Roggeri, A.; Olivero, G.; Cisani, F.; Bonfiglio, T.; Summa, M.; Grilli, M.; Caviglioli, G.; Alfei, S.; et al. Neuroinflammation in Aged Brain: Impact of the Oral Administration of Ellagic Acid Microdispersion. Int. J. Mol. Sci. 2020, 21, 3631. [Google Scholar] [CrossRef] [PubMed]
- Javaid, N.; Shah, M.A.; Rasul, A.; Chauhdary, Z.; Saleem, U.; Khan, H.; Ahmed, N.; Uddin, M.S.; Mathew, B.; Behl, T.; et al. Neuroprotective Effects of Ellagic Acid in Alzheimer’s Disease: Focus on Underlying Molecular Mechanisms of Therapeutic Potential. Curr. Pharm. Des. 2021, 27, 3591–3601. [Google Scholar] [CrossRef] [PubMed]
- Wink, M. Modes of Action of Herbal Medicines and Plant Secondary Metabolites. Medicines 2015, 2, 251–286. [Google Scholar] [CrossRef] [PubMed]
- Xiang, Q.; Li, M.; Wen, J.; Ren, F.; Yang, Z.; Jiang, X.; Chen, Y. The bioactivity and applications of pomegranate peel extract: A review. J. Food Biochem. 2022, 46, e14105. [Google Scholar] [CrossRef] [PubMed]
- Ren, Y.Y.; Zhang, X.R.; Li, T.N.; Zeng, Y.J.; Wang, J.; Huang, Q.W. Galla Chinensis, a Traditional Chinese Medicine: Comprehensive review of botany, traditional uses, chemical composition, pharmacology and toxicology. J. Ethnopharmacol. 2021, 278, 114247. [Google Scholar] [CrossRef]
- Aguilar-Zarate, P.; Wong-Paz, J.E.; Buenrostro-Figueroa, J.J.; Ascacio, J.A.; Contreras-Esquivel, J.C.; Aguilar, C.N. Ellagitannins: Bioavailability, Purification and Biotechnological Degradation. Mini Rev. Med. Chem. 2018, 18, 1244–1252. [Google Scholar] [CrossRef]
- Panichayupakaranant, P.; Itsuriya, A.; Sirikatitham, A. Preparation method and stability of ellagic acid-rich pomegranate fruit peel extract. Pharm. Biol. 2010, 48, 201–205. [Google Scholar] [CrossRef]
- Mo, J.; Panichayupakaranant, P.; Kaewnopparat, N.; Nitiruangjaras, A.; Reanmongkol, W. Topical anti-inflammatory and analgesic activities of standardized pomegranate rind extract in comparison with its marker compound ellagic acid in vivo. J. Ethnopharmacol. 2013, 148, 901–908. [Google Scholar] [CrossRef]
- Akaberi, M.; Boghrati, Z.; Sahebkar, A.; Emami, S.A. Therapeutic Potential of Pomegranate in Metabolic Disorders. Adv. Exp. Med. Biol. 2021, 1328, 421–440. [Google Scholar] [PubMed]
- Taniguchi, S.; Yazaki, K.; Yabu-Uchi, R.; Kawakami, K.Y.; Ito, H.; Hatano, T.; Yoshida, T. Galloylglucoses and riccionidin A in Rhus javanica adventitious root cultures. Phytochemistry 2000, 53, 357–363. [Google Scholar] [CrossRef] [PubMed]
- Ren, Z.; Zhu, B.; Wang, D.; Ma, E.; Su, D.; Zhong, Y. Comparative population structure of Chinese sumac aphid Schlechtendalia chinensis and its primary host-plant Rhus chinensis. Genetica 2008, 132, 103–112. [Google Scholar] [CrossRef] [PubMed]
- Jiang, L.; Si, Z.H.; Li, M.H.; Zhao, H.; Fu, Y.H.; Xing, Y.X.; Hong, W.; Ruan, L.Y.; Li, P.M.; Wang, J.S. (1)HNMR-based metabolomics study of liver damage induced by ginkgolic acid (15:1) in mice. J. Pharm. Biomed. Anal. 2017, 136, 44–54. [Google Scholar] [CrossRef] [PubMed]
- Boateng, I.D. A critical review of ginkgolic acids in Ginkgo biloba leaf extract (EGb): Toxicity and technologies to remove ginkgolic acids and their promising bioactivities. Food Funct. 2022, 13, 9226–9242. [Google Scholar] [CrossRef] [PubMed]
- Liu, Z.H.; Zeng, S. Cytotoxicity of ginkgolic acid in HepG2 cells and primary rat hepatocytes. Toxicol. Lett. 2009, 187, 131–136. [Google Scholar] [CrossRef] [PubMed]
- Wang, R.; Kobayashi, Y.; Lin, Y.; Rauwald, H.W.; Yao, J.; Fang, L.; Qiao, H.; Kuchta, K. HPLC quantification of all five ginkgolic acid derivatives in Ginkgo biloba extracts using 13:0 ginkgolic acid as a single marker compound. Planta Med. 2015, 81, 71–78. [Google Scholar] [CrossRef] [PubMed]
- Fuzzati, N.; Pace, R.; Villa, F. A simple HPLC-UV method for the assay of ginkgolic acids in Ginkgo biloba extracts. Fitoterapia 2003, 74, 247–256. [Google Scholar] [CrossRef]
- Zhang, Y.; Liu, Y.; Li, L.; Wei, J.; Xiong, S.; Zhao, Z. High resolution mass spectrometry coupled with multivariate data analysis revealing plasma lipidomic alteration in ovarian cancer in Asian women. Talanta 2016, 150, 88–96. [Google Scholar] [CrossRef]




| No. * | Name | RT **/min | Formula | Fragment Ions | [M−H]- m/z Detected | [M−H]- m/z Theoretical | Mass Error /ppm |
|---|---|---|---|---|---|---|---|
| 1 | Ellagic Acid | 16.66 | C14H6O8 | 256.9 | 300.9981 | 300.9979 | 0.8 |
| 2 | Ethyl 4-hydroxycyclohexane carboxylate | 18.64 | C9H16O3 | 127.1 | 171.1021 | 171.1016 | 2.8 |
| 3 | Traumatin | 23.67 | C12H20O3 | 166.9 | 211.1334 | 211.1329 | 2.3 |
| 4 | Phloionolic Acid | 24.63 | C18H36O5 | 286.9 | 331.2483 | 331.2479 | 1.2 |
| 5 | 13(S)-HpOTrE | 26.31 | C18H30O4 | 208.8 | 309.2063 | 309.2060 | 1.2 |
| 6 | VS1150000 | 28.10 | C18H34O4 | 294.9 | 313.2374 | 313.2373 | 0.3 |
| 7 | 12-oxo Phytodienoic Acid | 29.00 | C18H28O3 | 246.9 | 291.1961 | 291.1955 | 2.1 |
| 8 | 9,10-Dihydroxystearic Acid | 29.30 | C18H36O4 | 297.0 | 315.2533 | 315.2530 | 1.1 |
| 9 | 9(10)-EpODE | 29.49 | C18H30O3 | 248.9 | 293.2117 | 293.2111 | 1.9 |
| 10 | Ricinelaidic Acid | 30.19 | C18H34O3 | 279.0 | 297.2423 | 297.2424 | −0.5 |
| 11 | Linolenelaidic Acid | 32.09 | C18H30O2 | 232.9 | 277.2166 | 277.2162 | 1.6 |
| 12 | Palmitelaidic Acid | 32.39 | C16H30O2 | 208.9 | 253.2166 | 253.2162 | 1.7 |
| 13 | Linoelaidic Acid | 32.74 | C18H32O2 | 234.9 | 279.2323 | 279.2319 | 1.6 |
| 14 | Palmitic Acid | 33.19 | C16H32O2 | 226.8 | 255.2324 | 255.2319 | 1.9 |
| 15 | Oleic Acid | 33.44 | C18H34O2 | 236.9 | 281.2478 | 281.2475 | 1.2 |
| 16 | Stearic Acid | 35.28 | C18H36O2 | 239.0 | 283.2638 | 283.2632 | 2.2 |
| No. * | Name | RT **/min | Formula | Fragment Ions | [M−H]- m/z Detected | [M−H]- m/z Theoretical | Error /ppm |
|---|---|---|---|---|---|---|---|
| 1 | Ellagic Acid | 16.7 | C14H6O8 | 256.9 | 300.9977 | 300.9979 | −0.5 |
| 17 | (−)-pinellic Acid | 24.5 | C18H34O5 | 228.9 | 329.2327 | 329.2323 | 1.1 |
| 18 | 1-nonanoic Acid | 27.0 | C9H18O2 | 128.9 | 157.1227 | 157.1223 | 2.4 |
| 9 | 9(10)-EpODE | 29.6 | C18H30O3 | 248.9 | 293.2116 | 293.2111 | 1.7 |
| 19 | Lauric Acid | 30.6 | C12H24O2 | 155.1 | 199.1696 | 199.1693 | 1.9 |
| 20 | PA3500000 | 31.8 | C23H32O2 | 163.9 | 339.2321 | 339.2319 | 0.5 |
| 21 | Myristic Acid | 32.2 | C14H28O2 | 183.2 | 227.2010 | 227.2006 | 1.7 |
| 22 | Betulonic Acid | 32.6 | C30H46O3 | 409.1 | 453.3364 | 453.3363 | 0.2 |
| 14 | Palmitic Acid | 33.3 | C16H32O2 | 226.8 | 255.2325 | 255.2319 | 2.5 |
| 15 | Oleic Acid | 33.4 | C18H34O2 | 236.9 | 281.2478 | 281.2475 | 1.1 |
| 16 | Stearic Acid | 34.4 | C18H36O2 | 239.0 | 283.2637 | 283.2632 | 1.8 |
| 23 | Ginkgoic Acid | 36.5 | C22H34O3 | 301.0 | 345.2428 | 345.2424 | 1.1 |
| 24 | Ginkgol | 37.1 | C21H34O | 283.1 | 301.2539 | 301.2526 | 4.4 |
| 25 | Anacardic Acid | 38.2 | C22H36O3 | 303.0 | 347.2585 | 347.2581 | 1.1 |
| Sample | Ginkgolic Acid (mg/kg *) Mean ± SD ** | Anacardic Acid (mg/kg *) Mean ± SD ** |
|---|---|---|
| CG-1 | 4.46 ± 0.06 | 9.26 ± 0.01 |
| CG-2 | 4.27 ± 0.37 | 8.96 ± 0.49 |
| CG-3 | 3.02 ± 0.10 | 8.78 ± 0.22 |
| CG-4 | 0.84 ± 0.05 | 2.61 ± 0.10 |
| CG-5 | 0.93 ± 0.01 | 3.15 ± 0.04 |
| CG-6 | 4.30 ± 0.06 | 9.12 ± 0.04 |
| HCD-1 | 1.43 ± 0.09 | 1.69 ± 0.08 |
| HCD-2 | 0.06 ± 0.03 | 0.11 ± 0.05 |
| HCD-3 | 0 | 0 |
| Sample/Place of Production | Date of Manufacture | Origin | Nature | Quantity of Ellagic Acid Informed | Other Ingredients |
|---|---|---|---|---|---|
| HCD-1 America | March 2020 | Pomegranate seed extract | Dry power in capsule | 70% | Silica, vegetable magnesium stearate, vegetable capsule |
| HCD-2 America | July 2022 | Pomegranate fruit extract | Dry power in capsule | 40% | Cellulose, vegetable Cellulose Capsule |
| HCD-3 Germany | April 2022 | Pomegranate fruit extract | Dry power in capsule | 40% | microcrystalline cellulose, gelatin |
Disclaimer/Publisher’s Note: The statements, opinions and data contained in all publications are solely those of the individual author(s) and contributor(s) and not of MDPI and/or the editor(s). MDPI and/or the editor(s) disclaim responsibility for any injury to people or property resulting from any ideas, methods, instructions or products referred to in the content. |
© 2024 by the authors. Licensee MDPI, Basel, Switzerland. This article is an open access article distributed under the terms and conditions of the Creative Commons Attribution (CC BY) license (https://creativecommons.org/licenses/by/4.0/).
Share and Cite
Wei, J.; Xu, R.; Zhang, Y.; Zhao, L.; Li, S.; Zhao, Z. Ultra-High-Performance Liquid Chromatography–Electrospray Ionization–High-Resolution Mass Spectrometry for Distinguishing the Origin of Ellagic Acid Extracts: Pomegranate Peels or Gallnuts. Molecules 2024, 29, 666. https://doi.org/10.3390/molecules29030666
Wei J, Xu R, Zhang Y, Zhao L, Li S, Zhao Z. Ultra-High-Performance Liquid Chromatography–Electrospray Ionization–High-Resolution Mass Spectrometry for Distinguishing the Origin of Ellagic Acid Extracts: Pomegranate Peels or Gallnuts. Molecules. 2024; 29(3):666. https://doi.org/10.3390/molecules29030666
Chicago/Turabian StyleWei, Jinchao, Renjian Xu, Yuanyuan Zhang, Lingyu Zhao, Shumu Li, and Zhenwen Zhao. 2024. "Ultra-High-Performance Liquid Chromatography–Electrospray Ionization–High-Resolution Mass Spectrometry for Distinguishing the Origin of Ellagic Acid Extracts: Pomegranate Peels or Gallnuts" Molecules 29, no. 3: 666. https://doi.org/10.3390/molecules29030666
APA StyleWei, J., Xu, R., Zhang, Y., Zhao, L., Li, S., & Zhao, Z. (2024). Ultra-High-Performance Liquid Chromatography–Electrospray Ionization–High-Resolution Mass Spectrometry for Distinguishing the Origin of Ellagic Acid Extracts: Pomegranate Peels or Gallnuts. Molecules, 29(3), 666. https://doi.org/10.3390/molecules29030666

