Synthesis of Novel Gefitinib-Conjugated 1,2,3-Triazole Derivatives and Their Effect of Inducing DNA Damage and Apoptosis in Tumor Cells
Abstract
1. Introduction
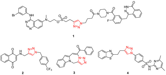
2. Chemistry
3. Results and Discussion
3.1. Gefitinib Derivatives Inhibited the Cell Viability of HepG2 Cells
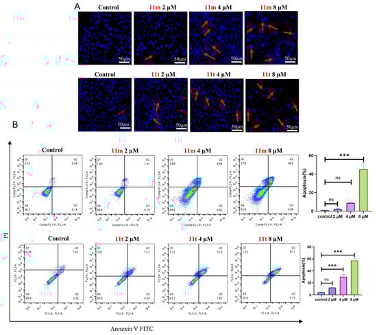
3.2. Cell Apoptosis of Novel Synthetic Compounds
3.3. Compound 11m and 11t Affected Cell Growth
3.4. Compound 11m and 11t on the Migration of HepG2 Cells
3.5. Compound 11m and 11t Stimulated DNA Damage of Tumor Cells
3.6. Assessment of Apoptosis Induced by Compounds 11m and 11t
3.7. The Effect of Compound 11t on Liver Injury in Mice
4. Conclusions
5. Experimental
5.1. Materials and Chemistry
Synthesis of Gefitinib Derivative 11a (Compounds 11b–11t, the Method Are Applicable to the Preparation of Compound 11a)
5.2. Biological Study
5.2.1. Cell Culture
5.2.2. CCK-8 Assay and IC50 Measurement
5.2.3. DAPI Staining to Detect Morphological Changes in Apoptosis
5.2.4. Annexin V-FITC/PI Dual Staining for Apoptosis Detection
5.2.5. Colony Formation Assay
5.2.6. Scratch Wound Healing Assay
5.2.7. Transwell Assay
5.2.8. DNA Damage Immunofluorescence Analysis
5.2.9. Western Blot Analysis
5.2.10. Acute Toxicity Test
5.2.11. Statistical Analyses
Supplementary Materials
Author Contributions
Funding
Institutional Review Board Statement
Informed Consent Statement
Data Availability Statement
Acknowledgments
Conflicts of Interest
References
- Pokhodylo, N.; Tupychak, M.; Finiuk, N.; Klyuchivska, O.; Stoika, R. Novel hybrid benzoisothiazole-1,2,3-triazole-4-carboxamides with sub-micromolar toxicity towards human breast carcinoma cells and high affinity to DNA. J. Mol. Struct. 2024, 1314, 138743. [Google Scholar] [CrossRef]
- Macan, A.M.; Perin, N.; Jakopec, S.; Mioc, M.; Stojkovic, M.R.; Kralj, M.; Hranjec, M.; Raic-Malic, S. Synthesis, antiproliferative activity and DNA/RNA-binding properties of mono- and bis-(1,2,3-triazolyl)-appended benzimidazo[1,2-a] quinoline derivatives. Eur. J. Med. Chem. 2020, 185, 111845. [Google Scholar] [CrossRef] [PubMed]
- Juretschke, T.; Beli, P. Causes and consequences of DNA damage-induced autophagy. Matrix Biol. 2021, 100, 39–53. [Google Scholar] [CrossRef] [PubMed]
- Ueda, S.; Ozaki, R.; Kaneko, A.; Akizuki, R.; Katsuta, H.; Miura, A.; Matsuura, A.; Ushimaru, T. TORC1, Tel1/Mec1, and Mpk1 regulate autophagy induction after DNA damage in budding yeast. Cell Signal. 2019, 62, 109344. [Google Scholar] [CrossRef]
- Nagata, M.; Arakawa, S.; Yamaguchi, H.; Torii, S.; Endo, H.; Tsujioka, M.; Honda, S.; Nishida, Y.; Konishi, A.; Shimizu, S. Dram1 regulates DNA damage-induced alternative autophagy. Cell Stress 2018, 2, 55. [Google Scholar] [CrossRef]
- Eliopoulos, A.G.; Havaki, S.; Gorgoulis, V.G. DNA Damage Response and Autophagy: A Meaningful Partnership. Front. Genet. 2016, 7, 204. [Google Scholar] [CrossRef]
- Rodriguez-Rocha, H.; Garcia-Garcia, A.; Panayiotidis, M.I.; Franco, R. DNA damage and autophagy. Mutat. Res./Fundam. Mol. Mech. Mutagen. 2011, 711, 158–168. [Google Scholar] [CrossRef]
- Yao, M.; Wu, Y.; Cao, Y.; Liu, H.; Ma, N.; Chai, Y.; Zhang, S.; Zhang, H.; Nong, L.; Liang, L.; et al. Autophagy-Mediated Clearance of Free Genomic DNA in the Cytoplasm Protects the Growth and Survival of Cancer Cells. Front. Oncol. 2021, 11, 667920. [Google Scholar] [CrossRef]
- Zhou, S.; Hou, X.; Li, L.; Guo, L.; Wang, H.; Mao, L.; Shi, L.; Yuan, M. Discovery of dolutegravir-1,2,3-triazole derivatives against prostate cancer via inducing DNA damage. Bioorganic Chem. 2023, 141, 106926. [Google Scholar] [CrossRef]
- Xu, Z.; Zhao, S.J.; Liu, Y. 1,2,3-Triazole-containing hybrids as potential anticancer agents: Current developments, action mechanisms and structure-activity relationships. Eur. J. Med. Chem. 2019, 1, 111700. [Google Scholar] [CrossRef]
- Liu, Z.; Liu, J.; Gao, E.; Mao, L.; Hu, S.; Li, S. Synthesis and In Vitro Antitumor Activity Evaluation of Gefitinib-1,2,3-Triazole Derivatives. Molecules 2024, 29, 837. [Google Scholar] [CrossRef] [PubMed]
- Begam, R.; Shajahan, A.; Shefin, B.; Murugan, V. Synthesis of novel naphthalimide tethered 1,2,3-triazoles: In vitro biological evaluation and docking study of anti-inflammatory inhibitors. J. Mol. Struct. 2022, 1254, 132364. [Google Scholar] [CrossRef]
- Hou, X.; Mao, L.; Guo, Y.; Wang, L.; Peng, L.; Wang, H.; Yang, J.; Li, S.; Li, Y. Synthesis and antitumor activity of dolutegravir derivatives bearing 1,2,3-triazole moieties. BMC Chem. 2024, 18, 97. [Google Scholar] [CrossRef]
- Gao, E.; Wang, Y.; Fan, G.L.; Xu, G.; Wu, Z.Y.; Liu, Z.J.; Liu, J.C.; Mao, L.F.; Hou, X.; Li, S. Discovery of geftinib-1,2,3-triazole derivatives against lung cancer via inducing apoptosis and inhibiting the colony formation. Sci. Rep. 2024, 14, 9223. [Google Scholar]
- Xie, H.; Mao, L.; Fan, G.; Wu, Z.; Wang, Y.; Hou, X.; Wang, J.; Wang, H.; Liu, L.; Li, S. Design and synthesis of cabotegravir derivatives bearing 1,2,3-triazole and evaluation of anti-liver cancer activity. Front. Pharmacol. 2023, 14, 1265289. [Google Scholar] [CrossRef]
- Schmitt, J.; Huang, S.; Goodfellow, E.; Williams, C.; Jean-Claude, B.J. Design and Synthesis of a Trifunctional Molecular System “Programmed” to Block Epidermal Growth Factor Receptor Tyrosine Kinase, Induce High Levels of DNA Damage, and Inhibit the DNA Repair Enzyme (Poly(ADP-ribose) Polymerase) in Prostate Cancer Cells. J. Med. Chem. 2020, 63, 5752–5762. [Google Scholar] [CrossRef]
- Gholampour, M.; Ranjbar, S.; Edraki, N.; Mohabbati, M.; Firuzi, O.; Khoshneviszadeh, M. Click chemistry-assisted synthesis of novel aminonaphthoquinone-1,2,3- triazole hybrids and investigation of their cytotoxicity and cancer cell cycle alterations. Bioorganic Chem. 2019, 88, 102967. [Google Scholar] [CrossRef]
- Gour, J.; Gatadi, S.; Pooladanda, V.; Ghouse, S.M.; Malasala, S.; Madhavi, Y.V.; Godugu, C.; Nanduri, S. Facile synthesis of 1,2,3-triazole-fused indolo- and pyrrolo[1,4]diazepines, DNA-binding and evaluation of their anticancer activity. Bioorganic Chem. 2019, 93, 103306. [Google Scholar] [CrossRef]
- Rezki, N.; Almehmadi, M.A.; Ihmaid, S.; Shehata, A.M.; Omar, A.M.; Ahmed, H.E.A.; Aouad, M.R. Novel scaffold hopping of potent benzothiazole and isatin analogues linked to 1,2,3-triazole fragment that mimic quinazoline epidermal growth factor receptor inhibitors: Synthesis, antitumor and mechanistic analyses. Bioorganic Chem. 2020, 103, 104166. [Google Scholar] [CrossRef]
- Yu, P.; Cao, W.; Yang, S.; Wang, Y.; Xia, A.; Tan, X.; Wang, L. Design, synthesis and antitumor evaluation of novel quinazoline analogs in hepatocellular carcinoma cell. J. Mol. Struct. 2022, 1268, 133718. [Google Scholar] [CrossRef]
- Shourkari, F.A.; Ranjbar, P.R.; Foroumadi, A.; Shams, F. Design and synthesis of BMH-21-like quinazolinone derivatives as potential anti-cancer agents. J. Mol. Struct. 2024, 1308, 138083. [Google Scholar] [CrossRef]
- Ghorab, M.M.; Soliman, A.M.; EI-Adl, K.; Hanafy, N.S. New quinazoline sulfonamide derivatives as potential anticancer agents: Identifying a promising hit with dual EGFR/VEGFR-2 inhibitory and radiosensitizing activity. Bioorganic Chem. 2023, 140, 106791. [Google Scholar] [CrossRef] [PubMed]
- Wang, C.J.; Guo, X.; Zhai, R.Q.; Sun, C.; Xiao, G.; Chen, J.; Wei, M.Y.; Shao, C.L.; Gu, Y. Discovery of penipanoid C-inspired 2-(3,4,5-trimethoxybenzoyl) quinazolin-4(3H)-one derivatives as potential anticancer agents by inhibiting cell proliferation and inducing apoptosis in hepatocellular carcinoma cells. Eur. J. Med. Chem. 2021, 224, 113671. [Google Scholar] [CrossRef]
- Deng, P.; Dong, X.; Wu, Z.; Hou, X.; Mao, L.; Guo, J.; Zhao, W.; Peng, C.; Zhang, Z.; Peng, L. Development of Glycosylation-Modified DPPA-1 Compounds as Innovative PD-1/PD-L1 Blockers: Design, Synthesis, and Biological Evaluation. Molecules 2024, 29, 1898. [Google Scholar] [CrossRef]











| Compounds | % Cell Viability (10 μM) | Compounds | % Cell Viability (10 μM) |
|---|---|---|---|
| 11a | 7.07 ± 0.49 | 11k | 14.72 ± 2.29 |
| 11b | 59.50 ± 2.74 | 11l | 5.85 ± 1.15 |
| 11c | 37.72 ± 2.38 | 11m | 5.86 ± 0.04 |
| 11d | 36.48 ± 2.89 | 11n | 7.68 ± 0.34 |
| 11e | 7.03 ± 0.16 | 11o | 8.06 ± 0.88 |
| 11f | 5.72 ± 0.40 | 11p | 17.36 ± 1.24 |
| 11g | 6.50 ± 0.88 | 11q | 7.14 ± 0.95 |
| 11h | 6.80 ± 0.14 | 11r | 9.11 ± 1.63 |
| 11i | 70.10 ± 3.40 | 11s | 22.89 ± 1.97 |
| 11j | 47.33 ± 2.17 | 11t | 5.22 ± 0.36 |
| Gefitinib | 31.03 ± 2.42 |
| Compounds | HepG2, IC50 (μM) | Compounds | HepG2, IC50 (μM) |
|---|---|---|---|
| 72 h | 72 h | ||
| 11a | 5.49 ± 0.21 | 11m | 3.08 ± 0.37 |
| 11e | 4.04 ± 0.21 | 11n | 6.10 ± 0.06 |
| 11f | 5.15 ± 0.31 | 11o | 5.14 ± 0.25 |
| 11g | 5.23 ± 0.20 | 11p | 10.10 ± 0.14 |
| 11h | 3.91 ± 0.08 | 11q | 5.38 ± 0.57 |
| 11k | 6.21 ± 0.24 | 11r | 6.68 ± 0.11 |
| 11l | 4.53 ± 0.37 | 11t | 3.60 ± 0.53 |
| Gefitinib | 11.90 ± 0.86 |
Disclaimer/Publisher’s Note: The statements, opinions and data contained in all publications are solely those of the individual author(s) and contributor(s) and not of MDPI and/or the editor(s). MDPI and/or the editor(s) disclaim responsibility for any injury to people or property resulting from any ideas, methods, instructions or products referred to in the content. |
© 2024 by the authors. Licensee MDPI, Basel, Switzerland. This article is an open access article distributed under the terms and conditions of the Creative Commons Attribution (CC BY) license (https://creativecommons.org/licenses/by/4.0/).
Share and Cite
Wu, J.; Huang, X.; Lu, S.; Wang, Z.; Mao, L.; Li, S. Synthesis of Novel Gefitinib-Conjugated 1,2,3-Triazole Derivatives and Their Effect of Inducing DNA Damage and Apoptosis in Tumor Cells. Molecules 2024, 29, 5438. https://doi.org/10.3390/molecules29225438
Wu J, Huang X, Lu S, Wang Z, Mao L, Li S. Synthesis of Novel Gefitinib-Conjugated 1,2,3-Triazole Derivatives and Their Effect of Inducing DNA Damage and Apoptosis in Tumor Cells. Molecules. 2024; 29(22):5438. https://doi.org/10.3390/molecules29225438
Chicago/Turabian StyleWu, Junfei, Xu Huang, Shan Lu, Ziyi Wang, Longfei Mao, and Sanqiang Li. 2024. "Synthesis of Novel Gefitinib-Conjugated 1,2,3-Triazole Derivatives and Their Effect of Inducing DNA Damage and Apoptosis in Tumor Cells" Molecules 29, no. 22: 5438. https://doi.org/10.3390/molecules29225438
APA StyleWu, J., Huang, X., Lu, S., Wang, Z., Mao, L., & Li, S. (2024). Synthesis of Novel Gefitinib-Conjugated 1,2,3-Triazole Derivatives and Their Effect of Inducing DNA Damage and Apoptosis in Tumor Cells. Molecules, 29(22), 5438. https://doi.org/10.3390/molecules29225438
