Construction and Evaluation of Hepatic Targeted Drug Delivery System with Hydroxycamptothecin in Stem Cell-Derived Exosomes
Abstract
1. Introduction
2. Results
2.1. Identification and Characterization of Exosomes
2.2. In Vitro Drug Release
2.3. Cell Proliferation Assay (CCK-8 Method)
2.4. Cell Migration and Invasion
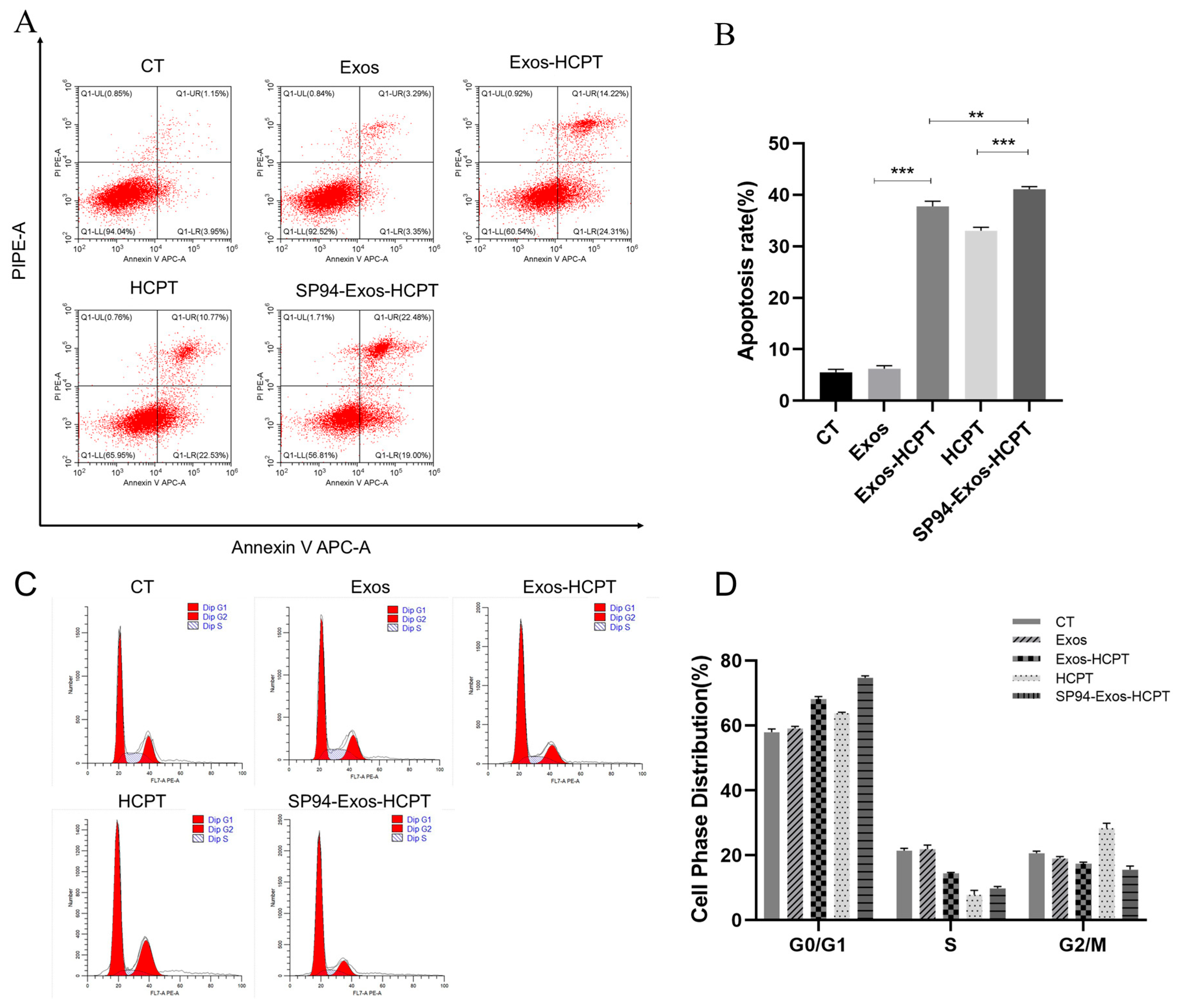
2.5. Cell Apoptosis and Cycle
2.6. Pharmacokinetic Studies
2.7. Tissue Distribution Studies
3. Discussion
4. Materials and Methods
4.1. Materials
4.2. Extraction and Identification of Exosomes
4.3. Preparation of Targeted Drug Delivery System
4.4. In Vitro Drug Release
4.5. Cell Proliferation Assay
4.6. Cell Migration and Invasion Assay
4.7. Flow Cytometry Analysis of the Cell Apoptosis and Cycle
4.8. Pharmacokinetic Studies
4.9. Biodistribution Studies
4.10. Statistical Analysis
5. Conclusions
Author Contributions
Funding
Institutional Review Board Statement
Informed Consent Statement
Data Availability Statement
Conflicts of Interest
References
- Zu, Y.; Meng, L.; Zhao, X.; Ge, Y.; Yu, X.; Zhang, Y.; Deng, Y. Preparation of 10-hydroxycamptothecin-loaded glycyrrhizic acid-conjugated bovine serum albumin nanoparticles for hepatocellular carcinoma-targeted drug delivery. Int. J. Nanomed. 2013, 8, 1207–1222. [Google Scholar]
- Kalluri, R.; LeBleu, V.S. The biology, function, and biomedical applications of exosomes. Science 2020, 367, eaau6977. [Google Scholar] [CrossRef] [PubMed]
- Yang, B.; Chen, Y.; Shi, J. Exosome biochemistry and advanced nanotechnology for next-generation theranostic platforms. Adv. Mater. 2019, 31, e1802896. [Google Scholar] [CrossRef]
- Pegtel, D.M.; Gould, S.J. Exosomes. Annu. Rev. Biochem. 2019, 88, 487–514. [Google Scholar] [CrossRef] [PubMed]
- He, C.; Zheng, S.; Luo, Y.; Wang, B. Exosome theranostics: Biology and translational medicine. Theranostics 2018, 8, 237–255. [Google Scholar] [CrossRef]
- Hade, M.D.; Suire, C.N.; Suo, Z. Mesenchymal stem cell-derived exosomes: Applications in regenerative medicine. Cells 2021, 10, 1959. [Google Scholar] [CrossRef]
- Krylova, S.V.; Feng, D. The machinery of exosomes: Biogenesis, release, and uptake. Int. J. Mol. Sci. 2023, 24, 1337. [Google Scholar] [CrossRef]
- Li, D.; Wang, Y.; Jin, X.; Hu, D.; Xia, C.; Xu, H.; Hu, J. NK cell-derived exosomes carry mir-207 and alleviate depression-like symptoms in mice. J. Neuroinflammation 2020, 17, 126. [Google Scholar] [CrossRef]
- Kok, V.C.; Yu, C.-C. Cancer-derived exosomes: Their role in cancer biology and biomarker development. Int. J. Nanomed. 2020, 15, 8019–8036. [Google Scholar] [CrossRef]
- Phinney, D.G.; Prockop, D.J. Concise review: Mesenchymal stem/multipotent stromal cells: The state of transdifferentiation and modes of tissue repair—Current views. Stem Cells 2007, 25, 2896–2902. [Google Scholar] [CrossRef]
- Andrzejewska, A.; Lukomska, B.; Janowski, M. Concise review: Mesenchymal stem cells: From roots to boost. Stem Cells 2019, 37, 855–864. [Google Scholar] [CrossRef] [PubMed]
- Camussi, G.; Deregibus, M.C.; Tetta, C. Paracrine/endocrine mechanism of stem cells on kidney repair: Role of microvesicle-mediated transfer of genetic information. Curr. Opin. Nephrol. Hypertens. 2010, 19, 7–12. [Google Scholar] [CrossRef] [PubMed]
- Pourgholaminejad, A.; Aghdami, N.; Baharvand, H.; Moazzeni, S.M. The effect of pro-inflammatory cytokines on immunophenotype, differentiation capacity and immunomodulatory functions of human mesenchymal stem cells. Cytokine 2016, 85, 51–60. [Google Scholar] [CrossRef]
- Liang, X.; Ding, Y.; Zhang, Y.; Tse, H.F.; Lian, Q. Paracrine mechanisms of mesenchymal stem cell-based therapy: Current status and perspectives. Cell Transplant. 2014, 23, 1045–1059. [Google Scholar] [CrossRef] [PubMed]
- Yin, K.; Wang, S.; Zhao, R.C. Exosomes from mesenchymal stem/stromal cells: A new therapeutic paradigm. Biomark. Res. 2019, 7, 8. [Google Scholar] [CrossRef] [PubMed]
- Bjørge, I.M.; Kim, S.Y.; Mano, J.F.; Kalionis, B.; Chrzanowski, W. Extracellular vesicles, exosomes and shedding vesicles in regenerative medicine—A new paradigm for tissue repair. Biomater. Sci. 2017, 6, 60–78. [Google Scholar] [CrossRef]
- Börger, V.; Bremer, M.; Ferrer-Tur, R.; Gockeln, L.; Stambouli, O.; Becic, A.; Giebel, B. Mesenchymal stem/stromal cell-derived extracellular vesicles and their potential as novel immunomodulatory therapeutic agents. Int. J. Mol. Sci. 2017, 18, 1450. [Google Scholar] [CrossRef]
- Zhang, Q.; Fu, L.; Liang, Y.; Guo, Z.; Wang, L.; Ma, C.; Wang, H. Exosomes originating from mscs stimulated with tgf-β and ifn-γ promote treg differentiation. J. Cell Physiol. 2018, 233, 6832–6840. [Google Scholar] [CrossRef]
- Santos-Coquillat, A.; González, M.I.; Clemente-Moragón, A.; González-Arjona, M.; Albaladejo-García, V.; Peinado, H.; Muñoz, J.; Ximénez Embún, P.; Ibañez, B.; Oliver, E.; et al. Goat milk exosomes as natural nanoparticles for detecting inflammatory processes by optical imaging. Small 2022, 18, e2105421. [Google Scholar] [CrossRef]
- Zhao, Y.; Liu, T.; Zhou, M. Immune-cell-derived exosomes for cancer therapy. Mol. Pharm. 2022, 19, 3042–3056. [Google Scholar] [CrossRef]
- Pawar, V.K.; Singh, Y.; Meher, J.G.; Gupta, S.; Chourasia, M.K. Engineered nanocrystal technology: In-vivo fate, targeting and applications in drug delivery. J. Control. Release Off. J. Control. Release Soc. 2014, 183, 51–66. [Google Scholar] [CrossRef] [PubMed]
- Guo, F.; Shang, J.; Zhao, H.; Lai, K.; Li, Y.; Fan, Z.; Hou, Z.; Su, G. Cube-shaped theranostic paclitaxel prodrug nanocrystals with surface functionalization of spc and mpeg-dspe for imaging and chemotherapy. Colloids Surf. B Biointerfaces 2017, 160, 649–660. [Google Scholar] [CrossRef] [PubMed]
- Lo, A.; Lin, C.T.; Wu, H.C. Hepatocellular carcinoma cell-specific peptide ligand for targeted drug delivery. Mol. Cancer Ther. 2008, 7, 579–589. [Google Scholar] [CrossRef] [PubMed]
- Jiang, B.; Zhang, R.; Zhang, J.; Hou, Y.; Chen, X.; Zhou, M.; Tian, X.; Hao, C.; Fan, K.; Yan, X. GRP78-targeted ferritin nanocaged ultra-high dose of doxorubicin for hepatocellular carcinoma therapy. Theranostics 2019, 9, 2167–2182. [Google Scholar] [CrossRef] [PubMed]
- Zhang, Y.-N.; Poon, W.; Tavares, A.J.; McGilvray, I.D.; Chan, W.C.W. Nanoparticle-liver interactions: Cellular uptake and hepatobiliary elimination. J. Control. Release Off. J. Control. Release Soc. 2016, 240, 332–348. [Google Scholar] [CrossRef]
- Kao, Y.J.; Juliano, R.L. Interactions of liposomes with the reticuloendothelial system. Effects of reticuloendothelial blockade on the clearance of large unilamellar vesicles. Biochim. Biophys. Acta 1981, 677, 453–461. [Google Scholar] [CrossRef]
- Ouyang, B.; Poon, W.; Zhang, Y.-N.; Lin, Z.P.; Kingston, B.R.; Tavares, A.J.; Zhang, Y.; Chen, J.; Valic, M.S.; Syed, A.M.; et al. The dose threshold for nanoparticle tumour delivery. Nat. Mater. 2020, 19, 1362–1371. [Google Scholar] [CrossRef]
- Li, Z.; Zhu, Y.; Zeng, H.; Wang, C.; Xu, C.; Wang, Q.; Wang, H.; Li, S.; Chen, J.; Xiao, C.; et al. Mechano-boosting nanomedicine antitumour efficacy by blocking the reticuloendothelial system with stiff nanogels. Nat. Commun. 2023, 14, 1437. [Google Scholar] [CrossRef]
- Yang, J.; Li, Y.; Jiang, S.; Tian, Y.; Zhang, M.; Guo, S.; Wu, P.; Li, J.; Xu, L.; Li, W. Engineered Brain-Targeting Exosome for Reprogramming Immunosuppressive Microenvironment of Glioblastoma, Exploration; Wiley: Hoboken, NJ, USA, 2024; p. 20240039. [Google Scholar]
- Zhang, J.; Wang, X.; Cheng, L.; Yuan, J.; Zhong, Z. Sp94 peptide mediating highly specific and efficacious delivery of polymersomal doxorubicin hydrochloride to hepatocellular carcinoma in vivo. Colloids Surf. B Biointerfaces 2021, 197, 111399. [Google Scholar] [CrossRef]
- Xie, M.-H.; Fu, Z.-L.; Hua, A.-L.; Zhou, J.-F.; Chen, Q.; Li, J.-B.; Yao, S.; Cai, X.-J.; Ge, M.; Zhou, L.; et al. A new core-shell-type nanoparticle loaded with paclitaxel/norcantharidin and modified with aprpg enhances anti-tumor effects in hepatocellular carcinoma. Front. Oncol. 2022, 12, 932156. [Google Scholar] [CrossRef]
- Zou, W.; Lai, M.; Zhang, Y.; Zheng, L.; Xing, Z.; Li, T.; Zou, Z.; Song, Q.; Zhao, X.; Xia, L.; et al. Exosome release is regulated by mtorc1. Adv. Sci. 2019, 6, 1801313. [Google Scholar] [CrossRef]







| Parameters | HCPT Group | Exos-HCPT Group | SP94-Exos-HCPT Group |
|---|---|---|---|
| AUC0-t (mg/L*h) | 23.6 ± 2.68 | 20.26 ± 3.7 | 23.92 ± 3.19 |
| AUC0-∞ (mg/L*h) | 24.3 ± 2.66 | 21.73 ± 3.8 | 31.51 ± 8 |
| MRT0-t (h) | 2.3 ± 0.29 | 2.14 ± 0.32 | 2.62 ± 0.42 |
| MRT0-∞ (h) | 2.77 ± 0.37 | 3.63 ± 2.09 | 4.85 ± 3.08 |
| T1/2 (h) | 2.45 ± 0.61 | 4.04 ± 2.56 | 5.3 ± 4.73 |
| Cmax (mg/L) | 11.68 ± 3.14 | 10.33 ± 1.64 | 12.47 ± 1.79 |
| CL (L/h/kg) | 0.42 ± 0.04 | 0.47 ± 0.08 | 0.34 ± 0.08 |
Disclaimer/Publisher’s Note: The statements, opinions and data contained in all publications are solely those of the individual author(s) and contributor(s) and not of MDPI and/or the editor(s). MDPI and/or the editor(s) disclaim responsibility for any injury to people or property resulting from any ideas, methods, instructions or products referred to in the content. |
© 2024 by the authors. Licensee MDPI, Basel, Switzerland. This article is an open access article distributed under the terms and conditions of the Creative Commons Attribution (CC BY) license (https://creativecommons.org/licenses/by/4.0/).
Share and Cite
Zhao, Q.; Mo, Z.; Zeng, L.; Yuan, Y.; Wang, Y.; Wang, Y. Construction and Evaluation of Hepatic Targeted Drug Delivery System with Hydroxycamptothecin in Stem Cell-Derived Exosomes. Molecules 2024, 29, 5174. https://doi.org/10.3390/molecules29215174
Zhao Q, Mo Z, Zeng L, Yuan Y, Wang Y, Wang Y. Construction and Evaluation of Hepatic Targeted Drug Delivery System with Hydroxycamptothecin in Stem Cell-Derived Exosomes. Molecules. 2024; 29(21):5174. https://doi.org/10.3390/molecules29215174
Chicago/Turabian StyleZhao, Qiongjun, Zixuan Mo, Liuting Zeng, Yue Yuan, Yan Wang, and Ying Wang. 2024. "Construction and Evaluation of Hepatic Targeted Drug Delivery System with Hydroxycamptothecin in Stem Cell-Derived Exosomes" Molecules 29, no. 21: 5174. https://doi.org/10.3390/molecules29215174
APA StyleZhao, Q., Mo, Z., Zeng, L., Yuan, Y., Wang, Y., & Wang, Y. (2024). Construction and Evaluation of Hepatic Targeted Drug Delivery System with Hydroxycamptothecin in Stem Cell-Derived Exosomes. Molecules, 29(21), 5174. https://doi.org/10.3390/molecules29215174
