Antioxidant 1,2,3,4,6-Penta-O-galloyl-β-D-glucose Alleviating Apoptosis and Promoting Bone Formation Is Associated with Estrogen Receptors
Abstract
1. Introduction
2. Results
2.1. PGG Protects MC3T3-E1 Cells Against H2O2-Induced Apoptosis
2.2. PGG Treatment Stimulates MC3T3-E1 Cell Differentiation
2.3. PGG Alleviates H2O2-Induced Mitochondrial Dysfunction in MC3T3-E1 Cells
2.4. ICI182780 Reverses the Protective Effect of PGG Against H2O2-Induced Mitochondrial Dysfunction in MC3T3-E1 Cells
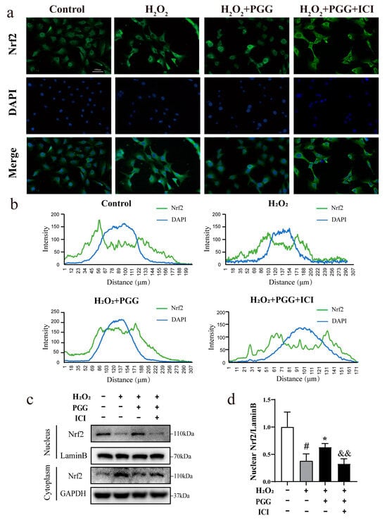
2.5. ICI182780 Reverses the Promotion of Nrf2 Nuclear Translocation in H2O2-Treated MC3T3-E1 Cells Caused by PGG
2.6. ICI182780 Reverses the Anti-Apoptotic Effect of PGG in H2O2-Treated MC3T3-E1 Cells and Its Promotive Effects on OB Differentiation
2.7. PGG Promotes Bone Formation In Vivo
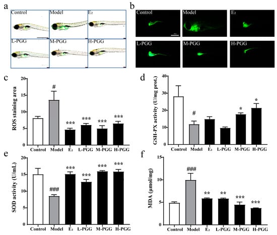
2.8. PGG Exhibits Antioxidative Activity In Vivo
2.9. The Bone-Protective Effects of PGG Probably Interact in Correlation with Nuclear Estrogen Receptors
2.10. PGG Binds Closely with ERα and Remains Stable
3. Discussion
4. Materials and Methods
4.1. Chemicals
4.2. Cell Culture and Treatment
4.3. Cell Viability
4.4. Flow Cytometry of Cell Apoptosis
4.5. ROS Measurement
4.6. Intracellular ATP Production Measurement [81]
4.7. Measurement of MMP
4.8. Alizarin Red S Staining
4.9. Alkaline Phosphatase Staining
4.10. Alkaline Phosphatase Activity Assay
4.11. The qRT-PCR
4.12. Immunofluorescence [82]
4.13. Zebrafish Maintenance and Ethics Statement
4.14. Establishment of a Zebrafish Bone Formation Inhibition Model and Treatments
4.15. Calcein Staining
4.16. DCFH-DA Staining
4.17. Antioxidant Enzyme Activity and Peroxide Detection [86]
4.18. Nuclear and Cytoplasmic Proteins Extraction
4.19. Western Blot Analysis
4.20. Molecular Docking [87]
4.21. MD Simulation
4.22. Statistical Analysis
5. Conclusions
Supplementary Materials
Author Contributions
Funding
Institutional Review Board Statement
Informed Consent Statement
Data Availability Statement
Acknowledgments
Conflicts of Interest
References
- Torres-León, C.; Ventura-Sobrevilla, J.; Serna-Cock, L.; Ascacio-Valdés, J.A.; Contreras-Esquivel, J.; Aguilar, C.N. Pentagalloylglucose (PGG): A valuable phenolic compound with functional properties. J. Funct. Foods 2017, 37, 176–189. [Google Scholar] [CrossRef]
- Piao, M.J.; Kang, K.A.; Zhang, R.; Ko, D.O.; Wang, Z.H.; Lee, K.H.; Chang, W.Y.; Chae, S.; Jee, Y.; Shin, T.; et al. Antioxidant properties of 1,2,3,4,6-penta-O-galloyl-β-d-glucose from Elaeocarpus sylvestris var. ellipticus. Food Chem. 2009, 115, 412–418. [Google Scholar] [CrossRef]
- Crandall, C.L.; Caballero, B.; Viso, M.E.; Vyavahare, N.R.; Wagenseil, J.E. Pentagalloyl Glucose (PGG) Prevents and Restores Mechanical Changes Caused by Elastic Fiber Fragmentation in the Mouse Ascending Aorta. Ann. Biomed. Eng. 2023, 51, 806–819. [Google Scholar] [CrossRef] [PubMed]
- Zhang, A.-N.; Huang, C.; Yan, L.; Liu, X.; Wang, F.; Zhang, Z.; Li, L.; Zhang, C.; Zhang, Q. Metabolic regulation and antihyperglycemic properties of diet-derived PGG through transcriptomic and metabolomic profiling. Food Funct. 2023, 14, 5620–5630. [Google Scholar] [CrossRef] [PubMed]
- Fan, C.-W.; Tang, J.; Jiang, J.-C.; Zhou, M.-M.; Li, M.-S.; Wang, H.-S. Pentagalloylglucose suppresses the growth and migration of human nasopharyngeal cancer cells via the GSK3β/β-catenin pathway in vitro and in vivo. Phytomedicine 2022, 102, 154192. [Google Scholar] [CrossRef]
- Ren, M.; Yang, Y.; Li, D.; Zhao, N.; Wang, Y.; Zhou, Y. Network pharmacology and molecular docking identify mechanisms of medicinal plant-derived1,2,3,4,6-penta-O-galloyl-β-d-glucose treating gastric cancer. Biocell 2023, 47, 977–989. [Google Scholar] [CrossRef]
- Kim, J.H.; Ha, W.R.; Park, J.H.; Lee, G.; Choi, G.; Lee, S.H.; Kim, Y.S. Influence of herbal combinations on the extraction efficiencies of chemical compounds from Cinnamomum cassia, Paeonia lactiflora, and Glycyrrhiza uralensis, the herbal components of Gyeji-tang, evaluated by HPLC method. J. Pharm. Biomed. Anal. 2016, 129, 50–59. [Google Scholar] [CrossRef]
- Parker, S.; May, B.; Zhang, C.; Zhang, A.L.; Lu, C.; Xue, C.C. A Pharmacological Review of Bioactive Constituents of Paeonia lactiflora Pallas and Paeonia veitchii Lynch. Phytother. Res. 2016, 30, 1445–1473. [Google Scholar] [CrossRef] [PubMed]
- Lu, J.; Hu, D.; Ma, C.; Shuai, B. Advances in Our Understanding of the Mechanism of Action of Drugs (including Traditional Chinese Medicines) for the Intervention and Treatment of Osteoporosis. Front. Pharmacol. 2022, 13, 938447. [Google Scholar] [CrossRef]
- Guo, Y.M.Y. Analysis of Common Prescriptions of Chinese Medicine Treatment of Osteoporosis. Chin. J. Exp. Trandit. Med. Formul. 2010, 16, 188–191. [Google Scholar]
- Chen, G.C.; Xu, X.M.; Chen, N.; Zeng, D.M. Comparative Analysis on Composition Principles of Traditional Chinese Medicine Prescriptions for Ankylosing Spondylitis and Osteoporosis. J. Basic Chin. Med. 2017, 23, 254–268. [Google Scholar]
- Yang, T.-L.; Shen, H.; Liu, A.; Dong, S.-S.; Zhang, L.; Deng, F.-Y.; Zhao, Q.; Deng, H.-W. A road map for understanding molecular and genetic determinants of osteoporosis. Nat. Rev. Endocrinol. 2020, 16, 91–103. [Google Scholar] [CrossRef]
- Mizoguchi, T.; Ono, N. The diverse origin of bone-forming osteoblasts. J. Bone Miner. Res. 2021, 36, 1432–1447. [Google Scholar] [CrossRef]
- Liu, Y.; Zhao, L.; He, X.; Shen, Y.; Wang, N.; Hu, S.; Xu, J.; Zhao, Q.; Zhang, Q.; Qin, L.; et al. Jintiange proteins promote osteogenesis and inhibit apoptosis of osteoblasts by enhancing autophagy via PI3K/AKT and ER stress pathways. J. Ethnopharmacol. 2023, 311, 116399. [Google Scholar] [CrossRef]
- Zhang, C.; Li, H.; Li, J.; Hu, J.; Yang, K.; Tao, L. Oxidative stress: A common pathological state in a high-risk population for osteoporosis. Biomed. Pharmacother. 2023, 163, 114834. [Google Scholar] [CrossRef]
- Sobhon, P.; Savedvanich, G.; Weerakiet, S. Oxidative stress, inflammation, dysfunctional redox homeostasis and autophagy cause age-associated diseases. Explor. Med. 2023, 4, 45–70. [Google Scholar] [CrossRef]
- Zhang, B.; Pan, C.; Feng, C.; Yan, C.; Yu, Y.; Chen, Z.; Guo, C.; Wang, X. Role of mitochondrial reactive oxygen species in homeostasis regulation. Redox Rep. 2022, 27, 45–52. [Google Scholar] [CrossRef]
- Xu, Z.-S.; Wang, X.-Y.; Xiao, D.-M.; Hu, L.-F.; Lu, M.; Wu, Z.-Y.; Bian, J.-S. Hydrogen sulfide protects MC3T3-E1 osteoblastic cells against H2O2-induced oxidative damage—Implications for the treatment of osteoporosis. Free Radic. Biol. Med. 2011, 50, 1314–1323. [Google Scholar] [CrossRef]
- Esteras, N.; Abramov, A.Y. Nrf2 as a regulator of mitochondrial function: Energy metabolism and beyond. Free Radic. Biol. Med. 2022, 189, 136–153. [Google Scholar] [CrossRef]
- Kasai, S.; Shimizu, S.; Tatara, Y.; Mimura, J.; Itoh, K. Regulation of Nrf2 by Mitochondrial Reactive Oxygen Species in Physiology and Pathology. Biomolecules 2020, 10, 320. [Google Scholar] [CrossRef]
- Marcucci, G.; Domazetovic, V.; Nediani, C.; Ruzzolini, J.; Favre, C.; Brandi, M.L. Oxidative Stress and Natural Antioxidants in Osteoporosis: Novel Preventive and Therapeutic Approaches. Antioxidants 2023, 12, 373. [Google Scholar] [CrossRef]
- Nie, T.; Venkatesh, V.S.; Golub, S.; Stok, K.S.; Hemmatian, H.; Desai, R.; Handelsman, D.J.; Zajac, J.D.; Grossmann, M.; Davey, R.A. Estradiol increases cortical and trabecular bone accrual and bone strength in an adolescent male-to-female mouse model of gender-affirming hormone therapy. Bone Res. 2024, 12, 1. [Google Scholar] [CrossRef]
- Emch, M.J.; Wicik, Z.; Aspros, K.G.; Vukajlovic, T.; Pitel, K.S.; Narum, A.K.; Weivoda, M.M.; Tang, X.; Kalari, K.R.; Turner, R.T. Estrogen-regulated miRs in bone enhance osteoblast differentiation and matrix mineralization. Mol. Ther. Nucleic Acids 2023, 33, 28–41. [Google Scholar] [CrossRef]
- Black, D.M.; Rosen, C.J. Postmenopausal Osteoporosis. N. Engl. J. Med. 2016, 374, 2096–2097. [Google Scholar] [CrossRef]
- Langdahl, B.L. Overview of treatment approaches to osteoporosis. Br. J. Pharmacol. 2021, 178, 1891–1906. [Google Scholar] [CrossRef]
- Wu, I.T.; Chu, Y.H.; Huang, Y.R.; Chen, C.C.; Ding, S.J. Antibacterial ability and osteogenic activity of polyphenol-tailored calcium silicate bone cement. J. Mater. Chem. B 2022, 10, 4640–4649. [Google Scholar] [CrossRef]
- Ekiert, H.; Klimek-Szczykutowicz, M.; Szopa, A. Paeonia × suffruticosa (Moutan Peony)-A Review of the Chemical Composition, Traditional and Professional Use in Medicine, Position in Cosmetics Industries, and Biotechnological Studies. Plants 2022, 11, 3379. [Google Scholar] [CrossRef]
- Chen, F.; Zhang, X.; Chen, S.; Wu, Y.; Wei, Q.; Chu, X.; Zhang, Z. 5-(3′,4′-dihydroxyphenyl)-γ-valerolactone, a microbiota metabolite of flavan-3-ols, activates SIRT1-mediated autophagy to attenuate H₂O₂-induced inhibition of osteoblast differentiation in MC3T3-E1 cells. Free Radic. Biol. Med. 2023, 208, 309–318. [Google Scholar] [CrossRef]
- Dietrich, K.; Fiedler, I.A.; Kurzyukova, A.; López-Delgado, A.C.; McGowan, L.M.; Geurtzen, K.; Hammond, C.L.; Busse, B.; Knopf, F. Skeletal biology and disease modeling in zebrafish. J. Bone Miner. Res. 2020, 36, 436–458. [Google Scholar] [CrossRef]
- Qi, X.-C.; Li, B.; Wu, W.-L.; Liu, H.-C.; Jiang, Y.-P. Protective effect of hyperoside against hydrogen peroxide-induced dysfunction and oxidative stress in osteoblastic MC3T3-E1 cells. Artif. Cells Nanomed. Biotechnol. 2020, 48, 377–383. [Google Scholar] [CrossRef]
- Schini, M.; Vilaca, T.; Gossiel, F.; Salam, S.; Eastell, R. Bone Turnover Markers: Basic Biology to Clinical Applications. Endocr. Rev. 2023, 44, 417–473. [Google Scholar] [CrossRef] [PubMed]
- Zhou, P.; Shi, J.M.; Song, J.E.; Han, Y.; Li, H.J.; Song, Y.M.; Feng, F.; Wang, J.L.; Zhang, R.; Lan, F. Establishing a deeper understanding of the osteogenic differentiation of monolayer cultured human pluripotent stem cells using novel and detailed analyses. Stem Cell Res. Ther. 2021, 12, 41. [Google Scholar] [CrossRef] [PubMed]
- Westhauser, F.; Karadjian, M.; Essers, C.; Senger, A.S.; Hagmann, S.; Schmidmaier, G.; Moghaddam, A. Osteogenic differentiation of mesenchymal stem cells is enhanced in a 45S5-supplemented β-TCP composite scaffold: An in-vitro comparison of Vitoss and Vitoss BA. PLoS ONE 2019, 14, e0212799. [Google Scholar] [CrossRef] [PubMed]
- Harrington, J.S.; Ryter, S.W.; Plataki, M.; Price, D.R.; Choi, A.M. Mitochondria in health, disease, and aging. Physiol. Rev. 2023, 103, 2349–2422. [Google Scholar] [CrossRef]
- Giacomello, M.; Pyakurel, A.; Glytsou, C.; Scorrano, L. The cell biology of mitochondrial membrane dynamics. Nat. Rev. Mol. Cell Biol. 2020, 21, 204–224. [Google Scholar] [CrossRef]
- Yang, F.; Lin, Z.W.; Huang, T.Y.; Chen, T.T.; Cui, J.; Li, M.Y.; Hua, Y.Q. Ligustilide, a major bioactive component of Angelica sinensis, promotes bone formation via the GPR30/EGFR pathway. Sci. Rep. 2019, 9, 6991. [Google Scholar] [CrossRef]
- Jiang, Z.; Deng, L.; Li, M.; Alonge, E.; Wang, Y.; Wang, Y. Ginsenoside Rg1 modulates PI3K/AKT pathway for enhanced osteogenesis via GPER. Phytomedicine 2024, 124, 155284. [Google Scholar] [CrossRef]
- Dai, X.; Yan, X.; Wintergerst, K.A.; Cai, L.; Keller, B.B.; Tan, Y. Nrf2: Redox and Metabolic Regulator of Stem Cell State and Function. Trends Mol. Med. 2020, 26, 185–200. [Google Scholar] [CrossRef]
- Rosa, J.T.; Laizé, V.; Gavaia, P.J.; Cancela, M.L. Fish Models of Induced Osteoporosis. Front. Cell Dev. Biol. 2021, 9, 672424. [Google Scholar] [CrossRef]
- Iuchi, T. Glucocorticoid Excess Induces Superoxide Production in Vascular Endothelial Cells and Elicits Vascular Endothelial Dysfunction. Circ. Res. 2003, 92, 81–87. [Google Scholar] [CrossRef]
- Harada, S.-i.; Rodan, G.A. Control of osteoblast function and regulation of bone mass. Nature 2003, 423, 349–355. [Google Scholar] [CrossRef] [PubMed]
- Choi, I.A.; Umemoto, A.; Mizuno, M.; Park-Min, K.-H. Bone metabolism–an underappreciated player. NPJ Metab. Health Dis. 2024, 2, 12. [Google Scholar] [CrossRef]
- Wang, L.; You, X.; Zhang, L.; Zhang, C.; Zou, W. Mechanical regulation of bone remodeling. Bone Res. 2022, 10, 16. [Google Scholar] [CrossRef] [PubMed]
- Vimalraj, S. Alkaline phosphatase: Structure, expression and its function in bone mineralization. Gene 2020, 754, 144855. [Google Scholar] [CrossRef]
- Diao, Y.; Chen, B.; Wei, L.; Wang, Z. Polyphenols (S3) Isolated from Cone Scales of Pinus koraiensis Alleviate Decreased Bone Formation in Rat under Simulated Microgravity. Sci. Rep. 2018, 8, 12719. [Google Scholar] [CrossRef] [PubMed]
- Bock, F.J.; Tait, S.W.G. Mitochondria as multifaceted regulators of cell death. Nat. Rev. Mol. Cell Biol. 2020, 21, 85–100. [Google Scholar] [CrossRef]
- Roca, F.J.; Whitworth, L.J.; Redmond, S.; Jones, A.A.; Ramakrishnan, L. TNF Induces Pathogenic Programmed Macrophage Necrosis in Tuberculosis through a Mitochondrial-Lysosomal-Endoplasmic Reticulum Circuit. Cell 2019, 178, 1344–1361.e11. [Google Scholar] [CrossRef]
- Li, K.; van Delft, M.F.; Dewson, G. Too much death can kill you: Inhibiting intrinsic apoptosis to treat disease. EMBO J. 2021, 40, e107341. [Google Scholar] [CrossRef]
- Pu, Q.; Guo, X.-X.; Hu, J.-J.; Li, A.-L.; Li, G.-G.; Li, X.-Y. Nicotinamide mononucleotide increases cell viability and restores tight junctions in high-glucose-treated human corneal epithelial cells via the SIRT1/Nrf2/HO-1 pathway. Biomed. Pharmacother. 2022, 147, 112659. [Google Scholar] [CrossRef]
- Vanderschueren, D.; Laurent, M.R.; Claessens, F.; Gielen, E.; Lagerquist, M.K.; Vandenput, L.; Borjesson, A.E.; Ohlsson, C. Sex steroid actions in male bone. Endocr. Rev. 2014, 35, 906–960. [Google Scholar] [CrossRef]
- Hayashi, M.; Nakashima, T.; Yoshimura, N.; Okamoto, K.; Tanaka, S.; Takayanagi, H. Autoregulation of Osteocyte Sema3A Orchestrates Estrogen Action and Counteracts Bone Aging. Cell Metab. 2019, 29, 627–637.e5. [Google Scholar] [CrossRef] [PubMed]
- Manolagas, S.C. From estrogen-centric to aging and oxidative stress: A revised perspective of the pathogenesis of osteoporosis. Endocr. Rev. 2010, 31, 266–300. [Google Scholar] [CrossRef] [PubMed]
- Chakraborty, B.; Byemerwa, J.; Krebs, T.; Lim, F.; Chang, C.-Y.; McDonnell, D.P. Estrogen receptor signaling in the immune system. Endocr. Rev. 2023, 44, 117–141. [Google Scholar] [CrossRef]
- Couse, J.F.; Korach, K.S. Estrogen Receptor Null Mice: What Have We Learned and Where Will They Lead Us? Endocr. Rev. 1999, 20, 358–417. [Google Scholar] [CrossRef]
- Noirrit-Esclassan, E.; Valera, M.-C.; Tremollieres, F.; Arnal, J.-F.; Lenfant, F.; Fontaine, C.; Vinel, A. Critical Role of Estrogens on Bone Homeostasis in Both Male and Female: From Physiology to Medical Implications. Int. J. Mol. Sci. 2021, 22, 1568. [Google Scholar] [CrossRef]
- Khan, K.; Pal, S.; Yadav, M.; Maurya, R.; Trivedi, A.K.; Sanyal, S.; Chattopadhyay, N. Prunetin signals via G-protein-coupled receptor, GPR30(GPER1): Stimulation of adenylyl cyclase and cAMP-mediated activation of MAPK signaling induces Runx2 expression in osteoblasts to promote bone regeneration. J. Nutr. Biochem. 2015, 26, 1491–1501. [Google Scholar] [CrossRef]
- Xie, H.; Sun, M.; Liao, X.B.; Yuan, L.Q.; Sheng, Z.F.; Meng, J.C.; Wang, D.; Yu, Z.Y.; Zhang, L.Y.; Zhou, H.D.; et al. Estrogen receptor alpha36 mediates a bone-sparing effect of 17beta-estrodiol in postmenopausal women. J. Bone Miner. Res. 2011, 26, 156–168. [Google Scholar] [CrossRef] [PubMed]
- Kopacz, A.; Kloska, D.; Forman, H.J.; Jozkowicz, A.; Grochot-Przeczek, A. Beyond repression of Nrf2: An update on Keap1. Free Radic. Biol. Med. 2020, 157, 63–74. [Google Scholar] [CrossRef]
- Bellezza, I.; Giambanco, I.; Minelli, A.; Donato, R. Nrf2-Keap1 signaling in oxidative and reductive stress. Biochim. Biophys. Acta-Mol. Cell Res. 2018, 1865, 721–733. [Google Scholar] [CrossRef]
- Yi, G.; Din, J.U.; Zhao, F.; Liu, X. Effect of soybean peptides against hydrogen peroxide induced oxidative stress in HepG2 cells via Nrf2 signaling. Food Funct. 2020, 11, 2725–2737. [Google Scholar] [CrossRef]
- Tian, L.; Peng, Y.; Yang, K.; Cao, J.; Du, X.; Liang, Z.; Shi, J.; Zhang, J. The ERα-NRF2 signalling axis promotes bicalutamide resistance in prostate cancer. Cell Commun. Signal. 2022, 20, 178. [Google Scholar] [CrossRef] [PubMed]
- Chu, C.; Gao, X.; Li, X.; Zhang, X.; Ma, R.; Jia, Y.; Li, D.; Wang, D.; Xu, F. Involvement of Estrogen Receptor-α in the Activation of Nrf2-Antioxidative Signaling Pathways by Silibinin in Pancreatic β-Cells. Biomol. Ther. 2020, 28, 163–171. [Google Scholar] [CrossRef] [PubMed]
- Zhao, H.; You, X.; Chen, Q.; Yang, S.; Ma, Q.; He, Y.; Liu, C.; Dun, Y.; Wu, J.; Zhang, C.; et al. Icariin Improves Age-Related Testicular Dysfunction by Alleviating Sertoli Cell Injury via Upregulation of the ERα/Nrf2-Signaling Pathway. Front. Pharmacol. 2020, 11, 677. [Google Scholar] [CrossRef]
- Wang, J.; Zhang, X.; Zhang, L.; Yan, T.; Wu, B.; Xu, F.; Jia, Y. Silychristin A activates Nrf2-HO-1/SOD2 pathway to reduce apoptosis and improve GLP-1 production through upregulation of estrogen receptor α in GLUTag cells. Eur. J. Pharmacol. 2020, 881, 173236. [Google Scholar] [CrossRef]
- Kim, J.-H.; Im, E.; Lee, J.; Lee, H.-J.; Sim, D.Y.; Park, J.E.; Ahn, C.-H.; Kwon, H.H.; Shim, B.S.; Kim, B.; et al. Apoptotic and DNA Damage Effect of 1,2,3,4,6-Penta-O-galloyl-beta-D-glucose in Cisplatin-Resistant Non-Small Lung Cancer Cells via Phosphorylation of H2AX, CHK2 and p53. Cells 2022, 11, 1343. [Google Scholar] [CrossRef] [PubMed]
- Yang, J.; Wang, F.; Chen, X.; Qiu, S.; Cui, L.; Hu, L. β-Pentagalloyl-Glucose Sabotages Pancreatic Cancer Cells and Ameliorates Cachexia in Tumor-Bearing Mice. Am. J. Chin. Med. 2019, 47, 675–689. [Google Scholar] [CrossRef]
- Chen, W.-J.; Chang, C.-Y.; Lin, J.-K. Induction of G1 phase arrest in MCF human breast cancer cells by pentagalloylglucose through the down-regulation of CDK4 and CDK2 activities and up-regulation of the CDK inhibitors p27Kip and p21Cip. Biochem. Pharmacol. 2003, 65, 1777–1785. [Google Scholar] [CrossRef]
- Hua, K.-T.; Way, T.-D.; Lin, J.-K. Pentagalloylglucose inhibits estrogen receptor α by lysosome-dependent depletion and modulates ErbB/PI3K/Akt pathway in human breast cancer MCF-7 cells. Mol. Carcinog. 2006, 45, 551–560. [Google Scholar] [CrossRef] [PubMed]
- Zhang, Q.; Cheng, S.; Xin, Z.; Deng, H.; Wang, Y.; Li, Q.; Wu, G.; Chen, W. 1,2,3,4,6-O-Pentagalloylglucose Protects against Acute Lung Injury by Activating the AMPK/PI3K/Akt/Nrf2 Pathway. Int. J. Mol. Sci. 2022, 23, 14423. [Google Scholar] [CrossRef]
- Mikolajczyk, T.P.; Nosalski, R.; Skiba, D.S.; Koziol, J.; Mazur, M.; Justo-Junior, A.S.; Kowalczyk, P.; Kusmierczyk, Z.; Schramm-Luc, A.; Luc, K.; et al. 1,2,3,4,6-Penta-O-galloyl-β-d-glucose modulates perivascular inflammation and prevents vascular dysfunction in angiotensin II-induced hypertension. Br. J. Pharmacol. 2019, 176, 1951–1965. [Google Scholar] [CrossRef]
- Wang, D.; Li, Y.; Dai, L.; Wang, Y.; Zhao, C.; Wang, W.; Zhang, Y.; Zhao, Y.; Yu, T. 1,2,3,4,6-penta-O-galloyl-β-D-glucose alleviates inflammation and oxidative stress in diabetic nephropathy rats through MAPK/NF-κB and ERK/Nrf2/HO-1 signaling pathways. Exp. Ther. Med. 2022, 24, 639. [Google Scholar] [CrossRef] [PubMed]
- Tong, J.; Fang, J.; Zhu, T.; Xiang, P.; Shang, J.; Chen, L.; Zhao, J.; Wang, Y.; Tong, L.; Sun, M. Pentagalloylglucose reduces AGE-induced inflammation by activating Nrf2/HO-1 and inhibiting the JAK2/STAT3 pathway in mesangial cells. J. Pharmacol. Sci. 2021, 147, 305–314. [Google Scholar] [CrossRef] [PubMed]
- Nguyen, T.; Nioi, P.; Pickett, C.B. The Nrf2-antioxidant response element signaling pathway and its activation by oxidative stress. J. Biol. Chem. 2009, 284, 13291–13295. [Google Scholar] [CrossRef] [PubMed]
- McDonnell, D.P.; Wardell, S.E.; Chang, C.-Y.; Norris, J.D. Next-generation endocrine therapies for breast cancer. J. Clin. Oncol. 2021, 39, 1383. [Google Scholar] [CrossRef]
- Wang, H.; Luo, Y.; Wang, H.; Li, F.; Yu, F.; Ye, L. Mechanistic advances in osteoporosis and anti-osteoporosis therapies. MedComm 2023, 4, e244. [Google Scholar] [CrossRef]
- Pinkerton, J.V.; Thomas, S. Use of SERMs for treatment in postmenopausal women. J. Steroid Biochem. Mol. Biol. 2014, 142, 142–154. [Google Scholar] [CrossRef]
- Cui, Y.; Lv, B.; Li, Z.; Ma, C.; Gui, Z.; Geng, Y.; Liu, G.; Sang, L.; Xu, C.; Min, Q.; et al. Bone-Targeted Biomimetic Nanogels Re-Establish Osteoblast/Osteoclast Balance to Treat Postmenopausal Osteoporosis. Small 2024, 20, e2303494. [Google Scholar] [CrossRef]
- Almeida, M.; Laurent, M.R.; Dubois, V.; Claessens, F.; O’Brien, C.A.; Bouillon, R.; Vanderschueren, D.; Manolagas, S.C. Estrogens and Androgens in Skeletal Physiology and Pathophysiology. Physiol. Rev. 2017, 97, 135–187. [Google Scholar] [CrossRef]
- Gatenby, C.; Simpson, P. Menopause: Physiology, definitions, and symptoms. Best Pract. Res. Clin. Endocrinol. Metab. 2024, 38, 101855. [Google Scholar] [CrossRef]
- Song, C.F.; Hu, Y.H.; Mang, Z.G.; Ye, Z.; Chen, H.D.; Jing, D.S.; Fan, G.X.; Ji, S.R.; Yu, X.J.; Xu, X.W.; et al. Hernandezine induces autophagic cell death in human pancreatic cancer cells via activation of the ROS/AMPK signaling pathway. Acta Pharmacol. Sin. 2023, 44, 865–876. [Google Scholar] [CrossRef]
- Yang, S.; Zhao, J.; Cui, X.; Zhan, Q.; Yi, K.; Wang, Q.; Xiao, M.; Tan, Y.; Hong, B.; Fang, C. TCA-phospholipid-glycolysis targeted triple therapy effectively suppresses ATP production and tumor growth in glioblastoma. Theranostics 2022, 12, 7032. [Google Scholar] [CrossRef] [PubMed]
- Liu, Y.; Mi, Y.; Wang, Y.; Meng, Q.; Xu, L.; Liu, Y.; Zhou, D.; Wang, Y.; Liang, D.; Li, W.; et al. Loureirin C inhibits ferroptosis after cerebral ischemia reperfusion through regulation of the Nrf2 pathway in mice. Phytomedicine 2023, 113, 154729. [Google Scholar] [CrossRef]
- DB32/T3979-2021; Technical Requirements for Breeding Laboratory Zebrafish. Jiangsu Provincial Bureau of Market Regulation: Nanjing, China, 2021.
- Sun, X.; Zhou, Y.; Zhang, R.; Wang, Z.; Xu, M.; Zhang, D.; Huang, J.; Luo, F.; Li, F.; Ni, Z.; et al. Dstyk mutation leads to congenital scoliosis-like vertebral malformations in zebrafish via dysregulated mTORC1/TFEB pathway. Nat. Commun. 2020, 11, 479. [Google Scholar] [CrossRef] [PubMed]
- Qiao, Y.; Zhou, Y.; Zhang, X.; Faulkner, S.; Liu, H.; Wang, L. Toxic effects of triphenyltin on the development of zebrafish (Danio rerio) embryos. Sci. Total Environ. 2023, 885, 163783. [Google Scholar] [CrossRef]
- Zheng, H.-l.; Li, M.-t.; Zhou, T.; Wang, Y.-y.; Shang, E.-X.; Hua, Y.-q.; Duan, J.-a.; Zhu, Y. Protective effects of Lycium barbarum L. berry extracts against oxidative stress-induced damage of the retina of aging mouse and ARPE-19 cells. Food Funct. 2023, 14, 399–412. [Google Scholar] [PubMed]
- Xu, F.; Shen, Y.; Pan, Z.; Zhou, X.; Gu, W.; Dong, J.; Yin, S.; Liu, S.; Xu, M.; Chen, B. The hemostatic molecular mechanism of Sanguisorbae Radix’s pharmacological active components based on HSA: Spectroscopic investigations, molecular docking and dynamics simulation. Heliyon 2024, 10, e37020. [Google Scholar] [CrossRef]
- Wu, J.W.; Zhang, H.; Li, W.Y.; Tang, X.; Li, H.L.; Lu, X.H.; Zheng, Z.H.; Ma, Y.; Wang, R.L. Design potential selective inhibitors for human leukocyte common antigen-related (PTP-LAR) with fragment replace approach. J. Biomol. Struct. Dyn. 2020, 38, 5338–5348. [Google Scholar] [CrossRef]









| Contribution | PGG |
|---|---|
| ΔGVDW a | −114.53 ± 3.95 |
| ΔGele b | −73.08 ± 6.47 |
| ΔGGB c | 80.01 ± 4.45 |
| ΔGGA d | −95.46 ± 0.24 |
| ΔGbind e | −201.40 ± 5.13 |
Disclaimer/Publisher’s Note: The statements, opinions and data contained in all publications are solely those of the individual author(s) and contributor(s) and not of MDPI and/or the editor(s). MDPI and/or the editor(s) disclaim responsibility for any injury to people or property resulting from any ideas, methods, instructions or products referred to in the content. |
© 2024 by the authors. Licensee MDPI, Basel, Switzerland. This article is an open access article distributed under the terms and conditions of the Creative Commons Attribution (CC BY) license (https://creativecommons.org/licenses/by/4.0/).
Share and Cite
Hua, Y.; Wang, H.; Chen, T.; Zhou, Y.; Chen, Z.; Zhao, X.; Mo, S.; Mao, H.; Li, M.; Wang, L.; et al. Antioxidant 1,2,3,4,6-Penta-O-galloyl-β-D-glucose Alleviating Apoptosis and Promoting Bone Formation Is Associated with Estrogen Receptors. Molecules 2024, 29, 5110. https://doi.org/10.3390/molecules29215110
Hua Y, Wang H, Chen T, Zhou Y, Chen Z, Zhao X, Mo S, Mao H, Li M, Wang L, et al. Antioxidant 1,2,3,4,6-Penta-O-galloyl-β-D-glucose Alleviating Apoptosis and Promoting Bone Formation Is Associated with Estrogen Receptors. Molecules. 2024; 29(21):5110. https://doi.org/10.3390/molecules29215110
Chicago/Turabian StyleHua, Yongqing, Haili Wang, Tingting Chen, Yeru Zhou, Zhiyuan Chen, Xinyue Zhao, Shaoqin Mo, Hongyun Mao, Miao Li, Linxia Wang, and et al. 2024. "Antioxidant 1,2,3,4,6-Penta-O-galloyl-β-D-glucose Alleviating Apoptosis and Promoting Bone Formation Is Associated with Estrogen Receptors" Molecules 29, no. 21: 5110. https://doi.org/10.3390/molecules29215110
APA StyleHua, Y., Wang, H., Chen, T., Zhou, Y., Chen, Z., Zhao, X., Mo, S., Mao, H., Li, M., Wang, L., & Hong, M. (2024). Antioxidant 1,2,3,4,6-Penta-O-galloyl-β-D-glucose Alleviating Apoptosis and Promoting Bone Formation Is Associated with Estrogen Receptors. Molecules, 29(21), 5110. https://doi.org/10.3390/molecules29215110

