Chemical and Transcriptomic Analyses Provide New Insights into Key Genes for Ginsenoside Biosynthesis in the Rhizome of Panax japonicus C. A. Meyer
Abstract
1. Introduction
2. Results
2.1. Saponin Contents of P. japonicus
2.2. Transcriptomic Analysis in P. japonicus
2.3. Functional Annotation of the Transcriptome
2.4. Differential Expression of Transcripts in the Three Tissues of P. japonicus
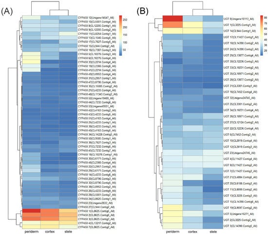
2.5. Analysis of Genes Implicated in Triterpenoid Saponin Biosynthesis in P. japonicus
2.6. Downstream Genes Associated with Saponin Classification in P. japonicus
2.7. Correlation between Saponin Content and Gene Expression
2.8. Identification of UGT Gene of P. japonicus
2.9. Functional Characterization of Recombinant PjUGT
3. Discussion
3.1. Tissue-Specific Expression Patterns of Saponins in P. japonicus
3.2. Tissue-Specific Expression Patterns of Gene Expression Related to Saponin in P. japonicus
3.3. Co-Expression Analysis of Genes Related to Saponin Accumulation
3.4. Functional Regulation of the Triterpenoid Saponin Biosynthesis Pathway and Key Enzyme Genes
4. Materials and Methods
4.1. Plant Materials and Reagents
4.2. Targeted Metabolites Analysis
4.2.1. Sample Solution Preparation
4.2.2. Standard Preparation
4.2.3. HPLC Conditions
4.3. Transcriptomic Analysis
4.3.1. cDNA Synthesis and Illumina Sequencing
4.3.2. Gene Annotation and Identification of DEGs
4.3.3. Pearson Analysis and Visualization of Gene Co-Expression
4.4. PjUGT Gene Cloning
4.4.1. RNA Extraction and cDNA Synthesis
4.4.2. Cloning of UGT Genes
4.5. Prokaryotic Expression
4.6. Enzyme Activity Analysis of Recombinant PjUGT
4.7. Identification of UGT Transforming Products by HPLC and LC–MS
4.8. Statistical Analysis
5. Conclusions
Supplementary Materials
Author Contributions
Funding
Institutional Review Board Statement
Informed Consent Statement
Data Availability Statement
Conflicts of Interest
References
- Wang, T.; Huang, X.; Zhai, K.; Yu, J.; Li, J.; Duan, H.; Liu, J.; Lu, Z.; Guo, J.; Li, F. Integrating metabolomics and network pharmacology to investigate Panax japonicus prevents kidney injury in HFD/STZ-induced diabetic mice. J. Ethnopharmacol. 2023, 303, 115893. [Google Scholar] [CrossRef] [PubMed]
- Zuo, T.; Zhang, Z.; Jiang, P.; Zhang, R.; Ni, D.; Yuan, Y.; Zhang, S. Characterization of chikusetsusaponin IV and V induced apoptosis in HepG2 cancer cells. Mol. Biol. Rep. 2022, 49, 4247–4255. [Google Scholar] [CrossRef] [PubMed]
- Guo, X.; Ji, J.; Zhang, J.; Hou, X.; Fu, X.; Luo, Y.; Mei, Z.; Feng, Z. Anti-inflammatory and osteoprotective effects of Chikusetsusaponin IVa on rheumatoid arthritis via the JAK/STAT signaling pathway. Phytomedicine 2021, 93, 153801. [Google Scholar] [CrossRef]
- Qiu, Z.; Zhao, X.; Liu, M.; Liu, Y.; Sun, L.; Ren, X.; Deng, Y. Identification of the Origin, Authenticity and Quality of Panax Japonicus Based on a Multistrategy Platform. Comb. Chem. High Throughput Screen. 2023, 26, 1375–1384. [Google Scholar] [CrossRef]
- Zhang, S.; Wang, R.; Zeng, W.; Zhu, W.; Zhang, X.; Wu, C.; Song, J.; Zheng, Y.; Chen, P. Resource investigation of traditional medicinal plant Panax japonicus (T.Nees) C.A. Mey and its varieties in China. J. Ethnopharmacol. 2015, 166, 79–85. [Google Scholar] [CrossRef]
- Huang, C.; Li, P.; Yang, X.; Niu, T.; Zhao, S.; Yang, L.; Wang, R.; Wang, Z. Integrated transcriptome and proteome analyses reveal candidate genes for ginsenoside biosynthesis in Panax japonicus C. A. Meyer. Front. Plant Sci. 2022, 13, 1106145. [Google Scholar] [CrossRef]
- Liang, Z.; Chen, Y.; Xu, L.; Qin, M.; Yi, T.; Chen, H.; Zhao, Z. Localization of ginsenosides in the rhizome and root of Panax ginseng by laser microdissection and liquid chromatography-quadrupole/time of flight-mass spectrometry. J. Pharm. Biomed. Anal. 2015, 105, 121–133. [Google Scholar] [CrossRef]
- Nett, R.S.; Dho, Y.; Low, Y.Y.; Sattely, E.S. A metabolic regulon reveals early and late acting enzymes in neuroactive Lycopodium alkaloid biosynthesis. Proc. Natl. Acad. Sci. USA 2021, 118, e2102949118. [Google Scholar] [CrossRef]
- Tang, Q.; Lu, Y.; Zhang, G.; Tang, J.; Yang, Z.; Lin, Y.; Li, Y.; Song, W.; Li, X.; Chen, J.; et al. Ginsenosides accumulation and related genes expression in different underground parts of Panax notoginseng during maturation stage. Ind. Crops Prod. 2022, 175, 114228. [Google Scholar] [CrossRef]
- Mohanan, P.; Yang, T.J.; Song, Y.H. Genes and Regulatory Mechanisms for Ginsenoside Biosynthesis. J. Plant Biol. 2023, 66, 87–97. [Google Scholar] [CrossRef]
- An, C.; Qin, Y.; Fang, Y.Y.; Qu, Q.; Wang, B.R.; Zheng, P. Biosynthetic pathways of triterpenes in medicinal plants and key enzyme genes: A review. Zhongguo Zhong Yao Za Zhi 2022, 47, 6560–6572. [Google Scholar] [CrossRef] [PubMed]
- Choi, H.S.; Han, J.Y.; Choi, Y.E. Identification of triterpenes and functional characterization of oxidosqualene cyclases involved in triterpene biosynthesis in lettuce (Lactuca sativa). Plant Sci. 2020, 301, 110656. [Google Scholar] [CrossRef] [PubMed]
- Hochholdinger, F.; Marcon, C.; Baldauf, J.A.; Yu, P.; Frey, F.P. Proteomics of Maize Root Development. Front. Plant Sci. 2018, 9, 143. [Google Scholar] [CrossRef] [PubMed]
- Hou, M.; Wang, R.; Zhao, S.; Wang, Z. Ginsenosides in Panax genus and their biosynthesis. Acta Pharm. Sin. B 2021, 11, 1813–1834. [Google Scholar] [CrossRef]
- Gachon, C.M.; Langlois-Meurinne, M.; Saindrenan, P. Plant secondary metabolism glycosyltransferases: The emerging functional analysis. Trends Plant Sci. 2005, 10, 542–549. [Google Scholar] [CrossRef]
- Tang, J.R.; Chen, G.; Lu, Y.C.; Tang, Q.Y.; Song, W.L.; Lin, Y.; Li, Y.; Peng, S.F.; Yang, S.C.; Zhang, G.H.; et al. Identification of two UDP-glycosyltransferases involved in the main oleanane-type ginsenosides in Panax japonicus var. major. Planta 2021, 253, 91. [Google Scholar] [CrossRef]
- Kumar, P.; Ginzberg, I. Potato Periderm Development and Tuber Skin Quality. Plants 2022, 11, 2099. [Google Scholar] [CrossRef]
- Saleem, M.; Lamkemeyer, T.; Schutzenmeister, A.; Madlung, J.; Sakai, H.; Piepho, H.P.; Nordheim, A.; Hochholdinger, F. Specification of cortical parenchyma and stele of maize primary roots by asymmetric levels of auxin, cytokinin, and cytokinin-regulated proteins. Plant Physiol. 2010, 152, 4–18. [Google Scholar] [CrossRef]
- Zhang, J.J.; Su, H.; Zhang, L.; Liao, B.S.; Xiao, S.M.; Dong, L.L.; Hu, Z.G.; Wang, P.; Li, X.W.; Huang, Z.H.; et al. Comprehensive Characterization for Ginsenosides Biosynthesis in Ginseng Root by Integration Analysis of Chemical and Transcriptome. Molecules 2017, 22, 889. [Google Scholar] [CrossRef]
- Wei, G.; Yang, F.; Wei, F.; Zhang, L.; Gao, Y.; Qian, J.; Chen, Z.; Jia, Z.; Wang, Y.; Su, H.; et al. Metabolomes and transcriptomes revealed the saponin distribution in root tissues of Panax quinquefolius and Panax notoginseng. J. Ginseng Res. 2020, 44, 757–769. [Google Scholar] [CrossRef]
- Chen, Y.; Liu, M.; Wen, J.; Yang, Z.; Li, G.; Cao, Y.; Sun, L.; Ren, X. Panax japonicus C.A. Meyer: A comprehensive review on botany, phytochemistry, pharmacology, pharmacokinetics and authentication. Chin. Med. 2023, 18, 148. [Google Scholar] [CrossRef] [PubMed]
- Seki, H.; Tamura, K.; Muranaka, T. P450s and UGTs: Key Players in the Structural Diversity of Triterpenoid Saponins. Plant Cell Physiol. 2015, 56, 1463–1471. [Google Scholar] [CrossRef] [PubMed]
- Han, J.Y.; Hwang, H.S.; Choi, S.W.; Kim, H.J.; Choi, Y.E. Cytochrome P450 CYP716A53v2 catalyzes the formation of protopanaxatriol from protopanaxadiol during ginsenoside biosynthesis in Panax ginseng. Plant Cell Physiol. 2012, 53, 1535–1545. [Google Scholar] [CrossRef] [PubMed]
- Augustin, J.M.; Kuzina, V.; Andersen, S.B.; Bak, S. Molecular activities, biosynthesis and evolution of triterpenoid saponins. Phytochemistry 2011, 72, 435–457. [Google Scholar] [CrossRef] [PubMed]
- Tang, Q.Y.; Chen, G.; Song, W.L.; Fan, W.; Wei, K.H.; He, S.M.; Zhang, G.H.; Tang, J.R.; Li, Y.; Lin, Y.; et al. Transcriptome analysis of Panax zingiberensis identifies genes encoding oleanolic acid glucuronosyltransferase involved in the biosynthesis of oleanane-type ginsenosides. Planta 2019, 249, 393–406. [Google Scholar] [CrossRef]
- Wei, G.; Wei, F.; Yuan, C.; Chen, Z.; Wang, Y.; Xu, J.; Zhang, Y.; Dong, L.; Chen, S. Integrated Chemical and Transcriptomic Analysis Reveals the Distribution of Protopanaxadiol- and Protopanaxatriol-Type Saponins in Panax notoginseng. Molecules 2018, 23, 1773. [Google Scholar] [CrossRef]
- Sun, Y.; Zhao, S.-J.; Liang, Y.-L.; Le, W.; Cao, H.-J. Regulation and differential expression of protopanaxadiol synthase in Asian and American ginseng ginsenoside biosynthesis by RNA interferences. Plant Growth Regul. 2013, 71, 207–217. [Google Scholar] [CrossRef]
- Vincken, J.P.; Heng, L.; de Groot, A.; Gruppen, H. Saponins, classification and occurrence in the plant kingdom. Phytochemistry 2007, 68, 275–297. [Google Scholar] [CrossRef]
- Kim, Y.J.; Zhang, D.; Yang, D.C. Biosynthesis and biotechnological production of ginsenosides. Biotechnol. Adv. 2015, 33, 717–735. [Google Scholar] [CrossRef]
- Rahimi, S.; Kim, J.; Mijakovic, I.; Jung, K.H.; Choi, G.; Kim, S.C.; Kim, Y.J. Triterpenoid-biosynthetic UDP-glycosyltransferases from plants. Biotechnol. Adv. 2019, 37, 107394. [Google Scholar] [CrossRef]
- Bonisch, F.; Frotscher, J.; Stanitzek, S.; Ruhl, E.; Wust, M.; Bitz, O.; Schwab, W. A UDP-Glucose: Monoterpenol Glucosyltransferase Adds to the Chemical Diversity of the Grapevine Metabolome. Plant Physiol. 2014, 165, 561–581. [Google Scholar] [CrossRef] [PubMed]
- Bowles, D.; Isayenkova, J.; Lim, E.K.; Poppenberger, B. Glycosyltransferases: Managers of small molecules. Curr. Opin. Plant Biol. 2005, 8, 254–263. [Google Scholar] [CrossRef] [PubMed]
- Rio, D.C.; Ares, M., Jr.; Hannon, G.J.; Nilsen, T.W. Purification of RNA using TRIzol (TRI reagent). Cold Spring Harb. Protoc. 2010, 2010, pdb prot5439. [Google Scholar] [CrossRef]
- Grabherr, M.G.; Haas, B.J.; Yassour, M.; Levin, J.Z.; Thompson, D.A.; Amit, I.; Adiconis, X.; Fan, L.; Raychowdhury, R.; Zeng, Q.; et al. Full-length transcriptome assembly from RNA-Seq data without a reference genome. Nat. Biotechnol. 2011, 29, 644–652. [Google Scholar] [CrossRef] [PubMed]
- Pertea, G.; Huang, X.; Liang, F.; Antonescu, V.; Sultana, R.; Karamycheva, S.; Lee, Y.; White, J.; Cheung, F.; Parvizi, B.; et al. TIGR Gene Indices clustering tools (TGICL): A software system for fast clustering of large EST datasets. Bioinformatics 2003, 19, 651–652. [Google Scholar] [CrossRef] [PubMed]
- Altschul, S.F.; Madden, T.L.; Schaffer, A.A.; Zhang, J.; Zhang, Z.; Miller, W.; Lipman, D.J. Gapped BLAST and PSI-BLAST: A new generation of protein database search programs. Nucleic Acids Res. 1997, 25, 3389–3402. [Google Scholar] [CrossRef]
- Tamura, K.; Dudley, J.; Nei, M.; Kumar, S. MEGA4: Molecular Evolutionary Genetics Analysis (MEGA) software version 4.0. Mol. Biol. Evol. 2007, 24, 1596–1599. [Google Scholar] [CrossRef]










Disclaimer/Publisher’s Note: The statements, opinions and data contained in all publications are solely those of the individual author(s) and contributor(s) and not of MDPI and/or the editor(s). MDPI and/or the editor(s) disclaim responsibility for any injury to people or property resulting from any ideas, methods, instructions or products referred to in the content. |
© 2024 by the authors. Licensee MDPI, Basel, Switzerland. This article is an open access article distributed under the terms and conditions of the Creative Commons Attribution (CC BY) license (https://creativecommons.org/licenses/by/4.0/).
Share and Cite
Yang, Q.; Xiong, C.; Zhang, J.; Ming, Y.; Zhang, S.; Wang, L.; Wang, H.; Xu, R.; Wang, B. Chemical and Transcriptomic Analyses Provide New Insights into Key Genes for Ginsenoside Biosynthesis in the Rhizome of Panax japonicus C. A. Meyer. Molecules 2024, 29, 4936. https://doi.org/10.3390/molecules29204936
Yang Q, Xiong C, Zhang J, Ming Y, Zhang S, Wang L, Wang H, Xu R, Wang B. Chemical and Transcriptomic Analyses Provide New Insights into Key Genes for Ginsenoside Biosynthesis in the Rhizome of Panax japonicus C. A. Meyer. Molecules. 2024; 29(20):4936. https://doi.org/10.3390/molecules29204936
Chicago/Turabian StyleYang, Qichun, Chao Xiong, Jiao Zhang, Yue Ming, Shaopeng Zhang, Limei Wang, Hongxun Wang, Ran Xu, and Bo Wang. 2024. "Chemical and Transcriptomic Analyses Provide New Insights into Key Genes for Ginsenoside Biosynthesis in the Rhizome of Panax japonicus C. A. Meyer" Molecules 29, no. 20: 4936. https://doi.org/10.3390/molecules29204936
APA StyleYang, Q., Xiong, C., Zhang, J., Ming, Y., Zhang, S., Wang, L., Wang, H., Xu, R., & Wang, B. (2024). Chemical and Transcriptomic Analyses Provide New Insights into Key Genes for Ginsenoside Biosynthesis in the Rhizome of Panax japonicus C. A. Meyer. Molecules, 29(20), 4936. https://doi.org/10.3390/molecules29204936
