Antifungal Activity and Multi-Target Mechanism of Action of Methylaervine on Candida albicans
Abstract
1. Introduction
2. Results and Discussion
2.1. Antifungal Activity against C. albicans

2.2. Hemolytic Activity
2.3. Growth Inhibition Activity
2.4. Resistance Development Evaluation
2.5. Biofilm Formation Inhibition and Eradication Activity
2.6. Effects on Filamentation
2.7. Effects on Morphology of Fungal Spore
2.8. Effects on Ultrastructural Features of Spore
2.9. Effects on Membrane Permeability
2.10. Effects on Membrane Integrity
2.11. Effects on Reactive Oxygen Species (ROS) Level
2.12. Effects on Malondialdehyde (MDA) Level
2.13. Effects on Activity of Superoxide Dismutase (SOD)
2.14. Effects on Activity on Energy Production
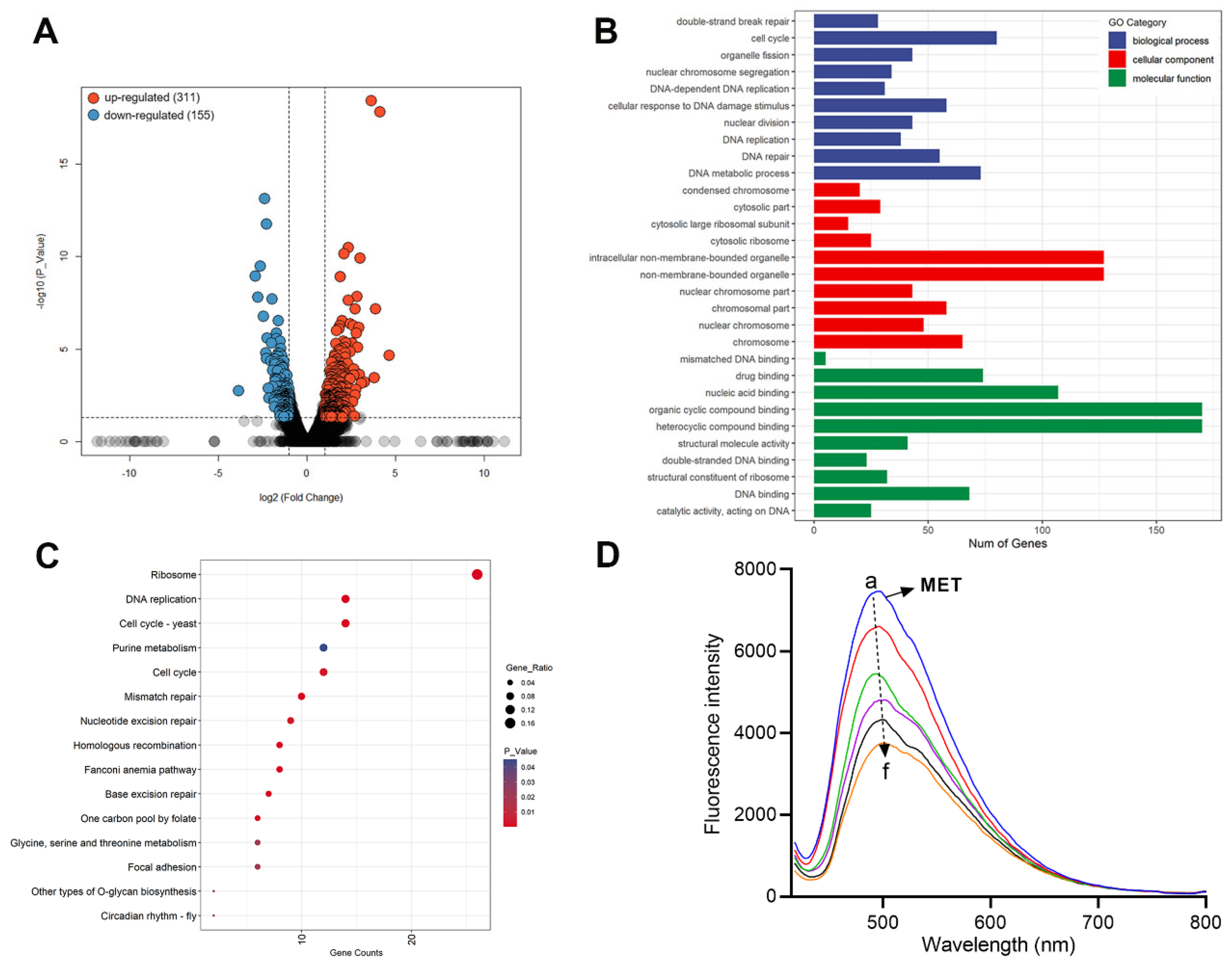
2.15. Transcriptome Analysis
2.16. Interaction with DNA
2.17. In Silico Prediction of Toxicity
3. Materials and Methods
3.1. Reagents and Strains
3.2. In Vitro Antifungal Activity Assay
3.3. Hemolytic Activity Assay
3.4. Time−Growth Curve Assay
3.5. Drug Resistance Assay
3.6. Biofilm Formation Inhibition Assay
3.7. Biofilm Disruption Assay
3.8. In Vitro Hyphal Formation Assay
3.9. SEM Assay
3.10. TEM Assay
3.11. Nucleic Acid Leakage Assay
3.12. Live/Dead Cell Assay
3.13. Intracellular ROS Assay
3.14. Intracellular MDA Assay
3.15. Intracellular SOD Assay
3.16. Intracellular LDH Assay
3.17. RNA-seq Analysis
3.18. Fluorescence Spectra Assay
3.19. Toxicity Prediction Assay
3.20. Statistical Analysis
4. Conclusions
Author Contributions
Funding
Institutional Review Board Statement
Informed Consent Statement
Data Availability Statement
Conflicts of Interest
References
- Rokas, A. Evolution of the human pathogenic lifestyle in fungi. Nat. Microbiol. 2022, 7, 607–619. [Google Scholar] [CrossRef]
- Wang, X.; Jin, X.; Zhao, F.; Xu, Z.; Tan, W.; Zhang, J.; Xu, Y.; Luan, X.; Fang, M.; Xie, Z.; et al. Structure-based optimization of novel sterol 24-C-methyltransferase inhibitors for the treatment of Candida albicans infections. J. Med. Chem. 2024, 67, 9318–9341. [Google Scholar] [CrossRef]
- Jacobsen, I.D. The role of host and fungal factors in the commensal-to-pathogen transition of Candida albicans. Curr. Clin. Microbiol. 2023, 10, 55–65. [Google Scholar] [CrossRef]
- Hu, C.; Xu, Z.; Huang, Z.; Wang, R.; Zhang, Y.; Mao, Z. Synthesis and antifungal evaluation of new azole derivatives against Candida albicans. ACS Med. Chem. Lett. 2023, 14, 1448–1454. [Google Scholar] [CrossRef]
- Wetzel, C.; Lonneman, M.; Wu, C. Polypharmacological drug actions of recently FDA approved antibiotics. Eur. J. Med. Chem. 2021, 209, 112931. [Google Scholar] [CrossRef]
- An, Y.; Dong, Y.; Liu, M.; Han, J.; Zhao, L.; Sun, B. Novel naphthylamide derivatives as dual-target antifungal inhibitors: Design, synthesis and biological evaluation. Eur. J. Med. Chem. 2021, 210, 112991. [Google Scholar] [CrossRef]
- Silva, R.R.S.; Malveira, E.A.; Aguiar, T.K.B.; Neto, N.A.S.; Roma, R.R.; Santos, M.H.C.; Santos, A.L.E.; Silva, A.F.B.; Freitas, C.D.T.; Rocha, B.A.M.; et al. DVL, lectin from Dioclea violacea seeds, has multiples mechanisms of action against Candida spp via carbohydrate recognition domain. Chem.-Biol. Interact. 2023, 382, 110639. [Google Scholar] [CrossRef]
- Dai, J.; Dan, W.; Wan, J. Natural and synthetic β-carboline as a privileged antifungal scaffolds. Eur. J. Med. Chem. 2022, 229, 114057. [Google Scholar] [CrossRef]
- Zapesochnaya, G.G.; Pervykh, L.N.; Kurkin, V.A. A study of the herb Aerva lanata. III. alkaloids. Chem. Nat. Compd. 1991, 27, 336–340. [Google Scholar] [CrossRef]
- Dan, W.; Xu, Y.; Gu, H.; Gao, J.; Dai, J. Methylaervine as potential lead compound against cervical carcinoma: Pharmacologic mechanism prediction based on network pharmacology. Curr. Comput.-Aid. Drug 2022, 18, 73–80. [Google Scholar] [CrossRef]
- Dan, W.; Gao, J.; Li, L.; Xu, Y.; Wang, J.; Dai, J. Cellular and non-target metabolomics approaches to understand the antifungal activity of methylaervine against Fusarium solani. Bioorg. Med. Chem. Lett. 2021, 43, 128068. [Google Scholar] [CrossRef]
- Wang, C.; Wang, T.; Dai, J.; Han, Y.; Hu, R.; Li, N.; Yang, Z.; Wang, J. Canthin-6-one analogs block Newcastle disease virus proliferation via suppressing the Akt and ERK pathways. Poultry Sci. 2024, 103, 103944. [Google Scholar] [CrossRef]
- Zhao, F.; Dai, J.; Liu, D.; Wang, S.; Wang, J. Synthesis and evaluation of ester derivatives of 10-hydroxycanthin-6-one as potential antimicrobial agents. Molecules 2016, 21, 390. [Google Scholar] [CrossRef]
- Han, G.; Liu, N.; Li, C.; Tu, J.; Li, Z.; Sheng, C. Discovery of novel fungal lanosterol 14α-demethylase (CYP51)/histone deacetylase dual inhibitors to treat azole-resistant Candidiasis. J. Med. Chem. 2020, 63, 5341–5359. [Google Scholar] [CrossRef]
- Benhamou, R.I.; Steinbuch, K.B.; Fridman, M. Antifungal imidazole-decorated cationic amphiphiles with markedly low hemolytic activity. Chem. Eur. J. 2016, 22, 11148–11151. [Google Scholar] [CrossRef]
- Liu, J.; Cao, Y.; Xu, C.; Li, R.; Xiong, Y.; Wei, Y.; Meng, X.; Dan, W.; Lu, C.; Dai, J. Quaternized antimicrobial peptide mimics based on harmane as potent anti-MRSA agents by multi-target mechanism covering cell wall, cell membrane and intracellular targets. Eur. J. Med. Chem. 2024, 276, 116657. [Google Scholar] [CrossRef]
- Zhu, T.; Chen, X.; Li, C.; Tu, J.; Liu, N.; Xu, D.; Sheng, C. Lanosterol 14α-demethylase (CYP51)/histone deacetylase (HDAC) dual inhibitors for treatment of Candida tropicalis and Cryptococcus neoformans infections. Eur. J. Med. Chem. 2021, 221, 113524. [Google Scholar] [CrossRef]
- Kaur, J.; Nobile, C.J. Antifungal drug-resistance mechanisms in Candida biofilms. Curr. Opin. Microbiol. 2023, 71, 102237. [Google Scholar] [CrossRef]
- Fu, C.; Lv, Q.; Fan, J.; Wu, S.; Lei, M.; Zhang, X.; Li, X.; Zhou, W.; Yu, Y.; Ren, W.; et al. Discovery of polypyridyl iridium(III) complexes as potent agents against resistant Candida albicans. Eur. J. Med. Chem. 2022, 233, 114250. [Google Scholar] [CrossRef]
- Yang, L.; Zhong, L.; Ma, Z.; Sui, Y.; Xie, J.; Liu, X.; Ma, T. Antifungal effects of alantolactone on Candida albicans: An in vitro study. Biomed. Pharmacother. 2022, 149, 112814. [Google Scholar] [CrossRef]
- Ortiz, S.C.; Huang, M.; Hull, C.M. Spore germination as a target for antifungal therapeutics. Antimicrob. Agents Chemother. 2019, 63, e00994-19. [Google Scholar] [CrossRef]
- Grigor’eva, A.; Bardasheva, A.; Tupitsyna, A.; Amirkhanov, N.; Tikunova, N.; Pyshnyi, D.; Kleshev, M.; Ryabchikova, E. Changes in the ultrastructure of Candida albicans treated with cationic peptides. Microorganisms 2020, 8, 582. [Google Scholar] [CrossRef]
- Ma, H.; Yang, L.; Tian, Z.; Zhu, L.; Peng, J.; Fu, P.; Xiu, J.F.; Guo, G. Antimicrobial peptide AMP-17 exerts anti–Candida albicans effects through ROS-mediated apoptosis and necrosis. Int. Microbiol. 2023, 26, 81–90. [Google Scholar] [CrossRef]
- Li, L.; Sun, J.; Xia, S.; Tian, X.; Cheserek, M.J.; Le, G. Mechanism of antifungal activity of antimicrobial peptide APP, a cell-penetrating peptide derivative, against Candida albicans: Intracellular DNA binding and cell cycle arrest. Appl. Microbiol. Biotechnol. 2016, 100, 3245–3253. [Google Scholar] [CrossRef]
- Shahina, Z.; Ndlovu, E.; Persaud, O.; Sultana, T.; Dahms, T.E.S. Candida albicans reactive oxygen species (ROS)-dependent lethality and ROS-independent hyphal and biofilm inhibition by eugenol and citral. Microbiol. Spectr. 2022, 10, e03183-22. [Google Scholar] [CrossRef]
- Lu, Q.; Wang, Y.; Liao, X.; Zhou, F.; Zhang, B.; Wu, X. Physiological and transcriptome analysis of Candida albicans in response to X33 antimicrobial oligopeptide treatment. Front. Cell. Infect. Microbiol. 2023, 13, 1123393. [Google Scholar] [CrossRef]
- Sun, L.; Liao, K.; Hang, C.; Wang, D. Honokiol induces reactive oxygen species-mediated apoptosis in Candida albicans through mitochondrial dysfunction. PLoS ONE 2017, 12, e0172228. [Google Scholar] [CrossRef]
- Wu, X.; Cheng, A.; Sun, L.; Sun, S.; Lou, H. Plagiochin E, an antifungal bis(bibenzyl), exerts its antifungal activity through mitochondrial dysfunction-induced reactive oxygen species accumulation in Candida albicans. BBA-Gen. Subj. 2009, 1790, 770–777. [Google Scholar] [CrossRef]
- Jakab, Á.; Kovács, F.; Balla, N.; Tóth, Z.; Ragyák, Á.; Sajtos, Z.; Csillag, K.; Nagy-Köteles, C.; Nemes, D.; Bácskay, I.; et al. Physiological and transcriptional profiling of surfactin exerted antifungal effect against Candida albicans. Biomed. Pharmacother. 2022, 152, 113220. [Google Scholar] [CrossRef]
- Legrand, M.; Chan, C.L.; Jauert, P.A.; Kirkpatrick, D.T. Role of DNA mismatch repair and double-strand break repair in genome stability and antifungal drug resistance in Candida albicans. Eukaryot. Cell 2007, 6, 2194–2205. [Google Scholar] [CrossRef]
- Joseph-Strauss, D.; Zenvirth, D.; Simchen, G.; Barkai, N. Spore germination in Saccharomyces cerevisiae: Global gene expression patterns and cell cycle landmarks. Genome Biol. 2007, 8, R241. [Google Scholar] [CrossRef]
- Iyer, R.R.; Pluciennik, A.; Burdett, V.; Modrich, P.L. DNA mismatch repair: Functions and mechanisms. Chem. Rev. 2006, 106, 302–323. [Google Scholar] [CrossRef]
- Ren, Y.; Zhang, H.Z.; Zhang, S.L.; Luo, Y.L.; Zhang, L.; Zhou, C.H.; Geng, R.X. Synthesis and bioactive evaluations of novel benzotriazole compounds as potential antimicrobial agents and the interaction with calf thymus DNA. J. Chem. Sci. 2015, 127, 2251–2260. [Google Scholar] [CrossRef]
- Zhang, H.; Lin, J.; Rasheed, S.; Zhou, C. Design, synthesis, and biological evaluation of novel benzimidazole derivatives and their interaction with calf thymus DNA and synergistic effects with clinical drugs. Sci. China Chem. 2014, 57, 807–822. [Google Scholar] [CrossRef]
- Banerjee, P.; Kemmler, E.; Dunkel, M.; Preissner, R. ProTox 3.0: A webserver for the prediction of toxicity of chemicals. Nucleic Acids Res. 2024, 52, W513–W520. [Google Scholar] [CrossRef]
- Jiang, W.; Zhou, M.; Chen, S.; Xie, J.; Chen, M.; Zhang, H.; Wu, Y.; Chen, X.; Liu, R. Peptide-mimicking poly(2-oxazoline)s possessing potent antifungal activity and BBB penetrating property to treat invasive infections and meningitis. J. Am. Chem. Soc. 2023, 145, 25753–25765. [Google Scholar] [CrossRef]
- Wang, F.; Wu, J.; Yuan, M.; Yan, Z.; Liu, X.; Li, W.; Zhang, Y.; Sheng, C.; Liu, N.; Huang, Z. Novel nitric oxide donor−azole conjugation strategy for efficient treatment of Cryptococcus neoformans infections. J. Med. Chem. 2023, 66, 14221–14240. [Google Scholar] [CrossRef]
- Haque, F.; Verma, N.K.; Alfatah, M.; Bijlani, S.; Bhattacharyya, M.S. Sophorolipid exhibits antifungal activity by ROS mediated endoplasmic reticulum stress and mitochondrial dysfunction pathways in Candida albicans. RSC Adv. 2019, 9, 41639–41648. [Google Scholar] [CrossRef]
- Gao, J.; Liu, J.; Yu, T.; Xu, C.; Sun, H.; Lu, C.; Dan, W.; Dai, J. Synthesis of 3-formyl-eudistomin U with anti-proliferation, anti-migration and apoptosis-promoting activities on melanoma cells. BMC Chem. 2023, 17, 184. [Google Scholar] [CrossRef]







| Acute Toxicity (LD50) | Organ Toxicity | Mutagenicity | |||
|---|---|---|---|---|---|
| Hepatotoxicity | Nephrotoxicity | Respiratory Toxicity | Cardiotoxicity | ||
| 450 mg/kg | Inactive | Inactive | Inactive | Inactive | Active |
Disclaimer/Publisher’s Note: The statements, opinions and data contained in all publications are solely those of the individual author(s) and contributor(s) and not of MDPI and/or the editor(s). MDPI and/or the editor(s) disclaim responsibility for any injury to people or property resulting from any ideas, methods, instructions or products referred to in the content. |
© 2024 by the authors. Licensee MDPI, Basel, Switzerland. This article is an open access article distributed under the terms and conditions of the Creative Commons Attribution (CC BY) license (https://creativecommons.org/licenses/by/4.0/).
Share and Cite
Liu, J.; Wang, L.; Sun, Y.; Xiong, Y.; Li, R.; Sui, M.; Gao, Z.; Wang, W.; Sun, H.; Dai, J. Antifungal Activity and Multi-Target Mechanism of Action of Methylaervine on Candida albicans. Molecules 2024, 29, 4303. https://doi.org/10.3390/molecules29184303
Liu J, Wang L, Sun Y, Xiong Y, Li R, Sui M, Gao Z, Wang W, Sun H, Dai J. Antifungal Activity and Multi-Target Mechanism of Action of Methylaervine on Candida albicans. Molecules. 2024; 29(18):4303. https://doi.org/10.3390/molecules29184303
Chicago/Turabian StyleLiu, Jinyi, Luyao Wang, Yifan Sun, Yingyan Xiong, Runchu Li, Meixia Sui, Zhenzhen Gao, Wei Wang, Hao Sun, and Jiangkun Dai. 2024. "Antifungal Activity and Multi-Target Mechanism of Action of Methylaervine on Candida albicans" Molecules 29, no. 18: 4303. https://doi.org/10.3390/molecules29184303
APA StyleLiu, J., Wang, L., Sun, Y., Xiong, Y., Li, R., Sui, M., Gao, Z., Wang, W., Sun, H., & Dai, J. (2024). Antifungal Activity and Multi-Target Mechanism of Action of Methylaervine on Candida albicans. Molecules, 29(18), 4303. https://doi.org/10.3390/molecules29184303

