Nano-Characterization, Composition Analysis, and Anti-Inflammatory Activity of American-Ginseng-Derived Vesicle-like Nanoparticles
Abstract
1. Introduction
2. Results
2.1. Surface Characterization of AGVNs
2.2. Validation of the Method of Composition Analysis
2.3. Characterization of the Information on Ginsenosides in AGVNs
2.3.1. Ginsenosides of PPD
2.3.2. Ginsenosides of PPT
2.3.3. Ginsenosides of OA
2.4. Anti-Inflammatory Phenotypic Assessment of AGVNs In Vivo
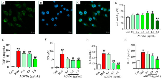
2.5. In Vitro Uptake and Anti-Inflammatory Evaluation of AGVNs
3. Discussion
4. Materials and Methods
4.1. Chemicals and Reagents
4.2. Purification and Characterization of AGVNs
4.3. Analytical Conditions for Chromatography
4.4. Analysis Conditions for Mass Spectrometry
4.5. Metabolomic Data Processing
4.6. Rapid Evaluation of the Anti-Inflammatory Effects of AGVNs
4.7. Cell Culture and Viability Assay
4.8. DiO-Labeled AGVNs
4.9. ELISA
4.10. Statistical Analysis
5. Conclusions
Supplementary Materials
Author Contributions
Funding
Institutional Review Board Statement
Informed Consent Statement
Data Availability Statement
Conflicts of Interest
Abbreviations
| AG | American Ginseng |
| AGVNs | American-Ginseng-derived vesicle-like nanoparticles |
| DAPI | 2-(4-Amidinophenyl)-6-indolecarbamidine dihydrochloride |
| DiO | 3,3′-dioctadecyloxacarbocyanine perchlorate |
| DMEM | Dulbecco’s modified Eagle’s medium |
| ESI | electrospray ion source |
| IL-6 | interleukin-6 |
| IL-10 | interleukin-10 |
| LPS | lipopolysaccharide |
| MS/MS | secondary mass |
| NO | nitric oxide |
| OA | oleanolic acid |
| OPLS-DA | orthogonal partial least squares discriminant analysis |
| PBS | phosphate-buffered saline |
| PCA | principal component analysis |
| PPD | protopanaxadiol |
| PPT | protopanaxatriol |
| QC | quality control |
| TNF-α | tumor necrosis factor-α |
| UPLC-MS | ultra-performance liquid chromatography coupled with mass spectrometry |
| VIP | variable importance in projection |
| VNs | vesicle-like nanoparticles |
References
- Urzì, O.; Raimondo, S.; Alessandro, R. Extracellular Vesicles from Plants: Current Knowledge and Open Questions. Int. J. Mol. Sci. 2021, 22, 5366. [Google Scholar] [CrossRef] [PubMed]
- Nemati, M.; Singh, B.; Mir, R.A.; Nemati, M.; Babaei, A.; Ahmadi, M.; Rasmi, Y.; Golezani, A.G.; Rezaie, J. Plant-derived extracellular vesicles: A novel nanomedicine approach with advantages and challenges. Cell Commun. Signal. 2022, 20, 69. [Google Scholar] [CrossRef]
- Zhuang, Y.; Yan, J.; Zhu, W.; Chen, L.; Liang, D.; Xu, X. Can the aggregation be a new approach for understanding the mechanism of Traditional Chinese Medicine? J. Ethnopharmacol. 2008, 117, 378–384. [Google Scholar] [CrossRef]
- Zhao, G.; Hong, L.; Liu, M.; Jiang, H.; Peng, D.; He, L.; Chen, W. Isolation and Characterization of Natural Nanoparticles in Naoluo Xintong Decoction and their Brain Protection Research. Molecules 2022, 27, 1511. [Google Scholar] [CrossRef] [PubMed]
- Wu, J.; Yang, Y.; Yuan, X.; Xu, H.; Chen, Q.; Ren, R.; Zhang, Q.; Hou, Z.; Jiao, F.; Yin, D. Role of particle aggregates in herbal medicine decoction showing they are not useless: Considering Coptis chinensis decoction as an example. Food Funct. 2020, 11, 10480–10492. [Google Scholar] [CrossRef]
- Dong, R.; Zhang, Y.; Chen, S.; Wang, H.; Hu, K.; Zhao, H.; Tian, Q.; Zeng, K.; Wang, S.; Han, L. Identification of key pharmacodynamic markers of American ginseng against heart failure based on metabolomics and zebrafish model. Front. Pharmacol. 2022, 13, 909084. [Google Scholar] [CrossRef] [PubMed]
- Szczuka, D.; Nowak, A.; Zakłos-Szyda, M.; Kochan, E.; Szymańska, G.; Motyl, I.; Blasiak, J. American Ginseng (Panax quinquefolium L.) As a Source of Bioactive Phytochemicals with Pro-Health Properties. Nutrients 2019, 11, 1041. [Google Scholar] [CrossRef] [PubMed]
- Cao, M.; Yan, H.; Han, X.; Weng, L.; Wei, Q.; Sun, X.; Lu, W.; Wei, Q.; Ye, J.; Cai, X.; et al. Ginseng-derived nanoparticles alter macrophage polarization to inhibit melanoma growth. J. Immunother. Cancer 2019, 7, 326. [Google Scholar] [CrossRef] [PubMed]
- Kim, J.; Zhu, Y.; Chen, S.; Wang, D.; Zhang, S.; Xia, J.; Li, S.; Qiu, Q.; Lee, H.; Wang, J. Anti-glioma effect of ginseng-derived exosomes-like nanoparticles by active blood-brain-barrier penetration and tumor microenvironment modulation. J. Nanobiotechnol. 2023, 21, 253. [Google Scholar] [CrossRef]
- Xu, X.F.; Cheng, X.L.; Lin, Q.H.; Li, S.S.; Jia, Z.; Han, T.; Lin, R.C.; Wang, D.; Wei, F.; Li, X.R. Identification of mountain-cultivated ginseng and cultivated ginseng using UPLC/oa-TOF MSE with a multivariate statistical sample-profiling strategy. J. Ginseng Res. 2016, 40, 344–350. [Google Scholar] [CrossRef]
- Zhu, H.; Lin, H.; Tan, J.; Wang, C.; Wang, H.; Wu, F.; Dong, Q.; Liu, Y.; Li, P.; Liu, J. UPLC-QTOF/MS-Based Nontargeted Metabolomic Analysis of Mountain- and Garden-Cultivated Ginseng of Different Ages in Northeast China. Molecules 2018, 24, 33. [Google Scholar] [CrossRef] [PubMed]
- Qiu, S.; Yang, W.Z.; Yao, C.L.; Qiu, Z.D.; Shi, X.J.; Zhang, J.X.; Hou, J.J.; Wang, Q.R.; Wu, W.Y.; Guo, D.A. Nontargeted metabolomic analysis and “commercial-homophyletic” comparison-induced biomarkers verification for the systematic chemical differentiation of five different parts of Panax ginseng. J. Chromatogr. A 2016, 1453, 78–87. [Google Scholar] [CrossRef] [PubMed]
- D’Alençon, C.A.; Peña, O.A.; Wittmann, C.; Gallardo, V.E.; Jones, R.A.; Loosli, F.; Liebel, U.; Grabher, C.; Allende, M.L. A high-throughput chemically induced inflammation assay in zebrafish. BMC Biol. 2010, 8, 151. [Google Scholar] [CrossRef] [PubMed]
- Olivari, F.A.; Hernandez, P.P.; Allende, M.L. Acute copper exposure induces oxidative stress and cell death in lateral line hair cells of zebrafish larvae. Brain Res. 2008, 1244, 1–12. [Google Scholar] [CrossRef] [PubMed]
- Adamo, G.; Fierli, D.; Romancino, D.P.; Picciotto, S.; Barone, M.E.; Aranyos, A.; Božič, D.; Morsbach, S.; Raccosta, S.; Stanly, C.; et al. Nanoalgosomes: Introducing extracellular vesicles produced by microalgae. J. Extracell. Vesicles 2021, 10, e12081. [Google Scholar] [CrossRef] [PubMed]
- Dad, H.A.; Gu, T.W.; Zhu, A.Q.; Huang, L.Q.; Peng, L.H. Plant Exosome-like Nanovesicles: Emerging Therapeutics and Drug Delivery Nanoplatforms. Mol. Ther. 2021, 29, 13–31. [Google Scholar] [CrossRef] [PubMed]
- Lian, M.Q.; Chng, W.H.; Liang, J.; Yeo, H.Q.; Lee, C.K.; Belaid, M.; Tollemeto, M.; Wacker, M.G.; Czarny, B.; Pastorin, G. Plant-derived extracellular vesicles: Recent advancements and current challenges on their use for biomedical applications. J. Extracell. Vesicles 2022, 11, 12283. [Google Scholar] [CrossRef] [PubMed]
- Wu, R.; Chen, X.; Wu, W.; Wang, Z.; Wong, Y.L.E.; Hung, Y.L.W.; Wong, H.T.; Yang, M.; Zhang, F.; Chan, T.W.D. Rapid Differentiation of Asian and American Ginseng by Differential Ion Mobility Spectrometry-Tandem Mass Spectrometry Using Stepwise Modulation of Gas Modifier Concentration. J. Am. Soc. Mass Spectrom. 2019, 30, 2212–2221. [Google Scholar] [CrossRef] [PubMed]
- Gough, D.J.; Corlett, A.; Schlessinger, K.; Wegrzyn, J.; Larner, A.C.; Levy, D.E. Mitochondrial STAT3 supports Ras-dependent oncogenic transformation. Science 2009, 324, 1713–1716. [Google Scholar] [CrossRef]
- Zou, S.; Tong, Q.; Liu, B.; Huang, W.; Tian, Y.; Fu, X. Targeting STAT3 in Cancer Immunotherapy. Mol. Cancer 2020, 19, 145. [Google Scholar] [CrossRef]
- Kim, M.H.; Choi, S.J.; Choi, H.I.; Choi, J.P.; Park, H.K.; Kim, E.K.; Kim, M.J.; Moon, B.S.; Min, T.K.; Rho, M.; et al. Lactobacillus plantarum-derived Extracellular Vesicles Protect Atopic Dermatitis Induced by Staphylococcus aureus-derived Extracellular Vesicles. Allergy Asthma Immunol. Res. 2018, 10, 516–532. [Google Scholar] [CrossRef] [PubMed]
- Nassar, W.; El-Ansary, M.; Sabry, D.; Mostafa, M.A.; Fayad, T.; Kotb, E.; Temraz, M.; Saad, A.N.; Essa, W.; Adel, H. Umbilical cord mesenchymal stem cells derived extracellular vesicles can safely ameliorate the progression of chronic kidney diseases. Biomater. Res. 2016, 20, 21. [Google Scholar] [CrossRef] [PubMed]
- Wang, B.; Zhuang, X.; Deng, Z.B.; Jiang, H.; Mu, J.; Wang, Q.; Xiang, X.; Guo, H.; Zhang, L.; Dryden, G.; et al. Targeted drug delivery to intestinal macrophages by bioactive nanovesicles released from grapefruit. Mol. Ther. 2014, 22, 522–534. [Google Scholar] [CrossRef] [PubMed]
- Zhuang, X.; Deng, Z.B.; Mu, J.; Zhang, L.; Yan, J.; Miller, D.; Feng, W.; Mcclain, C.J.; Zhang, H.G. Ginger-derived nanoparticles protect against alcohol-induced liver damage. J. Extracell. Vesicles 2015, 4, 28713. [Google Scholar] [CrossRef] [PubMed]
- Dong, R.; Tian, Q.; Shi, Y.; Chen, S.; Zhang, Y.; Deng, Z.; Wang, X.; Yao, Q.; Han, L. An Integrated Strategy for Rapid Discovery and Identification of Quality Markers in Gardenia Fructus Using an Omics Discrimination-Grey Correlation-Biological Verification Method. Front. Pharmacol. 2021, 12, 705498. [Google Scholar] [CrossRef]
- Luo, M.; Yan, D.; Sun, Q.; Tao, J.; Xu, L.; Sun, H.; Zhao, H. Ginsenoside Rg1 attenuates cardiomyocyte apoptosis and inflammation via the TLR4/NF-kB/NLRP3 pathway. J. Cell. Biochem. 2020, 121, 2994–3004. [Google Scholar] [CrossRef]








Disclaimer/Publisher’s Note: The statements, opinions and data contained in all publications are solely those of the individual author(s) and contributor(s) and not of MDPI and/or the editor(s). MDPI and/or the editor(s) disclaim responsibility for any injury to people or property resulting from any ideas, methods, instructions or products referred to in the content. |
© 2024 by the authors. Licensee MDPI, Basel, Switzerland. This article is an open access article distributed under the terms and conditions of the Creative Commons Attribution (CC BY) license (https://creativecommons.org/licenses/by/4.0/).
Share and Cite
Li, T.; Wang, H.; Bi, W.; Su, Y.; Xiong, Y.; Wang, S.; Han, L. Nano-Characterization, Composition Analysis, and Anti-Inflammatory Activity of American-Ginseng-Derived Vesicle-like Nanoparticles. Molecules 2024, 29, 3443. https://doi.org/10.3390/molecules29153443
Li T, Wang H, Bi W, Su Y, Xiong Y, Wang S, Han L. Nano-Characterization, Composition Analysis, and Anti-Inflammatory Activity of American-Ginseng-Derived Vesicle-like Nanoparticles. Molecules. 2024; 29(15):3443. https://doi.org/10.3390/molecules29153443
Chicago/Turabian StyleLi, Taiping, Huan Wang, Wenjie Bi, Yonghui Su, Yongai Xiong, Songsong Wang, and Liwen Han. 2024. "Nano-Characterization, Composition Analysis, and Anti-Inflammatory Activity of American-Ginseng-Derived Vesicle-like Nanoparticles" Molecules 29, no. 15: 3443. https://doi.org/10.3390/molecules29153443
APA StyleLi, T., Wang, H., Bi, W., Su, Y., Xiong, Y., Wang, S., & Han, L. (2024). Nano-Characterization, Composition Analysis, and Anti-Inflammatory Activity of American-Ginseng-Derived Vesicle-like Nanoparticles. Molecules, 29(15), 3443. https://doi.org/10.3390/molecules29153443

