Achieving Endo/Lysosomal Escape Using Smart Nanosystems for Efficient Cellular Delivery
Abstract
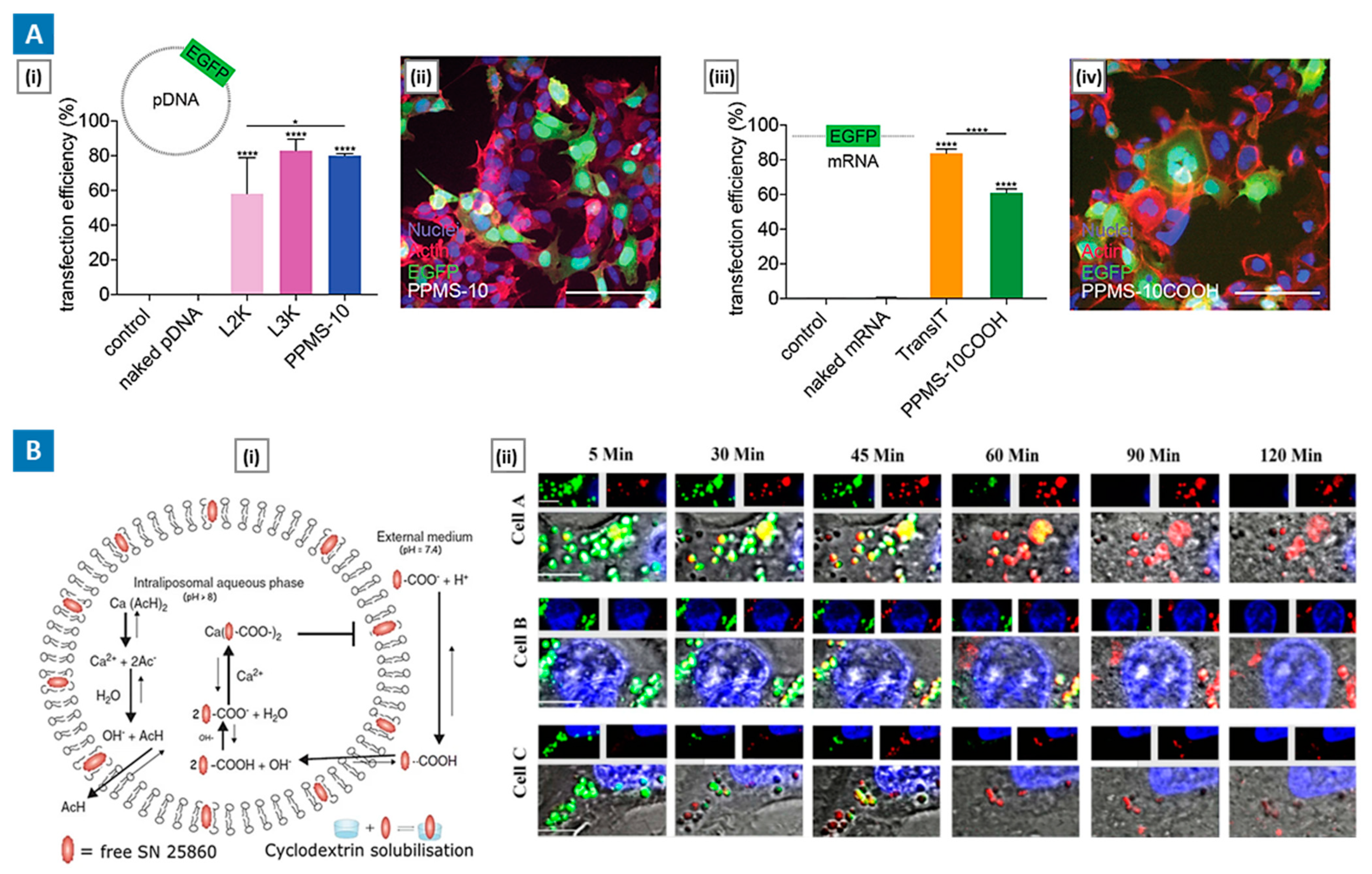
1. Introduction
2. Significance of Endosomal Entrapment
3. Assays to Study Endosomal Escape/Cellular Uptake
3.1. Leakage Assays
3.2. Complementation Assays
3.3. Cytosolic Activation Assays
3.4. Pharmacologic/Genetic Screens
3.5. Other Techniques
3.5.1. Co-Localization Studies
3.5.2. Biologically Relevant Artificial Membranes
4. Leveraging Smart Nanocarriers: Mechanism & Case Studies
4.1. Via Pore Formation
4.2. Via Proton Sponge Effect

4.3. Via Membrane Fusion
4.4. Via photochemical Disruption
4.5. Other Endosomal Escape Agents
5. Challenges and Future Directions
6. Conclusions
Author Contributions
Funding
Institutional Review Board Statement
Informed Consent Statement
Data Availability Statement
Acknowledgments
Conflicts of Interest
References
- Rana, D.; Salave, S.; Jain, S.; Shah, R.; Benival, D. Systematic Development and Optimization of Teriparatide-Loaded Nanoliposomes Employing Quality by Design Approach for Osteoporosis. J. Pharm. Innov. 2023, 18, 548–562. [Google Scholar] [CrossRef]
- Karunakaran, B.; Gupta, R.; Patel, P.; Salave, S.; Sharma, A.; Desai, D.; Benival, D.; Kommineni, N. Emerging Trends in Lipid-Based Vaccine Delivery: A Special Focus on Developmental Strategies, Fabrication Methods, and Applications. Vaccines 2023, 11, 661. [Google Scholar] [CrossRef]
- Salave, S.; Rana, D.; Kumar, H.; Kommineni, N.; Benival, D. Anabolic Peptide-Enriched Stealth Nanoliposomes for Effective Anti-Osteoporotic Therapy. Pharmaceutics 2022, 14, 2417. [Google Scholar] [CrossRef]
- Salave, S.; Rana, D.; Benival, D. Peptide Functionalised Nanocarriers for Bone Specific Delivery of PTH (1-34) in Osteoporosis. Curr. Nanomed. 2021, 11, 142–148. [Google Scholar] [CrossRef]
- Gupta, R.; Salave, S.; Rana, D.; Karunakaran, B.; Butreddy, A.; Benival, D.; Kommineni, N. Versatility of Liposomes for Antisense Oligonucleotide Delivery: A Special Focus on Various Therapeutic Areas. Pharmaceutics 2023, 15, 1435. [Google Scholar] [CrossRef]
- Benival, D.; Salave, S.; Rana, D. Encapsulation of Anabolic Peptide in Lipid Nano Vesicles for Osteoporosis. Curr. Protein Pept. Sci. 2022, 23, 495–503. [Google Scholar] [CrossRef]
- Salave, S.; Shinde, S.D.; Rana, D.; Sahu, B.; Kumar, H.; Patel, R.; Benival, D.; Kommineni, N. Peptide Engraftment on PEGylated Nanoliposomes for Bone Specific Delivery of PTH (1-34) in Osteoporosis. Pharmaceutics 2023, 15, 608. [Google Scholar] [CrossRef]
- Salave, S.; Rana, D.; Benival, D. Dual Targeting Anti-Osteoporotic Therapy through Potential Nanotherapeutic Approaches. Pharm. Nanotechnol. 2022, 10, 384–392. [Google Scholar] [CrossRef]
- Rana, D.; Salave, S.; Benival, D.; Vora, L.K.; Khunt, D. Peptide-based targeting: Novel concept for thrombosis diagnosis and treatment. J. Drug Deliv. Sci. Technol. 2024, 95, 105612. [Google Scholar] [CrossRef]
- Gao, J.; Karp, J.M.; Langer, R.; Joshi, N. The Future of Drug Delivery. Chem. Mater. 2023, 35, 359–363. [Google Scholar] [CrossRef]
- Xu, E.; Saltzman, W.M.; Piotrowski-Daspit, A.S. Escaping the endosome: Assessing cellular trafficking mechanisms of non-viral vehicles. J. Control. Release 2021, 335, 465–480. [Google Scholar] [CrossRef] [PubMed]
- Rana, D.; Salave, S.; Rawat, G.; Benival, D. Recent Trends in Drug Delivery and Emerging Biomedical Applications of Gelatin for Ophthalmic Indications. Macromol. Res. 2022, 30, 687–702. [Google Scholar] [CrossRef]
- Rana, D.; Salave, S.; Longare, S.; Agarwal, R.; Kalia, K.; Benival, D. Nanotherapeutics in Tumour Microenvironment for Cancer Therapy. Nanosci. Nanotechnol. 2021, 12, e080921196283. [Google Scholar] [CrossRef]
- Salave, S.; Rana, D.; Pardhe, R.; Bule, P.; Benival, D. Unravelling Micro and Nano vesicular System in Intranasal Drug Delivery for Epilepsy. Pharm. Nanotechnol. 2022, 10, 182–193. [Google Scholar] [CrossRef] [PubMed]
- Rawat, G.; Kolhe, S.; Rana, D.; Salave, S.; Benival, D. Exploring the Therapeutic Potential of Cyclosporine for Ophthalmic Indications by Novel Carrier Systems. Crit. Rev. Ther. Drug Carr. Syst. 2023, 40, 1–45. [Google Scholar] [CrossRef] [PubMed]
- Rana, D.; Salave, S.; Patel, R.; Khunt, D.; Misra, M.; Prajapati, B.; Patel, G.; Patel, J. Solid Lipid Nanoparticles in Tuberculosis. In Tubercular Drug Delivery Systems: Advances in Treatment of Infectious Diseases; Springer International Publishing: Cham, Switzerland, 2023; pp. 99–121. [Google Scholar] [CrossRef]
- Khunt, D.; Prajapati, B.G.; Prajapti, M.; Misra, M.; Salave, S.; Patel, J.K.; Patelfor, R.J. Drug Delivery by Micro, Nanoemulsions in Tuberculosis. In Tubercular Drug Delivery Systems: Advances in Treatment of Infectious Diseases; Springer International Publishing: Cham, Switzerland, 2023; pp. 173–188. [Google Scholar] [CrossRef]
- Rana, D.; Salave, S.; Rawat, G.; Benival, D. Nanomedicines for the Treatment of Systemic Candidiasis. AAPS Adv. Pharm. Sci. Ser. 2023, 56, 95–124. [Google Scholar] [CrossRef]
- Rana, D.; Gupta, R.; Bharathi, K.; Pardhe, R.; Jain, N.K.; Salave, S.; Prasad, R.; Benival, D.; Kommineni, N. Porous Silica Nanoparticles for Targeted Bio-Imaging and Drug Delivery Applications. In Nanomaterials in Healthcare; CRC Press: Boca Raton, FL, USA, 2023; pp. 133–154. [Google Scholar]
- Desai, N.; Pande, S.; Salave, S.; Singh, T.R.R.; Vora, L.K. Antitoxin nanoparticles: Design considerations, functional mechanisms, and applications in toxin neutralization. Drug Discov. Today 2024, 29, 104060. [Google Scholar] [CrossRef] [PubMed]
- Desai, N.; Rana, D.; Salave, S.; Gupta, R.; Patel, P.; Karunakaran, B.; Sharma, A.; Giri, J.; Benival, D.; Kommineni, N. Chitosan: A Potential Biopolymer in Drug Delivery and Biomedical Applications. Pharmaceutics 2023, 15, 1313. [Google Scholar] [CrossRef] [PubMed]
- Niculescu, A.-G.; Grumezescu, A.M. Novel Tumor-Targeting Nanoparticles for Cancer Treatment—A Review. Int. J. Mol. Sci. 2022, 23, 5253. [Google Scholar] [CrossRef]
- Smith, S.A.; Selby, L.I.; Johnston, A.P.R.; Such, G.K. The Endosomal Escape of Nanoparticles: Toward More Efficient Cellular Delivery. Bioconjugate Chem. 2019, 30, 263–272. [Google Scholar] [CrossRef]
- Qiu, C.; Xia, F.; Zhang, J.; Shi, Q.; Meng, Y.; Wang, C.; Pang, H.; Gu, L.; Xu, C.; Guo, Q.; et al. Advanced Strategies for Overcoming Endosomal/Lysosomal Barrier in Nanodrug Delivery. Research 2023, 6, 0148. [Google Scholar] [CrossRef] [PubMed]
- I Cupic, K.; Rennick, J.J.; Johnston, A.P.; Such, G.K. Controlling endosomal escape using nanoparticle composition: Current progress and future perspectives. Nanomedicine 2019, 14, 215–223. [Google Scholar] [CrossRef] [PubMed]
- Gouveia, M.G.; Wesseler, J.P.; Ramaekers, J.; Weder, C.; Scholten, P.B.V.; Bruns, N. Polymersome-based protein drug delivery—Quo vadis? Chem. Soc. Rev. 2023, 52, 728–778. [Google Scholar] [CrossRef] [PubMed]
- Jeger, J.L. Endosomes, lysosomes, and the role of endosomal and lysosomal biogenesis in cancer development. Mol. Biol. Rep. 2020, 47, 9801–9810. [Google Scholar] [CrossRef] [PubMed]
- Ginini, L.; Billan, S.; Fridman, E.; Gil, Z. Insight into Extracellular Vesicle-Cell Communication: From Cell Recognition to Intracellular Fate. Cells 2022, 11, 1375. [Google Scholar] [CrossRef] [PubMed]
- Mazumdar, S.; Chitkara, D.; Mittal, A. Exploration and insights into the cellular internalization and intracellular fate of amphiphilic polymeric nanocarriers. Acta Pharm. Sin. B 2021, 11, 903–924. [Google Scholar] [CrossRef] [PubMed]
- Gruenberg, J. The endocytic pathway: A mosaic of domains. Nat. Rev. Mol. Cell Biol. 2001, 2, 721–730. [Google Scholar] [CrossRef]
- Lin, G.; Zhou, J.; Cheng, H.; Liu, G. Smart Nanosystems for Overcoming Multiple Biological Barriers in Cancer Nanomedicines Transport: Design Principles, Progress, and Challenges. Small 2023, 19, e2207973. [Google Scholar] [CrossRef] [PubMed]
- Torres-Vanegas, J.D.; Cifuentes, J.; Puentes, P.R.; Quezada, V.; Garcia-Brand, A.J.; Cruz, J.C.; Reyes, L.H. Assessing cellular internalization and endosomal escape abilities of novel BUFII-Graphene oxide nanobioconjugates. Front. Chem. 2022, 10, 974218. [Google Scholar] [CrossRef]
- Andrian, T.; Riera, R.; Pujals, S.; Albertazzi, L. Nanoscopy for endosomal escape quantification. Nanoscale Adv. 2020, 3, 10–23. [Google Scholar] [CrossRef]
- Sun, L.; Liu, H.; Ye, Y.; Lei, Y.; Islam, R.; Tan, S.; Tong, R.; Miao, Y.-B.; Cai, L. Smart nanoparticles for cancer therapy. Signal Transduct. Target. Ther. 2023, 8, 418. [Google Scholar] [CrossRef]
- Liao, J.; Jia, Y.; Wu, Y.; Shi, K.; Yang, D.; Li, P.; Qian, Z. Physical-, chemical-, and biological-responsive nanomedicine for cancer therapy. WIREs Nanomed. Nanobiotechnol. 2020, 12, e1581. [Google Scholar] [CrossRef] [PubMed]
- Mi, P. Stimuli-responsive nanocarriers for drug delivery, tumor imaging, therapy and theranostics. Theranostics 2020, 10, 4557–4588. [Google Scholar] [CrossRef] [PubMed]
- Yang, X.; Fan, B.; Gao, W.; Li, L.; Li, T.; Sun, J.; Peng, X.; Li, X.; Wang, Z.; Wang, B.; et al. Enhanced endosomal escape by photothermal activation for improved small interfering RNA delivery and antitumor effect. Int. J. Nanomed. 2018, 13, 4333–4344. [Google Scholar] [CrossRef]
- Chung, S.; Sugimoto, Y.; Huang, J.; Zhang, M. Iron Oxide Nanoparticles Decorated with Functional Peptides for a Targeted siRNA Delivery to Glioma Cells. ACS Appl. Mater. Interfaces 2023, 15, 106–119. [Google Scholar] [CrossRef] [PubMed]
- Timotievich, E.D.; Shilovskiy, I.P.; Khaitov, M.R. Cell-Penetrating Peptides as Vehicles for Delivery of Therapeutic Nucleic Acids. Mechanisms and Application in Medicine. Biochemistry 2023, 88, 1800–1817. [Google Scholar] [CrossRef]
- Soni, S.; Kori, S.K.; Nema, P.; Iyer, A.K.; Soni, V.; Kashaw, S.K. Cell-Penetrating Peptides as Keys to Endosomal Escape and Intracellular Trafficking in Nanomedicine Delivery. Curr. Med. Chem. 2024, 31, 1–25. [Google Scholar] [CrossRef]
- Sharma, A.; Vaghasiya, K.; Ray, E.; Verma, R.K. Lysosomal targeting strategies for design and delivery of bioactive for therapeutic interventions. J. Drug Target. 2018, 26, 208–221. [Google Scholar] [CrossRef]
- Sakurai, Y.; Hatakeyama, H.; Sato, Y.; Akita, H.; Takayama, K.; Kobayashi, S.; Futaki, S.; Harashima, H. Endosomal escape and the knockdown efficiency of liposomal-siRNA by the fusogenic peptide shGALA. Biomaterials 2011, 32, 5733–5742. [Google Scholar] [CrossRef]
- Nishimura, Y.; Takeda, K.; Ezawa, R.; Ishii, J.; Ogino, C.; Kondo, A. A display of pH-sensitive fusogenic GALA peptide facilitates endosomal escape from a Bio-nanocapsule via an endocytic uptake pathway. J Nanobiotechnol. 2014, 12, 11. [Google Scholar] [CrossRef]
- Soprano, E.; Migliavacca, M.; López-Ferreiro, M.; Pelaz, B.; Polo, E.; del Pino, P. Fusogenic Cell-Derived nanocarriers for cytosolic delivery of cargo inside living cells. J. Colloid Interface Sci. 2023, 648, 488–496. [Google Scholar] [CrossRef]
- Shahbazi, M.-A.; Almeida, P.V.; Mäkilä, E.M.; Kaasalainen, M.H.; Salonen, J.J.; Hirvonen, J.T.; Santos, H.A. Augmented cellular trafficking and endosomal escape of porous silicon nanoparticles via zwitterionic bilayer polymer surface engineering. Biomaterials 2014, 35, 7488–7500. [Google Scholar] [CrossRef] [PubMed]
- Peetla, C.; Jin, S.; Weimer, J.; Elegbede, A.; Labhasetwar, V. Biomechanics and Thermodynamics of Nanoparticle Interactions with Plasma and Endosomal Membrane Lipids in Cellular Uptake and Endosomal Escape. Langmuir 2014, 30, 7522–7532. [Google Scholar] [CrossRef]
- Selby, L.I.; Cortez-Jugo, C.M.; Such, G.K.; Johnston, A.P. Nanoescapology: Progress toward understanding the endosomal escape of polymeric nanoparticles. WIREs Nanomed. Nanobiotechnol. 2017, 9, e1425. [Google Scholar] [CrossRef]
- Manganiello, M.J.; Cheng, C.; Convertine, A.J.; Bryers, J.D.; Stayton, P.S. Diblock copolymers with tunable pH transitions for gene delivery. Biomaterials 2012, 33, 2301–2309. [Google Scholar] [CrossRef]
- Clark, S.R.; Lee, K.Y.; Lee, H.; Khetan, J.; Kim, H.C.; Choi, Y.H.; Shin, K.; Won, Y.-Y. Determining the effects of PEI adsorption on the permeability of 1,2-dipalmitoylphosphatidylcholine/bis(monoacylglycero)phosphate membranes under osmotic stress. Acta Biomater. 2018, 65, 317–326. [Google Scholar] [CrossRef]
- Freeman, S.A.; Grinstein, S.; Orlowski, J. Determinants, maintenance, and function of organellar pH. Physiol. Rev. 2023, 103, 515–606. [Google Scholar] [CrossRef] [PubMed]
- Su, X.; Fricke, J.; Kavanagh, D.G.; Irvine, D.J. In Vitro and in Vivo mRNA Delivery Using Lipid-Enveloped pH-Responsive Polymer Nanoparticles. Mol. Pharm. 2011, 8, 774–787. [Google Scholar] [CrossRef] [PubMed]
- Hausig-Punke, F.; Richter, F.; Hoernke, M.; Brendel, J.C.; Traeger, A. Tracking the Endosomal Escape: A Closer Look at Calcein and Related Reporters. Macromol. Biosci. 2022, 22, e2200167. [Google Scholar] [CrossRef]
- Kongkatigumjorn, N.; Cortez-Jugo, C.; Czuba, E.; Wong, A.S.M.; Hodgetts, R.Y.; Johnston, A.P.R.; Such, G.K. Probing Endosomal Escape Using pHlexi Nanoparticles. Macromol. Biosci. 2017, 17, 1600248. [Google Scholar] [CrossRef]
- Day, R.A.; Sletten, E.M. Experimental Perspectives on Direct Visualization of Endosomal Rupture. ChemBioChem 2021, 22, 3277–3282. [Google Scholar] [CrossRef] [PubMed]
- Morell, M.; Ventura, S.; Avilés, F.X. Protein complementation assays: Approaches for the in vivo analysis of protein interactions. FEBS Lett. 2009, 583, 1684–1691. [Google Scholar] [CrossRef] [PubMed]
- Pratt, W.B.; Scherrer, L.C.; Hutchison, K.A.; Dalman, F.C. A model of glucocorticoid receptor unfolding and stabilization by a heat shock protein complex. J. Steroid Biochem. Mol. Biol. 1992, 41, 223–229. [Google Scholar] [CrossRef] [PubMed]
- Appelbaum, J.S.; LaRochelle, J.R.; Smith, B.A.; Balkin, D.M.; Holub, J.M.; Schepartz, A. Arginine Topology Controls Escape of Minimally Cationic Proteins from Early Endosomes to the Cytoplasm. Chem. Biol. 2012, 19, 819–830. [Google Scholar] [CrossRef] [PubMed]
- Milech, N.; Longville, B.A.; Cunningham, P.T.; Scobie, M.N.; Bogdawa, H.M.; Winslow, S.; Anastasas, M.; Connor, T.; Ong, F.; Stone, S.R.; et al. GFP-complementation assay to detect functional CPP and protein delivery into living cells. Sci. Rep. 2015, 5, 18329. [Google Scholar] [CrossRef] [PubMed]
- Rowe, L.; Dikici, E.; Daunert, S. Engineering Bioluminescent Proteins: Expanding their Analytical Potential. Anal. Chem. 2009, 81, 8662–8668. [Google Scholar] [CrossRef] [PubMed]
- Anson, F.; Liu, B.; Kanjilal, P.; Wu, P.; Hardy, J.A.; Thayumanavan, S. Evaluating Endosomal Escape of Caspase-3-Containing Nanomaterials Using Split GFP. Biomacromolecules 2021, 22, 1261–1272. [Google Scholar] [CrossRef] [PubMed]
- Kilchrist, K.V.; Tierney, J.W.; Duvall, C.L. Genetically Encoded Split-Luciferase Biosensors to Measure Endosome Disruption Rapidly in Live Cells. ACS Sens. 2020, 5, 1929–1936. [Google Scholar] [CrossRef] [PubMed]
- Deng, Z.J.; Morton, S.W.; Bonner, D.K.; Gu, L.; Ow, H.; Hammond, P.T. A plug-and-play ratiometric pH-sensing nanoprobe for high-throughput investigation of endosomal escape. Biomaterials 2015, 51, 250–256. [Google Scholar] [CrossRef]
- . Kariduraganavar, M.Y.; Heggannavar, G.B.; Amado, S.; Mitchell, G.R. Protein Nanocarriers for Targeted Drug Delivery for Cancer Therapy. In Elsevier eBooks; 2019; pp. 173–204.
- Lerch, S.; Ritz, S.; Bley, K.; Messerschmidt, C.; Weiss, C.K.; Musyanovych, A.; Landfester, K.; Mailänder, V. Nanoprobing the acidification process during intracellular uptake and trafficking. Nanomed. Nanotechnol. Biol. Med. 2015, 11, 1585–1596. [Google Scholar] [CrossRef]
- Jiang, Y.; Lu, Q.; Wang, Y.; Xu, E.; Ho, A.; Singh, P.; Wang, Y.; Jiang, Z.; Yang, F.; Tietjen, G.T.; et al. Quantitating Endosomal Escape of a Library of Polymers for mRNA Delivery. Nano Lett. 2020, 20, 1117–1123. [Google Scholar] [CrossRef]
- Guterstam, P.; Madani, F.; Hirose, H.; Takeuchi, T.; Futaki, S.; EL Andaloussi, S.; Gräslund, A.; Langel, Ü. Elucidating cell-penetrating peptide mechanisms of action for membrane interaction, cellular uptake, and translocation utilizing the hydrophobic counter-anion pyrenebutyrate. Biochim. Biophys. Acta (BBA)—Biomembr. 2009, 1788, 2509–2517. [Google Scholar] [CrossRef]
- Banushi, B.; Joseph, S.R.; Lum, B.; Lee, J.J.; Simpson, F. Endocytosis in Cancer and Cancer Therapy. Nature Reviews. Cancer 2023, 23, 450–473. [Google Scholar] [CrossRef]
- Rennick, J.J.; Johnston, A.P.R.; Parton, R.G. Key principles and methods for studying the endocytosis of biological and nanoparticle therapeutics. Nat. Nanotechnol. 2021, 16, 266–276. [Google Scholar] [CrossRef]
- Kumar, A.; Ahmad, A.; Vyawahare, A.; Khan, R. Membrane Trafficking and Subcellular Drug Targeting Pathways. Front. Pharmacol. 2020, 11, 629. [Google Scholar] [CrossRef]
- Placidi, G.; Mattu, C.; Ciardelli, G.; Campa, C.C. Small molecules targeting endocytic uptake and recycling pathways. Front. Cell Dev. Biol. 2023, 11, 1125801. [Google Scholar] [CrossRef]
- Szewczyk-Roszczenko, O.K.; Roszczenko, P.; Shmakova, A.; Finiuk, N.; Holota, S.; Lesyk, R.; Bielawska, A.; Vassetzky, Y.; Bielawski, K. The Chemical Inhibitors of Endocytosis: From Mechanisms to Potential Clinical Applications. Cells 2023, 12, 2312. [Google Scholar] [CrossRef]
- Kichler, A.; Leborgne, C.; Coeytaux, E.; Danos, O. Polyethylenimine-mediated gene delivery: A mechanistic study. J. Gene Med. 2001, 3, 135–144. [Google Scholar] [CrossRef]
- Sahay, G.; Querbes, W.; Alabi, C.; Eltoukhy, A.; Sarkar, S.; Zurenko, C.; Karagiannis, E.; Love, K.; Chen, D.; Zoncu, R.; et al. Efficiency of siRNA delivery by lipid nanoparticles is limited by endocytic recycling. Nat. Biotechnol. 2013, 31, 653–658. [Google Scholar] [CrossRef]
- Ivanov, A.I. Pharmacological Inhibition of Endocytic Pathways: Is It Specific Enough to Be Useful? In Methods in Molecular Biology; Springer International Publishing: Cham, Switzerland, 2008; pp. 15–33. [Google Scholar] [CrossRef]
- Vercauteren, D.; E Vandenbroucke, R.; Jones, A.T.; Rejman, J.; Demeester, J.; De Smedt, S.C.; Sanders, N.N.; Braeckmans, K. The Use of Inhibitors to Study Endocytic Pathways of Gene Carriers: Optimization and Pitfalls. Mol. Ther. 2010, 18, 561–569. [Google Scholar] [CrossRef]
- Ross, N.L.; Munsell, E.V.; Sabanayagam, C.; Sullivan, M.O. Histone-targeted Polyplexes Avoid Endosomal Escape and Enter the Nucleus During Postmitotic Redistribution of ER Membranes. Mol. Ther.—Nucleic Acids 2015, 4, e226. [Google Scholar] [CrossRef]
- Ben Djemaa, S.; Hervé-Aubert, K.; Lajoie, L.; Falanga, A.; Galdiero, S.; Nedellec, S.; Soucé, M.; Munnier, E.; Chourpa, I.; David, S.; et al. gH625 Cell-Penetrating Peptide Promotes the Endosomal Escape of Nanovectorized siRNA in a Triple-Negative Breast Cancer Cell Line. Biomacromolecules 2019, 20, 3076–3086. [Google Scholar] [CrossRef]
- Hu, B.; Zhong, L.; Weng, Y.; Peng, L.; Huang, Y.; Zhao, Y.; Liang, X.-J. Therapeutic siRNA: State of the art. Signal Transduct. Target. Ther. 2020, 5, 101. [Google Scholar] [CrossRef]
- Carrasco-Padilla, C.; Roda-Navarro, P. CRISPR/Cas9-mediated genome editing assists protein dynamics studies in live cells. Eur. J. Cell Biol. 2022, 101, 151203. [Google Scholar] [CrossRef]
- Panarella, A.; Bexiga, M.G.; Galea, G.; Neill, E.D.O.; Salvati, A.; Dawson, K.A.; Simpson, J.C. A systematic High-Content Screening microscopy approach reveals key roles for Rab33b, OATL1 and Myo6 in nanoparticle trafficking in HeLa cells. Sci. Rep. 2016, 6, 28865. [Google Scholar] [CrossRef]
- Ross-Thriepland, D.; Bornot, A.; Butler, L.; Desai, A.; Jaiswal, H.; Peel, S.; Hunter, M.R.; Odunze, U.; Isherwood, B.; Gianni, D. Arrayed CRISPR Screening Identifies Novel Targets That Enhance the Productive Delivery of mRNA by MC3-Based Lipid Nanoparticles. SLAS Discov. Adv. Sci. Drug Discov. 2020, 25, 605–617. [Google Scholar] [CrossRef]
- Son, S.; Park, S.R. Challenges Facing CRISPR/Cas9-Based Genome Editing in Plants. Front. Plant Sci. 2022, 13, 902413. [Google Scholar] [CrossRef]
- Heynen-Genel, S.; Pache, L.; Chanda, S.K.; Rosen, J. Functional genomic and high-content screening for target discovery and deconvolution. Expert Opin. Drug Discov. 2012, 7, 955–968. [Google Scholar] [CrossRef]
- Negredo, P.N.; Edgar, J.R.; Wrobel, A.G.; Zaccai, N.R.; Antrobus, R.; Owen, D.J.; Robinson, M.S. Contribution of the clathrin adaptor AP-1 subunit µ1 to acidic cluster protein sorting. J. Cell Biol. 2017, 216, 2927–2943. [Google Scholar] [CrossRef]
- Ortega, M.A.; Fraile-Martinez, O.; Garcia-Montero, C.; Alvarez-Mon, M.A.; Gomez-Lahoz, A.M.; Albillos, A.; Lahera, G.; Quintero, J.; Monserrat, J.; Guijarro, L.G.; et al. An Updated View of the Importance of Vesicular Trafficking and Transport and Their Role in Immune-Mediated Diseases: Potential Therapeutic Interventions. Membranes 2022, 12, 552. [Google Scholar] [CrossRef]
- Gandek, T.B.; van der Koog, L.; Nagelkerke, A. A Comparison of Cellular Uptake Mechanisms, Delivery Efficacy, and Intracellular Fate between Liposomes and Extracellular Vesicles. Adv. Healthc. Mater. 2023, 12, e2300319. [Google Scholar] [CrossRef]
- Vtyurina, N.; Åberg, C.; Salvati, A. Imaging of nanoparticle uptake and kinetics of intracellular trafficking in individual cells. Nanoscale 2021, 13, 10436–10446. [Google Scholar] [CrossRef]
- Dunn, K.W.; Kamocka, M.M.; McDonald, J.H.; Bannert, K.; Berlin, P.; Reiner, J.; Lemcke, H.; David, R.; Engelmann, R.; Lamprecht, G.; et al. A practical guide to evaluating colocalization in biological microscopy. Am. J. Physiol. Physiol. 2011, 300, C723–C742. [Google Scholar] [CrossRef]
- Saftig, P.; Klumperman, J. Lysosome biogenesis and lysosomal membrane proteins: Trafficking meets function. Nat. Rev. Mol. Cell Biol. 2009, 10, 623–635. [Google Scholar] [CrossRef]
- Zhang, J.; Chang, D.; Yang, Y.; Zhang, X.; Tao, W.; Jiang, L.; Liang, X.; Tsai, H.; Huang, L.; Mei, L. Systematic investigation on the intracellular trafficking network of polymeric nanoparticles. Nanoscale 2017, 9, 3269–3282. [Google Scholar] [CrossRef]
- Nam, H.Y.; Kwon, S.M.; Chung, H.; Lee, S.-Y.; Kwon, S.-H.; Jeon, H.; Kim, Y.; Park, J.H.; Kim, J.; Her, S.; et al. Cellular uptake mechanism and intracellular fate of hydrophobically modified glycol chitosan nanoparticles. J. Control. Release 2009, 135, 259–267. [Google Scholar] [CrossRef]
- Winkeljann, B.; Keul, D.C.; Merkel, O.M. Engineering Poly- and Micelleplexes for Nucleic Acid Delivery—A Reflection on Their Endosomal Escape. J. Control. Release 2023, 353, 518–534. [Google Scholar] [CrossRef]
- Shrestha, D.; Jenei, A.; Nagy, P.; Vereb, G.; Szöllősi, J. Understanding FRET as a Research Tool for Cellular Studies. Int. J. Mol. Sci. 2015, 16, 6718–6756. [Google Scholar] [CrossRef]
- Wang, T.; Yang, S.; Petrenko, V.A.; Torchilin, V.P. Cytoplasmic Delivery of Liposomes into MCF-7 Breast Cancer Cells Mediated by Cell-Specific Phage Fusion Coat Protein. Mol. Pharm. 2010, 7, 1149–1158. [Google Scholar] [CrossRef]
- Hinde, E.; Thammasiraphop, K.; Duong, H.T.T.; Yeow, J.; Karagoz, B.; Boyer, C.; Gooding, J.J.; Gaus, K. Pair correlation microscopy reveals the role of nanoparticle shape in intracellular transport and site of drug release. Nat. Nanotechnol. 2017, 12, 81–89. [Google Scholar] [CrossRef]
- Malatesta, M. Transmission Electron Microscopy as a Powerful Tool to Investigate the Interaction of Nanoparticles with Subcellular Structures. Int. J. Mol. Sci. 2021, 22, 12789. [Google Scholar] [CrossRef]
- Gilleron, J.; Querbes, W.; Zeigerer, A.; Borodovsky, A.; Marsico, G.; Schubert, U.; Manygoats, K.; Seifert, S.; Andree, C.; Stöter, M.; et al. Image-based analysis of lipid nanoparticle–mediated siRNA delivery, intracellular trafficking and endosomal escape. Nat. Biotechnol. 2013, 31, 638–646. [Google Scholar] [CrossRef]
- Pi, J.; Cai, J. Cell Topography and Its Quantitative Imaging by AFM. In Methods in Molecular Biology; Springer International Publishing: Cham, Switzerland, 2019; pp. 99–113. [Google Scholar] [CrossRef]
- Siontorou, C.G.; Nikoleli, G.-P.; Nikolelis, D.P.; Karapetis, S.K. Artificial Lipid Membranes: Past, Present, and Future. Membranes 2017, 7, 38. [Google Scholar] [CrossRef]
- Kobayashi, T.; Beuchat, M.-H.; Chevallier, J.; Makino, A.; Mayran, N.; Escola, J.-M.; Lebrand, C.; Cosson, P.; Kobayashi, T.; Gruenberg, J. Separation and Characterization of Late Endosomal Membrane Domains. J. Biol. Chem. 2002, 277, 32157–32164. [Google Scholar] [CrossRef]
- Morita, S.-Y.; Ikeda, Y. Regulation of membrane phospholipid biosynthesis in mammalian cells. Biochem. Pharmacol. 2022, 206, 115296. [Google Scholar] [CrossRef]
- Casares, D.; Escribá, P.V.; Rosselló, C.A. Membrane Lipid Composition: Effect on Membrane and Organelle Structure, Function and Compartmentalization and Therapeutic Avenues. Int. J. Mol. Sci. 2019, 20, 2167. [Google Scholar] [CrossRef]
- Berezhna, S.; Schaefer, S.; Heintzmann, R.; Jahnz, M.; Boese, G.; Deniz, A.; Schwille, P. New effects in polynucleotide release from cationic lipid carriers revealed by confocal imaging, fluorescence cross-correlation spectroscopy and single particle tracking. Biochim. Biophys. Acta (BBA)—Biomembr. 2005, 1669, 193–207. [Google Scholar] [CrossRef][Green Version]
- Yang, S.-T.; Zaitseva, E.; Chernomordik, L.V.; Melikov, K. Cell-Penetrating Peptide Induces Leaky Fusion of Liposomes Containing Late Endosome-Specific Anionic Lipid. Biophys. J. 2010, 99, 2525–2533. [Google Scholar] [CrossRef]
- Madani, F.; Abdo, R.; Lindberg, S.; Hirose, H.; Futaki, S.; Langel, Ü.; Gräslund, A. Modeling the endosomal escape of cell-penetrating peptides using a transmembrane pH gradient. Biochim. Biophys. Acta (BBA)—Biomembr. 2013, 1828, 1198–1204. [Google Scholar] [CrossRef] [PubMed]
- Tang, S.; Davoudi, Z.; Wang, G.; Xu, Z.; Rehman, T.; Prominski, A.; Tian, B.; Bratlie, K.M.; Peng, H.; Wang, Q. Soft materials as biological and artificial membranes. Chem. Soc. Rev. 2021, 50, 12679–12701. [Google Scholar] [CrossRef] [PubMed]
- Tian, A.-L.; Wu, Q.; Liu, P.; Zhao, L.; Martins, I.; Kepp, O.; Leduc, M.; Kroemer, G. Lysosomotropic agents including azithromycin, chloroquine and hydroxychloroquine activate the integrated stress response. Cell Death Dis. 2021, 12, 6. [Google Scholar] [CrossRef] [PubMed]
- Wang, F.; Gómez-Sintes, R.; Boya, P. Lysosomal membrane permeabilization and cell death. Traffic 2018, 19, 918–931. [Google Scholar] [CrossRef] [PubMed]
- Du Rietz, H.; Hedlund, H.; Wilhelmson, S.; Nordenfelt, P.; Wittrup, A. Imaging small molecule-induced endosomal escape of siRNA. Nat. Commun. 2020, 11, 1809. [Google Scholar] [CrossRef] [PubMed]
- Huang, H.W.; Chen, F.-Y.; Lee, M.-T. Molecular Mechanism of Peptide-Induced Pores in Membranes. Phys. Rev. Lett. 2004, 92, 198304. [Google Scholar] [CrossRef]
- Bertrand, B.; Garduño-Juárez, R.; Munoz-Garay, C. Estimation of pore dimensions in lipid membranes induced by peptides and other biomolecules: A review. Biochim. Biophys. Acta (BBA)—Biomembr. 2021, 1863, 183551. [Google Scholar] [CrossRef] [PubMed]
- Yang, L.; Harroun, T.A.; Weiss, T.M.; Ding, L.; Huang, H.W. Barrel-Stave Model or Toroidal Model? A Case Study on Melittin Pores. Biophys. J. 2001, 81, 1475–1485. [Google Scholar] [CrossRef] [PubMed]
- Yamamoto, T.; Umegawa, Y.; Yamagami, M.; Suzuki, T.; Tsuchikawa, H.; Hanashima, S.; Matsumori, N.; Murata, M. The Perpendicular Orientation of Amphotericin B Methyl Ester in Hydrated Lipid Bilayers Supports the Barrel-Stave Model. Biochemistry 2019, 58, 2282–2291. [Google Scholar] [CrossRef] [PubMed]
- Sengupta, D.; Leontiadou, H.; Mark, A.E.; Marrink, S.-J. Toroidal pores formed by antimicrobial peptides show significant disorder. Biochim. Biophys. Acta (BBA)—Biomembr. 2008, 1778, 2308–2317. [Google Scholar] [CrossRef] [PubMed]
- Sara, P.; Adam, M. Latest developments on the mechanism of action of membrane disrupting peptides. Biophys. Rep. 2021, 7, 173–184. [Google Scholar] [CrossRef]
- Shao, M.; Zhu, W.; Lv, X.; Yang, Q.; Liu, X.; Xie, Y.; Tang, P.; Sun, L. Encapsulation of chloroquine and doxorubicin by MPEG-PLA to enhance anticancer effects by lysosomes inhibition in ovarian cancer. Int. J. Nanomed. 2018, 13, 8231–8245. [Google Scholar] [CrossRef]
- Lee, Y.W.; Hwang, Y.E.; Lee, J.Y.; Sohn, J.-H.; Sung, B.H.; Kim, S.C. VEGF siRNA Delivery by a Cancer-Specific Cell-Penetrating Peptide. J. Microbiol. Biotechnol. 2018, 28, 367–374. [Google Scholar] [CrossRef] [PubMed]
- Tambe, V.; Patel, S.; Shard, A.; Behera, S.K.; Polaka, S.; Anup, N.; Gadeval, A.; Kalia, K.; Tekade, R.K. Dendronized Polymeric Biomaterial for Loading, Stabilization, and Targeted Cytosolic Delivery of microRNA in Cancer Cells. ACS Appl. Bio Mater. 2022, 5, 4128–4153. [Google Scholar] [CrossRef]
- Vermeulen, L.M.P.; De Smedt, S.C.; Remaut, K.; Braeckmans, K. The proton sponge hypothesis: Fable or fact? Eur. J. Pharm. Biopharm. 2018, 129, 184–190. [Google Scholar] [CrossRef] [PubMed]
- Bus, T.; Traeger, A.; Schubert, U.S. The great escape: How cationic polyplexes overcome the endosomal barrier. J. Mater. Chem. B 2018, 6, 6904–6918. [Google Scholar] [CrossRef] [PubMed]
- Mehta, M.J.; Kim, H.J.; Lim, S.B.; Naito, M.; Miyata, K. Recent Progress in the Endosomal Escape Mechanism and Chemical Structures of Polycations for Nucleic Acid Delivery. Macromol. Biosci. 2024, 24, e2300366. [Google Scholar] [CrossRef] [PubMed]
- Vermeulen, L.M.P.; Brans, T.; Samal, S.K.; Dubruel, P.; Demeester, J.; De Smedt, S.C.; Remaut, K.; Braeckmans, K. Endosomal Size and Membrane Leakiness Influence Proton Sponge-Based Rupture of Endosomal Vesicles. ACS Nano 2018, 12, 2332–2345. [Google Scholar] [CrossRef]
- Kauffman, A.C.; Piotrowski-Daspit, A.S.; Nakazawa, K.H.; Jiang, Y.; Datye, A.; Saltzman, W.M. Tunability of Biodegradable Poly(amine-co-ester) Polymers for Customized Nucleic Acid Delivery and Other Biomedical Applications. Biomacromolecules 2018, 19, 3861–3873. [Google Scholar] [CrossRef]
- Wang, Y.; Shahi, P.K.; Xie, R.; Zhang, H.; Abdeen, A.A.; Yodsanit, N.; Ma, Z.; Saha, K.; Pattnaik, B.R.; Gong, S. A pH-responsive silica–metal–organic framework hybrid nanoparticle for the delivery of hydrophilic drugs, nucleic acids, and CRISPR-Cas9 genome-editing machineries. J. Control. Release 2020, 324, 194–203. [Google Scholar] [CrossRef]
- Yang, M.M.; Yarragudi, S.B.; Jamieson, S.M.F.; Tang, M.; Wilson, W.R.; Wu, Z. Calcium Enabled Remote Loading of a Weak Acid Into pH-sensitive Liposomes and Augmented Cytosolic Delivery to Cancer Cells via the Proton Sponge Effect. Pharm. Res. 2022, 39, 1181–1195. [Google Scholar] [CrossRef]
- Boraschi, D.; Italiani, P.; Palomba, R.; Decuzzi, P.; Duschl, A.; Fadeel, B.; Moghimi, S.M. Nanoparticles and Innate Immunity: New Perspectives on Host Defence. Semin. Immunol. 2017, 34, 33–51. [Google Scholar] [CrossRef]
- Liang, W.W.; Lam, J.K. Endosomal Escape Pathways for Non-Viral Nucleic Acid Delivery Systems. In Molecular Regulation of Endocytosis; InTech: London, UK, 2012; Volume 2, p. 64. ISBN 9789537619992. [Google Scholar]
- Allolio, C.; Magarkar, A.; Jurkiewicz, P.; Baxová, K.; Javanainen, M.; Mason, P.E.; Šachl, R.; Cebecauer, M.; Hof, M.; Horinek, D.; et al. Arginine-rich cell-penetrating peptides induce membrane multilamellarity and subsequently enter via formation of a fusion pore. Proc. Natl. Acad. Sci. USA 2018, 115, 11923–11928. [Google Scholar] [CrossRef] [PubMed]
- Teissier, É.; Pécheur, E.-I. Lipids as modulators of membrane fusion mediated by viral fusion proteins. Eur. Biophys. J. 2007, 36, 887–899. [Google Scholar] [CrossRef] [PubMed]
- Más, V.; Melero, J.A. Entry of Enveloped Viruses into Host Cells: Membrane Fusion. In Subcellular Biochemistry; Springer International Publishing: Cham, Switzerland, 2013; pp. 467–487. [Google Scholar] [CrossRef]
- Desai, N.; Rana, D.; Pande, S.; Salave, S.; Giri, J.; Benival, D.; Kommineni, N. “Bioinspired” Membrane-Coated Nanosystems in Cancer Theranostics: A Comprehensive Review. Pharmaceutics 2023, 15, 1677. [Google Scholar] [CrossRef] [PubMed]
- Lönn, P.; Kacsinta, A.D.; Cui, X.-S.; Hamil, A.S.; Kaulich, M.; Gogoi, K.; Dowdy, S.F. Enhancing Endosomal Escape for Intracellular Delivery of Macromolecular Biologic Therapeutics. Sci. Rep. 2016, 6, 32301. [Google Scholar] [CrossRef] [PubMed]
- Degors, I.M.S.; Wang, C.; Rehman, Z.U.; Zuhorn, I.S. Carriers Break Barriers in Drug Delivery: Endocytosis and Endosomal Escape of Gene Delivery Vectors. Accounts Chem. Res. 2019, 52, 1750–1760. [Google Scholar] [CrossRef] [PubMed]
- Du, Z.; Munye, M.M.; Tagalakis, A.D.; Manunta, M.D.I.; Hart, S.L. The Role of the Helper Lipid on the DNA Transfection Efficiency of Lipopolyplex Formulations. Sci. Rep. 2014, 4, 7107. [Google Scholar] [CrossRef] [PubMed]
- Pozzi, D.; Marchini, C.; Cardarelli, F.; Amenitsch, H.; Garulli, C.; Bifone, A.; Caracciolo, G. Transfection efficiency boost of cholesterol-containing lipoplexes. Biochim. Biophys. Acta (BBA)—Biomembr. 2012, 1818, 2335–2343. [Google Scholar] [CrossRef] [PubMed]
- Gomes, E.; Novais, M.; Silva, I.; Barros, A.; Leite, E.; Munkert, J.; Frade, A.; Cassali, G.; Braga, F.; Pádua, R.; et al. Long-circulating and fusogenic liposomes loaded with a glucoevatromonoside derivative induce potent antitumor response. Biomed. Pharmacother. 2018, 108, 1152–1161. [Google Scholar] [CrossRef] [PubMed]
- Selbo, P.K.; Bostad, M.; Olsen, C.E.; Edwards, V.T.; Høgset, A.; Weyergang, A.; Berg, K. Photochemical internalisation, a minimally invasive strategy for light-controlled endosomal escape of cancer stem cell-targeting therapeutics. Photochem. Photobiol. Sci. 2015, 14, 1433–1450. [Google Scholar] [CrossRef]
- Chen, J.; Ning, C.; Zhou, Z.; Yu, P.; Zhu, Y.; Tan, G.; Mao, C. Nanomaterials as photothermal therapeutic agents. Prog. Mater. Sci. 2019, 99, 1–26. [Google Scholar] [CrossRef]
- Overchuk, M.; Weersink, R.A.; Wilson, B.C.; Zheng, G. Photodynamic and Photothermal Therapies: Synergy Opportunities for Nanomedicine. ACS Nano 2023, 17, 7979–8003. [Google Scholar] [CrossRef]
- Mellert, K.; Lamla, M.; Scheffzek, K.; Wittig, R.; Kaufmann, D. Enhancing Endosomal Escape of Transduced Proteins by Photochemical Internalisation. PLoS ONE 2012, 7, e52473. [Google Scholar] [CrossRef]
- Mangubat-Medina, A.E.; Ball, Z.T. Triggering biological processes: Methods and applications of photocaged peptides and proteins. Chem. Soc. Rev. 2021, 50, 10403–10421. [Google Scholar] [CrossRef] [PubMed]
- Abrahamse, H.; Hamblin, M.R. New photosensitizers for photodynamic therapy. Biochem. J. 2016, 473, 347–364. [Google Scholar] [CrossRef]
- Jerjes, W.; Theodossiou, T.A.; Hirschberg, H.; Høgset, A.; Weyergang, A.; Selbo, P.K.; Hamdoon, Z.; Hopper, C.; Berg, K. Photochemical Internalization for Intracellular Drug Delivery. From Basic Mechanisms to Clinical Research. J. Clin. Med. 2020, 9, 528. [Google Scholar] [CrossRef]
- Maharjan, P.S.; Bhattarai, H.K. Singlet Oxygen, Photodynamic Therapy, and Mechanisms of Cancer Cell Death. J. Oncol. 2022, 2022, 7211485. [Google Scholar] [CrossRef] [PubMed]
- Rahoui, N.; Jiang, B.; Taloub, N.; Huang, Y.D. Spatio-temporal control strategy of drug delivery systems based nano structures. J. Control Release 2017, 255, 176–201. [Google Scholar] [CrossRef] [PubMed]
- Zhou, Y.; Ye, H.; Chen, Y.; Zhu, R.; Yin, L. Photoresponsive Drug/Gene Delivery Systems. Biomacromolecules 2018, 19, 1840–1857. [Google Scholar] [CrossRef] [PubMed]
- Jayakumar, M.K.G.; Bansal, A.; Huang, K.; Yao, R.; Li, B.N.; Zhang, Y. Near-Infrared-Light-Based Nano-Platform Boosts Endosomal Escape and Controls Gene Knockdown in Vivo. ACS Nano 2014, 8, 4848–4858. [Google Scholar] [CrossRef]
- Nomoto, T.; Fukushima, S.; Kumagai, M.; Machitani, K.; Arnida; Matsumoto, Y.; Oba, M.; Miyata, K.; Osada, K.; Nishiyama, N.; et al. Three-layered polyplex micelle as a multifunctional nanocarrier platform for light-induced systemic gene transfer. Nat. Commun. 2014, 5, 3545. [Google Scholar] [CrossRef]
- Zhao, G.X.; Tanaka, H.; Kim, C.W.; Li, K.; Funamoto, D.; Nobori, T.; Nakamura, Y.; Niidome, T.; Kishimura, A.; Mori, T.; et al. Histidinylated poly-L-lysine-based vectors for cancer-specific gene expression via enhancing the endosomal escape. J. Biomater. Sci. Polym. Ed. 2014, 25, 519–534. [Google Scholar] [CrossRef] [PubMed]
- Mastrobattista, E.; Koning, G.A.; van Bloois, L.; Filipe, A.C.; Jiskoot, W.; Storm, G. Functional Characterization of an Endosome-disruptive Peptide and Its Application in Cytosolic Delivery of Immunoliposome-entrapped Proteins. J. Biol. Chem. 2002, 277, 27135–27143. [Google Scholar] [CrossRef] [PubMed]
- Shayakhmetov, D.M.; Eberly, A.M.; Li, Z.-Y.; Lieber, A. Deletion of Penton RGD Motifs Affects the Efficiency of both the Internalization and the Endosome Escape of Viral Particles Containing Adenovirus Serotype 5 or 35 Fiber Knobs. J. Virol. 2005, 79, 1053–1061. [Google Scholar] [CrossRef] [PubMed]
- Kwon, E.J.; Bergen, J.M.; Pun, S.H. Application of an HIV gp41-Derived Peptide for Enhanced Intracellular Trafficking of Synthetic Gene and siRNA Delivery Vehicles. Bioconjugate Chem. 2008, 19, 920–927. [Google Scholar] [CrossRef] [PubMed]
- Kämper, N.; Day, P.M.; Nowak, T.; Selinka, H.-C.; Florin, L.; Bolscher, J.; Hilbig, L.; Schiller, J.T.; Sapp, M. A Membrane-Destabilizing Peptide in Capsid Protein L2 Is Required for Egress of Papillomavirus Genomes from Endosomes. J. Virol. 2006, 80, 759–768. [Google Scholar] [CrossRef] [PubMed]
- Plaza-Ga, I.; Manzaneda-González, V.; Kisovec, M.; Almendro-Vedia, V.; Muñoz-Úbeda, M.; Anderluh, G.; Guerrero-Martínez, A.; Natale, P.; Montero, I.L. pH-triggered endosomal escape of pore-forming Listeriolysin O toxin-coated gold nanoparticles. J. Nanobiotechnol. 2019, 17, 108. [Google Scholar] [CrossRef] [PubMed]
- Shizukuishi, S.; Ogawa, M.; Kuroda, E.; Hamaguchi, S.; Sakuma, C.; Kakuta, S.; Tanida, I.; Uchiyama, Y.; Akeda, Y.; Ryo, A.; et al. Pneumococcal sialidase promotes bacterial survival by fine-tuning of pneumolysin-mediated membrane disruption. Cell Rep. 2024, 43, 113962. [Google Scholar] [CrossRef]
- Kakimoto, S.; Tanabe, T.; Azuma, H.; Nagasaki, T. Enhanced internalization and endosomal escape of dual-functionalized poly(ethyleneimine)s polyplex with diphtheria toxin T and R domains. Biomed. Pharmacother. 2010, 64, 296–301. [Google Scholar] [CrossRef] [PubMed]
- Mohammed, A.F.; Abdul-Wahid, A.; Huang, E.H.-B.; Bolewska-Pedyczak, E.; Cydzik, M.; Broad, A.E.; Gariépy, J. The Pseudomonas aeruginosa exotoxin A translocation domain facilitates the routing of CPP–protein cargos to the cytosol of eukaryotic cells. J. Control. Release 2012, 164, 58–64. [Google Scholar] [CrossRef]
- Hou, K.K.; Pan, H.; Schlesinger, P.H.; Wickline, S.A. A role for peptides in overcoming endosomal entrapment in siRNA delivery—A focus on melittin. Biotechnol. Adv. 2015, 33, 931–940. [Google Scholar] [CrossRef]
- Rennert, R.; Neundorf, I.; Beck-Sickinger, A.G. Calcitonin-derived peptide carriers: Mechanisms and application. Adv. Drug Deliv. Rev. 2008, 60, 485–498. [Google Scholar] [CrossRef] [PubMed]
- Tu, Y.; Kim, J. A fusogenic segment of glycoprotein H from herpes simplex virus enhances transfection efficiency of cationic liposomes. J. Gene Med. 2008, 10, 646–654. [Google Scholar] [CrossRef] [PubMed]
- Wan, Y.; Moyle, P.M.; Christie, M.P.; Toth, I. Nanosized, Peptide-Based Multicomponent DNA Delivery Systems: Optimization of Endosome Escape Activity. Nanomedicine 2016, 11, 907–919. [Google Scholar] [CrossRef] [PubMed]
- Li, C.; Cao, X.-W.; Zhao, J.; Wang, F.-J. Effective Therapeutic Drug Delivery by GALA3, an Endosomal Escape Peptide with Reduced Hydrophobicity. J. Membr. Biol. 2020, 253, 139–152. [Google Scholar] [CrossRef] [PubMed]
- Mukundan, V.; Maksoudian, C.; Vogel, M.C.; Chehade, I.; Katsiotis, M.S.; Alhassan, S.M.; Magzoub, M. Cytotoxicity of prion protein-derived cell-penetrating peptides is modulated by pH but independent of amyloid formation. Arch. Biochem. Biophys. 2017, 613, 31–42. [Google Scholar] [CrossRef] [PubMed]
- Zhang, X.; Chen, D.; Ba, S.; Zhu, J.; Zhang, J.; Hong, W.; Zhao, X.; Hu, H.; Qiao, M. Poly(l-histidine) Based Triblock Copolymers: pH Induced Reassembly of Copolymer Micelles and Mechanism Underlying Endolysosomal Escape for Intracellular Delivery. Biomacromolecules 2014, 15, 4032–4045. [Google Scholar] [CrossRef] [PubMed]
- Fernández-Carneado, J.; Kogan, M.J.; Castel, S.; Giralt, E. Potential Peptide Carriers: Amphipathic Proline-Rich Peptides Derived from the N-Terminal Domain of γ-Zein. Angew. Chem. Int. Ed. 2004, 43, 1811–1814. [Google Scholar] [CrossRef] [PubMed]
- Scerba, M.T.; Leavitt, C.M.; Diener, M.E.; DeBlase, A.F.; Guasco, T.L.; Siegler, M.A.; Bair, N.; Johnson, M.A.; Lectka, T. NH+–F Hydrogen Bonding in a Fluorinated “Proton Sponge” Derivative: Integration of Solution, Solid-State, Gas-Phase, and Computational Studies. J. Org. Chem. 2011, 76, 7975–7984. [Google Scholar] [CrossRef] [PubMed]
- Kiang, T.; Bright, C.; Cheung, C.Y.; Stayton, P.S.; Hoffman, A.S.; Leong, K.W. Formulation of chitosan-DNA nanoparticles with poly(propyl acrylic acid) enhances gene expression. J. Biomater. Sci. Polym. Ed. 2004, 15, 1405–1421. [Google Scholar] [CrossRef]
- Liu, M.; Chen, J.; Cheng, Y.; Xue, Y.; Zhuo, R.; Huang, S. Novel Poly(amidoamine)s with Pendant Primary Amines as Highly Efficient Gene Delivery Vectors. Macromol. Biosci. 2010, 10, 384–392. [Google Scholar] [CrossRef]
- Manzanares, D.; Ceña, V. Endocytosis: The Nanoparticle and Submicron Nanocompounds Gateway into the Cell. Pharmaceutics 2020, 12, 371. [Google Scholar] [CrossRef] [PubMed]
- Cong, V.T.; Houng, J.L.; Kavallaris, M.; Chen, X.; Tilley, R.D.; Gooding, J.J. How can we use the endocytosis pathways to design nanoparticle drug-delivery vehicles to target cancer cells over healthy cells? Chem. Soc. Rev. 2022, 51, 7531–7559. [Google Scholar] [CrossRef] [PubMed]
- Liu, X.; Meng, H. Consideration for the scale-up manufacture of nanotherapeutics—A critical step for technology transfer. View 2021, 2, 20200190. [Google Scholar] [CrossRef]
- Thapa, R.K.; Kim, J.O. Nanomedicine-based commercial formulations: Current developments and future prospects. J. Pharm. Investig. 2023, 53, 19–33. [Google Scholar] [CrossRef] [PubMed]
- Desai, N.; Pande, S.; Gholap, A.D.; Rana, D.; Salave, S.; Vora, L.K. Regulatory processes involved in clinical trials and intellectual property rights around vaccine development. In Advanced Vaccination Technologies for Infectious and Chronic Diseases; Elsevier: Amsterdam, The Netherlands, 2024; pp. 279–309. [Google Scholar] [CrossRef]
- Ali, F.; Neha, K.; Parveen, S. Current regulatory landscape of nanomaterials and nanomedicines: A global perspective. J. Drug Deliv. Sci. Technol. 2023, 80, 104118. [Google Scholar] [CrossRef]
- Liu, M.; Li, Q.; Liang, L.; Li, J.; Wang, K.; Li, J.; Lv, M.; Chen, N.; Song, H.; Lee, J.; et al. Real-time visualization of clustering and intracellular transport of gold nanoparticles by correlative imaging. Nat. Commun. 2017, 8, 15646. [Google Scholar] [CrossRef] [PubMed]
- Bisht, D.; Salave, S.; Desai, N.; Gogoi, P.; Rana, D.; Biswal, P.; Sarma, G.; Benival, D.; Kommineni, N.; Desai, D. Genome editing and its role in vaccine, diagnosis, and therapeutic advancement. Int. J. Biol. Macromol. 2024, 269, 131802. [Google Scholar] [CrossRef]
- Desai, N.; Chavda, V.; Singh, T.R.R.; Thorat, N.D.; Vora, L.K. Cancer Nanovaccines: Nanomaterials and Clinical Perspectives. Small 2024, e2401631. [Google Scholar] [CrossRef] [PubMed]
- Desai, N.; Hasan, U.; Jeyashree, K.; Mani, R.; Chauhan, M.; Basu, S.M.; Giri, J. Biomaterial-based platforms for modulating immune components against cancer and cancer stem cells. Acta Biomater. 2023, 161, 161. [Google Scholar] [CrossRef]
- Du, Z.; Qi, Y.; He, J.; Zhong, D.; Zhou, M. Recent advances in applications of nanoparticles in SERS in vivo imaging. WIREs Nanomed. Nanobiotechnol. 2021, 13, e1672. [Google Scholar] [CrossRef]
- Zaslavsky, J.; Bannigan, P.; Allen, C. Re-envisioning the design of nanomedicines: Harnessing automation and artificial intelligence. Expert Opin. Drug Deliv. 2023, 20, 241–257. [Google Scholar] [CrossRef] [PubMed]
- Shenoy, S.; Sanap, G.; Paul, D.; Desai, N.; Tambe, V.; Kalyane, D.; Tekade, R.K. Artificial intelligence in preventive and managed healthcare. In Biopharmaceutics and Pharmacokinetics Considerations; Elsevier: Amsterdam, The Netherlands, 2021; pp. 675–697. [Google Scholar] [CrossRef]
- Rajani, C.; Borisa, P.; Bagul, S.; Shukla, K.; Tambe, V.; Desai, N.; Tekade, R.K. Developmental toxicity of nanomaterials used in drug delivery: Understanding molecular biomechanics and potential remedial measures. In Pharmacokinetics and Toxicokinetic Considerations; Elsevier: Amsterdam, The Netherlands, 2022; pp. 685–725. [Google Scholar] [CrossRef]
- Badini, S.; Regondi, S.; Pugliese, R. Unleashing the Power of Artificial Intelligence in Materials Design. Materials 2023, 16, 5927. [Google Scholar] [CrossRef] [PubMed]
- Kasture, K.; Shende, P. Amalgamation of Artificial Intelligence with Nanoscience for Biomedical Applications. Arch. Comput. Methods Eng. 2023, 30, 4667–4685. [Google Scholar] [CrossRef]
- Wu, W.; Luo, L.; Wang, Y.; Wu, Q.; Dai, H.-B.; Li, J.-S.; Durkan, C.; Wang, N.; Wang, G.-X. Endogenous pH-responsive nanoparticles with programmable size changes for targeted tumor therapy and imaging applications. Theranostics 2018, 8, 3038–3058. [Google Scholar] [CrossRef] [PubMed]
- Desai, N.; Katare, P.; Makwana, V.; Salave, S.; Vora, L.K.; Giri, J. Tumor-derived systems as novel biomedical tools-turning the enemy into an ally. Biomater. Res. 2023, 27, 13. [Google Scholar] [CrossRef] [PubMed]
- Ning, Y.; Hu, J.; Lu, F. Aptamers used for biosensors and targeted therapy. Biomed. Pharmacother. 2020, 132, 110902. [Google Scholar] [CrossRef]
- Zhao, Z.; Ukidve, A.; Kim, J.; Mitragotri, S. Targeting Strategies for Tissue-Specific Drug Delivery. Cell 2020, 181, 151–167. [Google Scholar] [CrossRef]





| Inhibitor | Mechanism/Description | Limitations | Experimental Observations | Ref. |
|---|---|---|---|---|
| Chlorpromazine | • CME inhibition. • Sequesters clathrin and AP2 complexes away from the cell membrane and directs them towards endosomal compartments. | It can impact clathrin-independent cellular pathways and reduce cellular viability. | The inclusion of chloroquine resulted in an enhancement of transfection efficiency associated with the PEI-based polyplexes. A notable proportion of the PEI polyplexes underwent trafficking via acidifying endosomes to lysosomes. The buffering effect mediated by chloroquine synergized vesicular escape and subsequent transfection mediated by these polyplexes. | [76] |
| Methyl-β-cyclodextrin (MβCD) | • Caveolae-mediated inhibition. • Forms complexes with cholesterol within the cell membrane, leading to its depletion. | Influences/alters CME and various other endocytic pathways. | The internalization pathway of CPP-functionalized iron oxide nanoparticles was probed using sodium azide/2-deoxy-D-glucose, known as energy inhibitors, dynasore (a dynamin inhibitor), and MβCD. Across all treatment groups, a notable decrease in nanoparticle uptake was observed, implicating the involvement of clathrin- and caveolae-mediated endocytosis pathways. However, treatment with Pitstop 2, a clathrin inhibitor, did not yield a significant impact on nanoparticle uptake. This discrepancy suggests potential non-specific effects of chemical inhibitors | [77] |
| Bafilomycin A1 | • Endosome maturation inhibition. • Blocking of vacuolar proton ATPases. | Can induce cytoplasmic acidification through proton accumulation. | The dynamics and mechanisms of PEI-mediated plasmid delivery were evaluated using Bafilomycin A1. Pre-treatment decreased transfection 30-fold, whereas the addition of the Bafilomycin A1 4 h after PEI treatment only decreased transfection efficiency by 33%, suggesting that the majority of endosomal escape occurs before 4 h. | [72] |
| Type | Agent | Mechanism | Ref. |
|---|---|---|---|
| Virus-derived proteins/peptides | Poly(L-lysine) | Membrane fusion | [149] |
| diINF-7 | Membrane fusion | [150] | |
| Penton base | Pore formation | [151] | |
| gp41 | Unclear | [152] | |
| L2 from Papillomavirus | Membrane fusion | [153] | |
| Bacteria-derived proteins/peptides | Listeriolysin O toxin | Pore formation | [154] |
| Pneumococcal pneumolysin | Pore formation | [155] | |
| Diphtheria toxin | Membrane fusion | [156] | |
| Pseudomonas aeruginosa Exotoxin A | Pore formation | [157] | |
| Mammalian proteins/peptides | Melittin | Pore formation | [158] |
| Human calcitonin-derived peptide | Unclear | [159] | |
| Synthetic peptides | Glycoprotein H from herpes simplex | Membrane fusion | [160] |
| KALA | Membrane fusion | [161] | |
| GALA | Membrane fusion | [162] | |
| Bovine prion protein | Pore formation | [163] | |
| Poly(L-histidine) | Proton sponge effect | [164] | |
| Proline-rich peptide | Membrane fusion | [165] | |
| Chemicals | Ammonium chloride | Proton sponge effect | [166] |
| Poly(propylacrylic acid) | Proton sponge effect | [167] | |
| Poly(amidoamine) | Proton sponge effect | [168] |
Disclaimer/Publisher’s Note: The statements, opinions and data contained in all publications are solely those of the individual author(s) and contributor(s) and not of MDPI and/or the editor(s). MDPI and/or the editor(s) disclaim responsibility for any injury to people or property resulting from any ideas, methods, instructions or products referred to in the content. |
© 2024 by the authors. Licensee MDPI, Basel, Switzerland. This article is an open access article distributed under the terms and conditions of the Creative Commons Attribution (CC BY) license (https://creativecommons.org/licenses/by/4.0/).
Share and Cite
Desai, N.; Rana, D.; Salave, S.; Benival, D.; Khunt, D.; Prajapati, B.G. Achieving Endo/Lysosomal Escape Using Smart Nanosystems for Efficient Cellular Delivery. Molecules 2024, 29, 3131. https://doi.org/10.3390/molecules29133131
Desai N, Rana D, Salave S, Benival D, Khunt D, Prajapati BG. Achieving Endo/Lysosomal Escape Using Smart Nanosystems for Efficient Cellular Delivery. Molecules. 2024; 29(13):3131. https://doi.org/10.3390/molecules29133131
Chicago/Turabian StyleDesai, Nimeet, Dhwani Rana, Sagar Salave, Derajram Benival, Dignesh Khunt, and Bhupendra G. Prajapati. 2024. "Achieving Endo/Lysosomal Escape Using Smart Nanosystems for Efficient Cellular Delivery" Molecules 29, no. 13: 3131. https://doi.org/10.3390/molecules29133131
APA StyleDesai, N., Rana, D., Salave, S., Benival, D., Khunt, D., & Prajapati, B. G. (2024). Achieving Endo/Lysosomal Escape Using Smart Nanosystems for Efficient Cellular Delivery. Molecules, 29(13), 3131. https://doi.org/10.3390/molecules29133131

