A Review of the Phytochemistry and Biological Activities of Echinopsis Radix
Abstract
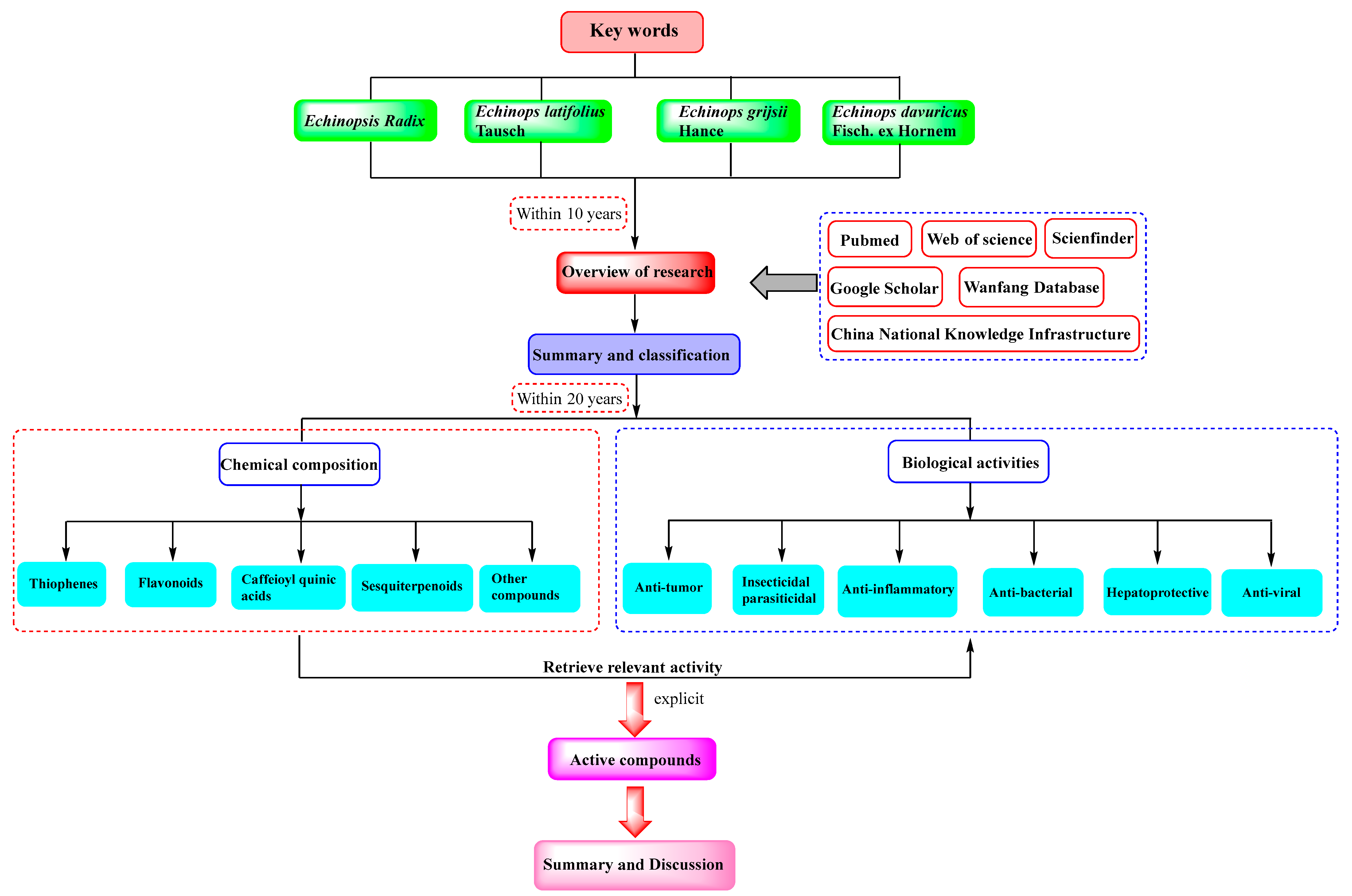
1. Introduction
2. Methodology
3. Phytochemicals
3.1. Thiophenes
3.2. Flavonoids
3.3. Caffeoyl Quinic Acids
3.4. Sesquiterpenoids
3.5. Other Compounds
4. Biological Activities
4.1. Anti-Tumor Activity
4.2. Anti-Inflammatory Activity
4.3. Hepatoprotective Activity
4.4. Insecticidal and Parasiticidal Activity
4.5. Anti-Bacterial Activity
4.6. Anti-Viral Activity
5. Conclusions
Author Contributions
Funding
Acknowledgments
Conflicts of Interest
References
- Rolnik, A.; Beata, O. The plants of the Asteraceae family as agents in the protection of human health. Int. J. Mol. Sci. 2021, 22, 3009. [Google Scholar] [CrossRef] [PubMed]
- National Pharmacopoeia Committee. Pharmacopoeia of the People’s Republic of China: Volume I; China Pharmaceutical Science and Technology Press: Beijing, China, 2020. [Google Scholar]
- Sun, N.; Liu, J.; Fang, K.; Ren, Y.; Zhang, Y.; Luo, Y.; Yang, Y.; Hou, Y.; Li, W.; Shu, P. Research progress on pharmacological activity and clinical application of Loulu (Rhapontici Radix). Chin. Arch. Tradit. Chin. Med. 2022, 40, 108–111. [Google Scholar]
- Zhang, X.; Zhang, J.; Dong, M.; Zhang, M.; Huo, C.; Shi, Q.; Gu, Y. Chemical constituents of plants from the genus Rhaponticum. Chem. Biodivers. 2010, 7, 594–609. [Google Scholar] [CrossRef] [PubMed]
- Bitew, H.; Ariaya, H. The genus Echinops: Phytochemistry and biological activities: A review. Front. Pharmacol. 2019, 10, 437397. [Google Scholar] [CrossRef] [PubMed]
- Zhao, W.; Yi, Z.; Huang, Q.; Zhou, J.; Chen, S. Research on revision of origins to Chinese medicinal materials in 2020 edition of Chinese pharmacopoeia. China J. Chin. Mater. Medica 2021, 46, 2617–2622. [Google Scholar]
- Wang, S.; Zhang, H.; Fang, Y.; Chang, H.; Yang, Y.; Ma, C.; Zhan, Z. Herbal textual research on Rhapontici Radix in famous classical formulas. Chin. J. Exp. Tradit. Med. Formulae 2023, 29, 72–87. [Google Scholar]
- Yu, Y.; Hu, L.; Lao, S. Study on mechanism of Loulu (Rhapontici radix) treating gastric cancer based on network pharmacology. Chin. Arch. Tradit. Chin. Med. 2020, 38, 65–68, 283–284. [Google Scholar]
- Editorial Board of Flora of China. Chinese Academy of Sciences, Flora of China; Science Press: Beijing, China, 1987; Volume 78, p. 710. [Google Scholar]
- Jin, Q.; Lee, J.W.; Jang, H.; Choi, J.E.; Kim, H.S.; Lee, D.; Hong, J.T.; Lee, M.K.; Hwang, B.Y. Dimeric sesquiterpene and thiophenes from the roots of Echinops latifolius. Bioorg. Med. Chem. Lett. 2016, 26, 5995–5998. [Google Scholar] [CrossRef] [PubMed]
- Liu, T.; Wu, H.; Jiang, H.; Zhang, L.; Zhang, Y.; Mao, H. Thiophenes from Echinops grijsii as a preliminary approach to control disease complex of root-knot nematodes and soil-borne fungi: Isolation, activities, and structure-nonphototoxic activity relationship analysis. J. Agri. Food. Chem. 2019, 67, 6160–6168. [Google Scholar] [CrossRef]
- Wang, Y.; Li, X.; Meng, D.; Li, N.; Zhang, Y. Chemical constituents of thiophenes from Echinops latifolius Tausch. J. Shenyang Pharm. Univ. 2008, 3, 194–196. [Google Scholar]
- Zhang, D.; Yang, L.; Xue, P.; Gao, J. Research progress in medicinal plant Echinops Latifolius Tausch. China Pharm. 2015, 18, 1968–1971. [Google Scholar]
- Chang, F.; Chen, C.; Huang, H.; Wang, S.; Chen, J.; Yang, C.; Qu, C.; Wu, J.; Huang, G.; Kuo, Y. A new bithiophene from the root of Echinops grijsii. Nat. Prod. Commun. 2015, 10, 2147–2149. [Google Scholar] [CrossRef] [PubMed]
- Koike, K.; Jia, Z.; Nikaido, T.; Liu, Y.; Zhao, Y.; Guo, D. Echinothiophene, a novel benzothiophene glycoside from the roots of Echinops grijissii. Org. Lett. 1999, 1, 197–198. [Google Scholar] [CrossRef]
- Liu, Y.; Ye, M.; Guo, H.; Zhao, Y.; Guo, D. New thiophenes from Echinops grijisii. J. Asian Nat. Prod. 2002, 4, 175–178. [Google Scholar] [CrossRef] [PubMed]
- Wang, Y.; Li, X.; Li, L.; Meng, D.; Li, Z.; Li, N. Two new thiophenes from Echinops latiflius and their phototoxic activities. Planta Med. 2007, 73, 696–698. [Google Scholar] [CrossRef]
- Lu, H.; Wang, S.; Zhu, T. Studies on the chemical constituents of Radix Echinopsis. Chin. Tradit. Herb. Drugs. 1989, 20, 2–5. [Google Scholar]
- Guo, D.; Cui, Y.; Lou, Z.; Gao, C.; Huang, L. Studies on the chemical constituents of Echinops grijisii (I). Chin. Tradit. Herb. Drugs. 1992, 23, 3–5. [Google Scholar]
- Wu, H.; Wu, H.; Kuang, M.; Lan, H.; Wen, Y.; Liu, T. Novel bithiophene dimers from Echinops latifolius as potential antifungal and nematicidal agents. J. Agri. Food. Chem. 2020, 68, 11939–11945. [Google Scholar] [CrossRef]
- Liu, Y.; Ye, G.; Cui, Y. Studies on the chemical constituents of up-terra parts of Echinops grijisii. Chin. Tradit. Herb. Drugs. 2002, 33, 18–20. [Google Scholar]
- Xue, P.; Bolati, M.; Yang, L.; Yang, N.; Wang, J.; Gao, J. Study on chemical constituents from inflorescence of Echinops latifolius. Chin. Tradit. Herb. Drugs. 2017, 19, 3921–3926. [Google Scholar]
- Liu, T.; Wu, H.; Jiang, H.; Zhang, L.; Zhang, Y.; Mao, L. Echingridimer A, an oxaspiro dimeric sesquiterpenoid with a 6/6/5/6/6 fused ring system from Echinops grijsii and aphicidal activity evaluation. J. Org. Chem. 2019, 84, 10757–10763. [Google Scholar] [CrossRef]
- Zhang, P.; Liang, D.; Jin, W.; Qua, H.; Cheng, Y.; Li, X.; Ma, Z. Cytotoxic thiophenes from the root of Echinops grijisii Hance. Zeitschrift für Naturforschung C 2009, 64, 193–196. [Google Scholar] [CrossRef] [PubMed]
- Guo, D.; Lou, Z.; Gao, C.; Wang, D. Studies on the chemical constituents of Echinops grijisii (II). Chin. Tradit. Herb. Drugs. 1992, 23, 512–514. [Google Scholar]
- Sun, N.; Ma, S.; Jin, L.; Wang, Y.; Zhou, C.; Zhang, X.; Kang, H.; Yuan, Y.; Zhang, Y.; Yang, H.; et al. Unveiling the anticancer mechanism of Echinops davuricus: Isolation and evaluation of AKR1B10 inhibitors. Chem. Biodiversity 2024, 21, e202302053. [Google Scholar] [CrossRef] [PubMed]
- Jin, W.; Shi, Q.; Hong, C.; Cheng, Y.; Ma, Z.; Qu, H. Cytotoxic properties of thiophenes from Echinops grijissi Hance. Phytomedicine 2008, 15, 768–774. [Google Scholar] [CrossRef]
- LI, X.; Wang, Y.; An, S.; Zhang, W.; Zhu, Y. Spectrum-effect relationship on anti-inflammatory effective fraction of Echinopsis Radix. Chin. J. Exp. Tradit. Med. Formulae 2014, 20, 137–141. [Google Scholar]
- Li, X.; Zhang, W.; Wang, Y.; An, S.; Zhu, Y. Screening effective part of Echinopsis Radix via bacteriostasis and anti-inflammatory activities. Chin. J. Exp. Tradit. Med. Formulae 2015, 21, 138–141. [Google Scholar]
- Lin, C.; Yen, M.; Chiu, H.; Chang, C. The pharmacological and pathological studies on Tawan folk medicine (IV): The effects of Echinops grijsii and E. latifolius. Am. J. Chin. Med. 1990, 18, 113–120. [Google Scholar] [CrossRef]
- Li, X.; Hu, C.; Hu, L.; Fang, X.; Tang, L.; Zhang, W.; An, S.; Wang, Y. Effect of alcohol extract of Radix Echinopsis on acute liver injury mice induced by carbon tetrachloride. Nat. Prod. Res. Dev. 2014, 26, 178–182. [Google Scholar]
- Shi, J.; Zhang, X.; Jiang, H. 2-(penta-1, 3-diynyl)-5-(3, 4-dihydroxybut-1-ynyl) thiophene, a novel NQO1 inducing agent from Echinops grijsii Hance. Molecules 2010, 15, 5273–5281. [Google Scholar] [CrossRef]
- Nivsarkar, M.G.; Pradeep, K.; Malini, L.; Manmohan, M.L. Superoxide dismutase in the anal gills of the mosquito larvae of Aedes aegypti: Its inhibition by α-terthienyl. Arch. Insect Biochem. Physiol. 1991, 16, 249–255. [Google Scholar] [CrossRef] [PubMed]
- Zhao, M.; Liu, Q.; Liu, Q.; Liu, Z. Identification of larvicidal constituents of the essential Oil of Echinops grijsii roots against the three species of mosquitoes. Molecules 2017, 22, 205. [Google Scholar] [CrossRef] [PubMed]
- Hudson, J.B.; Harris, L.; Teeple, A.; Towers, G.H. The anti-HIV activity of the phytochemical α-terthienyl. Antivir. Res. 1993, 20, 33–43. [Google Scholar] [CrossRef] [PubMed]








| No. | Name | No. | Name |
|---|---|---|---|
| 1 | 2-(3,4-dihydroxybut-1-ynyl)-5-(penta-1,3-diynyl)-thiophene | 44 | 5-{4-[4-(5-pent-1,3-diynylthiophen-2-yl)-but-3-ynyloxy]-but-1-ynyl}-2,2′-bithiophene |
| 2 | 2-(3,4-diacetoxybut-1-ynyl)-5-(propary-1-ynyl)-thiophene | 45 | Cardopatine |
| 3 | 2-(3,4-diacetoxy-but-1-ynyl)-5-(penta-1,3-diynyl)-thiophene | 46 | Isocardopatine |
| 4 | 2-(3,4-dihydroxybut-1-ynyl)-5-(propary-1-ynyl)-thiophene | 47 | echinbithiophenedimer A |
| 5 | echinoynethiophene A | 48 | echinbithiophenedimer B |
| 6 | 2-(3,4-diacetoxybut-1-ynyl)-5-(propary-1-ynyl)-thiophene | 49 | echinbithiophenedimer C |
| 7 | 5-(1,2-dihydroxy-ethyl)-2-(E)-hept-5-ene-1,3-diynylthiophene | 50 | Quercetin |
| 8 | 5-(1,2-dihydroxy-ethyl)-2-(Z)-hept-5-ene-1,3-diynylthiophene | 51 | Rutin |
| 9 | echinothiophene A | 52 | Hesperidin |
| 10 | echinothiophene B | 53 | luteolin 7-O-β-d-glucoside |
| 11 | echinothiophene C | 54 | Apigenin |
| 12 | 5-(but-3-en-1-ynyl)-2,2′-bithiophene | 55 | apigenin 7-O-β-d-(6′′-P-coumaroyl)-glucoside |
| 13 | 5-(3,4-dihydroxybut-1-ynyl)-2,2′-bithiophene | 56 | apigenin 7-O-β-d-glucoside |
| 14 | 5-(4-isovaleroyloxybut-1-ynyl)-2,2′-bithiophene | 57 | apigenin 7-O-β-d-(4′′-P-coumaroyl)-glucoside |
| 15 | 5-acety-2,2′-bithiophene | 58 | caffeic acid |
| 16 | 5-(3,4-diacetoxybut-ynyl)-2,2′-bithiophene | 59 | 1,5-O-dicaffeoyl quinic acid |
| 17 | 5-(3-acetoxy-4-isopentyloxybut-1-ynyl)-2,2′-bithiophene | 60 | 3,5-O-dicaffeoyl quinic acid |
| 18 | 5-(3-hydroxy-4-isovaleroyloxybut-1-ynyl)-2,2′-bithiophene | 61 | methyl 3,4-O-dicaffeoyl quinic acid |
| 19 | 5-(3-hydroxy-4-acetoxybut-1-ynyl)-2,2′-bithiophene | 62 | methyl 3,5-O-dicaffeoyl quinic acid |
| 20 | 5-(4-hydroxy-1-butynyl)-2,2′-bithiophene | 63 | 3,4-O-dicaffeoyl quinic acid |
| 21 | 5-(3-hydroxy-3-isovaleroyloxybut-1-ynyl)-2,2′-bithiophene | 64 | methyl-1-O-methyl 3,5-O-dicaffeoyl quinic acid |
| 22 | 5-(3-hydroxy-4-isovaleroyloxybut-1-ynyl)-2,2′-bithiophene | 65 | latifolanone A |
| 23 | 5-(4-hydroxybut-1-one)-2,2′-bithiophene | 66 | atractylenolide-III; |
| 24 | 5-(3-acetoxy-4-isovaleroyloxybut-1-ynyl)-2,2′-bithiophene | 67 | echingridimer A |
| 25 | 5-(4-hydroxy-3-methoxy-1-butyny)-2,2′-bithiophene | 68 | echingriol A |
| 26 | 5-(4-acetoxy-1-butynl)-2,2′-bithiophene | 69 | echingriol B |
| 27 | 5-formyl-2,2′-bithiophene | 70 | eudesmane K |
| 28 | methyl-2,2′-bithiophene-5-carboxylate | 71 | nardoeudesmol A |
| 29 | 2,2′-bithiophene-5-carboxylicacid | 72 | Rhaponticol |
| 30 | 6-methoxy-arctinol-b | 73 | taraxeryl acetate |
| 31 | artinol-b | 74 | β-sitosterol |
| 32 | echinothiophene D | 75 | daucosterol |
| 33 | echinothiophene E | 76 | ursolic acid |
| 34 | echinothiophene F | 77 | sanguisorbin-I; |
| 35 | 2-prop-1-inyl-5′-(2-hydroxy-3-chloropropyl)-2,2′-bithiophene | 78 | 3-oxooleanolic acid |
| 36 | artinol | 79 | Echinothiophene |
| 37 | artinone-b | 80 | Echinothiophenegenol |
| 38 | artinol | 81 | 13-propyl-pentacosane |
| 39 | α-terthienyl | 82 | triacontanoic acid |
| 40 | 5,5′-dichloro-α-terthienyl | 83 | 1-monolinolein |
| 41 | 5-chloro-α-terthienyl | 84 | indole-3-carboxylic acid |
| 42 | 5-acetyl-α-terthienyl | 85 | bis(CE)-hex-2-enyl] carbonate |
| 43 | 5-hydroxy-α-terthienyl |
Disclaimer/Publisher’s Note: The statements, opinions and data contained in all publications are solely those of the individual author(s) and contributor(s) and not of MDPI and/or the editor(s). MDPI and/or the editor(s) disclaim responsibility for any injury to people or property resulting from any ideas, methods, instructions or products referred to in the content. |
© 2024 by the authors. Licensee MDPI, Basel, Switzerland. This article is an open access article distributed under the terms and conditions of the Creative Commons Attribution (CC BY) license (https://creativecommons.org/licenses/by/4.0/).
Share and Cite
Sun, N.; Wang, Y.; Ma, S.; Kang, H.; Zhou, C.; Jin, L.; Zhang, X.; Zhang, Y.; Yuan, Y.; Shu, P. A Review of the Phytochemistry and Biological Activities of Echinopsis Radix. Molecules 2024, 29, 2267. https://doi.org/10.3390/molecules29102267
Sun N, Wang Y, Ma S, Kang H, Zhou C, Jin L, Zhang X, Zhang Y, Yuan Y, Shu P. A Review of the Phytochemistry and Biological Activities of Echinopsis Radix. Molecules. 2024; 29(10):2267. https://doi.org/10.3390/molecules29102267
Chicago/Turabian StyleSun, Na, Yujing Wang, Shuo Ma, Huanhuan Kang, Caihong Zhou, Linxuan Jin, Xin Zhang, Yu Zhang, Yuhan Yuan, and Penghua Shu. 2024. "A Review of the Phytochemistry and Biological Activities of Echinopsis Radix" Molecules 29, no. 10: 2267. https://doi.org/10.3390/molecules29102267
APA StyleSun, N., Wang, Y., Ma, S., Kang, H., Zhou, C., Jin, L., Zhang, X., Zhang, Y., Yuan, Y., & Shu, P. (2024). A Review of the Phytochemistry and Biological Activities of Echinopsis Radix. Molecules, 29(10), 2267. https://doi.org/10.3390/molecules29102267
