The Potential Mechanism of Cannabidiol (CBD) Treatment of Epilepsy in Pentetrazol (PTZ) Kindling Mice Uncovered by Multi-Omics Analysis
Abstract
1. Introduction
2. Results
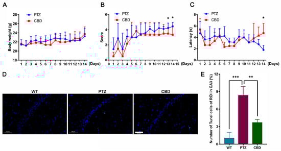
2.1. CBD Attenuated the Latency of PTZ-Kindled Mice
2.2. CBD Can Reverse Alkaline Phosphatase Deficiency in Epileptic Mice
2.3. Gene Expression Profiling Analysis of PTZ and CBD vs. PTZ
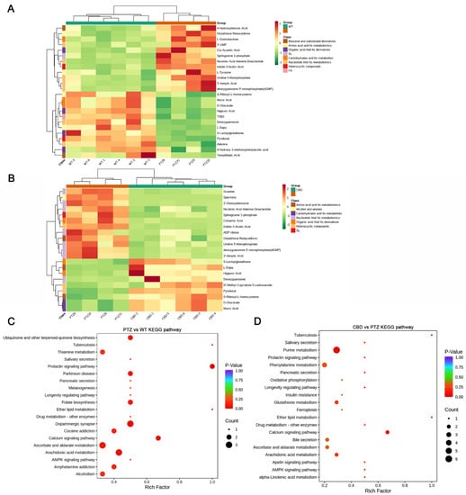
2.4. The Key Pathway of PTZ Kindling Seizure on Hippocampus and the Hippocampal Protective Mechanism of CBD on Seizures
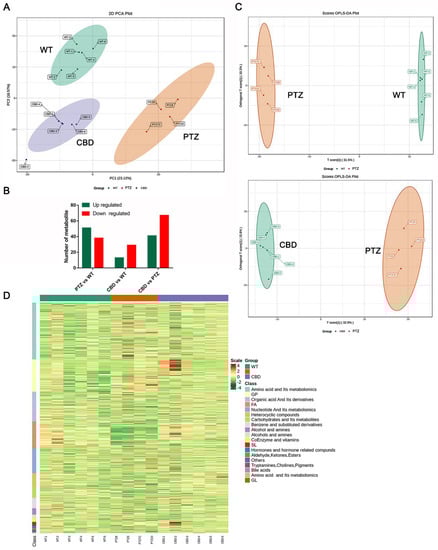
2.5. Metabolite Profiling Analysis of the WT, PTZ, and CBD Group
2.6. Metabolites Fuzzy Cluster Analysis of the WT, PTZ, and CBD Group
2.7. Correlation Analysis between Transcriptome and Metabolome
3. Discussion
4. Materials and Methods
4.1. Animals and Treatment
4.2. Seizure Score
4.3. Serum Biochemical Analysis
4.4. TUNEL Assay
4.5. RNA Extraction and Analysis
4.6. Metabolites and Analysis
4.7. Bioinformatics Analysis
4.7.1. RNA-Seq Analysis
4.7.2. Screening and Analysis of Differential Metabolites
4.8. Statistics
5. Conclusions
Supplementary Materials
Author Contributions
Funding
Institutional Review Board Statement
Informed Consent Statement
Data Availability Statement
Conflicts of Interest
References
- Esterhuizen, A.I.; Carvill, G.L.; Ramesar, R.S.; Kariuki, S.M.; Newton, C.R.; Poduri, A.; Wilmshurst, J.M. Clinical Application of Epilepsy Genetics in Africa: Is Now the Time? Front. Neurol. 2018, 9, 276. [Google Scholar] [CrossRef]
- Kan, M.; Song, L.; Zhang, X.; Zhang, J.; Fang, P. Circulating high mobility group box-1 and toll-like receptor 4 expressions increase the risk and severity of epilepsy. Braz. J. Med. Biol. Res. 2019, 52, e7374. [Google Scholar] [CrossRef]
- Lattanzi, S.; Trinka, E.; Striano, P.; Rocchi, C.; Salvemini, S.; Silvestrini, M.; Brigo, F. Highly Purified Cannabidiol for Epilepsy Treatment: A Systematic Review of Epileptic Conditions Beyond Dravet Syndrome and Lennox-Gastaut Syndrome. CNS Drugs 2021, 35, 265–281. [Google Scholar] [CrossRef] [PubMed]
- Maa, E.; Figi, P. The case for medical marijuana in epilepsy. Epilepsia 2014, 55, 783–786. [Google Scholar] [CrossRef]
- Felder, C.C.; Joyce, K.E.; Briley, E.M.; Mansouri, J.; Mackie, K.; Blond, O.; Lai, Y.; Ma, A.L.; Mitchell, R.L. Comparison of the pharmacology and signal transduction of the human cannabinoid CB1 and CB2 receptors. Mol. Pharmacol. 1995, 48, 443–450. [Google Scholar] [PubMed]
- Muhammad, F.; Liu, Y.; Wang, N.; Zhao, L.; Zhou, Y.; Yang, H.; Li, H. Neuroprotective effects of cannabidiol on dopaminergic neurodegeneration and α-synuclein accumulation in C. elegans models of Parkinson’s disease. Neurotoxicology 2022, 93, 128–139. [Google Scholar] [CrossRef] [PubMed]
- Stone, N.L.; Murphy, A.J.; England, T.J.; O’Sullivan, S.E. A systematic review of minor phytocannabinoids with promising neuroprotective potential. Br. J. Pharmacol. 2020, 177, 4330–4352. [Google Scholar] [CrossRef]
- Rosenberg, E.C.; Tsien, R.W.; Whalley, B.J.; Devinsky, O. Cannabinoids and Epilepsy. Neurotherapeutics 2015, 12, 747–768. [Google Scholar] [CrossRef]
- Brodie, M.J.; Ben-Menachem, E. Cannabinoids for epilepsy: What do we know and where do we go? Epilepsia 2018, 59, 291–296. [Google Scholar] [CrossRef] [PubMed]
- Di Marzo, V.; Stella, N.; Zimmer, A. Endocannabinoid signalling and the deteriorating brain. Nat. Rev. Neurosci. 2015, 16, 30–42. [Google Scholar] [CrossRef] [PubMed]
- Sasaki, K.; Yoshizaki, F. Investigation into hippocampal nerve cell damage through the mineralocorticoid receptor in mice. Mol. Med. Rep. 2015, 12, 7211–7220. [Google Scholar] [CrossRef]
- Herkenham, M.; Lynn, A.B.; Little, M.D.; Johnson, M.R.; Melvin, L.S.; de Costa, B.R.; Rice, K.C. Cannabinoid receptor localization in brain. Proc. Natl. Acad. Sci. USA 1990, 87, 1932–1936. [Google Scholar] [CrossRef] [PubMed]
- Glass, M.; Dragunow, M.; Faull, R.L. Cannabinoid receptors in the human brain: A detailed anatomical and quantitative autoradiographic study in the fetal, neonatal and adult human brain. Neuroscience 1997, 77, 299–318. [Google Scholar] [CrossRef] [PubMed]
- Tsuchiya, M.; Kayamori, K.; Wada, A.; Komaki, M.; Ohata, Y.; Hamagaki, M.; Sakamoto, K.; Ikeda, T. A Novel, Tumor-Induced Osteoclastogenesis Pathway Insensitive to Denosumab but Interfered by Cannabidiol. Int. J. Mol. Sci. 2019, 20, 6211. [Google Scholar] [CrossRef]
- Drysdale, A.J.; Ryan, D.; Pertwee, R.G.; Platt, B. Cannabidiol-induced intracellular Ca2+ elevations in hippocampal cells. Neuropharmacology 2006, 50, 621–631. [Google Scholar] [CrossRef]
- Ryan, D.; Drysdale, A.J.; Lafourcade, C.; Pertwee, R.G.; Platt, B. Cannabidiol targets mitochondria to regulate intracellular Ca2+ levels. J. Neurosci. 2009, 29, 2053–2063. [Google Scholar] [CrossRef]
- Devinsky, O.; Cilio, M.R.; Cross, H.; Fernandez-Ruiz, J.; French, J.; Hill, C.; Katz, R.; Di Marzo, V.; Jutras-Aswad, D.; Notcutt, W.G.; et al. Cannabidiol: Pharmacology and potential therapeutic role in epilepsy and other neuropsychiatric disorders. Epilepsia 2014, 55, 791–802. [Google Scholar] [CrossRef]
- Pertwee, R.G. The diverse CB1 and CB2 receptor pharmacology of three plant cannabinoids: Delta9-tetrahydrocannabinol, cannabidiol and delta9-tetrahydrocannabivarin. Br. J. Pharmacol. 2008, 153, 199–215. [Google Scholar] [CrossRef] [PubMed]
- Samokhina, E.; Samokhin, A. Neuropathological profile of the pentylenetetrazol (PTZ) kindling model. Int. J. Neurosci. 2018, 128, 1086–1096. [Google Scholar] [CrossRef]
- Li, H.; Liu, Y.; Tian, D.; Tian, L.; Ju, X.; Qi, L.; Wang, Y.; Liang, C. Overview of cannabidiol (CBD) and its analogues: Structures, biological activities, and neuroprotective mechanisms in epilepsy and Alzheimer’s disease. Eur. J. Med. Chem. 2020, 192, 112163. [Google Scholar] [CrossRef] [PubMed]
- Mackie, K. Cannabinoid receptors as therapeutic targets. Annu. Rev. Pharmacol. Toxicol. 2006, 46, 101–122. [Google Scholar] [CrossRef] [PubMed]
- Svízenská, I.; Dubový, P.; Sulcová, A. Cannabinoid receptors 1 and 2 (CB1 and CB2), their distribution, ligands and functional involvement in nervous system structures--a short review. Pharmacol. Biochem. Behav. 2008, 90, 501–511. [Google Scholar] [CrossRef]
- Ying, S.W.; Futter, M.; Rosenblum, K.; Webber, M.J.; Hunt, S.P.; Bliss, T.V.; Bramham, C.R. Brain-derived neurotrophic factor induces long-term potentiation in intact adult hippocampus: Requirement for ERK activation coupled to CREB and upregulation of Arc synthesis. J. Neurosci. 2002, 22, 1532–1540. [Google Scholar] [CrossRef]
- He, J.C.; Neves, S.R.; Jordan, J.D.; Iyengar, R. Role of the Go/i signaling network in the regulation of neurite outgrowth. Can. J. Physiol. Pharmacol. 2006, 84, 687–694. [Google Scholar] [CrossRef]
- Callén, L.; Moreno, E.; Barroso-Chinea, P.; Moreno-Delgado, D.; Cortés, A.; Mallol, J.; Casadó, V.; Lanciego, J.L.; Franco, R.; Lluis, C.; et al. Cannabinoid receptors CB1 and CB2 form functional heteromers in brain. J. Biol. Chem. 2012, 287, 20851–20865. [Google Scholar] [CrossRef] [PubMed]
- Talwar, D.; Catchpole, A.; Wadsworth, J.M.; Toole, B.J.; McMillan, D.C. The relationship between plasma albumin, alkaline phosphatase and pyridoxal phosphate concentrations in plasma and red cells: Implications for assessing vitamin B6 status. Clin. Nutr. 2020, 39, 2824–2831. [Google Scholar] [CrossRef] [PubMed]
- Shi, K.L.; Guo, J.X.; Zhao, H.M.; Hong, H.; Yang, C.Z.; Wu, Y.H.; Du, L.J. The effect of levetiracetam and oxcarbazepine monotherapy on thyroid hormones and bone metabolism in children with epilepsy: A prospective study. Epilepsy Behav. 2020, 113, 107555. [Google Scholar] [CrossRef] [PubMed]
- Warren, D.J.; Leitch, A.G.; Leggett, R.J. Hyperuricaemic acute renal failure after epileptic seizures. Lancet 1975, 2, 385–387. [Google Scholar] [CrossRef]
- Janjua, N.A.; Itano, T.; Kugoh, T.; Hosokawa, K.; Matsui, H.; Tokuda, M.; Hatase, O. Plasma urea and ammonia in epileptic patients and their relatives. Epilepsy Res. 1992, 13, 239–244. [Google Scholar] [CrossRef] [PubMed]
- Rocha, L.; Ackermann, R.F.; Engel, J., Jr. Chronic and single administration of pentylenetetrazol modifies benzodiazepine receptor-binding: An autoradiographic study. Epilepsy Res. 1996, 24, 65–72. [Google Scholar] [CrossRef]
- Bender, A.S.; Hertz, L. Evidence for involvement of the astrocytic benzodiazepine receptor in the mechanism of action of convulsant and anticonvulsant drugs. Life Sci. 1988, 43, 477–484. [Google Scholar] [CrossRef] [PubMed]
- McCrohan, C.R.; Gillette, R. Enhancement of cyclic AMP-dependent sodium current by the convulsant drug pentylenetetrazol. Brain Res. 1988, 452, 21–27. [Google Scholar] [CrossRef]
- Thom, M. Review: Hippocampal sclerosis in epilepsy: A neuropathology review. Neuropathol. Appl. Neurobiol. 2014, 40, 520–543. [Google Scholar] [CrossRef] [PubMed]
- Xu, W.; Zhang, S.; Feng, Y.; Zhang, C.; Xiao, Y.; Tian, F. iTRAQ-based proteomic analysis of the hippocampus of pentylenetetrazole-kindled epileptic rats. Int. J. Dev. Neurosci. 2021, 81, 125–141. [Google Scholar] [CrossRef] [PubMed]
- Zhu, Z.; Chen, C.; Zhu, Y.; Shang, E.; Zhao, M.; Guo, S.; Guo, J.; Qian, D.; Tang, Z.; Yan, H.; et al. Exploratory Cortex Metabolic Profiling Revealed the Sedative Effect of Amber in Pentylenetetrazole-Induced Epilepsy-Like Mice. Molecules 2019, 24, 460. [Google Scholar] [CrossRef]
- Zhao, R.R.; Xu, X.C.; Xu, F.; Zhang, W.L.; Zhang, W.L.; Liu, L.M.; Wang, W.P. Metformin protects against seizures, learning and memory impairments and oxidative damage induced by pentylenetetrazole-induced kindling in mice. Biochem. Biophys. Res. Commun. 2014, 448, 414–417. [Google Scholar] [CrossRef] [PubMed]
- Dixit, S.; Dhar, P.; Mehra, R.D. Alpha lipoic acid (ALA) modulates expression of apoptosis associated proteins in hippocampus of rats exposed during postnatal period to sodium arsenite (NaAsO(2)). Toxicol. Rep. 2015, 2, 78–87. [Google Scholar] [CrossRef] [PubMed]








Disclaimer/Publisher’s Note: The statements, opinions and data contained in all publications are solely those of the individual author(s) and contributor(s) and not of MDPI and/or the editor(s). MDPI and/or the editor(s) disclaim responsibility for any injury to people or property resulting from any ideas, methods, instructions or products referred to in the content. |
© 2023 by the authors. Licensee MDPI, Basel, Switzerland. This article is an open access article distributed under the terms and conditions of the Creative Commons Attribution (CC BY) license (https://creativecommons.org/licenses/by/4.0/).
Share and Cite
Lu, H.; Wang, Q.; Jiang, X.; Zhao, Y.; He, M.; Wei, M. The Potential Mechanism of Cannabidiol (CBD) Treatment of Epilepsy in Pentetrazol (PTZ) Kindling Mice Uncovered by Multi-Omics Analysis. Molecules 2023, 28, 2805. https://doi.org/10.3390/molecules28062805
Lu H, Wang Q, Jiang X, Zhao Y, He M, Wei M. The Potential Mechanism of Cannabidiol (CBD) Treatment of Epilepsy in Pentetrazol (PTZ) Kindling Mice Uncovered by Multi-Omics Analysis. Molecules. 2023; 28(6):2805. https://doi.org/10.3390/molecules28062805
Chicago/Turabian StyleLu, Hongyuan, Qinbiao Wang, Xiaowen Jiang, Yanyun Zhao, Miao He, and Minjie Wei. 2023. "The Potential Mechanism of Cannabidiol (CBD) Treatment of Epilepsy in Pentetrazol (PTZ) Kindling Mice Uncovered by Multi-Omics Analysis" Molecules 28, no. 6: 2805. https://doi.org/10.3390/molecules28062805
APA StyleLu, H., Wang, Q., Jiang, X., Zhao, Y., He, M., & Wei, M. (2023). The Potential Mechanism of Cannabidiol (CBD) Treatment of Epilepsy in Pentetrazol (PTZ) Kindling Mice Uncovered by Multi-Omics Analysis. Molecules, 28(6), 2805. https://doi.org/10.3390/molecules28062805

