Analysis of the Volatile Flavor Compounds of Pomegranate Seeds at Different Processing Temperatures by GC-IMS
Abstract
1. Introduction
2. Results and Analysis
2.1. Topographic Plot of Pomegranate Seeds at Different Processing Temperatures
2.2. Fingerprints of Volatile Compounds in Pomegranate Seeds at Different Processing Temperatures
2.3. Analysis of the Flavor Contribution of Pomegranate Seed VOCs
| No. | Compound | Odor Thresholda (μg/kg) | Aroma Description | ROVA | References | ||||
|---|---|---|---|---|---|---|---|---|---|
| CK | A | B | C | D | |||||
| 1 | nonanal | 1 | citrus-fishy, waxy, fresh, fatty, orris, grapefruit, aldehydic, orange peel, lime, rose, green | 6.5109 | 3.4281 | 3.2480 | 3.0786 | 2.1879 | [13,14] |
| 2 | octanal | 0.7 | lemon, citrus, soap, orange peel, waxy, fatty, aldehydic, green | 2.3550 | 1.7161 | 2.3773 | 2.0247 | 1.4756 | [13,14] |
| 3 | benzaldehyde | 350 | almond, burnt sugar | 0.0189 | 0.0196 | 0.0139 | 0.0154 | 0.0114 | [13,15] |
| 4 | benzaldehyde * | 350 | almond, burnt sugar | 0.0025 | 0.0030 | 0.0018 | 0.0025 | 0.0017 | [13,15] |
| 5 | (E)-2-heptenal | 13 | soap, fat | 0.1245 | 0.2756 | 0.2163 | 0.1923 | 0.1944 | [13] |
| 6 | (E,E)-2,4-hexadienal | 94.8 | green, floral | 0.0032 | 0.0038 | 0.0064 | 0.0141 | 0.0131 | [13] |
| 7 | (E,E)-2,4-hexadienal * | 94.8 | green, floral | 0.0010 | 0.0007 | 0.0007 | 0.0008 | 0.0033 | [13] |
| 8 | hexanal | 4.5 | leafy, grass, sweaty, tallow, fresh, fatty, fruity, aldehydic, green | 1.8454 | 1.7687 | 1.3454 | 1.0901 | 0.8104 | [13] |
| 9 | hexanal * | 4.5 | leafy, grass, sweaty, tallow, fresh, fatty, fruity, aldehydic, green | 6.5146 | 1.5343 | 2.3180 | 1.8512 | 1.1149 | [13,14] |
| 10 | (E)-2-hexenal | 17 | leafy, apple, cheesy, vegetable, banana, rancid, fatty, sweet, plum, fruity, aldehydic, almond, green | 0.1491 | 0.1000 | 0.1186 | 0.1127 | 0.0549 | [14] |
| 11 | furfural | 282 | fragrant, bread, woody, sweet, baked, almond | 0.0020 | 0.0032 | 0.0073 | 0.0108 | 0.0203 | [13,14] |
| 12 | furfural * | 282 | fragrant, bread, woody, sweet, baked, almond | 0.0077 | 0.0074 | 0.0057 | 0.0091 | 0.0357 | [13,14] |
| 13 | pentanal | 12 | bready, fermented, berry, malt, pungent, fruity, nutty, almond | 0.8320 | 0.7529 | 1.7159 | 1.3498 | 1.1757 | [13,14] |
| 14 | 2-methyl-1-butanal | 1 | musty, coffee, cocoa, nutty, almond, fermented | 3.9212 | 14.5229 | 26.6329 | 24.2428 | 21.4276 | [13,14] |
| 15 | 3-methyl-1-butanal | 0.2 | peach, sour, chocolate, ethereal, malt, fatty, aldehydic, rancid, pungent | 4.7358 | 37.3441 | 100.0000 | 92.6050 | 78.2685 | [13,14] |
| 16 | butyraldehyde | 9 | cocoa, green, fermented, pungent, green | 0.0731 | 0.5921 | 3.4533 | 3.9286 | 3.0752 | [14] |
| 17 | methacrolein | NA | pungent | NA | NA | NA | NA | NA | NA |
| aldehydes | NA | NA | 27.0969 | 62.0726 | 141.4615 | 130.5283 | 109.8707 | NA | |
| 18 | butyl butyrate | 400 | fruity, banana, pineapple | 0.0121 | 0.0153 | 0.0128 | 0.0139 | 0.0124 | [16] |
| 19 | butyl butyrate * | 400 | fruity, banana, pineapple | 0.0014 | 0.0021 | 0.0019 | 0.0024 | 0.0024 | [16] |
| 20 | butyl propionate | 25 | fruity, apple-like | 0.4104 | 0.4758 | 0.3801 | 0.3179 | 0.2570 | [17] |
| 21 | butyl propionate * | 25 | fruity, apple-like | 0.4709 | 0.6430 | 0.4635 | 0.4385 | 0.3778 | [17] |
| 22 | ethyl valerate | 1.5 | fruity, sweet, pineapple | 12.2372 | 12.2845 | 9.2911 | 8.3215 | 6.6979 | [18] |
| 23 | ethyl valerate * | 1.5 | fruity, sweet, pineapple | 24.1929 | 27.4440 | 19.5073 | 18.5524 | 15.5167 | [18] |
| 24 | 2-methybutyl acetate | 5 | apple-like | 2.8490 | 2.1130 | 1.7931 | 1.4343 | 1.1536 | [19] |
| 25 | 2-methybutyl acetate * | 5 | apple-like | 2.9779 | 1.7807 | 1.6542 | 1.2712 | 1.4058 | NA |
| 26 | methyl 3-methylpentanoate | NA | NA | NA | NA | NA | NA | NA | NA |
| 27 | 2-methylbutyl formater | NA | NA | NA | NA | NA | NA | NA | NA |
| 28 | 2-methylbutyl formate * | NA | NA | NA | NA | NA | NA | NA | NA |
| 29 | ethyl propionate | 10 | fruity, pineapple | 0.3879 | 0.0817 | 0.0615 | 0.0778 | 0.0824 | [18] |
| 30 | ethyl propionate * | 10 | fruity, pineapple | 0.6328 | 0.0357 | 0.0661 | 0.0500 | 0.0438 | [18] |
| 31 | ethyl acetate | 5 | fruity sweet | 7.2821 | 2.6585 | 1.1707 | 1.0254 | 1.0882 | [19] |
| 32 | γ-butyrolactone | 1.1 | sweet, buttery | 0.9437 | 0.9597 | 1.0565 | 1.7893 | 4.7373 | [20] |
| 33 | methyl acetate | 470 | fruity | 0.0042 | 0.0109 | 0.0122 | 0.0149 | 0.0231 | [21] |
| esters | NA | NA | 43.1517 | 44.7583 | 33.1040 | 30.3522 | 25.4237 | NA | |
| 34 | 6-methyl-5-hepten-2-one | 50 | pepper, apple, mushroom, citrus, musty, rubber, nutty, green, hazelnut, bitter, lemongrass | 0.0420 | 0.0368 | 0.0334 | 0.0302 | 0.0277 | [13,14] |
| 35 | 2-hexanone | NA | floral, apple-like | NA | NA | NA | NA | NA | [22] |
| 36 | 2-hexanone * | NA | floral, apple-like | NA | NA | NA | NA | NA | [22] |
| 37 | cyclopentanone | NA | pleasing mint | NA | NA | NA | NA | NA | [23] |
| 38 | (E)-3-penten-2-one | 1.5 | acetone, fishy, fruity, phenolic | 0.1571 | 0.1080 | 0.2853 | 0.5177 | 0.5784 | [24] |
| 39 | (E)-3-penten-2-one * | 1.5 | acetone, fishy, fruity, phenolic | 0.1293 | 0.2356 | 0.5314 | 1.2378 | 1.4008 | [24] |
| 40 | 2-butanone | 50,000 | ether, fragrant, fruit, pleasant, sweet | 0.0000 | 0.0000 | 0.0001 | 0.0002 | 0.0004 | [25] |
| 41 | acetone | 500,000 | minty chemical, sweet, solventy | 0.0001 | 0.0001 | 0.0001 | 0.0001 | 0.0001 | [26] |
| ketones | 0.3286 | 0.3805 | 0.8503 | 1.7860 | 2.0075 | NA | |||
| 42 | 1-hexanol | 50 | oil, alcoholic, ethereal, resinfusel, sweet, fruity, flower, green | 0.0208 | 0.0112 | 0.0030 | 0.0018 | 0.0013 | [13,14] |
| 43 | 1-hexanol * | 50 | oil, alcoholic, ethereal, resin, fusel, sweet, fruity, flower, green | 0.0417 | 0.0086 | 0.0039 | 0.0057 | 0.0083 | [13,14] |
| 44 | 1-pentanol | 5000 | oil, balsamic, vanilla, fusel, sweet, balsam | 0.0009 | 0.0014 | 0.0010 | 0.0007 | 0.0005 | [13,14] |
| 45 | 1-pentanol * | 5000 | oil, balsamic, vanilla, fusel, sweet, balsam | 0.0005 | 0.0011 | 0.0006 | 0.0005 | 0.0004 | [13,14] |
| 46 | 2-methyl-1-butanol | 300 | NA | 0.0008 | 0.0020 | 0.0009 | 0.0005 | 0.0005 | [19] |
| 47 | 3-methyl-1-butanol | 300 | oil, alcoholic, burnt, whiskey, malt, banana, fusel, fruity | 0.0013 | 0.0041 | 0.0017 | 0.0014 | 0.0013 | [14,19] |
| 48 | 1-propanol | 9000 | alcohol | 0.0001 | 0.0006 | 0.0011 | 0.0013 | 0.0016 | [18] |
| alcohols | NA | NA | 0.0660 | 0.0290 | 0.0122 | 0.0120 | 0.0140 | NA | |
| 49 | trimethylpyrazine | 28 | roasted, coffee, cocoa | 0.0272 | 0.0277 | 0.0252 | 0.0447 | 0.1025 | [13,27] |
| 50 | 2,5-dimethylpyrazine | 20 | popcorn, roasted | 0.0292 | 0.0371 | 0.0393 | 0.0516 | 0.0633 | [13] |
| 51 | pyrrole | 20 | nut, sweet | 0.0302 | 0.0304 | 0.0279 | 0.0718 | 0.2424 | [25] |
| 52 | 1-propanethiol | 2 | onion | 0.2816 | 2.4936 | 0.5941 | 0.5386 | 0.5159 | [26] |
| 53 | dimethyl disulfide | 1.1 | onion, cabbage, putrid | 0.6252 | 0.4915 | 0.7347 | 2.8772 | 6.8356 | [13,19] |
| 54 | 2-butylfuran | 5 | mild, wine, sweet, fruity, spicy | 0.1215 | 0.2212 | 0.2874 | 0.3330 | 0.3167 | [14] |
| others | NA | NA | 1.1149 | 3.3015 | 1.7086 | 3.9168 | 8.0764 | NA | |
2.4. Principal Component Analysis (PCA) and Orthogonal Partial Least Squares Discriiminate Analysis (OPLS-DA)
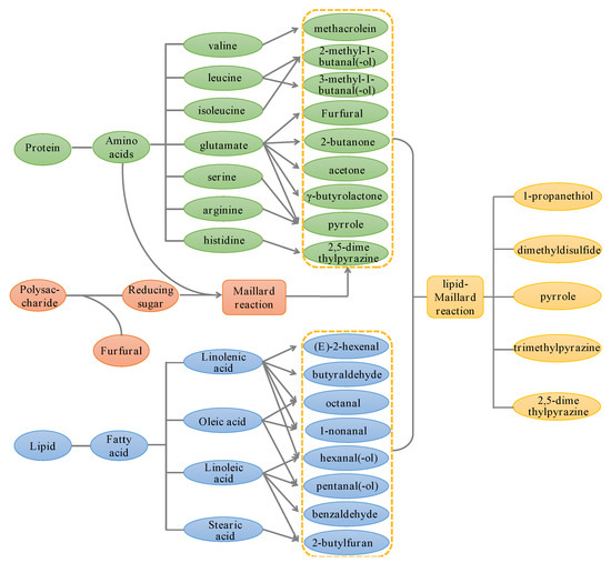
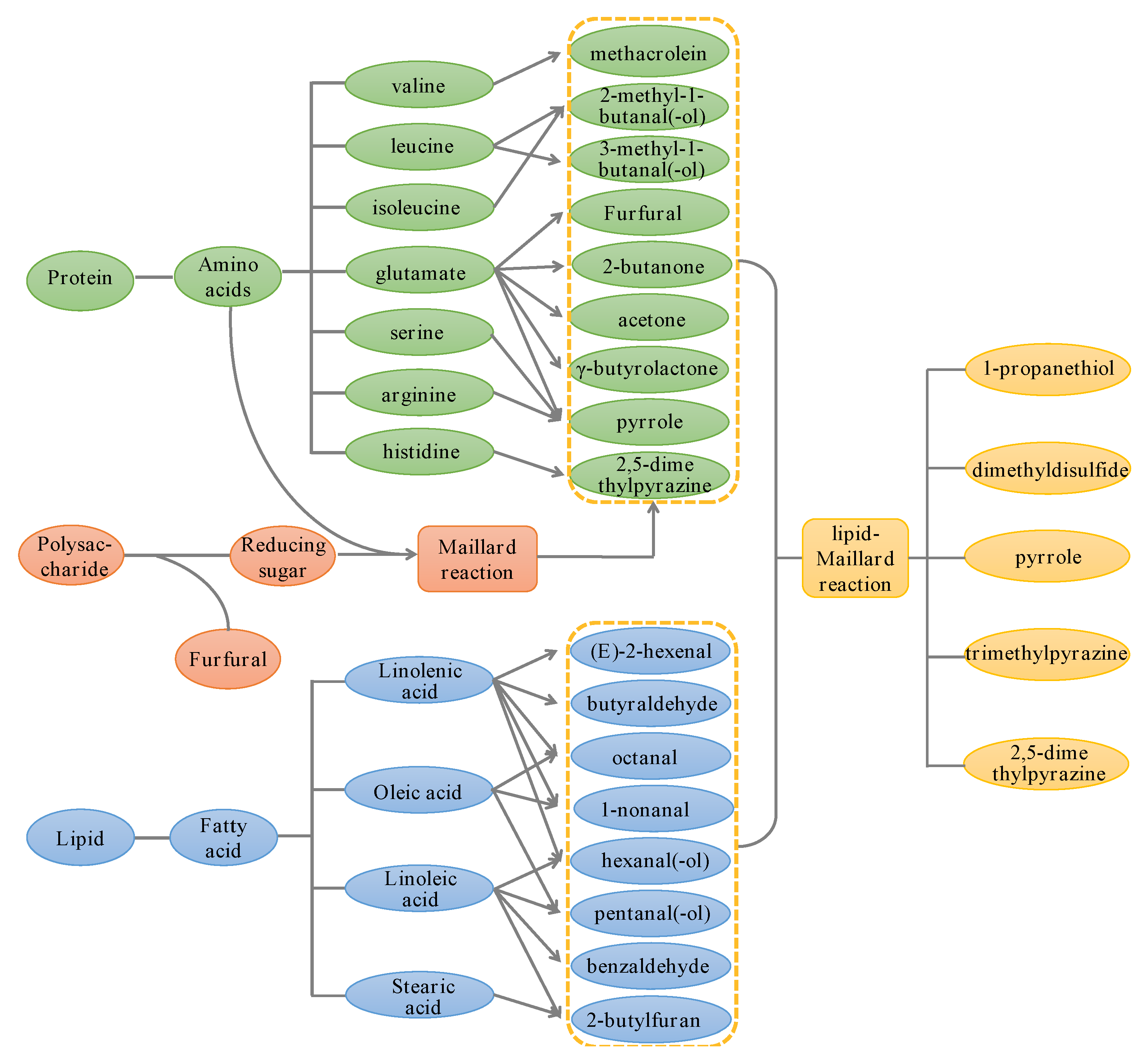
3. Discussion
4. Materials and Methods
4.1. Sample Preparation
4.2. GC-IMS Analysis
4.3. Relative Odor Activity (ROAV)
4.4. Statistical Analysis
5. Conclusions
Author Contributions
Funding
Institutional Review Board Statement
Informed Consent Statement
Data Availability Statement
Conflicts of Interest
Sample Availability
References
- Venkitasamy, C.; Zhao, L.M.; Zhang, R.H.; Pan, Z.L. Pomegranate. In Integrated Processing Technologies for Food and Agricultural By-Products; Pan, Z.L., Zhang, R.H., Zicari, S., Eds.; Academic Press: Cambridge, MA, USA, 2019; Volume 2, pp. 181–216. [Google Scholar]
- Paul, A.; Radhakrishnan, M. Pomegranate seed oil in food industry: Extraction, characterization, and applications. Trends Food Sci. Tech. 2020, 105, 273–283. [Google Scholar] [CrossRef]
- Yisimayili, Z.; Chao, Z. A review on phytochemicals, metabolic profiles and pharmacokinetics studies of the different parts (juice, seeds, peel, flowers, leaves and bark) of pomegranate (Punica granatum L.). Food Chem. 2022, 395, 133600. [Google Scholar] [CrossRef] [PubMed]
- Kaseke, T.; Opara, U.L.; Fawole, O.A. Quality and Antioxidant Properties of Cold-Pressed Oil from Blanched and Microwave-Pretreated Pomegranate Seed. Foods 2021, 10, 712. [Google Scholar] [CrossRef]
- Guzmán-Lorite, M.; Marina, M.L.; García, M.C. Pressurized liquids vs. high intensity focused ultrasounds for the extraction of proteins from a pomegranate seed waste. Innov. Food Sci. Emerg. 2022, 77, 102958. [Google Scholar] [CrossRef]
- Min, Y.; Wang, H.; Zhang, W.; Liu, W. Analysis on Microelement Contents and Volatile oil Compositions in Pomegranate Seeds. J. Anhui Agri. Sci. 2010, 38, 15096–15097. Available online: http://qikan.cqvip.com/Qikan/Article/Detail?id=35755399 (accessed on 20 September 2010).
- Tozzi, F.; Legua, P.; Martínez-Nicolás, J.J.; Núñez-Gómez, D.; Giordani, E.; Melgarejo, P. Morphological and nutraceutical characterization of six pomegranate cultivars of global commercial interest. Sci. Horitc-Amsterd. 2020, 272, 109557. [Google Scholar] [CrossRef]
- Białek, A.; Teryks, M.; Tokarz, A. Sprzężone trieny kwasu linolenowego (conjugated linolenic acid–CLnA, super CLA)–źródła i działanie biologiczne [Conjugated linolenic acids (CLnA, super CLA)—Natural Sources and Biological Activity]. Postepy Hig. Med. Dosw. 2014, 68, 1238–1250. [Google Scholar] [CrossRef]
- Yin, J.; Wu, M.; Lin, R.; Li, X.; Ding, H.; Han, L.; Yang, W.; Song, X.; Li, W.; Qu, H.; et al. Application and development trends of gas chromatography–ion mobility spectrometry for traditional Chinese medicine, clinical, food and environmental analysis. Microchem. J. 2021, 168, 106527. [Google Scholar] [CrossRef]
- Özcan, M.M.; Alkaltham, M.S.; Uslu, N.; Salamatullah, A. Effect of different roasting methods on the bioactive properties, phenolic compounds and fatty acid compositions of pomegranate (Punica granatum L. cv. Hicaz) seed and oils. J. Food Sci Technol. 2021, 58, 2283–2294. [Google Scholar] [CrossRef]
- Zhang, L.; Sun, L.; Zhao, D.K. A Method for Producing Pomegranate Kernel Oil. CN103409226B, 27 November 2013. [Google Scholar]
- Zhang, K.; Gao, L.; Zhang, C.; Feng, T.; Zhuang, H. Analysis of Volatile Flavor Compounds of Corn Under Different Treatments by GC-MS and GC-IMS. Front. Chem. 2022, 10, 725208. [Google Scholar] [CrossRef]
- Zhu, J.; Chen, F.; Wang, L.; Niu, Y.; Yu, D.; Shu, C.; Chen, H.; Wang, H.; Xiao, Z. Comparison of Aroma-Active Volatiles in Oolong Tea Infusions Using GC-Olfactometry, GC-FPD, and GC-MS. J. Agric. Food Chem. 2015, 63, 7499–7510. [Google Scholar] [CrossRef]
- Sharan, S.; Zanghelini, G.; Pernin, A.; Descharles, N.; Zotzel, J.; Bonerz, D.; Aschoff, J.; Maillard, M.N.; Saint-Eve, A. Flavor of fava bean (Vicia faba L.) ingredients: Effect of processing and application conditions on odor-perception and headspace volatile chemistry. Food Res. Int. 2022, 159, 111582. [Google Scholar] [CrossRef]
- Liu, A.; Zhang, H.; Liu, T.; Gong, P.; Wang, Y.; Wang, H.; Tian, X.; Liu, Q.; Cui, Q.; Xie, X.; et al. Aroma classification and flavor characterization of Streptococcus thermophilus fermented milk by HS-GC-IMS and HS-SPME-GC-TOF/MS. Food Biosci. 2022, 49, 101832. [Google Scholar] [CrossRef]
- Bugaud, C.; Alter, P. Volatile and non-volatile compounds as odour and aroma predictors in dessert banana (Musa spp.). Postharvest Biol. Tech. 2016, 112, 14–23. [Google Scholar] [CrossRef]
- Song, J.; Shao, Y.; Yan, Y.; Li, X.; Peng, J.; Guo, L. Characterization of volatile profiles of three colored quinoas based on GC-IMS and PCA. Lwt 2021, 146, 111292. [Google Scholar] [CrossRef]
- Chen, H.; Wu, Y.; Wang, J.; Hong, J.; Tian, W.; Zhao, D.; Sun, J.; Huang, M.; Li, H.; Zheng, F.; et al. Uncover the Flavor Code of Roasted Sesame for Sesame Flavor Baijiu: Advance on the Revelation of Aroma Compounds in Sesame Flavor Baijiu by Means of Modern Separation Technology and Molecular Sensory Evaluation. Foods 2022, 11, 998. [Google Scholar] [CrossRef] [PubMed]
- Xiao, Z.; Jiang, X.; Niu, Y. Study on the interaction of sweet protein (thaumatin) with key aroma compounds in passion fruit juice using electronic nose, ultraviolet spectrum, thermodynamics, and molecular docking. Lwt 2022, 162, 113463. [Google Scholar] [CrossRef]
- Liu, J.; Wan, P.; Xie, C.; Chen, D.W. Key aroma-active compounds in brown sugar and their influence on sweetness. Food Chem. 2021, 345, 128826. [Google Scholar] [CrossRef]
- Zang, J.; Yu, D.; Li, T.; Xu, Y.; Regenstein, J.M.; Xia, W. Identification of characteristic flavor and microorganisms related to flavor formation in fermented common carp (Cyprinus carpio L.). Food Res. Int. 2022, 155, 111128. [Google Scholar] [CrossRef]
- Liu, D.; Bai, L.; Feng, X.; Chen, Y.P.; Zhang, D.; Yao, W.; Zhang, H.; Chen, G.; Liu, Y. Characterization of Jinhua ham aroma profiles in specific to aging time by gas chromatography-ion mobility spectrometry (GC-IMS). Meat Sci. 2020, 168, 108178. [Google Scholar] [CrossRef] [PubMed]
- Potter, C.J. Stop the biting: Targeting a mosquito’s sense of smell. Cell 2014, 156, 878–881. [Google Scholar] [CrossRef]
- Yang, Y.; Zhu, H.; Chen, J.; Xie, J.; Shen, S.; Deng, Y.; Zhu, J.; Yuan, H.; Jiang, Y. Characterization of the key aroma compounds in black teas with different aroma types by using gas chromatography electronic nose, gas chromatography-ion mobility spectrometry, and odor activity value analysis. Lwt 2022, 163, 113492. [Google Scholar] [CrossRef]
- Mu, S.; Stieger, M.; Boesveldt, S. Olfactory discrimination of fat content in milks is facilitated by differences in volatile compound composition rather than odor intensity. Food Chem. 2022, 393, 133357. [Google Scholar] [CrossRef]
- Wang, Z.; Wang, Y.; Zhu, T.; Wang, J.; Huang, M.; Wei, J.; Ye, H.; Wu, J.; Zhang, J.; Meng, N. Characterization of the key odorants and their content variation in Niulanshan Baijiu with different storage years using flavor sensory omics analysis. Food Chem. 2021, 376, 131851. [Google Scholar] [CrossRef] [PubMed]
- Niu, Y.; Deng, J.; Xiao, Z.; Zhu, J. Characterization of the major aroma-active compounds in peach (Prunus persica L. Batsch) by gas chromatography-olfactometry, flame photometric detection and molecular sensory science approaches. Food Res. Int. 2021, 147, 110457. [Google Scholar] [CrossRef] [PubMed]
- Tylewicz, U.; Inchingolo, R.; Rodriguez-Estrada, M.T. Food Aroma Compounds. In Nutraceutical and Functional Food Components; Charis, M., Silvina, R., Eds.; Academic Press: Cambridge, MA, USA, 2022; pp. 363–409. [Google Scholar]
- Boubchir, M.; Boubchir, R.; Aourag, H. The Principal Component Analysis as a tool for predicting the mechanical properties of Perovskites and Inverse Perovskites. Chem. Phys. Lett. 2022, 798. [Google Scholar] [CrossRef]
- dos Santos, F.A.; Sousa, I.P.; Furtado, N.A.J.C.; Da Costa, F.B. Combined OPLS-DA and decision tree as a strategy to identify antimicrobial biomarkers of volatile oils analyzed by gas chromatography–mass spectrometry. Rev. Bras. Farmacog. 2018, 28, 647–653. [Google Scholar] [CrossRef]
- Chang, C.; Wu, G.; Zhang, H.; Jin, Q.; Wang, X. Deep-fried flavor: Characteristics, formation mechanisms, and influencing factors. Crit. Rev. Food Sci. Nutr. 2020, 60, 1496–1514. [Google Scholar] [CrossRef]
- Jiang, X.; Chen, Q.; Yu, W.; Hu, Y.; Cao, J. Determination of Cabonyl Compounds in Edible Oils with Different Fatty Acid Compositions by LCMS-IT-TOF. Sci. Tech. Food Ind. 2019, 40, 231–238+244. [Google Scholar] [CrossRef]
- Li, P.; Zhao, W.; Liu, Y.; Zhang, A.; Liu, S.; Song, R.; Zhang, M.; Liu, J. Precursors of volatile organics in foxtail millet (Setaria italica) porridge: The relationship between volatile compounds and five fatty acids upon cooking. J. Cereal Sci. 2021, 100, 103253. [Google Scholar] [CrossRef]
- Murata, M. Browning and pigmentation in food through the Maillard reaction. Glycoconj. J. 2021, 38, 283–292. [Google Scholar] [CrossRef]
- Wang, Z.; Zhang, L.; Wang, Y.; Dai, B.; Zheng, D.; Wang, F. Optimization of enzymatic extraction of polysaccharides from pomegranate seeds with mixed enzymes. Food Sci. 2016, 37, 19–25. [Google Scholar] [CrossRef]
- Chang, H.; Wang, Y.; Xia, Q.; Pan, D.; He, J.; Zhang, H.; Cao, J. Characterization of the physicochemical changes and volatile compound fingerprinting during the chicken sugar-smoking process. Poult Sci. 2021, 100, 377–387. [Google Scholar] [CrossRef] [PubMed]
- Sun, A.; Wu, W.; Soladoye, O.P.; Aluko, R.E.; Bak, K.H.; Fu, Y.; Zhang, Y. Maillard reaction of food-derived peptides as a potential route to generate meat flavor compounds: A review. Food Res. Int. 2022, 151, 110823. [Google Scholar] [CrossRef] [PubMed]
- Guo, Q.; Xu, S.; Liu, H.M.; Liu, M.W.; Wang, C.X.; Qin, Z.; Wang, X.D. Effects of roasting temperature and duration on color and flavor of a sesame oligosaccharide-protein complex in a Maillard reaction model. Food Chem X 2022, 16, 100483. [Google Scholar] [CrossRef] [PubMed]
- El-Beltagi, H.S.; Maraei, R.W.; El-Ansary, A.E.; Rezk, A.A.; Mansour, A.T.; Aly, A.A. Characterizing the Bioactive Ingredients in Sesame Oil Affected by Multiple Roasting Methods. Foods 2022, 11, 2261. [Google Scholar] [CrossRef]
- Liu, Z.; Liu, L.X.; Han, Q.D.; Dong, G.Z.; Wang, B.; Zhang, J.F.; Lei, S.M.; Liu, Y.G. Quality assessment of rose tea with different drying methods based on physicochemical properties, HS-SPME-GC-MS, and GC-IMS. J. Food Sci. 2023, 16500. [Google Scholar] [CrossRef] [PubMed]






| No. | Temperatures. Compound | CAS # | RI1 | RT2 | DT3 | Relative Amount % | ||||
|---|---|---|---|---|---|---|---|---|---|---|
| CK | A | B | C | D | ||||||
| 1 | nonanal | C124196 | 1108.7 | 507.230 | 1.4748 | 1.7575 ± 0.0437 a | 0.9254 ± 0.0415 b | 0.8768 ± 0.0721 b | 0.8310 ± 0.0648 b | 0.5906 ± 0.0449 c |
| 2 | octanal | C124130 | 1004.8 | 357.909 | 1.4042 | 0.4450 ± 0.0419 a | 0.3243 ± 0.0160 c | 0.4492 ± 0.0113 a | 0.3826 ± 0.0026 b | 0.2788 ± 0.0174 d |
| 3 | benzaldehyde | C100527 | 959.6 | 314.471 | 1.1510 | 1.7815 ± 0.0265 a | 1.8515 ± 0.1158 a | 1.3131 ± 0.1053 b | 1.4545 ± 0.0456 b | 1.0814 ± 0.0763 d |
| 4 | benzaldehyde * | C100527 | 957 | 312.223 | 1.4707 | 0.2333 ± 0.0168 a | 0.2879 ± 0.0420 a | 0.1719 ± 0.0288 b | 0.2349 ± 0.0276 a | 0.1639 ± 0.0300 b |
| 5 | (E)-2-heptenal | C18829555 | 954.1 | 309.782 | 1.2585 | 0.4368 ± 0.0158 c | 0.9670 ± 0.0222 a | 0.7591 ± 0.0575 b | 0.6748 ± 0.0335 b | 0.6823 ± 0.0710 b |
| 6 | (E,E)-2,4-hexadienal | C142836 | 913.4 | 275.048 | 1.1134 | 0.0831 ± 0.0059 d | 0.0972 ± 0.0097 d | 0.1631 ± 0.0120 c | 0.3616 ± 0.0100 a | 0.3365 ± 0.0155 b |
| 7 | (E,E)-2,4-hexadienal * | C142836 | 912.8 | 274.508 | 1.4565 | 0.0268 ± 0.0011 b | 0.0189 ± 0.0005 b,c | 0.0171 ± 0.003 b,c | 0.0206 ± 0.0039 c | 0.0833 ± 0.0086 a |
| 8 | hexanal | C66251 | 794.4 | 204.500 | 1.2590 | 2.2416 ± 0.0914 a | 2.1485 ± 0.1628 a | 1.6343 ± 0.0264 b | 1.3241 ± 0.0538 c | 0.9844 ± 0.0222 d |
| 9 | hexanal * | C66251 | 794.4 | 204.500 | 1.5656 | 7.9134 ± 0.2000 a | 1.8638 ± 0.0897 d | 2.8157 ± 0.0712 b | 2.2486 ± 0.0945 c | 1.3543 ± 0.0957 e |
| 10 | (E)-2-hexenal | C6728263 | 846.1 | 232.218 | 1.1849 | 0.6842 ± 0.0074 a | 0.4589 ± 0.0111 c | 0.5444 ± 0.0260 b | 0.5170 ± 0.0278 b | 0.2520 ± 0.0208 d |
| 11 | furfural | C98011 | 830.4 | 223.806 | 1.0834 | 0.1538 ± 0.0331 d | 0.2401 ± 0.0451 d | 0.5524 ± 0.0041 c | 0.8186 ± 0.1061 b | 1.5428 ± 0.0647 a |
| 12 | furfural * | C98011 | 828.8 | 222.948 | 1.34332 | 0.5856 ± 0.0168 b,c | 0.5671 ± 0.0540 b,c | 0.4350 ± 0.0178 c | 0.6909 ± 0.1040 b | 2.7142 ± 0.2395 a |
| 13 | pentanal | C110623 | 695.7 | 163.151 | 1.4254 | 2.6950 ± 0.1009 d | 2.4390 ± 0.1282 e | 5.5583 ± 0.0201 a | 4.3723 ± 0.1165 b | 3.8085 ± 0.0729 c |
| 14 | 2-methyl-1-butanal | C96173 | 665.9 | 154.182 | 1.4021 | 1.0585 ± 0.0407 e | 3.9203 ± 0.6797 d | 7.1892 ± 0.0975 a | 6.5440 ± 0.1397 b | 5.7841 ± 0.0439 c |
| 15 | 3-methyl-1-butanal | C590863 | 641.5 | 147.599 | 1.4079 | 0.2557 ± 0.0120 e | 2.0161 ± 0.4195 d | 5.3988 ± 0.0305 a | 4.9995 ± 0.1126 b | 4.2255 ± 0.0691 c |
| 16 | butyraldehyde | C123728 | 550.4 | 123.005 | 1.2835 | 0.1776 ± 0.0230 e | 1.4384 ± 0.5071 d | 8.3895 ± 0.2514 b | 9.5444 ± 0.1290 a | 7.4709 ± 0.1027 c |
| 17 | methacrolein | C78853 | 551.4 | 123.299 | 1.2169 | 0.5279 ± 0.0327 d | 2.5842 ± 0.2809 a | 1.3495 ± 0.0321 b | 0.7818 ± 0.0039 c | 0.4465 ± 0.0141 d |
| aldehydes | NA | NA | NA | NA | 21.0570 ± 0.2003 d | 22.1486 ± 1.4635 d | 37.6173 ± 0.2398 a | 35.8013 ± 0.4550 b | 31.800 ± 0.4862 c | |
| 18 | butyl butyrate | C109217 | 1000.3 | 351.460 | 1.3425 | 1.3016 ± 0.0238 c | 1.6518 ± 0.0554 a | 1.3822 ± 0.1288 b,c | 1.5011 ± 0.0357 b | 1.3413 ± 0.1402 b,c |
| 19 | butyl butyrate * | C109217 | 1000 | 350.939 | 1.8248 | 0.1477 ± 0.0187 b | 0.2256 ± 0.0244 a | 0.2084 ± 0.0394 a,b | 0.2641 ± 0.0149 a | 0.2640 ± 0.0587 a |
| 20 | butyl propionate | C590012 | 910.2 | 272.272 | 1.2888 | 2.7695 ± 0.0538 b | 3.2107 ± 0.1691 a | 2.5648 ± 0.0422 c | 2.1454 ± 0.0722 d | 1.7344 ± 0.0991 e |
| 21 | butyl propionate * | C590012 | 906.5 | 269.147 | 1.7242 | 3.1779 ± 0.1337 b | 4.3391 ± 0.0827 a | 3.1282 ± 0.1828 b | 2.9590 ± 0.0450 b | 2.5499 ± 0.3002 c |
| 22 | ethyl valerate | C539822 | 896.1 | 260.254 | 1.2659 | 4.9549 ± 0.1298 a | 4.9741 ± 0.2239 a | 3.7620 ± 0.0635 b | 3.3694 ± 0.0734 c | 2.7120 ± 0.0744 d |
| 23 | ethyl valerate * | C539822 | 896.6 | 260.683 | 1.6882 | 9.7959 ± 0.1747 b | 11.1123 ± 0.4489 a | 7.8986 ± 0.2613 c | 7.512 ± 0.0045 c | 6.2828 ± 0.3407 d |
| 24 | 2-methybutyl acetate | C624419 | 880 | 250.392 | 1.3196 | 3.8453 ± 0.1007 a | 2.8518 ± 0.1506 b | 2.4201 ± 0.0711 c | 1.9358 ± 0.0670 d | 1.5570 ± 0.1008 e |
| 25 | 2-methybutyl acetate * | C624419 | 880.4 | 250.606 | 1.7082 | 4.0193 ± 0.1333 a | 2.4034 ± 0.0471 b | 2.2326 ± 0.1351 b | 1.7157 ± 0.0561 c | 1.8974 ± 0.2845 c |
| 26 | methyl 3-methylpentanoate | C2177788 | 870.8 | 245.460 | 1.2271 | 0.2404 ± 0.0192 c | 0.3400 ± 0.0107 b | 0.3387 ± 0.0238 b | 0.4909 ± 0.0244 a | 0.5142 ± 0.0220 a |
| 27 | 2-methylbutyl formater | C35073279 | 813.3 | 214.651 | 1.2386 | 3.1476 ± 0.0838 a | 2.6039 ± 0.1117 b | 2.1905 ± 0.0451 c | 1.8812 ± 0.0215 d | 1.5340 ± 0.0131 e |
| 28 | 2-methylbutyl formate * | C35073279 | 810.9 | 213.382 | 1.6259 | 12.816 ± 0.1743 b | 14.9349 ± 0.3815 a | 11.1614 ± 0.1967 c | 10.4572 ± 0.2321 d | 8.5892 ± 0.5250 e |
| 29 | ethyl propionate | C105373 | 709.5 | 168.783 | 1.1543 | 1.0471 ± 0.0190 a | 0.2206 ± 0.0399 b | 0.1659 ± 0.0049 c | 0.2099 ± 0.0129 b | 0.2223 ± 0.0111 b |
| 30 | ethyl propionate * | C105373 | 707.5 | 167.948 | 1.4550 | 1.7082 ± 0.0391 a | 0.0964 ± 0.0115 c | 0.1784 ± 0.0174 b | 0.1351 ± 0.0095 c | 0.1182 ± 0.0049 c |
| 31 | ethyl acetate | C141786 | 603.8 | 137.409 | 1.3388 | 9.8285 ± 0.1269 a | 3.5882 ± 0.0799 b | 1.5800 ± 0.0718 c | 1.3840 ± 0.0598 c | 1.4688 ± 0.2830 c |
| 32 | γ-butyrolactone | C96480 | 925 | 284.914 | 1.0873 | 0.2802 ± 0.0197 c | 0.2850 ± 0.0134 c | 0.3137 ± 0.0244 c | 0.5313 ± 0.0535 b | 1.4067 ± 0.2259 c |
| 33 | methyl acetate | C79209 | 533.3 | 118.410 | 1.1950 | 0.5375 ± 0.0572 d | 1.3797 ± 0.1958 c | 1.5426 ± 0.0695 c | 1.8951 ± 0.0701 b | 2.9349 ± 0.1170 a |
| esters | NA | NA | NA | NA | 59.6174 ± 0.5287 a | 54.2175 ± 1.3696 b | 41.0682 ± 0.8210 c | 38.3872 ± 0.3593 d | 35.1271 ± 1.3307 e | |
| 34 | 6-methyl-5-hepten-2-one | C110930 | 991.4 | 341.561 | 1.1813 | 0.5666 ± 0.0316 a | 0.4972 ± 0.0382 b | 0.4504 ± 0.0214 b,c | 0.4074 ± 0.0195 c,d | 0.3741 ± 0.0239 d |
| 35 | 2-hexanone | C591786 | 784.1 | 199.001 | 1.1906 | 0.2423 ± 0.0081 d | 0.1453 ± 0.0155 e | 0.4042 ± 0.0075 c | 0.4773 ± 0.0095 a | 0.4298 ± 0.0045 b |
| 36 | 2-hexanone * | C591786 | 784.9 | 199.424 | 1.5043 | 0.2213 ± 0.0012 d | 1.4360 ± 0.0959 a | 0.5284 ± 0.0160 c | 0.8977 ± 0.0658 b | 1.0059 ± 0.0634 b |
| 37 | cyclopentanone | C120923 | 784.9 | 199.424 | 1.1088 | 0.2652 ± 0.0226 c | 0.2693 ± 0.0131 c | 0.3637 ± 0.0108 a | 0.2965 ± 0.0040 b | 0.2680 ± 0.0092 c |
| 38 | (E)-3-penten-2-one | C3102338 | 740.9 | 181.506 | 1.0950 | 0.0636 ± 0.0086 d | 0.0437 ± 0.0055 e | 0.1155 ± 0.0021 c | 0.2096 ± 0.0115 b | 0.2342 ± 0.0094 a |
| 39 | (E)-3-penten-2-one * | C3102338 | 739.4 | 180.880 | 1.3544 | 0.0524 ± 0.0032 d | 0.0954 ± 0.0003 d | 0.2152 ± 0.0225 c | 0.5012 ± 0.0344 b | 0.5672 ± 0.0375 a |
| 40 | 2-butanone | C78933 | 579.1 | 130.746 | 1.2493 | 0.2867 ± 0.0356 d | 0.4217 ± 0.0512 d | 1.4987 ± 0.0625 c | 2.8423 ± 0.1902 b | 4.8303 ± 0.3168 a |
| 41 | acetone | C67641 | 488.2 | 106.250 | 1.1168 | 13.5036 ± 0.4365 b | 12.8166 ± 0.3529 b,c | 11.0784 ± 0.2844 d | 12.4838 ± 0.2770 c | 14.7516 ± 0.6146 a |
| ketones | NA | NA | NA | NA | 15.2017 ± 0.4559 c | 15.7252 ± 0.3970 c | 14.6545 ± 0.3551 c | 18.1158 ± 0.5860 b | 22.4611 ± 1.0116 a | |
| 42 | 1-hexanol | C111273 | 867.6 | 243.760 | 1.3264 | 0.2803 ± 0.0500 a | 0.1518 ± 0.0292 b | 0.0410 ± 0.0005 c | 0.0245 ± 0.0039 b | 0.0178 ± 0.0025 c |
| 43 | 1-hexanol * | C111273 | 867 | 243.423 | 1.6423 | 0.5629 ± 0.0061 a | 0.1163 ± 0.0138 b | 0.0520 ± 0.0040 c | 0.0774 ± 0.0076 c | 0.1124 ± 0.0087 b |
| 44 | 1-pentanol | C71410 | 767.7 | 192.352 | 1.2549 | 1.1628 ± 0.0739 c | 1.8889 ± 0.0468 a | 1.3912 ± 0.0169 b | 0.9957 ± 0.0371 d | 0.7058 ± 0.0240 e |
| 45 | 1-pentanol * | C71410 | 765.1 | 191.310 | 1.5111 | 0.6755 ± 0.0825 c | 1.5449 ± 0.0697 a | 0.8298 ± 0.0148 b | 0.6302 ± 0.0349 c | 0.4774 ± 0.0225 d |
| 46 | 2-methyl-1-butanol | C137326 | 736.1 | 179.543 | 1.2325 | 0.0654 ± 0.0087 b | 0.1621 ± 0.0370 a | 0.0740 ± 0.0081 b | 0.0402 ± 0.0025 b | 0.0426 ± 0.0019 b |
| 47 | 3-methyl-1-butanol | C123513 | 733.4 | 178.437 | 1.2455 | 0.1050 ± 0.0166 c | 0.3292 ± 0.0151 a | 0.1361 ± 0.0057 b | 0.1167 ± 0.0066 b,c | 0.1028 ± 0.0064 c |
| 48 | 1-propanol | C71238 | 533.3 | 118.400 | 1.2406 | 0.2436 ± 0.0177 e | 1.3508 ± 0.2507 d | 2.6556 ± 0.1400 c | 3.2128 ± 0.1190 b | 3.992 ± 0.1698 a |
| alcohols | NA | NA | NA | NA | 3.0955 ± 0.1819 d | 5.5440 ± 0.1867 a | 5.1797 ± 0.1730 b,c | 5.0974 ± 0.1131 c | 5.4508 ± 0.2240 a,b | |
| 49 | trimethylpyrazine | C14667551 | 1009.4 | 364.484 | 1.1689 | 0.2055 ± 0.0165 c | 0.2092 ± 0.0144 c | 0.1904 ± 0.0323 b | 0.3377 ± 0.0252 b | 0.7746 ± 0.0760 a |
| 50 | 2,5-dimethylpyrazine | C123320 | 925.7 | 285.492 | 1.1143 | 0.1579 ± 0.0202 d | 0.2005 ± 0.0104 c | 0.2123 ± 0.0074 c | 0.2786 ± 0.0108 b | 0.3419 ± 0.0141 a |
| 51 | pyrrole | C109977 | 750.7 | 185.469 | 0.9712 | 0.1629 ± 0.0037 c | 0.1643 ± 0.0058 c | 0.1508 ± 0.0021 c | 0.3876 ± 0.0245 b | 1.3089 ± 0.0817 a |
| 52 | 1-propanethiol | C107039 | 622.3 | 142.406 | 1.3625 | 0.1521 ± 0.0169 b | 1.3462 ± 0.1984 a | 0.3207 ± 0.0260 b | 0.2908 ± 0.0059 b | 0.2785 ± 0.0200 b |
| 53 | dimethyl disulfide | C624920 | 735.3 | 179.212 | 0.9860 | 0.1857 ± 0.0166 c | 0.1459 ± 0.0129 c | 0.2181 ± 0.0045 c | 0.8543 ± 0.0682 b | 2.0297 ± 0.1241 a |
| 54 | 2-butylfuran | C4466244 | 890 | 255.752 | 1.1821 | 0.1639 ± 0.0043 d | 0.2986 ± 0.0231 c | 0.3880 ± 0.0232 b | 0.4494 ± 0.0253 a | 0.4274 ± 0.0235 a |
| others | NA | NA | NA | NA | 1.0279 ± 0.0134 d | 2.3647 ± 0.1720 b | 1.4803 ± 0.0743 c | 2.5983 ± 0.1262 b | 5.1610 ± 0.3071 a | |
Disclaimer/Publisher’s Note: The statements, opinions and data contained in all publications are solely those of the individual author(s) and contributor(s) and not of MDPI and/or the editor(s). MDPI and/or the editor(s) disclaim responsibility for any injury to people or property resulting from any ideas, methods, instructions or products referred to in the content. |
© 2023 by the authors. Licensee MDPI, Basel, Switzerland. This article is an open access article distributed under the terms and conditions of the Creative Commons Attribution (CC BY) license (https://creativecommons.org/licenses/by/4.0/).
Share and Cite
Gao, L.; Zhang, L.; Liu, J.; Zhang, X.; Lu, Y. Analysis of the Volatile Flavor Compounds of Pomegranate Seeds at Different Processing Temperatures by GC-IMS. Molecules 2023, 28, 2717. https://doi.org/10.3390/molecules28062717
Gao L, Zhang L, Liu J, Zhang X, Lu Y. Analysis of the Volatile Flavor Compounds of Pomegranate Seeds at Different Processing Temperatures by GC-IMS. Molecules. 2023; 28(6):2717. https://doi.org/10.3390/molecules28062717
Chicago/Turabian StyleGao, Lili, Lihua Zhang, Jing Liu, Xiao Zhang, and Yonghui Lu. 2023. "Analysis of the Volatile Flavor Compounds of Pomegranate Seeds at Different Processing Temperatures by GC-IMS" Molecules 28, no. 6: 2717. https://doi.org/10.3390/molecules28062717
APA StyleGao, L., Zhang, L., Liu, J., Zhang, X., & Lu, Y. (2023). Analysis of the Volatile Flavor Compounds of Pomegranate Seeds at Different Processing Temperatures by GC-IMS. Molecules, 28(6), 2717. https://doi.org/10.3390/molecules28062717
